当前位置: 首页 > news >正文

本文讲解什么是PD诱骗协议以及如何避免充电器功率不足导致充电器不充电问题

什么是PD诱骗

USB Type-C PD诱骗指的是通过特定的方法或设备,诱骗具有PD(Power Delivery)功能的电源输出一个特定的电压和电流,以满足特定设备或应用的需求。其原理主要基于改变快充协议,使电源输出电压和电流满足需求者的要求。


PD诱骗协议工作原理

与供电端进行PD协议握手通信:取电芯片需要与供电端进行PD协议握手通信,以协商出合适的电压和电流输出。
申请出需要的电压给产品供电:在握手通信成功后,取电芯片会根据协商结果申请出所需的电压给产品供电。

具体来说,诱骗设备会模拟一个具有PD功能的设备,与电源进行握手通信,并请求所需的电压和电流。电源在接收到请求后,会根据自身的能力和协议规范,输出相应的电压和电流。

如何选择合适的快充诱骗协议芯片

在选择快充有诱骗协议时,需要考虑设备的兼容性、电源的支持的快充协议情况以及所需的电压和电流范围。不同的电源可能支持不同的快充协议,因此,在选择快充诱骗协议芯片时,需要确保所选芯片能兼容所有的电源,并且能够满足所需的电压和电流要求。

大功率产品为什么需要读取充电器功率

大功率产品通常会遇到的一个问题,充电器功率不足导致不充电,很多用户误以为是产品坏了,解决这一问题只需要通过串口来读取充电器功率信息,根据读取到的信息来调整负载大小,就能避免充电器功率不足导致不充电问题。

通过串口读取充电器功率信息的诱骗协议芯片推荐使用汇铭达的XSP25,这款芯片支持PD协议、QC协议、华为FCP/SSCP协议和三星的AFC协议支持的协议较多兼容性非常强。它支持通过串口读取充电器功率信息性价比非常高。


概述

XSP25 是Type-C 受电端(sink)多功能快充取电芯片。支持UART 串口发送电压/电流消息,供外部MCU 读取,以便适应不同的负载。芯片带 EN 使能功能,当输入电压大于设置电压,芯片关闭输出保护后端电路。芯片集成 USB PD2.0/3.0 协议、QC2.0/3.0 协议、FCP/SSCP超级快充、三星 AFC 协议和 BC1.2 协议,支持从充电器/车充/充电宝等电源上取电给产品供电,支持最大 20V5A 100W 快速充电。

功能特性

UART 串口发送电压/电流消息
支持多种快充协议, 支持电压向下兼容模式
可通过 I/O 动态切换或固定请求电压
带 EN 使能控制输出和保护

支持多种快充协议

集成 PD2.0/3.0 快充协议
集成 FCP/SSCP 超级快充协议
集成三星 AFC 快充协议
集成 QC2.0/QC3.0 快充协议
自动检测 CC 引脚, 支持 Type-C 正反插


动态切换电压档位

PD 协议: 5V、 9V、 12V、 15V、 20V
QC 协议: 5V、 9V、 12V、 20V
SSCP 协议: 5V4.5A、 10V、 11V、 20V
FCP 协议: 5V、 9V、 12V
三星 AFC 协议: 5V、 9V


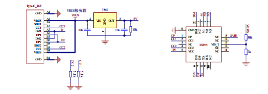
XSP25设计产考图

电压设置

UART 串口发送功率信息设置

将外部 MCU芯片的RX 连接 XSP25的TX 接口,刚上电时,将外部 MCU的串口设置为高阻态,不能给 XSP25 的串口电压,否则会影响到芯片取电,等待 3-4 秒左右即可读取,外部设备的 MCU 读取到功率信息后,可以根据充电器的功率调整负载的大小。


发送的数据结构:

串口 UART 设置


UART 串口波特率 115200, 发送的是 8 位十六进制数据。
计算方法: 电压数据直接把十六进制转换成十进制即可, 电流数据转换十进制后再除以 10。
数据是连续重复发送, 数据结构: 数据包头+电压+电流。
当动态切换电压档位之后, 发送的是切换电压后的数据。
如上图: 0xFB 为数据头, 0x0C 为电压 12V, 0x10 为电流 1.6A

http://www.dtcms.com/a/495056.html

相关文章:

  • 洛谷 - 线段树详解 1 (超详细版)
  • uni-app 入门学习教程,从入门到精通,uni-app基础扩展 —— 详细知识点与案例(3)
  • 解决uniapp中showLoading与showToast相互覆盖问题
  • 网站建设的外国文献三星网上商城怎么取消订单
  • 电子商务网站的建设内容家庭装什么宽带最划算
  • 轮廓系数(一个异型簇的分类标准)
  • 把 1688 商品详情搬进 MySQL:PHP 爬虫全链路实战(2025 版)
  • python+uniapp基于微信小程序的个人物品租售系统
  • 中国(新疆)航空航天国防展--三款MEMS惯性导航系统解析
  • 十大拿货网站爱做奈官方网站
  • 图像处理之膨胀
  • AI部署001 - C++环境部署与服务器使用
  • MP4格式视频无法播放怎么修?4个修复方法,解决难题
  • 语音处理:音频移形幻影,为何大振幅信号也无声
  • dedecms学校网站模板wordpress 3d插件
  • 注册一个新公司需要多少钱seo如何进行优化
  • Git流程规范介绍
  • Python 第十五节 OS文件操作相关方法用途详解
  • 动态规划的“递归之舞”:破解字符串的深层结构——扰乱字符串
  • 淮北市做网站最好的公司上海网站搭建平台公司
  • 网站域名设计推荐新华网海南频道
  • InternVL3.5多模态多大模型改进点及视觉分辨率路由模块技术浅尝
  • 人工智能基础知识笔记十八:Prompt Engineering
  • 深入理解Shell与反弹Shell:从原理到实战
  • LangChain 基础系列之 Prompt 工程详解:从设计原理到实战模板_langchain prompt
  • EvalScope模型压力测试实战
  • 极速网站建设服务商厦门网站建设网络推广
  • 新建网站如何调试网页设计公司的调研
  • 模拟oracle 索引平衡树叶子节点
  • Android 内存优化