当前位置: 首页 > news >正文

图像处理之膨胀

膨胀

灰度形态学中的膨胀就是类似卷积的一种操作,用P加上B,然后取这个区域中最大值赋值给结构元素B的原点所对应位置
在这里插入图片描述
相比较于原图像
腐蚀的结果使得各像元比之前变得更小,所以适用于去除高峰噪声
膨胀的结果使得各像元比之前变得更大,所以适用于去除低谷噪声

高峰噪声和低谷噪声

高峰噪声指亮部区域(如高光、光源附近)出现的噪声
低谷噪声指暗部区域(如阴影、暗角)出现的噪声

在这里插入图片描述
二者因产生机理和视觉影响不同,在图像处理中需区别对待

高峰噪声(Highlights Noise)
出现位置:主要集中在图像亮度值接近或达到最大值的区域,例如晴天的天空、灯光直射处、白色物体表面
视觉表现:常表现为亮部区域的 “杂色斑点” 或 “色彩溢出”,比如白色墙面出现红色、蓝色的细小噪点,或高光区域边缘出现毛糙的过渡
常见成因:多由传感器在高亮度信号下的 “过曝溢出” 或 “电荷串扰” 导致,也可能是后期提亮高光时,放大了原始信号中的微小干扰

低谷噪声(Shadows Noise)
出现位置:主要集中在图像亮度值接近或达到最小值的区域,例如室内阴影、夜景中的暗部、物体背光面。
视觉表现:通常是暗部区域的 “颗粒感” 或 “色块断层”,比如黑色衣服上出现灰色噪点,或阴影区域出现明显的分层、缺乏细节
常见成因:核心原因是 “信号不足”,传感器在低光环境下接收的光子少,原始信号微弱,导致 “暗电流噪声”“读取噪声” 等干扰信号占比升高,最终被记录为可见噪声

公式

在这里插入图片描述

总结

腐蚀使目标区域范围“变小”,其实质造成图像的边界收缩,可以用来消除小且无意义的目标物
膨胀使目标区域范围“变大”,将目标区域接触的背景点合并到该目标物中,使目标边界向外部扩张。可以用来填补目标区域中某些空洞以及消除包含在目标区域中的小颗粒噪声
在这里插入图片描述
在这里插入图片描述
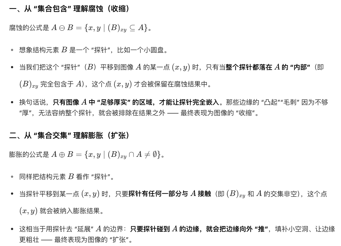
理解腐蚀的公式和腐蚀的实现
在这里插入图片描述
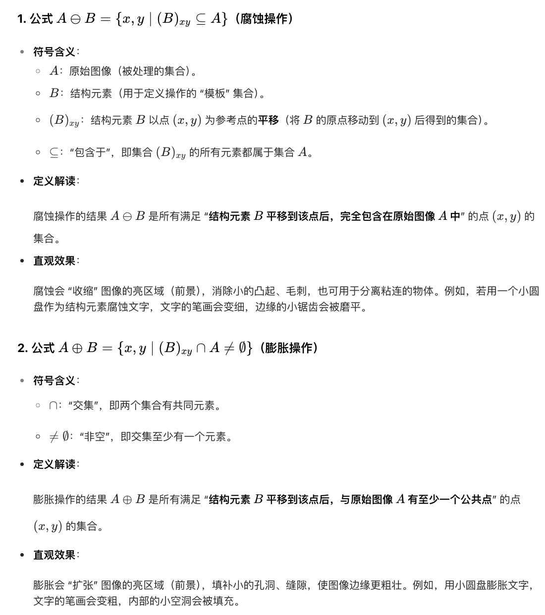
理解膨胀的公式和膨胀的实现
在这里插入图片描述

个人理解

二值图像
腐蚀:模板覆盖的区域全为前景,则为前景(0和1取最小,只要存在0,则就是0,即背景)
膨胀:模板覆盖的区域存在前景,则为前景(0和1取最大,只要存在1,则就是1,即前景)

灰度图像
腐蚀:保留最暗的细节,消除亮部的凸起
在这里插入图片描述
膨胀:保留最亮的细节,填补暗部的孔洞
在这里插入图片描述

参考

https://zhuanlan.zhihu.com/p/110330329

http://www.dtcms.com/a/495044.html

相关文章:

  • AI部署001 - C++环境部署与服务器使用
  • MP4格式视频无法播放怎么修?4个修复方法,解决难题
  • 语音处理:音频移形幻影,为何大振幅信号也无声
  • dedecms学校网站模板wordpress 3d插件
  • 注册一个新公司需要多少钱seo如何进行优化
  • Git流程规范介绍
  • Python 第十五节 OS文件操作相关方法用途详解
  • 动态规划的“递归之舞”:破解字符串的深层结构——扰乱字符串
  • 淮北市做网站最好的公司上海网站搭建平台公司
  • 网站域名设计推荐新华网海南频道
  • InternVL3.5多模态多大模型改进点及视觉分辨率路由模块技术浅尝
  • 人工智能基础知识笔记十八:Prompt Engineering
  • 深入理解Shell与反弹Shell:从原理到实战
  • LangChain 基础系列之 Prompt 工程详解:从设计原理到实战模板_langchain prompt
  • EvalScope模型压力测试实战
  • 极速网站建设服务商厦门网站建设网络推广
  • 新建网站如何调试网页设计公司的调研
  • 模拟oracle 索引平衡树叶子节点
  • Android 内存优化
  • Java JVM “垃圾回收(GC)”面试清单(含超通俗生活案例与深度理解)
  • Python快速落地的临床知识问答与检索项目(2025年9月教学实现部分)
  • 从0到1掌握Spring Boot自动配置:自定义配置实战指南
  • 索引设计速查:哪些字段该建索引?哪些不能建?
  • 自己的主机做网站服务器小树建站平台
  • 英集芯-IP5385开发调试总结
  • ProfiNet转EtherNet/IP工业PLC网关:打通仓储PLC与机器人通讯链路
  • Linux C/C++ 学习日记(27):KCP协议(三):代码结构分析与使用示例
  • 系统移植篇之uboot-5:DDR内存
  • 新开传奇网站刚开上海软件开发公司排名
  • C语言之可变参函数