当前位置: 首页 > news >正文

【精品资料鉴赏】大型企业网络安全整体解决方案

        本文档为《大型企业网络安全整体解决方案》,适配大型企业 IT 部门(网络安全岗、系统运维岗)、企业高层管理者(CTO、CIO)、网络安全服务机构及安全设备采购团队。核心围绕大型企业全维度网络安全防护,以 “防护 - 检测 - 响应 - 管理” 为核心框架:先剖析网络安全威胁(如操作系统漏洞、内部威胁等)与需求(网络 / 业务系统 / Internet 服务安全);再落地多模块解决方案,含 CheckPoint Firewall-1 防火墙(划分安全区域、配置访问策略)、TrendMicro 防病毒系统(中央管控 + 服务器 / 客户机防护)、NFR 入侵检测(网络 + 主机双维度监测,联动防火墙响应)、Spa 身份认证(动态密码 + 统一 AAA 管理);还配套内部安全管理制度(多人负责、任期有限等原则)与培训服务(分管理员 / 经理 / 普通员工三层培训,含产品认证培训),提供安全审计、定期维护、紧急响应等服务,为企业构建 “技术 + 管理 + 服务” 一体化网络安全体系,保障业务稳定运行。

http://www.dtcms.com/a/438105.html

相关文章:

  • 重庆建设医院官方网站wordpress中文社区
  • [优选算法专题三.二分查找——NO.23搜索旋转排序数组中的最⼩值]
  • 【个人修养】商务礼仪教程
  • 报告派研读:2025年全球PC/主机游戏洞察报告
  • 用jquery做的书籍网站discuz做服务网站
  • Linux 驱动开发入门:LCD 驱动与内核机制详解
  • [Linux基础——Lesson9.调试器GDB]
  • 网站 推送中国万网域名官网
  • 主窗口(QMainWindow)如何放入文本编辑器(QPlainTextEdit)等继承自QWidget的对象--(重构版)
  • 和 AI 一起修 Bug 心得体会
  • 网站建设科技公司外部环境分析网站首页没有权重
  • 【大语言模型】—— Transformer的QKV及多头注意力机制图解解析
  • SYN VISION韩国发布会:获评非小号Alpha,战略合作PrompTale
  • 安徽工程建设造价信息网站html网站开发视频
  • 图书馆自习室|基于SSM的图书馆自习室座位预约小程序设计与实现(源码+数据库+文档)
  • Ollama 使用详解:本地部署大语言模型的指南
  • 手机上哪个网站浙江省嘉兴市建设局网站
  • 秒杀系统崩溃?Redis分片+Sentinel熔断架构设计指南
  • 【开题答辩全过程】以 J2EE技术在在线购物分享应用中的应用为例,包含答辩的问题和答案
  • 【深入理解计算机网络03】计算机网络的分层结构,OSI模型与TCP/IP模型
  • 网站怎么做移动的窗口达州市建设规划网站
  • #计算 c^d mod n
  • AI与现代数据科学的融合
  • Kaggle医学影像识别(二)
  • 第8篇|特殊环境下的设计挑战:把“风机体质”重塑成“台风型、抗寒型、M型与 Class S 定制款”
  • 别让AI成为“技术债加速器”:敏捷设计习惯如何约束智能开发
  • [论文阅读] AI+软件工程 | AI供应链信任革命:TAIBOM如何破解AI系统“可信难题“
  • 【论文阅读】-《Sparse and Imperceivable Adversarial Attacks》
  • SNN论文阅读——In the Blink of an Eye: Event-based Emotion Recognition
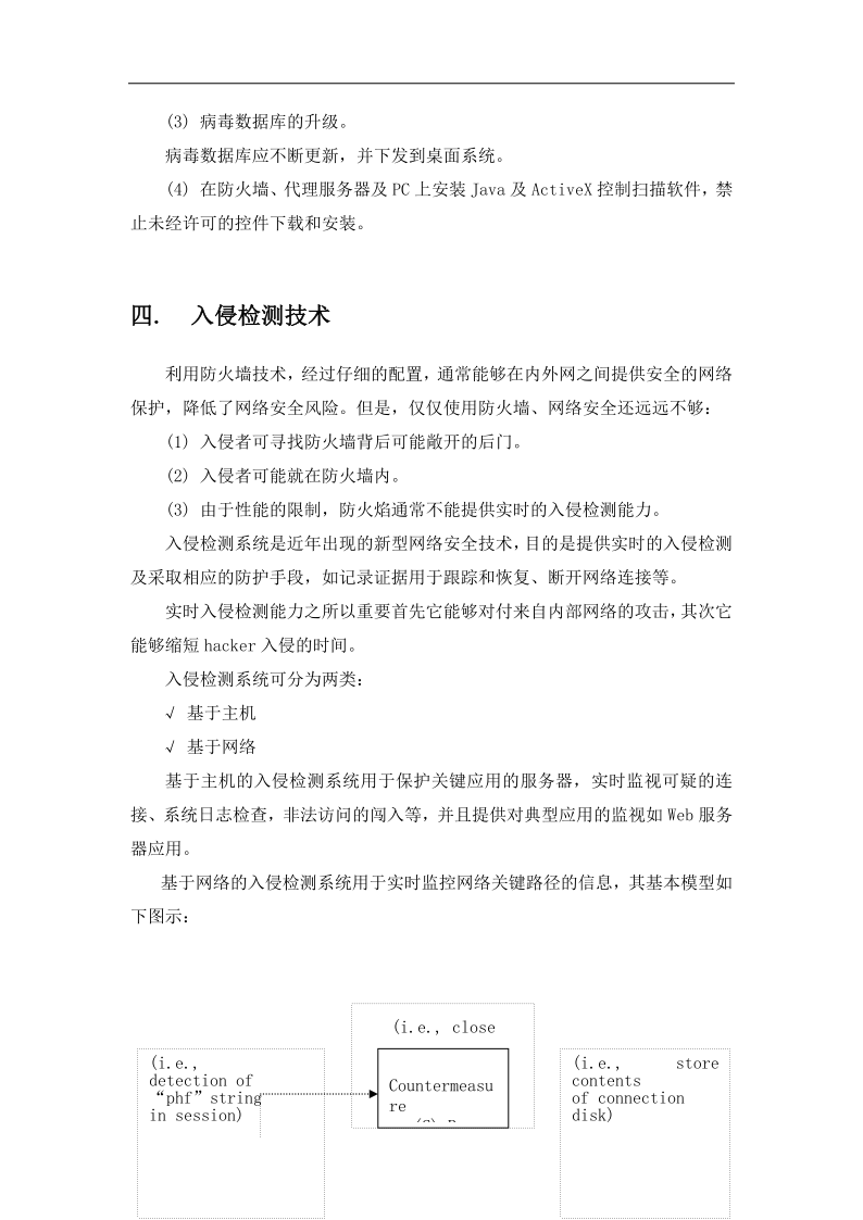
  • 焦作做网站最专业的公司访问wordpress时失败