当前位置: 首页 > news >正文

CAN 总线物理层介绍

内容来自于江协科技;

CAN总线特性

CAN总线特性

  • 两根通信线(CAN_H、CAN_L),线路少(一般为双绞线)
  • 差分信号通信,抗干扰能力强(若是同时受到电磁干扰,那么变化是一样的所以抗干扰强)
  • 高速CAN(ISO11898):125k~1Mbps, <40m(传输速度快,距离短)
  • 低速CAN(ISO11519):10k~125kbps, <1km
  • 异步,无需时钟线,通信速率由设备各自约定(汽车当中CAN一般有500K 250K等)
  • 半双工,可挂载多设备,多设备同时发送数据时通过仲裁判断先后顺序
  • 11位/29位报文ID,用于区分消息功能,同时决定优先级
  • 可配置1~8字节的有效载荷
  • 可实现广播式和请求式两种传输方式
  • 应答、CRC校验、位填充、位同步、错误处理等特性

CAN应用

CAN主要是多个主控通信(汽车当中多个Ecu相互通信)

CAN硬件电路

  • 每个设备通过CAN收发器挂载在CAN总线网络上
  • CAN控制器引出的TX和RX与CAN收发器相连,CAN收发器引出的CAN_H和CAN_L分别与总线的CAN_H和CAN_L相连
  • 高速CAN使用闭环网络,CAN_H和CAN_L两端添加120Ω的终端电阻 低速CAN使用开环网络,CAN_H和CAN_L其中一端添加2.2kΩ的终端电阻
  • CAN收发器的主要功能: 电平转换,输出驱动,输入采样

这是高速CAN的电路,这两段要分别加入120欧姆的电阻 其作用为:

  • 防止回波反射:尤其是高频信号远距离传输的时候,(信号波会在线路终端反射,进而干扰原始信号)可能电平信号不稳定会出现波动不像那种直上直下的电平信号。(就理解成电阻增大,电流就减小,压变就不明显了)
  • 当没有Ecu操作的时候将两个线的电压"收紧",(收紧的意思 使电压一致 就是默认显示隐形电平 逻辑1)并且这两个电阻的阻值不大,所以这收紧的速度是很快的,使得CAN总线支持的最大速率也比较快。 当某个Ecu想发生0信号,它就会把两个线电压拉开 变成显性电平 逻辑0

这低速CAN 

CAN电平标准

这里低速CAN的电压差都很大,因为电路传输当中有压降,所以把1与0的电压差加大了,这样如果有压降影响也可以明显看出来1与0的差异 这样就可以远距离传输了。

高速CAN中回归隐形电平速度快,传输速度就会快。

低速CAN中回归隐形电平速度慢,传输速度就会慢。

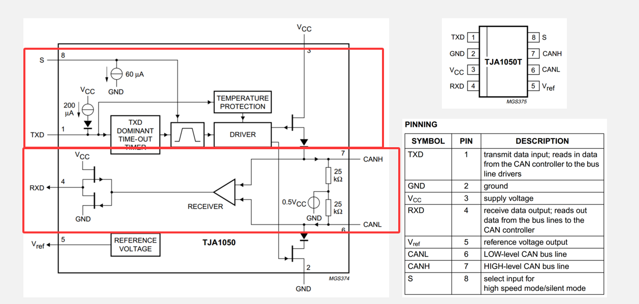
CAN收发器(高速CAN)

下面是接收,上面发送,

RXD接收: 收发器一直监控CANH和CANL的电压,当有电压差时就输出1,没有电压差就输出0;Vcc 以及GND 就类似于非门,有电压差时收到的就是 0 显性电平,无电压差就是 1 隐性电平。输出到RXD引脚;

即CAN总线有电压差时,输出RXD引脚为低电平0,显性电平。

即CAN总线没有电压差时,输出RXD引脚为低电平1,隐性电平。

TXD 发送: 当发送1隐性电平时,Vcc3 与GND会将线路断开,不对总线操作即保持不变, CANH与CANL的中间两个电阻(中拉电阻),通过这个电阻可以把CANH和CANL都拉至0.5倍的Vcc电平(2.5V保持同一水平)。

TXD 发送: 当发送0 显性电平时, Vcc3 与GND将场效应管导通 上面就会把CANH电压拉高,下面就会把CANL电压拉低 形成电压差 使总线显示显性电平 逻辑0

Vcc 200uA 这个是上拉电阻,如果TXD悬空了,那么就会一直发1 一直为隐性电平

TXD DOMINANT TIEM OUT: 这是TXD显性电平计数器 如果TXD故障一直发显性电平0

那么整个总线都一直显示显性电平 并没有设备可以阻止 所以这个是一个保险 若是一直发0,就会自动释放总线 发隐性电平,防止总线瘫痪。

CAN物理层特性表格总结

http://www.dtcms.com/a/503737.html

相关文章:

  • yolo介绍
  • 中国建站公司网站电线电话图怎么做
  • 新华路街道网站建设企业为什么要建设电子商务网站
  • UVa 1630 Folding
  • 基于AT89C52的智能温控风扇设计
  • 32HAL——IIC温度传感器AHT20
  • 站群wordpress宣武深圳网站建设公司
  • 构建自主AI的挑战与对策:稳定性、成本与伦理安全
  • 汽车服务站建站流程网页网站原型图占位符怎么做
  • 高效解决重装后常见的7类系统适配问题
  • 如何写好代码
  • PS2020使用教程|绘制文明行车宣传画
  • 探索 C++ 类 核心概念与不同场景下的使用技巧
  • 权威机构统计的 AI 编程模型排名
  • 佛山网站建设与推广学院网站群建设方案
  • 【HTTP知识】HTTP OPTIONS 预检请求深度解析与优化策略
  • 网站建设推广好处响应式网站开发报价
  • 汽车MIMO雷达在多径环境下的角度估计——论文阅读
  • 做网站的实践报告包头网站建设良居网络
  • 【论文精度-3】POMO:强化学习中具有多个最优解的策略优化方法(Yeong-Dae Kwon 2020)
  • 基本控件-上(Num30)
  • FFmpeg 基本API avcodec_find_decoder函数内部调用流程分析
  • 用wordpress建立学校网站吗淄博公司网站建设效果
  • C++ std::Set<std::pair>
  • 如何解决 pip install -r requirements.txt 私有仓库认证失败 401 Unauthorized 问题
  • LLMs-from-scratch(第3章:编码注意力机制)
  • 江西赣建建设监理网站无锡市建设工程质量监督站网站
  • 如何生成逼真的合成表格数据:独立采样与关联建模方法对比
  • FastGPT 与 MCP 协议概述
  • 软路由系统如何做网站上海做网站seo