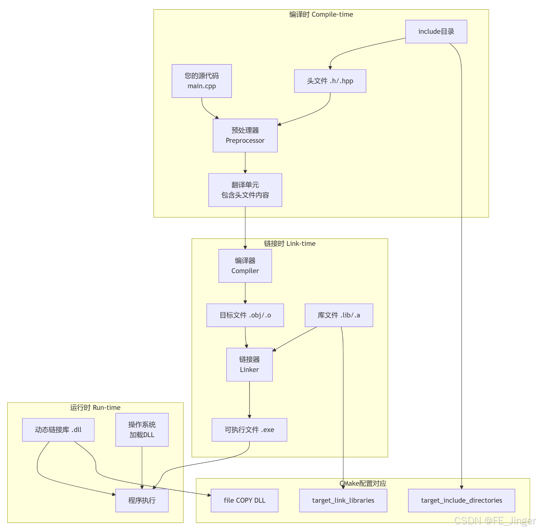
C++核心组件与构建过程全解析
了解C++中这些核心组件及其在构建过程中的关系,对项目管理至关重要。下面我将逐一解释这些概念,并结合您提供的CMake文件进行说明。

各组件的作用详解
1. 头文件(.h/.hpp)与include目录
- 作用:声明函数、类、变量的接口,提供"使用说明书"。
- 在您CMake中的体现:
这行命令告诉编译器:“请去这些目录下寻找target_include_directories(${PROJECT_NAME} PUBLIC ${OSG_DIR1}/include)#include指令所引用的头文件”。例如,当您的代码包含#include <osg/Group>时,编译器就知道应该去${OSG_DIR1}/include路径下查找。
2. 库文件(.lib)与链接
- 静态库(.lib):包含完整的函数代码,链接时直接嵌入到.exe中。
- 动态库的导入库(.lib):仅包含DLL中函数的地址信息,不包含实际代码。
- 在您CMake中的体现:
这行命令告诉链接器:“我的程序需要这些库文件中的功能”。链接器会处理这些.lib文件,如果是静态库则嵌入代码,如果是动态库则记录函数地址信息。target_link_libraries(${PROJECT_NAME} PRIVATE${OSG_DIR}/lib/osgd.lib )
3. 动态链接库(.dll)与运行时
- 作用:包含函数的具体可执行代码,在程序运行时被加载。
- 在您CMake中的体现:
这是解决运行时依赖的关键步骤。尽管链接阶段使用了.lib文件,但程序运行时必须能找到对应的.dll文件。这些命令将DLL复制到.exe所在目录,确保运行时能正常加载。file(COPY ${OSG_DLLS} DESTINATION ${CMAKE_BINARY_DIR})
为什么需要这样的设计?
1. 分离关注点,提高开发效率
- 接口与实现分离:.h文件只告诉您"有什么功能",而.lib/.dll包含"如何实现"。
- 模块化开发:不同团队可以并行开发,只要约定好接口(.h文件)即可。
2. 节省资源和提高灵活性
- 动态链接的优势:多个程序可共享同一个DLL,节省内存;更新库时只需替换DLL,无需重新编译主程序。
- 静态链接的优势:程序独立运行,无需担心依赖项缺失。
3. 构建过程的专业化分工
- 编译期:只需要头文件来检查语法和接口正确性。
- 链接期:需要库文件来解析函数引用。
- 运行期:需要动态库来提供实际功能。
在您项目中的具体体现
您的CMake文件完美展示了这三个阶段的配置:
- 编译准备:通过
target_include_directories设置头文件路径。 - 链接准备:通过
target_link_libraries指定需要链接的库。 - 运行准备:通过
file(COPY...)确保DLL在正确位置。
这种分工协作的设计,正是大型C++项目能够高效开发和维护的基石。
核心概念详解
| 文件/概念 | 作用与区别 | 编译/链接/运行阶段 |
|---|---|---|
**.h / .hpp | ||
| (头文件)** | 接口声明。包含函数、类、变量的声明,告诉编译器有哪些可用的功能。它不包含具体的实现代码。 | 编译时需要。编译器(#include指令)将头文件内容复制到源文件中。 |
.lib (库文件) | 实现代码的集合。有两种类型: 1. 静态库(Static Library):包含完整的函数代码,链接时直接嵌入到.exe中。 2. 导入库(Import Library, 与DLL配对):不包含代码,仅提供DLL中函数的位置信息。 | 链接时需要。链接器将.lib中的代码或信息与.obj文件链接生成.exe。 |
.dll (动态链接库) | 动态库的实现。包含函数的具体可执行代码,在程序运行时被加载。 | 运行时需要。程序执行时,操作系统根据.exe中的信息查找并加载所需的.dll。 |
.exe (可执行文件) | 程序的最终形式。包含链接后所有必要的机器代码和资源。静态链接则独立运行;动态链接则需要相应的.dll支持。 | 运行。 |
include目录 | 头文件的存储位置。通过编译器-I或CMake中target_include_directories指定,帮助编译器找到#include的文件。 | 编译时需要。 |
结合您的CMake文件进行阐释
您提供的CMake文件完整展示了如何在实际项目中组织和使用这些组件。
1. 项目基础配置
cmake_minimum_required(VERSION 3.10)
project("learn_osg_01")
set(CMAKE_CXX_STANDARD 17)
- 这三行设定了构建环境的基本规则,确保使用正确的C++标准进行编译。
2. 定位依赖项的头文件(.h)
target_include_directories(${PROJECT_NAME} PUBLIC${OSG_DIR1}/include # OSG的头文件路径${CUDA_DIR}/include # CUDA的头文件路径${OpenCV_DIR}/include # OpenCV的头文件路径
)
- 作用阐释:这行命令告诉编译器去指定的目录下寻找
#include指令所引用的头文件(.h)。例如,当您的main.cpp中包含#include <osg/Group>时,编译器就知道应该去${OSG_DIR1}/include这个路径下查找osg/Group.h文件。PUBLIC关键字表示这些包含路径不仅适用于当前目标(您的可执行文件),也会传递给任何链接该目标的其他目标。
3. 链接库文件(.lib)
target_link_libraries(${PROJECT_NAME} PRIVATE${OSG_DIR}/lib/osgd.lib # 链接OSG的Debug版静态库或导入库...${CUDA_DIR}/lib/x64/cuda.Lib # 链接CUDA的导入库
)
- 作用阐释:这行命令告诉链接器(Linker)您的程序需要哪些库文件(.lib)。链接器会处理这些.lib文件。
- 如果链接的是静态库(如
.lib),库中的代码会被直接复制到最终生成的learn_osg_01.exe文件中。 - 如果链接的是动态库的导入库(如
cuda.Lib),链接器会将动态库(DLL)中函数的重定向信息写入.exe文件,而不会复制代码本身。
- 如果链接的是静态库(如
- 版本匹配:您的配置中链接的是
osgd.lib等以d结尾的库,这通常是Debug版本的库,它们包含了调试信息,但未进行优化。在发布(Release)版本时,应链接不带d的Release版库(如osg.lib),以确保性能和稳定性。
4. 处理运行时依赖(.dll)
file(GLOB OSG_DLLS ${OSG_DIR}/bin/*.dll)
file(COPY ${OSG_DLLS} DESTINATION ${CMAKE_BINARY_DIR})
- 作用阐释:这是解决动态链接库运行时依赖的关键步骤。尽管链接阶段使用了
.lib文件,但程序运行时必须能找到对应的.dll文件。这些命令将编译好的OSG的DLL文件从它们的原始目录(${OSG_DIR}/bin/)复制到最终生成.exe文件的目录(${CMAKE_BINARY_DIR})。这样,当您运行程序时,系统就能在同一目录下找到所需的DLL并加载它们。手动复制DLL是确保程序能正常运行的一个常见且有效的方法。
总结
您可以这样理解整个构建过程:
- 编译:
main.cpp+ 您包含的各类.h头文件 → 编译器 → 生成main.obj。 - 链接:
main.obj+ 您指定的.lib库文件 → 链接器 → 生成learn_osg_01.exe。 - 运行:双击
learn_osg_01.exe,操作系统加载它,并根据需要将对应的.dll动态库加载到内存中,程序开始执行。
