力扣2:两数相加
题目
给你两个 非空 的链表,表示两个非负的整数。它们每位数字都是按照 逆序 的方式存储的,并且每个节点只能存储 一位 数字。
请你将两个数相加,并以相同形式返回一个表示和的链表。
你可以假设除了数字 0 之外,这两个数都不会以 0 开头。
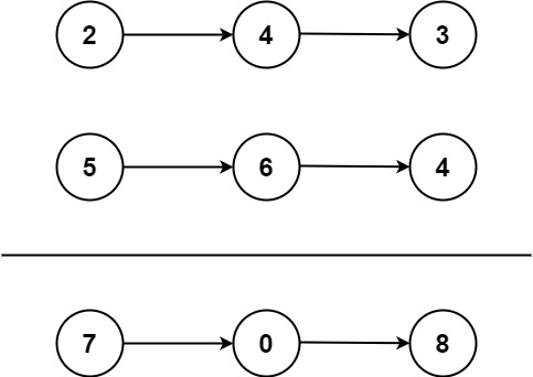
示例 1:

输入:l1 = [2,4,3], l2 = [5,6,4] 输出:[7,0,8] 解释:342 + 465 = 807.
示例 2:
输入:l1 = [0], l2 = [0] 输出:[0]
示例 3:
输入:l1 = [9,9,9,9,9,9,9], l2 = [9,9,9,9] 输出:[8,9,9,9,0,0,0,1]
提示:
每个链表中的节点数在范围
[1, 100]内0 <= Node.val <= 9题目数据保证列表表示的数字不含前导零
思路
第一次的时候尝试遍历链表,但是链表节点数可以很大,很容易溢出,这种方法很明显不可取。
因此采取模拟加法的过程。即计算每一位相加,将sum / 10作为进位(carry).将sum % 10作为本位的数字(dight)即可
题解
/*** Definition for singly-linked list.* type ListNode struct {* Val int* Next *ListNode* }*/
func addTwoNumbers(l1 *ListNode, l2 *ListNode) *ListNode {dummyHead := &ListNode{} //哑头节点current := dummyHeadcarry := 0 //进位for l1 != nil || l2 != nil || carry != 0 {//获取当前节点的值x := 0if l1 != nil {x = l1.Val}y := 0if l2 != nil {y = l2.Val}//计算和sum := x + y + carrycarry = sum / 10digit := sum % 10current.Next = &ListNode{Val:digit}//移动l1, l2, currentif l1 != nil{l1 = l1.Next}if l2 != nil{l2 = l2.Next}current = current.Next}return dummyHead.Next
}