渲染相关(Markdown、ByteMD、ReactMarkdown)
针对前端面试场景,我将为您总结凝练 React-Markdown 和 ByteMD 的渲染实现原理,并提供一个清晰的介绍思路。
一、核心概念与定位
首先,需要明确两者的核心定位差异:
- React-Markdown: 一个 Markdown 渲染器。其核心职责是将给定的 Markdown 字符串安全、高效地转换为 React 组件树并渲染。它本身不提供编辑功能。
- ByteMD: 一个功能完整的 Markdown 编辑器。它集成了编辑区(基于 CodeMirror 等)、实时预览、工具栏等功能。其预览部分的渲染能力与 React-Markdown 原理相似,但它是编辑器的一个子模块。
尽管定位不同,但它们的渲染核心都构建在同一个强大的生态体系之上。
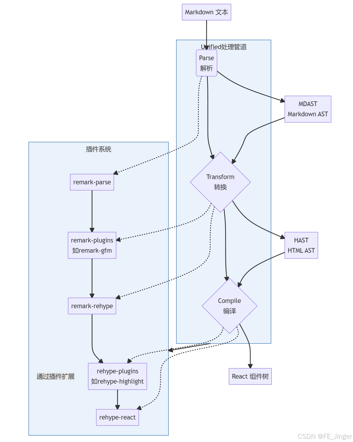
二、共通的底层原理:Unified.js 生态体系
这是介绍的重中之重,体现了您对现代前端构建工具链的理解。两者的渲染流程都可以概括为一条 Markdown 文本到 React 组件的编译流水线,其核心是 Unified.js。

这个流程包含三个关键阶段,由不同的核心库负责:
- 解析: 使用 Remark 生态的
remark-parse插件,将 Markdown 原始文本解析为 MDAST。 - 转换: 使用 Remark 插件处理 MDAST,再通过
remark-rehype将 MDAST 转换为 HAST。然后使用 Rehype 插件处理 HAST。- 插件是能力的核心:例如
remark-gfm支持 GitHub 风格语法(表格、任务列表),rehype-highlight实现代码高亮,rehype-katex渲染数学公式。
- 插件是能力的核心:例如
- 编译: 使用 Rehype 生态的
rehype-react插件,将 HAST 转换为 React 组件树。
面试官可以这样介绍此架构的优势:
“React-Markdown 和 ByteMD 都没有重新发明轮子,而是基于 Unified 这套工业标准生态。这使得它们天生具备极强的扩展性,可以无缝接入丰富的 remark 和 rehype 插件库,同时也保证了渲染过程的安全性和一致性。”
三、核心差异与各自架构
在共通原理之下,两者的架构因目标不同而有显著差异。
React-Markdown: 专注渲染的“翻译官”
- 架构: 它是一个相对轻量的库,主要职责是集成并配置上述 Unified 流水线,最终暴露一个 React 组件
〈ReactMarkdown〉。 - 关键特性:
- 安全性: 默认不解析原始 HTML,避免 XSS 风险。如需启用,需显式使用
rehype-raw并配合消毒策略。 - 组件覆写: 通过
components属性,可以完全自定义每个标签(如h1、code)的渲染方式,这是其最强大的特性之一。
// 示例:自定义代码块渲染 import { Prism as SyntaxHighlighter } from 'react-syntax-highlighter';const CodeBlock = ({ node, inline, className, children, ...props }) => {const match = /language-(\w+)/.exec(className || '');return !inline && match ? (<SyntaxHighlighter language={match[1]} PreTag="div" {...props}>{String(children).replace(/\n$/, '')}</SyntaxHighlighter>) : (<code className={className} {...props}>{children}</code>); };// 使用 <ReactMarkdown components={{ code: CodeBlock }}>{markdownContent} </ReactMarkdown> - 安全性: 默认不解析原始 HTML,避免 XSS 风险。如需启用,需显式使用
ByteMD: 功能完备的“工作台”
ByteMD 的架构可以理解为两层,这在其官方文档中也有明确区分:
- 底层核心(ByteMarkdown): 一个与框架无关的 Markdown 处理引擎,负责上述的 Unified 解析、转换流程和插件系统。
- 上层UI层(如 @bytemd/react): 为不同前端框架(React, Vue, Svelte)提供的包装器,集成了编辑器和预览器。
- 关键特性:
- 编辑器集成: 内置了基于 CodeMirror 的编辑器,支持语法高亮、快捷键等。
- 强大的插件系统: 插件不仅能扩展语法(如数学公式、流程图),还能通过
actions钩子向工具栏添加自定义按钮,通过editorEffect/viewerEffect钩子与 DOM 交互。 - 框架无关性: 核心逻辑与 UI 分离,便于跨框架使用。
四、面试实战:如何回答“对比两者”?
面试官:“能谈谈 React-Markdown 和 ByteMD 的区别和选型考虑吗?”
可以这样回答:
“好的。首先,它们的核心定位不同。React-Markdown 是一个专业的渲染器,而 ByteMD 是一个功能完整的编辑器。
它们的共同点是底层都基于 Unified.js 生态,通过 Remark 和 Rehype 插件将 Markdown 转换为 React 组件,这保证了强大的扩展性和安全性。
但架构上,React-Markdown 更轻量、专注,它提供了一个组件,主要功能就是渲染。它最大的优势是灵活的组件覆写能力,我可以精细控制每一个标签的渲染输出。
而 ByteMD 功能更全面,它内置了编辑器、工具栏、状态管理等。它的优势在于开箱即用的编辑体验和功能丰富的插件系统,能快速搭建类似掘金的写作平台。
因此,选型依据很简单:
- 如果需求仅仅是展示 Markdown 内容,比如博客文章、文档查看,并且可能需要高度自定义样式,React-Markdown 更合适,它更轻量、可控。
- 如果需求是让用户编写或编辑 Markdown,需要即时预览、上传图片等交互功能,ByteMD 是更好的选择,它能节省大量开发成本。
另外,ByteMD 本身也使用了类似 React-Markdown 的机制来实现其预览功能。”
附:对链接3中流式渲染问题的原理性解释
您提到的链接3中的问题(流式渲染时 className 丢失),其根源在于数据在传输过程中格式被破坏。
- 原因: 在流式传输中,Markdown 文本可能被 JSON 序列化/反序列化,导致换行符
\n被转义或丢失。而代码块的语法高亮依赖于正确的语言标识,如```js,这个js最终会作为className="language-js"传递给代码高亮组件。如果换行符处理不当,解析器可能无法正确识别代码块边界和语言,导致className缺失。 - 解决方案(如链接所述): 在服务端发送数据时,对换行符等特殊字符进行妥善的转义(如替换为
\\n),并在前端接收后正确还原,确保 Markdown 结构的完整性,AST 解析器才能正确工作。
希望这份总结能帮助您在面试中清晰、深入地展示对这两个库的理解!
