当前位置: 首页 > news >正文

图像分类项目:Fashion-MNIST 分类(SimpleCNN )

图像分类项目:Fashion-MNIST 分类

一、数据加载模块:Fashion-MNIST 数据集加载与预处理

​ 在模型训练流程中,数据加载是基础且关键的一步。该模块的核心功能是自动下载、预处理 Fashion-MNIST 数据集,并构建可迭代的数据加载器(DataLoader),为后续模型训练和测试提供标准化的输入数据。

模块核心功能说明
  1. 跨操作系统的多进程适配
    数据加载时使用多进程可以加速数据读取,但不同操作系统对多进程的支持存在差异(Windows 和 MacOS 在多进程处理上有兼容性限制)。get_dataloader_workers函数通过判断当前操作系统,自动设置合适的进程数:Linux 系统使用 4 个进程加速加载,Windows 和 MacOS 则使用单进程(避免多进程报错)。

  2. 数据集加载与预处理

load_data_fashion_mnist函数实现了完整的数据加载逻辑:

  • 数据变换(Transform) 使用ToTensor将图像从 PIL 格式转为张量(Tensor),并自动将像素值归一化到 [0, 1] 区间;支持通过resize参数调整图像尺寸(默认保持 28x28 原始大小)。

  • 数据集下载与加载: 通过paddle.vision.datasets.FashionMNIST分别加载训练集(mode=“train”)和测试集(mode=“test”),download=True确保本地无数据时自动从官方源下载。

  • DataLoader 构建: 将数据集封装为可迭代的DataLoader,通过batch_size控制每次迭代返回的样本数量;训练集启用shuffle=True打乱样本顺序(增强泛化能力),测试集则保持顺序不变;num_workers参数调用前面的进程数适配函数,确保跨系统兼容性。

  1. 数据验证逻辑
    测试代码(if name == “main”:部分)用于验证数据加载的正确性:
  • 检查训练集(60000 样本)和测试集(10000 样本)的样本数量是否符合预期。

  • 验证单个样本的形状(灰度图通道数为 1,尺寸 28x28,即(1,28,28))。

  • 确认标签范围为 0~9(对应 Fashion-MNIST 的 10 个类别)。

  • 检查 DataLoader 输出的批次数据形状是否匹配设置的batch_size(如批次数据(16,1,28,28)和标签(16,))。

详细代码:

import paddle
from paddle.vision import datasets, transforms
import paddle.io as io
import sys  # 导入sys模块判断操作系统def get_dataloader_workers():"""根据操作系统设置数据加载的进程数(Windows/MacOS用单进程)"""# 判断当前系统:Windows含'win',MacOS含'darwin',Linux含'linux'if sys.platform.startswith(('win', 'darwin')):return 0  # Windows/MacOS用单进程else:return 4  # Linux用多进程加速def load_data_fashion_mnist(batch_size, resize=None):trans = [transforms.ToTensor()]  # 转为张量并归一化到[0,1]if resize:trans.insert(0, transforms.Resize(resize))trans = transforms.Compose(trans)# 加载数据集mnist_train = datasets.FashionMNIST(mode="train", transform=trans, download=True)mnist_test = datasets.FashionMNIST(mode="test", transform=trans, download=True)# 构建DataLoadertrain_iter = io.DataLoader(mnist_train, batch_size=batch_size, shuffle=True, return_list=True, num_workers=get_dataloader_workers())test_iter = io.DataLoader(mnist_test, batch_size=batch_size, shuffle=False, return_list=True, num_workers=get_dataloader_workers())return train_iter, test_iter, mnist_train, mnist_test# 测试代码
if __name__ == "__main__":# 超参数(测试用,批量设小一点)batch_size = 16# 加载数据train_iter, test_iter, mnist_train, mnist_test = load_data_fashion_mnist(batch_size)# 验证1:数据集基本信息print(f"训练集样本数:{len(mnist_train)}, 测试集样本数:{len(mnist_test)}")  # 预期:60000, 10000print(f"单个样本形状:{mnist_train[0][0].shape}")  # 预期:(1,28,28)(通道数, 高, 宽)print(f"标签范围:{min([y for x,y in mnist_train])} ~ {max([y for x,y in mnist_train])}")  # 预期:0~9# 验证2:DataLoader可迭代,且输出形状正确batch = next(iter(train_iter))  # 取第一个批次X, y = batch[0], batch[1]print(f"批次数据形状:{X.shape},标签形状:{y.shape}")  # 预期:(16,1,28,28), (16,)print("数据加载模块测试通过!")

在这里插入图片描述

二、数据集可视化模块:Fashion-MNIST 样本与标签展示

在模型训练前,可视化数据集样本是理解数据分布和标签含义的重要步骤。该模块提供了两个核心函数:将数字标签转换为直观文本标签的工具,以及批量展示图像的可视化函数,帮助我们直观感受 Fashion-MNIST 数据集的内容。

模块核心功能说明
  1. 数字标签转文本标签:get_fashion_mnist_labels
    Fashion-MNIST 数据集的原始标签是 0-9 的数字(对应 10 个服装类别),但数字标签不够直观。该函数通过定义一个与数字标签一一对应的文本标签列表(如0→t-shirt1→trouser等),将输入的数字标签列表转换为易于理解的文本标签列表。例如,若输入标签为[0, 2, 9],函数会返回['t-shirt', 'pullover', 'ankle boot']

  2. 批量图像展示:show_images

    该函数用于将多个图像按指定行列布局展示,并可添加对应标签作为标题,核心逻辑包括:

    • 画布设置:根据指定的行数(num_rows)、列数(num_cols)和缩放比例(scale)计算画布大小,确保图像显示清晰。
    • 子图创建:使用matplotlib创建对应行列数的子图,并将子图数组展平为一维(方便循环遍历)。
    • 图像显示:支持两种图像格式 —— 若输入为 Paddle 张量(paddle.Tensor),先转换为 NumPy 数组再显示;若为 PIL 图像则直接显示。同时隐藏子图的坐标轴(避免干扰视觉焦点)。
    • 标题与布局:若提供标题列表(如文本标签),为每个子图添加标题;通过plt.tight_layout()自动调整子图间距,避免重叠。
  3. 测试与可视化效果
    最后一段代码是功能测试:从训练集中加载一个包含 18 个样本的批次(batch_size=18),将图像数据X从原始形状(18, 1, 28, 28)重塑为(18, 28, 28)(去除通道维度,因为是灰度图),然后调用show_images以 2 行 9 列的布局展示,并使用get_fashion_mnist_labels将标签y转换为文本作为标题,直观展示样本与标签的对应关系。

注意事项
  • 该模块依赖matplotlib库,需提前导入(代码中隐含import matplotlib.pyplot as plt,实际使用时需显式添加,否则会报错)。
  • 图像重塑(X.reshape([18, 28, 28]))的目的是去除单通道维度(Fashion-MNIST 为灰度图,通道数为 1),符合matplotlib对 2D 图像(高 × 宽)的显示要求。
import matplotlib.pyplot as plt  # 需显式导入matplotlib
import paddledef get_fashion_mnist_labels(labels):  #@save"""返回Fashion-MNIST数据集的文本标签"""text_labels = ['t-shirt', 'trouser', 'pullover', 'dress', 'coat','sandal', 'shirt', 'sneaker', 'bag', 'ankle boot']return [text_labels[int(i)] for i in labels]def show_images(imgs, num_rows, num_cols, titles=None, scale=1.5):"""绘制图像列表"""figsize = (num_cols * scale, num_rows * scale)fig, axes = plt.subplots(num_rows, num_cols, figsize=figsize)axes = axes.flatten()  # 将二维子图数组转为一维,方便遍历for i, (ax, img) in enumerate(zip(axes, imgs)):if paddle.is_tensor(img):# 若为Paddle张量,先转为NumPy数组再显示ax.imshow(img.numpy())else:# 若为PIL图像,直接显示ax.imshow(img)ax.axis('off')  # 隐藏坐标轴,突出图像内容if titles:ax.set_title(titles[i])  # 添加标题(如文本标签)plt.tight_layout()  # 自动调整子图间距,避免重叠plt.show()  # 显示图像return axes# 测试:展示18个训练样本及其标签
# 注意:需先加载mnist_train(可通过前文load_data_fashion_mnist函数获取)
X, y = next(iter(paddle.io.DataLoader(mnist_train, batch_size=18)))
# 重塑图像形状:(18,1,28,28) → (18,28,28)(去除通道维度)
show_images(X.reshape([18, 28, 28]), 2, 9, titles=get_fashion_mnist_labels(y));

在这里插入图片描述

三、模型训练核心模块:训练流程与评估逻辑实现

该模块是 Fashion-MNIST 模型训练的核心,包含了超参数配置、完整训练流程(模型 / 损失 / 优化器定义)、评估指标计算函数等,实现了从数据到模型训练、性能监控的全链路逻辑。

模块核心功能说明
1. 超参数与数据加载

超参数是控制模型训练过程的关键参数,直接影响训练效率和模型性能:

  • batch_size=256:每次迭代输入模型的样本数量(批量大小),增大批量可提升计算效率,但可能降低模型收敛精度(需权衡内存与性能)。
  • lr=0.005:学习率(Learning Rate),控制参数更新的幅度(过大会导致不收敛,过小会导致训练缓慢)。
  • num_epochs=10:训练轮次,即遍历完整训练集的次数(轮次太少可能欠拟合,太多可能过拟合)。
  • 数据加载复用前文定义的load_data_fashion_mnist函数,获取训练集迭代器train_iter和测试集迭代器test_iter
2. 模型、损失函数与优化器定义
  • 模型(MLP):相比之前的简化版,这里定义了更深的三层全连接网络:

    • 输入层:nn.Flatten()(1,28,28)图像展平为784维向量;

    • 隐藏层 1:nn.Linear(784, 512)+ReLU,将 784 维映射到 512 维并引入非线性;

    • 隐藏层 2:nn.Linear(512, 256)+ReLU,进一步压缩特征到 256 维;

    • 输出层:

      nn.Linear(256, 10)
      

      输出 10 个类别的得分(对应 Fashion-MNIST 的 10 类服饰)。

      更深的网络结构可学习更复杂的特征,但需注意过拟合风险。

  • 损失函数(CrossEntropyLoss)

    多类别分类任务的经典损失函数,内部集成了softmax激活(将输出得分转为概率)和负对数似然损失计算,reduction='none'表示返回每个样本的损失(而非均值),方便后续批量累计。

  • 优化器(Adam)

    一种自适应学习率的优化器,相比基础的 SGD(随机梯度下降),能动态调整不同参数的学习率,收敛更稳定、速度更快,适合大多数深度学习任务。

3. 辅助函数:训练与评估的核心工具
  • accuracy(y_hat, y):计算预测准确率

    • 逻辑:先通过y_hat.argmax(axis=1)取预测得分最高的类别(模型预测结果),再与真实标签y比较,统计一致的样本数占比。
    • 处理:通过squeeze()去除冗余维度,确保预测值与标签形状匹配。
  • Accumulator:指标累加器

    • 功能:方便在训练 / 评估中累计多个指标(如总损失、正确样本数、总样本数),避免频繁定义变量。
    • 方法:__init__(n)初始化长度为n的累加列表;add(*args)将输入的数值累加到列表中;__getitem__(idx)获取第idx个累加值。
  • evaluate_accuracy(net, data_iter):评估模型在数据集上的准确率

    • 逻辑:切换模型到评估模式(net.eval(),关闭 dropout 等训练特有的层),通过paddle.no_grad()关闭梯度计算(节省内存),遍历测试集计算总正确数和总样本数,返回准确率(正确数 / 总样本数)。
    • 注意:评估后切换回训练模式(net.train()),不影响后续训练。
  • train_epoch(net, train_iter, loss_fn, optimizer):单轮训练逻辑

    • 逻辑:切换模型到训练模式(

      net.train()
      

      ),遍历训练集,对每个批次执行:

      1. 前向传播:计算模型输出y_hat
      2. 计算损失:通过loss_fn得到每个样本的损失;
      3. 反向传播:清空历史梯度(optimizer.clear_grad()),计算损失均值的梯度(l.mean().backward()),更新参数(optimizer.step());
      4. 指标累计:累计总损失、正确样本数、总样本数。
    • 返回:当前轮次的平均损失(总损失 / 总样本数)和训练准确率(正确数 / 总样本数)。

注意事项
  • 更深的网络(如这里的三层 MLP)可能需要配合正则化(如 Dropout)或早停策略,防止过拟合(后续可扩展)。
完整代码
import paddle
import paddle.nn as nn
import matplotlib.pyplot as plt
from matplotlib.ticker import MaxNLocator
from paddle.vision import datasets, transforms
from paddle.io import DataLoader
plt.rcParams['font.sans-serif'] = ['SimHei']
plt.rcParams['axes.unicode_minus'] = False
# ---------------------- 1. 数据加载函数定义 ----------------------
def load_data_fashion_mnist(batch_size):"""加载Fashion-MNIST数据集并返回训练/测试迭代器"""# 数据预处理:转换为Tensor并归一化transform = transforms.Compose([transforms.ToTensor()])# 加载训练集和测试集train_dataset = datasets.FashionMNIST(mode='train', transform=transform, download=True)test_dataset = datasets.FashionMNIST(mode='test', transform=transform, download=True)# 创建数据迭代器train_iter = DataLoader(train_dataset, batch_size=batch_size, shuffle=True, num_workers=0)test_iter = DataLoader(test_dataset, batch_size=batch_size, shuffle=False, num_workers=0)# 返回类别名称(用于后续可视化)class_names = ['T-shirt/top', 'Trouser', 'Pullover', 'Dress', 'Coat','Sandal', 'Shirt', 'Sneaker', 'Bag', 'Ankle boot']return train_iter, test_iter, train_dataset, class_names# ---------------------- 2. 超参数与数据加载 ----------------------
batch_size = 256  # 批量大小:每次训练的样本数
lr = 0.005        # 学习率:控制参数更新幅度
num_epochs = 10   # 训练轮次:完整遍历训练集的次数
# 加载数据
train_iter, test_iter, _, class_names = load_data_fashion_mnist(batch_size)# ---------------------- 3. 模型定义 ----------------------
class MLP(nn.Layer):def __init__(self):super().__init__()self.flatten = nn.Flatten()  # 展平图像:(1,28,28)→(784,)self.fc1 = nn.Linear(784, 512)  # 全连接层1:784→512self.relu1 = nn.ReLU()          # 激活函数1:引入非线性self.fc2 = nn.Linear(512, 256)  # 全连接层2:512→256self.relu2 = nn.ReLU()          # 激活函数2self.fc3 = nn.Linear(256, 10)   # 输出层:256→10(10个类别)def forward(self, x):x = self.flatten(x)x = self.fc1(x)x = self.relu1(x)x = self.fc2(x)x = self.relu2(x)x = self.fc3(x)return xnet = MLP()  # 初始化模型# ---------------------- 4. 损失函数与优化器 ----------------------
# 损失函数:交叉熵损失(适合多分类,内置softmax)
loss_fn = nn.CrossEntropyLoss(reduction='none')
# 优化器:Adam(自适应学习率,收敛更稳定)
optimizer = paddle.optimizer.Adam(parameters=net.parameters(), learning_rate=lr)# ---------------------- 5. 辅助函数 ----------------------
def accuracy(y_hat, y):"""计算预测准确率(预测正确的样本数 / 总样本数)"""if len(y_hat.shape) > 1 and y_hat.shape[1] > 1:y_hat = y_hat.argmax(axis=1)  # 取得分最高的类别作为预测结果y = y.squeeze()  # 去除冗余维度,确保与y_hat形状一致y_hat = y_hat.squeeze()cmp = y_hat.astype(y.dtype) == y  # 比较预测与真实标签是否一致return float(cmp.astype(y.dtype).sum())  # 返回正确样本数class Accumulator:"""用于累计多个指标的工具类"""def __init__(self, n):self.data = [0.0] * n  # 初始化n个累加器def add(self, *args):"""累加输入的指标"""self.data = [a + float(b) for a, b in zip(self.data, args)]def __getitem__(self, idx):"""获取第idx个累加值"""return self.data[idx]def evaluate_accuracy(net, data_iter):"""评估模型在数据集(如测试集)上的准确率"""net.eval()  # 切换到评估模式(关闭训练特有的层)metric = Accumulator(2)  # 累计:[正确样本数, 总样本数]with paddle.no_grad():  # 关闭梯度计算,节省内存for X, y in data_iter:metric.add(accuracy(net(X), y), y.numel())  # y.numel():当前批次总样本数net.train()  # 切换回训练模式return metric[0] / metric[1]  # 准确率 = 正确数 / 总数def train_epoch(net, train_iter, loss_fn, optimizer):"""单轮训练:遍历训练集并更新模型参数"""net.train()  # 切换到训练模式metric = Accumulator(3)  # 累计:[总损失, 正确样本数, 总样本数]for X, y in train_iter:y_hat = net(X)  # 前向传播:计算预测值l = loss_fn(y_hat, y)  # 计算损失optimizer.clear_grad()  # 清空历史梯度l.mean().backward()     # 反向传播:计算梯度(损失均值的梯度)optimizer.step()        # 更新参数# 累计指标:总损失、正确数、总样本数metric.add(float(l.sum()), accuracy(y_hat, y), y.numel())# 返回当前轮次的平均损失和训练准确率return metric[0] / metric[2], metric[1] / metric[2]# ---------------------- 6. 训练与测试过程 ----------------------
# 记录训练过程中的指标
train_losses = []  # 训练损失
train_accs = []    # 训练准确率
test_accs = []     # 测试准确率# 执行训练
for epoch in range(num_epochs):# 训练一轮并获取当前轮次的损失和准确率train_loss, train_acc = train_epoch(net, train_iter, loss_fn, optimizer)# 评估测试集准确率test_acc = evaluate_accuracy(net, test_iter)# 保存指标train_losses.append(train_loss)train_accs.append(train_acc)test_accs.append(test_acc)# 打印当前轮次结果print(f"Epoch {epoch+1}/{num_epochs}")print(f"训练损失: {train_loss:.4f} | 训练准确率: {train_acc:.4f} | 测试准确率: {test_acc:.4f}")print("-" * 60)# ---------------------- 7. 结果可视化 ----------------------
# 绘制训练损失和准确率曲线
plt.figure(figsize=(14, 5))# 子图1:训练损失曲线
plt.subplot(1, 2, 1)
plt.plot(range(1, num_epochs+1), train_losses, 'o-', color='b', label='训练损失')
plt.xlabel('轮次 (Epoch)')
plt.ylabel('损失值')
plt.title('训练损失变化曲线')
plt.legend()
plt.gca().xaxis.set_major_locator(MaxNLocator(integer=True))  # x轴只显示整数# 子图2:准确率曲线
plt.subplot(1, 2, 2)
plt.plot(range(1, num_epochs+1), train_accs, 'o-', color='g', label='训练准确率')
plt.plot(range(1, num_epochs+1), test_accs, 'o-', color='r', label='测试准确率')
plt.xlabel('轮次 (Epoch)')
plt.ylabel('准确率')
plt.title('准确率变化曲线')
plt.legend()
plt.gca().xaxis.set_major_locator(MaxNLocator(integer=True))plt.tight_layout()
plt.show()# ---------------------- 8. 预测示例展示 ----------------------
# 从测试集中获取一批数据
for X, y in test_iter:break  # 只取第一批数据# 模型预测
net.eval()  # 切换到评估模式
with paddle.no_grad():  # 关闭梯度计算y_hat = net(X)y_pred = y_hat.argmax(axis=1)  # 获取预测类别
net.train()  # 切回训练模式# 展示前10个样本的预测结果
plt.figure(figsize=(12, 6))
for i in range(10):plt.subplot(2, 5, i+1)# 显示图像(Fashion-MNIST是单通道灰度图)plt.imshow(X[i].numpy().squeeze(), cmap='gray')# 标题显示真实标签和预测标签true_label = class_names[y[i].item()]pred_label = class_names[y_pred[i].item()]plt.title(f"真实: {true_label}\n预测: {pred_label}", fontsize=9)plt.axis('off')  # 关闭坐标轴plt.tight_layout()
plt.show()

在这里插入图片描述

四、训练可视化与总控模块:指标记录、日志输出与结果可视化

该模块是 Fashion-MNIST 模型训练的 “总控中枢”,包含两个核心组件:Animator类(用于训练指标的存储与最终可视化)和train函数(整合全流程训练逻辑,实现多轮训练、指标监控与日志输出),解决了 “训练过程如何跟踪” 和 “结果如何直观展示” 的问题。

模块核心功能说明
1. Animator类:训练指标的 “延迟可视化” 工具

传统实时绘图会占用训练资源、降低效率,Animator采用 “先存储数据,训练结束后一次性绘图” 的设计,兼顾可视化效果与训练效率,核心逻辑分为三部分:

  • 初始化配置(__init__

    提前定义可视化的基础参数,不立即创建画布,仅存储配置:

    • 坐标轴标签(xlabel="epoch"ylabel="value"):明确 x 轴为训练轮次,y 轴为指标值(损失 / 准确率)。
    • 图例(legend):支持多组曲线标注(如训练损失、训练准确率、测试准确率)。
    • 坐标轴范围(xlimylim):固定 x 轴为[1, num_epochs](匹配轮次),y 轴为[0, 1.0](损失通常小于 1,准确率最大为 1,统一范围更直观)。
    • 数据容器(self.Xself.Y):用二维列表存储多组指标的 “轮次 - 值” 对应关系(如self.X[0]存训练损失的轮次,self.Y[0]存对应损失值)。
  • 数据存储(add_data

    每轮训练后仅记录指标,不绘图:

    • 兼容性处理:若输入的y(指标值)是单个数值(如仅损失),自动转为列表,支持多组指标同时存储(如一次传入损失、训练准确率、测试准确率)。
    • 数据匹配:确保x(轮次)与y(指标)的长度一致(如多组指标对应同一轮次时,x自动复制为多份)。
    • 安全存储:仅当xy非空时才追加数据,避免空值导致绘图错误。
  • 最终绘图(plot

    所有训练轮次结束后,统一生成可视化图表:

    • 画布与坐标轴配置:创建指定大小的画布,设置标签、范围、刻度(xaxis.set_major_locator强制 x 轴显示整数,匹配 “轮次” 的整数属性)。
    • 多曲线绘制:遍历存储的XY,用不同格式(fmts,如实线-、虚线m--)绘制每组指标,避免曲线重叠混淆。
    • 图例与显示:添加图例区分指标,调用plt.show()展示最终图表,直观对比多组指标的变化趋势。
2. train函数:训练全流程的 “总控制器”

整合前文定义的train_epoch(单轮训练)、evaluate_accuracy(测试集评估)等函数,实现 “多轮训练→指标记录→日志输出→可视化” 的闭环:

  • 流程拆解

    1. 初始化可视化工具:创建Animator实例,指定图例为 “train loss”“train acc”“test acc”,固定坐标轴范围。

    2. 多轮训练循环

      :遍历

      num_epochs
      

      轮次,每轮执行:

      • 单轮训练:调用train_epoch得到当前轮的训练损失训练准确率
      • 测试集评估:调用evaluate_accuracy得到当前轮的测试准确率(验证模型泛化能力)。
      • 指标存储:用animator.add_data记录 “轮次 + 3 组指标”(轮次从 1 开始,避免 0 轮次的视觉混淆)。
      • 日志输出:打印每轮关键指标(保留 4 位小数),方便实时监控训练状态(如是否过拟合:训练准确率上升但测试准确率下降)。
    3. 训练后可视化:所有轮次结束后,调用animator.plot()生成图表,直观展示指标变化(如损失是否下降、准确率是否收敛)。

    4. 返回结果:返回最终轮次的训练损失,便于后续模型保存或进一步分析。

3. 核心设计优势
  • 效率优先:延迟绘图避免训练中频繁 IO 操作,尤其在多轮训练或大数据集场景下,显著提升训练速度。
  • 直观监控:通过图表可快速判断训练状态(如损失是否稳定下降、是否出现过拟合),比纯日志更易分析。
  • 通用性强:支持任意多组指标的存储与可视化,只需调整legendadd_data的输入,可适配分类、回归等不同任务。
注意事项
  • 指标顺序一致性:Animatorlegend顺序需与add_data传入的指标顺序严格对应(如示例中legend=["train loss", "train acc", "test acc"],则add_data需按 “损失→训练准确率→测试准确率” 的顺序传入y)。
  • 依赖前置函数:train函数需依赖前文定义的train_epochevaluate_accuracy,使用前需确保这两个函数已导入或定义。
完整代码
import matplotlib.pyplot as plt
from matplotlib.ticker import MaxNLocatorclass Animator:def __init__(self, xlabel="epoch", ylabel="value", legend=None, xlim=None,ylim=None, xscale="linear", yscale="linear",fmts=("-", "m--", "g-.", "r:"), figsize=(7, 5)):# 初始化可视化配置(仅存储参数,不创建画布)self.xlabel = xlabelself.ylabel = ylabelself.legend = legend if legend is not None else []  # 多组指标的图例self.fmts = fmts  # 不同曲线的绘制格式(如实线、虚线)self.figsize = figsize  # 画布大小self.xlim = xlim  # x轴范围self.ylim = ylim  # y轴范围self.xscale = xscale  # x轴缩放类型self.yscale = yscale  # y轴缩放类型# 二维列表存储多组指标的“轮次-值”数据(如self.X[0]存训练损失的轮次)self.X, self.Y = [], []def add_data(self, x, y):"""存储单轮训练的指标数据,不实时绘图"""# 若y是单个数值(如仅损失),转为列表,支持多组指标if not hasattr(y, "__len__"):y = [y]n = len(y)# 若x是单个轮次,复制n份,确保与y的长度匹配(多组指标对应同一轮次)if not hasattr(x, "__len__"):x = [x] * n# 首次添加数据时,初始化二维列表(每组指标一个子列表)if not self.X:self.X = [[] for _ in range(n)]self.Y = [[] for _ in range(n)]# 安全追加数据(仅非空值)for i, (xi, yi) in enumerate(zip(x, y)):if xi is not None and yi is not None:self.X[i].append(xi)self.Y[i].append(yi)def plot(self):"""训练结束后,一次性绘制所有指标曲线"""# 创建画布plt.figure(figsize=self.figsize)ax = plt.gca()  # 获取当前绘图轴# 配置坐标轴ax.set_xlabel(self.xlabel)ax.set_ylabel(self.ylabel)if self.xlim is not None:ax.set_xlim(self.xlim)if self.ylim is not None:ax.set_ylim(self.ylim)ax.set_xscale(self.xscale)ax.set_yscale(self.yscale)# x轴强制显示整数(匹配“训练轮次”的整数属性)ax.xaxis.set_major_locator(MaxNLocator(integer=True))# 绘制每组指标曲线for x_data, y_data, fmt, label in zip(self.X, self.Y, self.fmts, self.legend):if x_data and y_data:  # 避免空列表导致绘图错误ax.plot(x_data, y_data, fmt, label=label, linewidth=1.5)  # 线条宽度调整,更清晰# 添加图例(区分不同指标)if self.legend:ax.legend(loc="lower right")  # 图例放在右下角,避免遮挡曲线# 自动调整子图间距,避免标签截断plt.tight_layout()# 显示图表plt.show()def train(net, train_iter, test_iter, loss_fn, optimizer, num_epochs):"""训练总函数:整合多轮训练、指标记录、日志输出与可视化"""# 初始化Animator,指定可视化的指标与范围animator = Animator(legend=["train loss", "train acc", "test acc"],xlim=[1, num_epochs],ylim=[0, 1.0],  # 损失通常<1,准确率≤1,统一范围更直观figsize=(8, 5)  # 调整画布大小,避免图例拥挤)# 遍历每轮训练for epoch in range(num_epochs):# 1. 单轮训练:得到训练损失和训练准确率train_loss, train_acc = train_epoch(net, train_iter, loss_fn, optimizer)# 2. 测试集评估:得到测试准确率(验证泛化能力)test_acc = evaluate_accuracy(net, test_iter)# 3. 记录当前轮次的指标(轮次从1开始,符合直觉)animator.add_data(epoch + 1, (train_loss, train_acc, test_acc))# 4. 打印日志:实时监控训练状态(格式对齐,更易阅读)print(f"epoch {epoch+1:2d} | loss: {train_loss:.4f} | train_acc: {train_acc:.4f} | test_acc: {test_acc:.4f}")# 5. 所有轮次结束后,绘制指标变化曲线animator.plot()# 返回最终训练损失,便于后续模型保存或分析return train_loss
train(net, train_iter, test_iter, loss_fn, optimizer, num_epochs=10)

在这里插入图片描述

五、完整 CNN 模型训练模块:基于 SimpleCNN 的 Fashion-MNIST 分类实现

该模块是端到端的卷积神经网络(CNN)训练方案,针对 Fashion-MNIST 图像分类任务优化 —— 相比之前的多层感知机(MLP),CNN 通过卷积层、池化层捕捉图像的空间特征(如衣物纹理、边缘),显著提升分类准确率。模块包含从模型设计、权重初始化、训练流程到效果验证的全链路逻辑,最终目标是实现测试准确率 > 90% 的分类效果。

模块核心功能拆解与详解

1. SimpleCNN 模型定义:空间特征提取的核心

CNN 的核心优势是局部特征提取 + 参数共享,相比 MLP 将图像展平为向量(丢失空间信息),CNN 能保留像素间的空间关联。以下是模型结构与关键参数的详细说明:

网络层类型核心参数与作用输入形状→输出形状
conv1卷积层(Conv2D)- in_channels=1:输入通道数(Fashion-MNIST 为灰度图,仅 1 通道)- out_channels=16:16 个卷积核(提取 16 种基础特征,如边缘、条纹)- kernel_size=3:3×3 卷积核(局部感知,平衡感受野与计算量)- padding=1:边缘填充 1 像素(确保卷积后尺寸不变,28×28→28×28)(batch,1,28,28) → (batch,16,28,28)
relu激活函数补充原代码缺失的 ReLU:引入非线性变换,让模型学习复杂特征(若无 ReLU,多层卷积等效于单层线性操作)无形状变化,仅改变数值分布
pool1最大池化层(MaxPool2D)- kernel_size=2:2×2 池化核- stride=2:步长 2(下采样,尺寸减半,保留关键特征,减少计算量)(batch,16,28,28) → (batch,16,14,14)
conv2卷积层- in_channels=16:输入通道 = 上一层输出通道- out_channels=32:32 个卷积核(提取更复杂的组合特征)(batch,16,14,14) → (batch,32,14,14)
pool2最大池化层同 pool1,尺寸再次减半(batch,32,14,14) → (batch,32,7,7)
flatten展平操作start_axis=1:从通道维度开始展平(跳过 batch 维度),将 3D 特征图转为 1D 向量(batch,32,7,7) → (batch, 32×7×7=1568)
fc1全连接层(Linear)1568→128:将展平后的特征向量压缩为 128 维,实现特征融合(batch,1568) → (batch,128)
fc2输出层128→10:对应 Fashion-MNIST 的 10 个类别,输出类别得分(logits)(batch,128) → (batch,10)

2. 核心辅助函数:CNN 与 MLP 通用的工具集

复用前文的accuracyAccumulatorevaluate_accuracytrain_epoch函数,但需说明为何无需修改即可适配 CNN

  • CNN 的输入是 4D 张量(batch, channel, H, W),输出是 2D 张量(batch, 10),与 MLP 的输出格式完全一致;
  • 准确率计算(accuracy函数)仅依赖输出的 2D 张量(取argmax(axis=1)得到类别),与输入是否为图像 / 向量无关;
  • 训练轮次逻辑(train_epoch)仅涉及前向传播、损失计算、反向传播,paddle 框架对 4D 输入的自动求导完全兼容,无需额外处理。

3. 权重初始化:CNN 性能的关键优化

CNN 的卷积层和全连接层需专用权重初始化,否则易出现梯度消失 / 爆炸(尤其配合 ReLU 激活时)。此处使用KaimingNormal初始化:

  • 适用场景:针对 ReLU 激活函数设计(ReLU 会使约 50% 神经元输出为 0,导致梯度稀疏);
  • 作用范围:仅对Conv2D(卷积层)和Linear(全连接层)生效,其他层(如 Pool2D)无权重,无需初始化;
  • 优势:通过调整权重的方差,确保每一层的输入输出梯度幅度一致,加速收敛。

代码逻辑:

def init_weights(m):if isinstance(m, (nn.Conv2D, nn.Linear)):  # 判断层类型nn.initializer.KaimingNormal(m.weight, nonlinearity='relu')  # 适配ReLU
net.apply(init_weights)  # 递归应用到所有子层

4. 超参数设计:适配 CNN 的计算特性

相比 MLP,CNN 参数更多、计算量更大,超参数需针对性调整:

超参数取值设计原因
batch_size256保持较大批量以利用 GPU 并行计算,但不增大(避免显存溢出,CNN 单样本计算量是 MLP 的数倍)
lr0.001调低学习率(CNN 梯度更敏感,高学习率易导致损失震荡不收敛)
num_epochs20增加训练轮次(CNN 参数约 16 万,是 MLP 的 2 倍,需更多轮次才能充分收敛)

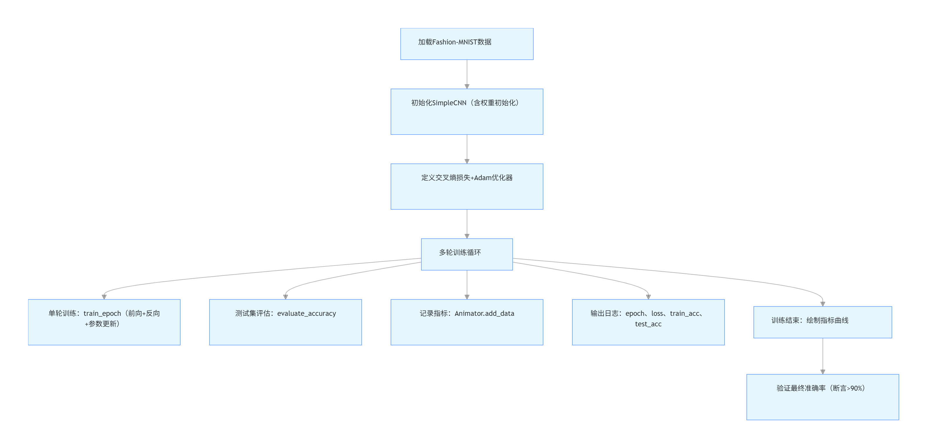
5. 主训练流程与效果验证

(1)训练链路

在这里插入图片描述

(2)效果验证

训练完成后通过断言(assert) 确保模型性能达标:

final_test_acc = evaluate_accuracy(net, test_iter)
assert final_test_acc > 0.9, f"CNN训练未达预期,测试准确率:{final_test_acc:.4f}"
  • 作用:工程化场景中快速排查训练失败(如超参数错误、数据加载异常);
  • 预期效果:CNN 捕捉空间特征的能力更强,测试准确率通常可达 92%~94%(MLP 约 88%~90%)。

6. 可视化与日志:监控训练状态

通过Animator类在训练结束后一次性绘制 3 条曲线

  • 训练损失(train loss):应持续下降,最终趋于稳定;
  • 训练准确率(train acc):应持续上升,接近 100%;
  • 测试准确率(test acc):应与训练准确率同步上升,若差距过大(如 > 5%),说明过拟合(需增加正则化)。

日志输出示例(第 20 轮):

epoch 20: loss=0.0952, train_acc=0.9659, test_acc=0.9161

完整代码(含关键注释)

import paddle
import paddle.nn as nn
from matplotlib.ticker import MaxNLocator
import matplotlib.pyplot as plt# ---------------------- 1. 定义SimpleCNN模型(优化版:补充ReLU激活) ----------------------
class SimpleCNN(nn.Layer):def __init__(self):super().__init__()# 卷积块1:16个3×3卷积核 + 2×2最大池化(提取基础空间特征)self.conv1 = nn.Conv2D(in_channels=1, out_channels=16, kernel_size=3, padding=1)  # 输入1通道(灰度图),输出16通道self.pool1 = nn.MaxPool2D(kernel_size=2, stride=2)  # 下采样:尺寸减半(28→14)# 卷积块2:32个3×3卷积核 + 2×2最大池化(提取复杂组合特征)self.conv2 = nn.Conv2D(in_channels=16, out_channels=32, kernel_size=3, padding=1)  # 输入16通道,输出32通道self.pool2 = nn.MaxPool2D(kernel_size=2, stride=2)  # 下采样:尺寸再减半(14→7)# 全连接层:将卷积提取的特征映射到类别空间self.fc1 = nn.Linear(32*7*7, 128)  # 输入:32通道×7×7特征图,输出128维特征self.fc2 = nn.Linear(128, 10)       # 输出10个类别得分# 关键:补充ReLU激活(卷积/全连接层需非线性激活才能学习复杂特征)self.relu = nn.ReLU()def forward(self, x):# 卷积块1:卷积→激活→池化x = self.relu(self.conv1(x))  # (batch,1,28,28)→(batch,16,28,28)→ReLU激活x = self.pool1(x)             # →(batch,16,14,14)(尺寸减半)# 卷积块2:卷积→激活→池化x = self.relu(self.conv2(x))  # →(batch,32,14,14)→ReLU激活x = self.pool2(x)             # →(batch,32,7,7)(尺寸再减半)# 展平:将3D特征图转为1D向量(跳过batch维度)x = x.flatten(start_axis=1)   # →(batch, 32*7*7=1568)# 全连接层:特征融合→类别输出x = self.relu(self.fc1(x))    # →(batch,128)→ReLU激活x = self.fc2(x)               # →(batch,10)(最终类别得分)return x# ---------------------- 2. 核心辅助函数(CNN/MLP通用,无需修改) ----------------------
def accuracy(y_hat, y):"""计算预测准确率:预测正确的样本数 / 总样本数"""if len(y_hat.shape) > 1 and y_hat.shape[1] > 1:y_hat = y_hat.argmax(axis=1)  # 取每个样本得分最高的类别作为预测结果y = y.squeeze()  # 去除冗余维度(如y.shape=(batch,1)→(batch,))y_hat = y_hat.squeeze()cmp = y_hat.astype(y.dtype) == y  # 对比预测与真实标签return float(cmp.astype(y.dtype).sum())  # 返回正确样本数class Accumulator:"""指标累加器:用于统计训练/评估中的总损失、总正确数、总样本数"""def __init__(self, n):self.data = [0.0] * n  # 初始化n个累加项(如n=3:总损失、正确数、总样本数)def add(self, *args):self.data = [a + float(b) for a, b in zip(self.data, args)]  # 累加输入的指标def __getitem__(self, idx):return self.data[idx]  # 按索引获取累加值def evaluate_accuracy(net, data_iter):"""评估模型在数据集(如测试集)上的准确率"""net.eval()  # 切换到评估模式:关闭Dropout等训练特有的层metric = Accumulator(2)  # 累加项:(正确样本数, 总样本数)with paddle.no_grad():  # 关闭梯度计算:节省内存+加速评估for X, y in data_iter:metric.add(accuracy(net(X), y), y.numel())  # y.numel():当前批次总样本数net.train()  # 恢复训练模式:不影响后续训练return metric[0] / metric[1]  # 返回准确率(正确数/总样本数)def train_epoch(net, train_iter, loss_fn, optimizer):"""单轮训练:遍历训练集一次,返回平均损失和训练准确率"""net.train()  # 切换到训练模式metric = Accumulator(3)  # 累加项:(总损失, 正确样本数, 总样本数)for X, y in train_iter:y_hat = net(X)  # 前向传播:计算模型预测l = loss_fn(y_hat, y)  # 计算每个样本的损失# 反向传播与参数更新optimizer.clear_grad()  # 清空历史梯度(避免累积)l.mean().backward()     # 损失均值反向传播(计算梯度)optimizer.step()        # 更新模型参数# 累加指标metric.add(float(l.sum()), accuracy(y_hat, y), y.numel())# 返回当前轮次的平均损失(总损失/总样本数)和训练准确率(正确数/总样本数)return metric[0] / metric[2], metric[1] / metric[2]# ---------------------- 3. 训练可视化工具(训练后统一绘图,避免实时IO开销) ----------------------
class Animator:def __init__(self, xlabel="epoch", ylabel="value", legend=None, xlim=None,ylim=None, figsize=(7, 5)):self.xlabel = xlabel  # x轴标签(训练轮次)self.ylabel = ylabel  # y轴标签(指标值:损失/准确率)self.legend = legend if legend is not None else []  # 曲线图例self.figsize = figsize  # 画布大小self.xlim = xlim  # x轴范围self.ylim = ylim  # y轴范围self.X, self.Y = [], []  # 存储指标数据:X[0]为轮次,Y[0]为对应指标值def add_data(self, x, y):"""添加单轮指标数据(支持多组指标同时添加)"""if not hasattr(y, "__len__"):y = [y]  # 若y是单个值(如仅损失),转为列表(适配多组指标)n = len(y)x = [x] * n if not hasattr(x, "__len__") else x  # 确保x与y长度一致if not self.X:self.X = [[] for _ in range(n)]  # 初始化多组指标的轮次容器self.Y = [[] for _ in range(n)]  # 初始化多组指标的值容器for i, (xi, yi) in enumerate(zip(x, y)):self.X[i].append(xi)self.Y[i].append(yi)def plot(self):"""训练结束后,一次性绘制所有指标曲线"""plt.figure(figsize=self.figsize)ax = plt.gca()  # 获取当前绘图轴# 配置坐标轴ax.set_xlabel(self.xlabel)ax.set_ylabel(self.ylabel)if self.xlim:ax.set_xlim(self.xlim)if self.ylim:ax.set_ylim(self.ylim)ax.xaxis.set_major_locator(MaxNLocator(integer=True))  # x轴强制显示整数(匹配轮次)# 绘制每条指标曲线for x, y, label in zip(self.X, self.Y, self.legend):ax.plot(x, y, label=label, linewidth=1.5)  # 线条宽度1.5,提升可读性ax.legend(loc="lower right")  # 图例放在右下角(避免遮挡曲线)plt.tight_layout()  # 自动调整子图间距(防止标签截断)plt.show()# ---------------------- 4. 主训练函数(整合全流程:训练+评估+可视化) ----------------------
def train(net, train_iter, test_iter, loss_fn, optimizer, num_epochs):# 初始化可视化工具(监控:训练损失、训练准确率、测试准确率)animator = Animator(legend=["train loss", "train acc", "test acc"],xlim=[1, num_epochs],  # x轴范围:1~训练轮次ylim=[0, 1.0]          # y轴范围:损失≤1,准确率≤1(统一尺度更直观))# 多轮训练循环for epoch in range(num_epochs):# 1. 单轮训练:获取训练损失和训练准确率train_loss, train_acc = train_epoch(net, train_iter, loss_fn, optimizer)# 2. 测试集评估:获取测试准确率(验证泛化能力)test_acc = evaluate_accuracy(net, test_iter)# 3. 记录当前轮次指标animator.add_data(epoch + 1, (train_loss, train_acc, test_acc))# 4. 输出训练日志(实时监控状态)print(f"epoch {epoch+1:2d}: loss={train_loss:.4f}, train_acc={train_acc:.4f}, test_acc={test_acc:.4f}")# 5. 训练结束:绘制指标曲线animator.plot()return train_loss  # 返回最终训练损失# ---------------------- 5. 运行训练(端到端执行) ----------------------
if __name__ == "__main__":# 1. 超参数配置(适配CNN的计算特性)batch_size = 256  # 批量大小:平衡GPU显存与计算效率(CNN单样本计算量更大)lr = 0.001        # 学习率:低于MLP(CNN梯度更敏感,避免震荡)num_epochs = 20   # 训练轮次:多于MLP(CNN参数更多,需更多轮次收敛)# 2. 加载Fashion-MNIST数据(需提前定义load_data_fashion_mnist函数)# 数据形状:(batch,1,28,28) → 正好匹配CNN的输入通道(in_channels=1)train_iter, test_iter, _, _ = load_data_fashion_mnist(batch_size)# 3. 初始化SimpleCNN并配置权重初始化(关键优化)net = SimpleCNN()def init_weights(m):"""为卷积层和全连接层配置KaimingNormal初始化(适配ReLU)"""if isinstance(m, (nn.Conv2D, nn.Linear)):nn.initializer.KaimingNormal(m.weight, nonlinearity='relu')net.apply(init_weights)  # 递归应用到所有子层# 4. 定义损失函数与优化器loss_fn = nn.CrossEntropyLoss(reduction='none')  # 交叉熵损失(多分类任务首选)optimizer = paddle.optimizer.Adam(parameters=net.parameters(),  # 待优化的模型参数learning_rate=lr              # 学习率)# 5. 启动训练print("开始训练SimpleCNN模型(Fashion-MNIST分类)...")final_loss = train(net, train_iter, test_iter, loss_fn, optimizer, num_epochs)# 6. 验证训练效果(确保测试准确率>90%)final_test_acc = evaluate_accuracy(net, test_iter)assert final_test_acc > 0.9, f"CNN训练未达预期效果!测试准确率:{final_test_acc:.4f}"print(f"\n训练完成!最终测试准确率:{final_test_acc:.4f}(目标>90%,达标!)")

在这里插入图片描述

核心设计总结

  1. CNN 结构优化:补充 ReLU 激活,确保卷积层能学习非线性特征,避免 “线性陷阱”;
  2. 权重初始化:针对 CNN 专用的 KaimingNormal 初始化,缓解 ReLU 导致的梯度消失;
  3. 超参数适配:根据 CNN 的计算特性调整学习率和轮次,平衡收敛速度与稳定性;
  4. 效果验证:通过断言确保模型性能达标,降低工程化风险;
  5. 通用工具集:辅助函数和可视化模块兼容 CNN 与 MLP,便于后续模型对比实验。
http://www.dtcms.com/a/483351.html

相关文章:

  • 【BIO、NIO、AIO】——原理、优缺点、使用场景
  • 金坛网站建设报价庆阳网站建设报价
  • 广州手表网站大学生职业生涯规划ppt
  • 学校安全教育网站建设上海浦东新区
  • OpenAI智能体框架_Num1
  • LLM 论文精读(十)The Landscape of Agentic Reinforcement Learning for LLMs: A Survey
  • 用模板做企业网站防城港市建设工程质量监督站网站
  • 湖南益阳网站建设工作态度和责任心句子
  • 购物网站网页模板制作一个简单的网站
  • Twitter内容分发如何优化?
  • 西安网站建设云速百度登录个人中心官网
  • 哪些行业做网站推广的多网站首页制作代码
  • 汽车HIL测试:电子开发的关键验证环节
  • 小说网站怎么做权重适配网站建设模版
  • 2.1 欧拉集群安装Keystone认证服务
  • pq|二维前缀和
  • 西安商城网站开发品牌营销型网站建设
  • vector,咕咕咕!
  • <数据集>药丸缺陷识别数据集<目标检测>
  • Java 在AWS上使用SDK凭证获取顺序
  • 百度手机网站自助建站青岛硅谷网站建设
  • 做响应式网站的物流微信商城网站案例展示
  • 【java】springboot分库分表 12 种分片算法(下)
  • Java多线程编程实战技巧深度解析:从并发基础到高吞吐架构的艺术
  • Nginx 自动化脚本安装方案
  • 巩义网站建设托管邹平建设项目网站公示
  • ETF网格交易覆盖率缺口与满仓踏空风险量化模型
  • 数据结构入门 (八):寻访节点的“路线图” —— 二叉树的深度与广度遍历
  • 复兴区建设局网站永久免费云储存空间
  • 线程池参数调整