当前位置: 首页 > news >正文

NS4168输出音频通过ESP32C3测试

提示:本文内容仅供学习参考。Author: Jonnie Walker  CGC

目录

前言

一、NS4168?

二、测试步骤

1.硬件

2.软件

总结


前言

     你好!   本文将向你展示NS4168单声道D 类音频功率放大器的基本使用!如果你考虑到成本此方案也是可以的。

建议在此之前你的了解什么I2S总线知识点,这里就不详细说明。我们将从硬件到软件向你介绍NS4168的具体使用步骤。具体内容往下看吧!


一、NS4168?

NS4168 是一款支持 I2S 数字音频信号输入且输出具有防失真功能的单声道 D 类音频功率放大器。 内置有数模转换器(DAC)和多级 D 类调制器,具备出色的音频性能。用 NS4168  I2S 数字音频串行接口传送至放大器,可以显著降低噪声源对所传输音频的影响。另外还避免了 MCU 主控芯片内置音频解码 DAC 所带来的噪声,最终获得较高的信噪比以及较小失真度。其闭环数字输入设计保留了数字放大器的优势,同时又具有极佳的 PSRR 和音频性能。与其它 D 类架构相比,采用扩频脉冲密度调制可实现较低的 EMI 干扰和最高的音频效率。

特性:

1.输出功率 Po2.5W(VDD=5V, RL=4Ω)

2.工作电压范围:3.0V5.5V

3.0.2%THD+NVDD=5V, RL=4Ω, Po=1W

4.80%的效率(VDD=5V, RL=4Ω, Po=2.5W)

5.默认 I2S 串行数字音频输入接口

6.支持宽范围采样速率:8kHz  96kHz

7.左右声道可选,通过 CTRL 管脚电平设置

8.无需输出滤波器的 Class D 放大器,输出防失真 NCN 功能

9.优异的“上电,掉电”噪声抑制,过流保护、过热保护、欠压保护,采用 ESOP8 封装

图1

二、测试步骤

1.硬件

         1.ESP32C3开发板

         2.NS4168模块

         测试环境:ArduinoIDE-2.3.5

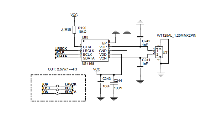
 图2为本次测试使用的硬件电路如下图:

    图2

注: 

1.CTRL设置为右声道(图2)这里要根据程序做相应修改。

图3

图4

2.软件

  硬件我们大概了解了!  现在让我们看看软件吧!

          在配置I2S时需要根据图2电路进行配置。CTRL:设置为右声道(图2)

  提示:如果配置不对可能就不会发出声音!程序中做了一些注释:

 这里我们提供两个例程如下:

   1.Demo_1

/*** @file   DTMF.ino* @author Jonnie Wlaker  CGC* @brief  NS4168_Test1* @version 0.1* @date 2025-09-22* * @copyright Copyright (c) 2025* */#include <driver/i2s.h>
#include <math.h>//ESP32C3--------I2S_NUM_0---------/
//There is only one independent set of I2S communication interfaces#define I2S_BCLK   10   // BCLK
#define I2S_LRCK   9   // LRCLK
#define I2S_DOUT   8   // DATA//ESP32S3--------I2S_NUM_0----I2S_NUM_1------/
//Choose any group at will
//The ESP32S3 has two independent I2S communication interfaces//#define I2S_BCLK   17   
//#define I2S_DOUT   18 
//#define I2S_LRCK   16  // DTMF frequency table
int rowFreqs[4] = {697, 770, 852, 941};
int colFreqs[4] = {1209, 1336, 1477, 1633};char keys[4][4] = {{'1','2','3','A'},{'4','5','6','B'},{'7','8','9','C'},{'*','0','#','D'}
};// I2S configuration
i2s_config_t i2s_config = {.mode = (i2s_mode_t)(I2S_MODE_MASTER | I2S_MODE_TX),.sample_rate = 8000, //8000,16000,32000,48000 --------参考图4内容------/.bits_per_sample = I2S_BITS_PER_SAMPLE_16BIT,//.channel_format = I2S_CHANNEL_FMT_ONLY_LEFT,.channel_format = I2S_CHANNEL_FMT_ONLY_RIGHT,  //Configured as right channel. Pay special attention to this part.communication_format = I2S_COMM_FORMAT_I2S_MSB,.intr_alloc_flags = 0,.dma_buf_count = 8,.dma_buf_len = 64,.use_apll = false,.tx_desc_auto_clear = true,.fixed_mclk = 0
};i2s_pin_config_t pin_config = {.bck_io_num = I2S_BCLK,.ws_io_num = I2S_LRCK,.data_out_num = I2S_DOUT,.data_in_num = I2S_PIN_NO_CHANGE
};// Generate double tones
void playDTMF(int f1, int f2, int durationMs) {int sampleRate = 8000;int samples = (durationMs * sampleRate) / 1000;int16_t buffer[256];int idx = 0;for (int n = 0; n < samples; n++) {float t = (float)n / sampleRate;int16_t sample = (int16_t)((sin(2 * PI * f1 * t) + sin(2 * PI * f2 * t)) * 1500);buffer[idx++] = sample;if (idx >= 256) {size_t written;i2s_write(I2S_NUM_0, buffer, sizeof(buffer), &written, portMAX_DELAY);idx = 0;}}if (idx > 0) {size_t written;i2s_write(I2S_NUM_0, buffer, idx * sizeof(int16_t), &written, portMAX_DELAY);}
}// Play DTMF by pressing the key
void playKey(char key) {for (int r = 0; r < 4; r++) {for (int c = 0; c < 4; c++) {if (keys[r][c] == key) {playDTMF(rowFreqs[r], colFreqs[c], 300); // Play for 300msdelay(50);}}}
}void setup() {Serial.begin(115200);//init---------I2S------------/i2s_driver_install(I2S_NUM_0, &i2s_config, 0, NULL); //Default selection: I2S_NUM_0i2s_set_pin(I2S_NUM_0, &pin_config);i2s_zero_dma_buffer(I2S_NUM_0);Serial.println("Play the DTMF dial tone...");
}void loop() {// Analog dialing: 1350#playKey('1');playKey('3');playKey('5');playKey('0');playKey('#');delay(2000); 
}

2.Demo_2

/*** @file   Alice.ino* @author Jonnie Wlaker  CGC* @brief  NS4168_Test2* @version 0.1* @date 2025-09-22* * @copyright Copyright (c) 2025* */#include <driver/i2s.h>// I2S buffer size
#define I2S_BUFFER_SIZE 512//ESP32C3--------I2S_NUM_0---------/
//There is only one independent set of I2S communication interfaces#define I2S_BCLK   10   // BCLK
#define I2S_LRCK   9   // LRCLK
#define I2S_DOUT   8   // DATA//ESP32S3--------I2S_NUM_0----I2S_NUM_1------/
//Choose any group at will
//The ESP32S3 has two independent I2S communication interfaces//#define I2S_BCLK   17   
//#define I2S_DOUT   18 
//#define I2S_LRCK   16  //An array of pitch frequency (Hz) and duration (ms)
const int melody[] = {262, 250, 294, 250, 330, 250, 349, 250, 392, 500, 0, 250, 392, 500,349, 250, 330, 250, 294, 250, 262, 500, 0, 250, 262, 500, 294, 500,330, 500, 349, 500, 392, 1000
};// I2S configuration
void setupI2S() {i2s_config_t i2s_config = {.mode = (i2s_mode_t)(I2S_MODE_MASTER | I2S_MODE_TX),.sample_rate = 8000, //8000,16000,32000,48000 -------参考图4内容--------/.bits_per_sample = I2S_BITS_PER_SAMPLE_16BIT,//.channel_format = I2S_CHANNEL_FMT_ONLY_LEFT,.channel_format  = I2S_CHANNEL_FMT_ALL_RIGHT,   //Configured as right channel. Pay special attention to this part.communication_format = I2S_COMM_FORMAT_I2S_MSB,.intr_alloc_flags = ESP_INTR_FLAG_LEVEL1,.dma_buf_count = 8,.dma_buf_len = I2S_BUFFER_SIZE,.use_apll = false,.tx_desc_auto_clear = true,.fixed_mclk = 0,};i2s_pin_config_t pin_config = {.bck_io_num = I2S_BCLK,    // BCLK.ws_io_num = I2S_LRCK,     // LRCLK.data_out_num = I2S_DOUT,  // DATA.data_in_num = I2S_PIN_NO_CHANGE,};// init I2Sif (i2s_driver_install(I2S_NUM_0, &i2s_config, 0, NULL) != ESP_OK) {Serial.println("I2S driver initialization failed!");while (true);}if (i2s_set_pin(I2S_NUM_0, &pin_config) != ESP_OK) {Serial.println("The I2S pin setting failed!");while (true);}Serial.println("The I2S initialization was successful..........");
}// Play a tone
void playTone(int frequency, int duration) {if (frequency == 0) {delay(duration); return;}const int sampleRate = 8000; // 采样率 //8000,16000,32000,48000const int sampleCount = (sampleRate * duration) / 1000; // 样本总数const float amplitude = 0.5 * INT16_MAX; // 振幅(50%)=1.0for (int i = 0; i < sampleCount; i++) {int16_t sample = (int16_t)(amplitude * sin(2.0 * PI * frequency * i / sampleRate));size_t bytes_written = 0;i2s_write(I2S_NUM_0, &sample, sizeof(sample), &bytes_written, portMAX_DELAY);}
}void setup() {Serial.begin(115200);setupI2S();//Play only onceSerial.println("Start playing the melody of <Alice> ");for (int i = 0; i < sizeof(melody) / sizeof(melody[0]); i += 2) {int frequency = melody[i];int duration = melody[i + 1];playTone(frequency, duration);}Serial.println("The melody has been played........");
}void loop() {}

那个测试程序都会发出不同频率声音!你可以亲自去测试一下!!!


总结

   本文结合硬件与软件描述了NS4168的基本使用及硬件配置,通过ESP32C3的I2S总线输出音频数据让NS4168发出音频。由于I2S内容非常多这里就不仔细讲!(使用时由于I2S没有正确配置,导致无法输出声音,所以你使用时注意此部分)希望本文对你有所帮助。

非常感谢你能看到这里!     CGC

注明:本文部分图片来自芯威科NS4168数据手册。

http://www.dtcms.com/a/430620.html

相关文章:

  • 24.使用 HTML 和 CSS 实现无限旋转正方形动画效果
  • 音频降噪技术:从原理到工具的完整指南(scipy librosa noisereduce soundfile pedalboard)
  • 网站建设构成技术要求wordpress书籍推荐
  • CoCoSim(2020): 连接Simulink与Lustre生态的模型检测框架
  • 第2篇|风机设计的基本原则:从“会弯的高楼”到“会自救的系统”
  • SpringSecurity详解
  • [linux仓库]深入解析Linux动态链接与动态库加载:理解背后的原理与技巧
  • 异步日志系统
  • 自监督学习在医疗AI中的技术实现路径分析(中)
  • QoS之拥塞管理两种配置方法
  • tp框架做网站的优点郑州品牌策划设计公司
  • 浅析 AC 自动机
  • Docker常见问题与解决
  • Rokid手势识别技术深度剖析
  • java web搭建商城购物车
  • 从 0 到 1 搭建 Python 语言 Web UI自动化测试学习系列 6--基础知识 2--常用元素定位 2
  • 从“端到端”到“人到人”:一种以需求直接满足为核心的新一代人机交互范式
  • C到C++(Num015)
  • 做关于车的网站有哪些网页布局的方式有哪些
  • 图漾相机C++语言---Sample_V1(4.X.X版本)完整参考例子(待完善)
  • Python数据挖掘之基础分类模型_支持向量机(SVM)
  • Java-Spring 入门指南(十六)SpringMVC--RestFul 风格
  • 益阳网站制作公司地址高端装饰公司网站设计
  • 产生式规则在自然语言处理深层语义分析中的演变、影响与未来启示
  • K230基础-摄像头的使用
  • 【文件读写】绕过验证下
  • 谷歌官方网站注册12306铁路网站开发语言
  • 深度学习基础知识-深度神经网络基础
  • pycharm找不到Tencent Cloud CodeBuddy如何安装[windows]?pycharm插件市场找不到插件如何安装?
  • 【开题答辩全过程】以 SpringbootVueUniapp农产品展销平台为例,包含答辩的问题和答案