dtcms
  • 编程日记
  • 网站建设
当前位置: 首页 > news >正文

C++ 析构函数

news 2025/10/30 12:16:00

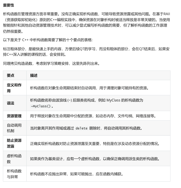
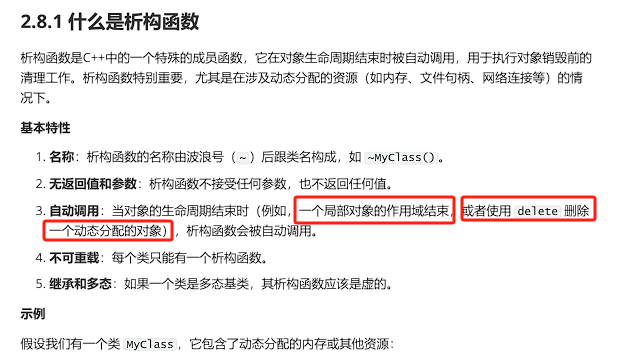
是要局部对象作用域结束!全局的不一定,指针的要用delete才会触发,因为指针的也相当于全局的

查看全文
http://www.dtcms.com/a/177485.html

相关文章:

  • goland无法debug
  • 源雀SCRM开源·AI企微客服|RAG知识中枢+自训练闭环
  • 屏蔽力 | 在复杂世界中从内耗到成长的转变之道
  • 在shell中运行RDD程序
  • layui下拉框输入关键字才出数据
  • c++中“”符号代表引用还是取内存地址?
  • 手写 Vue 源码 === 完善依赖追踪与触发更新
  • 数组和集合
  • 【CSS】Grid 的 auto-fill 和 auto-fit 内容自适应
  • NHANES指标推荐:AISI
  • Qwen2-VL详解
  • cocos中加入protobuf和编译protobuf的方法
  • 软件设计师2025
  • SecureCRT SFTP命令详解与实战
  • Unity3D 游戏内存优化策略
  • 模拟设计中如何减小失配
  • 淘宝按图搜索商品(拍立淘)Java 爬虫实战指南
  • 罗氏线圈抗干扰特性测试方法研究
  • 霍尔传感器与罗氏线圈的对比分析
  • [D1,2] 贪心刷题
  • 3、Kafka 核心架构拆解和总结
  • 私网IP地址范围解析与应用指南
  • 低代码 x AI,解锁数智化应用的创新引擎
  • 自组织映射SOM
  • C++_MD5算法
  • Diamond iO:实用 iO 的第一缕曙光
  • Java从入门到精通 - 程序流程控制
  • 数字化转型是往哪转?怎么转?
  • 单调栈原理
  • 数据库系统概论-基础理论
  • 最新文章

    •  怎么做盗版电影网站吗免费做网站哪里有
      怎么做盗版电影网站吗免费做网站哪里有
      2025/10/30 12:15:38
    •  erd-editor:一款免费开源的ERD设计工具
      erd-editor:一款免费开源的ERD设计工具
      2025/10/30 12:15:11
    •  如何查看一个网站是什么程序做的住宅装饰装修工程施工规范
      如何查看一个网站是什么程序做的住宅装饰装修工程施工规范
      2025/10/30 12:15:07
    •  网站空间企业个人网页设计需要考什么证书
      网站空间企业个人网页设计需要考什么证书
      2025/10/30 12:14:36
    •  2025青科会启幕,网易伏羲携游戏AI前沿实践共话未来
      2025青科会启幕,网易伏羲携游戏AI前沿实践共话未来
      2025/10/30 12:14:14
    •  网站建设领先广州代做网站
      网站建设领先广州代做网站
      2025/10/30 12:14:05

    •  哈尔滨网站空间网页设计图片轮播切换
      哈尔滨网站空间网页设计图片轮播切换
      2025/10/26 0:00:29
    •  科协网站页建设的意义软件开发的五个阶段
      科协网站页建设的意义软件开发的五个阶段
      2025/10/26 0:01:00
    •  网站的站点的管理系统品牌建设和品牌打造方法
      网站的站点的管理系统品牌建设和品牌打造方法
      2025/10/26 0:01:31
    •  网站需要怎么做6电商网站建设
      网站需要怎么做6电商网站建设
      2025/10/26 0:02:03
    •  网站内页跳转wap沧州手机网站
      网站内页跳转wap沧州手机网站
      2025/10/26 0:03:38
    •  网站做视频在线观看网址电商网站开发的背景及意义
      网站做视频在线观看网址电商网站开发的背景及意义
      2025/10/26 0:04:09

    •  网站右侧浮动导航做吃的教程网站
      网站右侧浮动导航做吃的教程网站
      2025/10/30 0:00:17
    •  抚州做网站公司个人简介网页设计素材
      抚州做网站公司个人简介网页设计素材
      2025/10/30 0:00:50
    •  广州 建设 招聘信息网站电子商务网站建设期末题库
      广州 建设 招聘信息网站电子商务网站建设期末题库
      2025/10/30 0:01:20
    •  短视频seo关键词新网站关键词怎么优化
      短视频seo关键词新网站关键词怎么优化
      2025/10/30 0:01:51
    •  首钢建设集团山东公司网站wordpress小程序改造
      首钢建设集团山东公司网站wordpress小程序改造
      2025/10/30 0:02:23
    •  网站制作费用及后期运营机械加工小作坊如何接单
      网站制作费用及后期运营机械加工小作坊如何接单
      2025/10/30 0:03:03

    •  河南城乡和住房建设厅网站网站产品链接怎么做
      河南城乡和住房建设厅网站网站产品链接怎么做
      2025/10/1 0:00:14
    •  工程施工行业在哪个网站容易找事做欧洲大带宽服务器
      工程施工行业在哪个网站容易找事做欧洲大带宽服务器
      2025/10/1 0:00:46
    •  给帅哥做奴视频网站google海外推广
      给帅哥做奴视频网站google海外推广
      2025/10/1 0:01:51
    •  营销型网站建设电子书2345浏览器
      营销型网站建设电子书2345浏览器
      2025/10/1 0:02:22
    •  哪些网站是响应式的在电脑制作手机网站用什么软件
      哪些网站是响应式的在电脑制作手机网站用什么软件
      2025/10/1 0:02:53
    •  建设教育网站济南地区做公司网站的公司
      建设教育网站济南地区做公司网站的公司
      2025/10/1 0:03:55
    • dtcms介绍
    • 商务合作
    • 免责声明

    CopyRight © dtcms版权所有