Paramiko 核心类关系图解析


类图关键说明
-
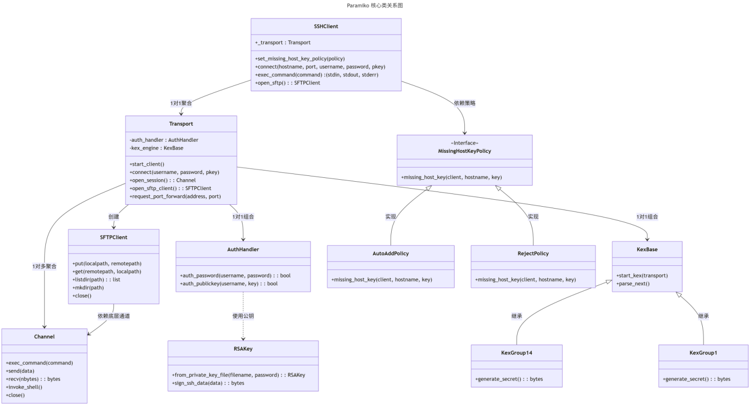
SSHClient 核心类
- 用户主要交互入口,聚合
Transport对象 - 依赖策略类处理主机密钥验证(
AutoAddPolicy/RejectPolicy)
- 用户主要交互入口,聚合
-
Transport 引擎
- 管理底层连接生命周期
- 组合
AuthHandler处理认证逻辑 - 组合
KexBase实现密钥交换 - 可创建多个
Channel和SFTPClient
-
多路复用通道
Channel实现命令执行/交互式会话SFTPClient复用Transport连接实现文件传输
-
扩展性设计
- 密钥交换算法通过
KexBase继承体系扩展 - 主机密钥策略通过策略模式灵活切换
- 密钥交换算法通过
-
安全基础
RSAKey处理密钥加载与签名AuthHandler封装认证协议流程
