Dubbo Mock机制详解:服务降级与本地测试的利器
深入掌握Dubbo Mock机制,轻松应对微服务故障隔离与测试验证
引言
在微服务架构中,服务之间的依赖关系错综复杂。假设你正在开发一个订单服务,它依赖于用户服务和库存服务。如果用户服务突然不可用,订单服务是否应该完全崩溃?当然不是!这就是Dubbo Mock机制发挥作用的地方。
文章目录
- 引言
- 一、什么是Dubbo Mock机制?
- 1.1 从一个现实场景说起
- 1.2 官方定义
- 1.3 Mock与Stub的区别
- 二、Mock机制的核心应用场景 🎯
- 2.1 服务降级应急处理
- 2.2 非关键服务容错
- 2.3 本地开发测试
- 2.4 上游服务保护
- 三、Mock机制的使用方式 🛠️
- 3.1 基础Mock配置
- 3.1.1 布尔值配置
- 3.1.2 指定Mock实现类
- 3.2 返回值Mock
- 3.3 异常Mock
- 3.4 强制Mock与失败Mock
- 3.4.1 强制Mock(force)
- 3.4.2 失败Mock(fail)
- 3.5 方法级别Mock配置
- 四、完整实战示例 💻
- 4.1 项目结构
- 4.2 服务接口定义
- 4.3 Mock实现类
- 4.4 消费者配置
- 4.5 控制器类
- 五、Mock机制的工作原理 🔍
- 5.1 Mock调用流程
- 5.2 核心组件分析
- 5.2.1 MockClusterWrapper
- 5.2.2 MockClusterInvoker
- 5.3 配置解析过程
- 六、高级特性与最佳实践 🚀
- 6.1 配合Dubbo Admin使用
- 6.2 与专业限流组件结合
- 6.3 测试环境最佳实践
- 6.3.1 环境隔离配置
- 6.3.2 基于Profile的配置
- 6.4 常见问题与解决方案
- 6.4.1 配置格式错误
- 6.4.2 类型找不到错误
- 七、总结 📚
- 7.1 核心要点
- 7.2 选择合适的Mock策略
- 7.3 注意事项
- 参考资料 📖
一、什么是Dubbo Mock机制?
1.1 从一个现实场景说起
想象一下,你的公司有一个大型的分布式电商系统:
- 用户服务:处理用户信息
- 商品服务:管理商品数据
- 订单服务:处理订单业务
- 支付服务:处理支付流程
当支付服务临时故障时,你希望:
- 用户仍然可以浏览商品、下订单
- 支付功能暂时返回"系统维护中"的提示
- 而不是整个系统崩溃
这就是服务降级,而Dubbo Mock机制就是实现这一目标的利器!
1.2 官方定义
Dubbo Mock是Dubbo框架中的一种轻量级服务降级机制,它允许在客户端执行容错逻辑。当远程服务调用出现问题时,Mock机制可以提供备用方案,保证系统的稳定性。
1.3 Mock与Stub的区别
| 特性 | Mock机制 | Stub机制 |
|---|---|---|
| 异常处理 | 只在RpcException时执行 | 需要手动捕获异常 |
| 使用复杂度 | 简单直观 | 相对复杂 |
| 依赖关系 | 不依赖具体异常类 | 可能依赖RpcException类 |
| 适用场景 | 服务降级、测试 | 更复杂的容错逻辑 |
二、Mock机制的核心应用场景 🎯
2.1 服务降级应急处理
当某个服务的负载超出最大承载能力时,Mock机制可以进行降级应急处理,防止系统崩溃。
// 真实案例:电商平台大促场景
@Reference(mock = "force:return temporary_unavailable")
private InventoryService inventoryService;// 即使库存服务挂掉,商品页面仍可访问,显示"暂不可用"
2.2 非关键服务容错
对于非核心服务,当它们暂时不可用时,可以返回模拟数据或空值,保证核心业务的正常运行。
2.3 本地开发测试
在开发阶段,依赖的服务可能尚未开发完成,使用Mock可以并行开发,提高开发效率。
2.4 上游服务保护
当上游基础服务超时或不可用时,执行快速响应的降级预案,避免服务雪崩效应。
三、Mock机制的使用方式 🛠️
Dubbo提供了多种灵活的Mock配置方式,适应不同场景的需求。
3.1 基础Mock配置
3.1.1 布尔值配置
<!-- 开启Mock功能 -->
<dubbo:reference interface="com.example.UserService" mock="true" />
这种配置要求提供Mock实现类,类名必须是接口名+Mock,如UserServiceMock。
3.1.2 指定Mock实现类
<!-- 指定具体的Mock实现类 -->
<dubbo:reference interface="com.example.UserService" mock="com.example.UserServiceMock" />
3.2 返回值Mock
Dubbo支持通过return关键字直接返回Mock值:
<!-- 返回各种类型的Mock值 -->
<dubbo:reference interface="com.example.UserService" mock="return null" />
<dubbo:reference interface="com.example.UserService" mock="return empty" />
<dubbo:reference interface="com.example.UserService" mock="return true" />
<dubbo:reference interface="com.example.UserService" mock="return false" />
<dubbo:reference interface="com.example.UserService" mock="return {\"id\":1, \"name\":\"mock_user\"}" />
返回值类型说明:
empty:返回基本类型默认值、空集合或空对象null:直接返回nulltrue/false:返回布尔值- JSON字符串:返回反序列化后的对象
3.3 异常Mock
当调用出错时,可以配置抛出异常:
<!-- 抛出默认RPC异常 -->
<dubbo:reference interface="com.example.UserService" mock="throw" /><!-- 抛出指定自定义异常 -->
<dubbo:reference interface="com.example.UserService" mock="throw com.example.ServiceUnavailableException" />
注意:自定义异常必须有一个入参为String的构造函数。
3.4 强制Mock与失败Mock
3.4.1 强制Mock(force)
强制使用Mock行为,不进行远程调用:
<!-- 强制返回指定值 -->
<dubbo:reference interface="com.example.UserService" mock="force:return mock_user" /><!-- 强制抛出异常 -->
<dubbo:reference interface="com.example.UserService" mock="force:throw com.example.MockException" />
3.4.2 失败Mock(fail)
只有当远程调用发生错误时才使用Mock行为:
<!-- 失败时返回指定值 -->
<dubbo:reference interface="com.example.UserService" mock="fail:return mock_user" /><!-- 失败时抛出异常 -->
<dubbo:reference interface="com.example.UserService" mock="fail:throw com.example.MockException" />
fail:前缀可以省略,直接使用return或throw。
3.5 方法级别Mock配置
可以为单个方法单独指定Mock行为:
<dubbo:reference id="userService" interface="com.example.UserService"><dubbo:parameter key="getUserById.mock" value="force:return {\"id\":1, \"name\":\"mock_user\"}"/><dubbo:parameter key="updateUser.mock" value="force:return true"/>
</dubbo:reference>
四、完整实战示例 💻
4.1 项目结构
dubbo-mock-demo/
├── api/ # 服务接口模块
│ ├── src/
│ │ └── main/java/com/example/api/
│ │ ├── UserService.java
│ │ └── User.java
│ └── pom.xml
├── provider/ # 服务提供者
│ ├── src/
│ └── pom.xml
├── consumer/ # 服务消费者
│ ├── src/
│ │ └── main/java/com/example/consumer/
│ │ ├── UserServiceMock.java
│ │ └── UserController.java
│ └── pom.xml
└── pom.xml
4.2 服务接口定义
// UserService.java
public interface UserService {/*** 根据用户ID查询用户信息*/User getUserById(Long id);/*** 创建新用户*/Boolean createUser(User user);/*** 更新用户信息*/Boolean updateUser(User user);
}// User.java
@Data
public class User implements Serializable {private Long id;private String username;private String email;private Date createTime;
}
4.3 Mock实现类
// UserServiceMock.java
package com.example.consumer;import com.example.api.User;
import com.example.api.UserService;public class UserServiceMock implements UserService {@Overridepublic User getUserById(Long id) {// 模拟返回默认用户数据User mockUser = new User();mockUser.setId(id);mockUser.setUsername("mock_user");mockUser.setEmail("mock@example.com");mockUser.setCreateTime(new Date());return mockUser;}@Overridepublic Boolean createUser(User user) {// 模拟创建用户失败(服务降级)System.out.println("用户服务不可用,创建用户操作被降级");return false;}@Overridepublic Boolean updateUser(User user) {// 模拟更新用户失败(服务降级)System.out.println("用户服务不可用,更新用户操作被降级");return false;}
}
4.4 消费者配置
<!-- consumer/dubbo-consumer.xml -->
<?xml version="1.0" encoding="UTF-8"?>
<beans xmlns="http://www.springframework.org/schema/beans"xmlns:xsi="http://www.w3.org/2001/XMLSchema-instance"xmlns:dubbo="http://dubbo.apache.org/schema/dubbo"xsi:schemaLocation="http://www.springframework.org/schema/beanshttp://www.springframework.org/schema/beans/spring-beans.xsdhttp://dubbo.apache.org/schema/dubbohttp://dubbo.apache.org/schema/dubbo/dubbo.xsd"><!-- 应用配置 --><dubbo:application name="dubbo-mock-consumer"/><!-- 注册中心 --><dubbo:registry address="zookeeper://127.0.0.1:2181"/><!-- 服务引用配置 --><dubbo:reference id="userService" interface="com.example.api.UserService"mock="true"timeout="5000"retries="0"/>
</beans>
4.5 控制器类
// UserController.java
@RestController
@RequestMapping("/api/users")
public class UserController {@Autowiredprivate UserService userService;@GetMapping("/{id}")public ResponseEntity<User> getUser(@PathVariable Long id) {try {User user = userService.getUserById(id);return ResponseEntity.ok(user);} catch (Exception e) {return ResponseEntity.status(503).body(null);}}@PostMapping("/")public ResponseEntity<Map<String, Object>> createUser(@RequestBody User user) {try {Boolean result = userService.createUser(user);Map<String, Object> response = new HashMap<>();response.put("success", result);response.put("message", result ? "用户创建成功" : "用户创建失败(服务降级)");return ResponseEntity.ok(response);} catch (Exception e) {return ResponseEntity.status(503).build();}}
}
五、Mock机制的工作原理 🔍
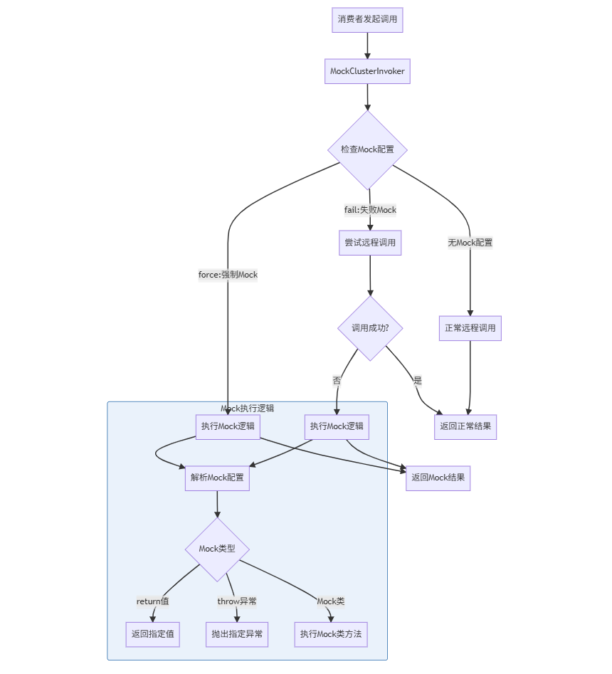
5.1 Mock调用流程
Dubbo的Mock功能是通过MockClusterWrapper和MockClusterInvoker实现的。下面是完整的调用流程图:

5.2 核心组件分析
5.2.1 MockClusterWrapper
MockClusterWrapper是Dubbo集群容错的一个包装器,它在真正的Cluster Invoker外层添加了Mock能力。
// 伪代码:MockClusterWrapper工作原理
public class MockClusterWrapper implements Cluster {private Cluster cluster;public MockClusterWrapper(Cluster cluster) {this.cluster = cluster;}@Overridepublic Invoker join(Directory directory) {// 创建MockClusterInvoker包装真正的Invokerreturn new MockClusterInvoker(directory, cluster.join(directory));}
}
5.2.2 MockClusterInvoker
MockClusterInvoker是Mock机制的核心实现类,它根据Mock配置决定是否执行Mock逻辑。
// 伪代码:MockClusterInvoker核心逻辑
public class MockClusterInvoker implements Invoker {public Result invoke(Invocation invocation) {String mockValue = getMockValue(invocation);if (StringUtils.isEmpty(mockValue)) {// 无Mock配置,正常调用return invoker.invoke(invocation);} else if (mockValue.startsWith("force")) {// 强制Mock,直接返回Mock结果return doMockInvoke(invocation, null);} else {// 失败Mock,先尝试正常调用try {Result result = invoker.invoke(invocation);return result;} catch (RpcException e) {// 调用失败,执行Mockreturn doMockInvoke(invocation, e);}}}
}
5.3 配置解析过程
Dubbo在启动时会检查Mock配置的合法性:
- 格式检查:确保Mock配置格式正确
- 类加载检查:对于自定义Mock类,检查类是否存在
- 语法检查:对于return/throw语法,检查语法正确性
六、高级特性与最佳实践 🚀
6.1 配合Dubbo Admin使用
Dubbo提供了管理界面来动态配置Mock规则:
- 引入依赖:
<dependency><groupId>org.apache.dubbo</groupId><artifactId>dubbo-mock-admin</artifactId><version>${dubbo.version}</version>
</dependency>
-
启用Admin Mock:启动时设置JVM参数
-Denable.dubbo.admin.mock=true -
动态配置:在Dubbo Admin的"服务Mock->规则配置"菜单下动态设置Mock规则
6.2 与专业限流组件结合
对于更复杂的限流降级需求,可以结合Sentinel等专业限流降级组件使用。
6.3 测试环境最佳实践
6.3.1 环境隔离配置
# application-test.yml
dubbo:registry:address: zookeeper://test-zookeeper:2181reference:userService:mock: force:return {"id":1,"username":"test_user"}orderService:mock: force:return {"id":1,"status":"MOCKED"}
6.3.2 基于Profile的配置
@Configuration
public class DubboMockConfig {@Bean@Profile("test")@Reference(mock = "force:return mock_data")public UserService testUserService() {return null;}@Bean@Profile("prod")@Reference(mock = "fail:return null")public UserService prodUserService() {return null;}
}
6.4 常见问题与解决方案
6.4.1 配置格式错误
问题:return+null会报错,被当做mock类型处理
解决:return后面可省略不写或者跟空格后再跟返回值
<!-- 错误配置 -->
<dubbo:reference mock="return+null" /><!-- 正确配置 -->
<dubbo:reference mock="return null" />
<dubbo:reference mock="return" />
6.4.2 类型找不到错误
问题:自定义mock类或throw自定义异常时,类型不存在或拼写错误
解决:检查类路径和拼写,确保类在classpath中
七、总结 📚
通过本文的学习,我们全面掌握了Dubbo Mock机制:
7.1 核心要点
✅ Mock概念:理解Mock作为轻量级服务降级机制的价值
✅ 应用场景:掌握服务降级、容错处理、本地测试等场景
✅ 配置方式:熟悉多种Mock配置方式及其适用场景
✅ 工作原理:了解Mock机制在Dubbo框架中的实现原理
✅ 最佳实践:掌握生产环境中Mock机制的正确使用方法
7.2 选择合适的Mock策略
| 使用场景 | 推荐配置 | 说明 |
|---|---|---|
| 开发测试 | mock="force:return value" | 强制Mock,不依赖真实服务 |
| 生产降级 | mock="fail:return value" | 失败时降级,保证可用性 |
| 异常处理 | mock="throw Exception" | 明确失败原因,便于监控 |
| 复杂逻辑 | mock="true" + Mock类 | 需要复杂降级逻辑时 |
7.3 注意事项
⚠️ 重要提醒:Mock机制虽然强大,但需要合理使用。在生产环境中,要确保Mock逻辑的正确性,避免因为错误的Mock实现导致业务逻辑混乱。
参考资料 📖
- Dubbo官方文档 - 服务降级(本地伪装)
- Dubbo Mock原理解析
- Dubbo消费者调用流程分析
最佳实践提示:Mock机制是微服务架构中的重要容错手段,建议在项目初期就规划好降级策略,并建立完善的Mock测试用例。
标签: Dubbo Mock机制 服务降级 微服务 容错处理
