Java 9+模块化系统(JPMS)详解:设计与迁移实践
目录
摘要
第一章:模块化系统核心概念与架构设计
1.1 模块化系统演进背景
1.2 模块化核心概念解析
第二章:模块描述符与依赖管理
2.1 模块声明语法详解
2.2 模块依赖解析机制
第三章:模块化迁移实战策略
3.1 迁移路径规划
3.2 分阶段迁移实战
第四章:构建工具与模块化集成
4.1 Maven模块化配置
4.2 模块化构建流程
第五章:高级特性与最佳实践
5.1 服务绑定与松耦合架构
5.2 动态模块化与容器集成
第六章:常见问题与解决方案
6.1 迁移问题诊断表
6.2 模块化架构设计模式
总结
核心价值
迁移建议
未来展望
参考链接
摘要
Java 9引入的模块化系统(JPMS,Java Platform Module System)是Java平台近十年来最重要的架构变革。本文深入解析模块化系统的设计理念、核心机制,并通过完整的实战案例展示从传统应用向模块化系统迁移的全过程,帮助开发者构建更安全、更可维护的Java应用架构。
第一章:模块化系统核心概念与架构设计
1.1 模块化系统演进背景

模块化要解决的核心问题:
/*** 传统JAR包方式的问题演示*/
public class TraditionalJarProblems {// 1. 类路径冲突问题public class ClasspathConflict {// 应用依赖不同版本的库// lib/commons-lang3-3.1.jar// lib/commons-lang3-3.9.jar ❌ 冲突!}// 2. 反射滥用问题public class ReflectionAbuse {public void accessPrivate() throws Exception {Class<?> clazz = Class.forName("com.internal.InternalClass");Field field = clazz.getDeclaredField("secret");field.setAccessible(true); // 传统方式可以任意访问Object value = field.get(null);}}// 3. 隐式依赖问题public class ImplicitDependencies {// 编译时不知道运行时需要哪些依赖// 缺少依赖直到运行时才报错}
}
1.2 模块化核心概念解析

模块描述符(module-info.java)详解:
/*** 完整的模块描述符示例*/
// module-info.java
module com.example.ebookstore {// 1. 依赖声明requires java.base; // 隐式依赖,可省略requires java.sql;requires java.net.http;requires transitive com.example.utils; // 传递依赖// 2. 包导出控制exports com.example.ebookstore.api;exports com.example.ebookstore.model to com.example.webapp;// 3. 服务使用声明uses com.example.spi.PaymentService;uses com.example.spi.NotificationService;// 4. 服务提供声明provides com.example.spi.PaymentService with com.example.payment.CreditCardService;// 5. 反射开放权限opens com.example.ebookstore.internal;opens com.example.ebookstore.entity to org.hibernate;// 6. 开放反射但不可编译时访问opens com.example.ebookstore.config;
}
第二章:模块描述符与依赖管理
2.1 模块声明语法详解
/*** 模块描述符完整语法规范*/
public class ModuleDescriptorSyntax {// 基本模块声明结构/*** module <module.name> {* requires [transitive] <module>;* exports <package>;* opens <package>;* provides <service> with <implementation>;* uses <service>;* }*/// 1. 依赖声明 requiresmodule com.example.library {requires java.logging; // 编译时+运行时依赖requires static java.sql; // 编译时依赖,运行时可选requires transitive commons.math; // 传递依赖}// 2. 包导出控制 exportsmodule com.example.api {exports com.example.api.public; // 导出到所有模块exports com.example.api.internal to com.example.impl; // 限定导出到特定模块}// 3. 反射开放 opensmodule com.example.persistence {opens com.example.persistence.entity; // 运行时反射开放opens com.example.persistence.internal to org.hibernate, spring.core; // 限定反射开放}// 4. 服务绑定 provides/usesmodule com.example.application {uses com.example.spi.EncoderService; // 声明服务消费者provides com.example.spi.EncoderService with com.example.encoder.Base64Encoder,com.example.encoder.MD5Encoder; // 提供服务实现}
}
2.2 模块依赖解析机制

块依赖解析实战:
/*** 模块依赖解析示例*/
// 模块A:基础工具模块
module com.example.utils {exports com.example.utils;requires transitive java.logging;
}// 模块B:业务逻辑模块
module com.example.service {requires transitive com.example.utils; // 传递依赖requires java.sql;exports com.example.service.api;uses com.example.spi.Processor;
}// 模块C:Web应用模块
module com.example.webapp {requires com.example.service; // 自动获得utils依赖requires java.net.http;provides com.example.spi.Processor with com.example.webapp.HttpProcessor;
}
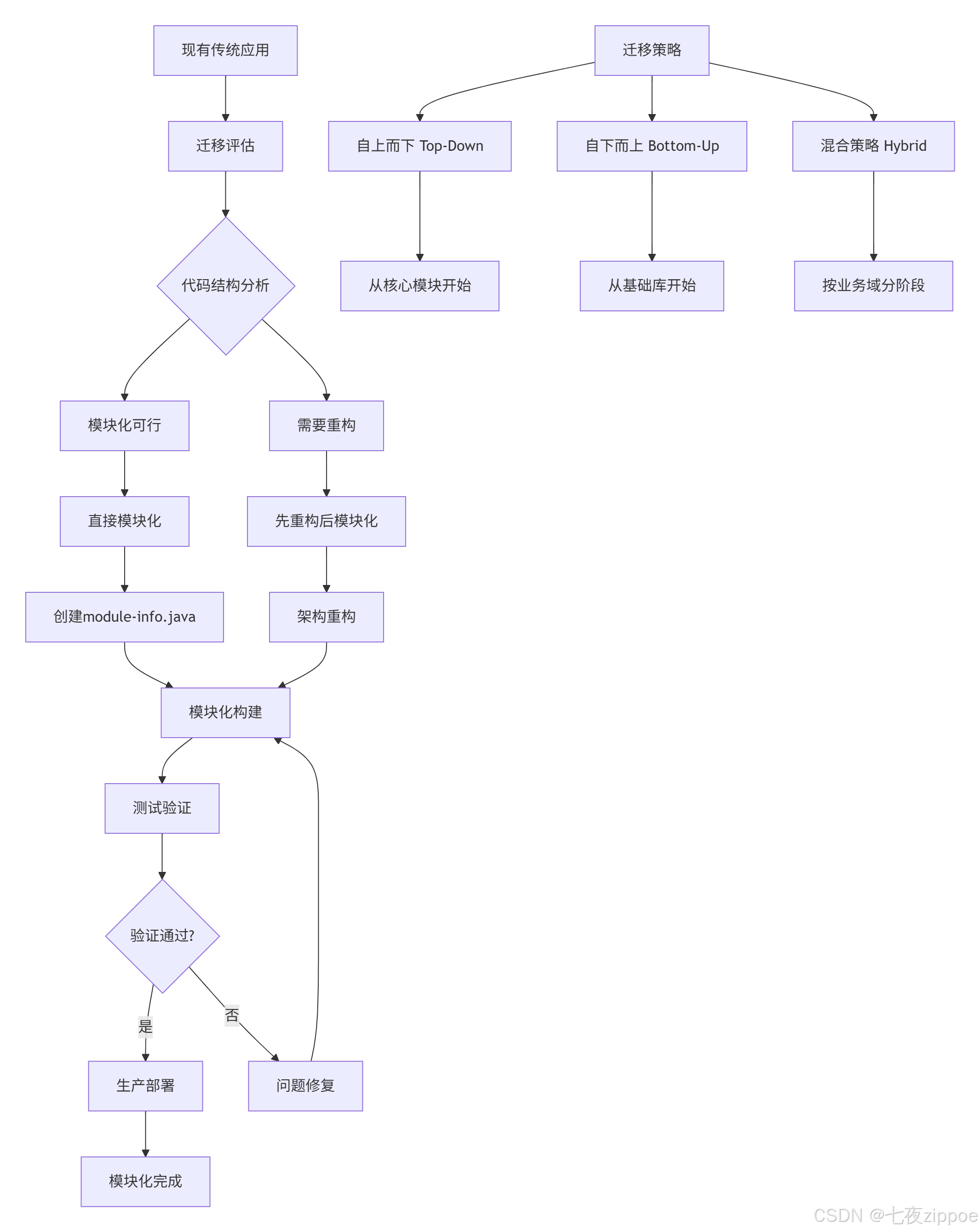
第三章:模块化迁移实战策略
3.1 迁移路径规划

迁移评估检查清单:
/*** 模块化迁移评估工具*/
public class MigrationAssessment {// 1. 依赖分析public void analyzeDependencies(Project project) {// 使用jdeps分析依赖// jdeps --multi-release 11 -recursive myapp.jarMap<String, Set<String>> dependencies = analyzeDependencyGraph(project);// 检查循环依赖checkCyclicDependencies(dependencies);// 识别隐式依赖identifyImplicitDependencies(project);}// 2. 反射使用检查public void checkReflectionUsage(Project project) {// 搜索反射调用模式Pattern reflectionPatterns = Pattern.compile("setAccessible|getDeclared|invoke");List<ReflectionUsage> usages = findReflectionCalls(project);// 评估反射迁移难度assessReflectionMigrationComplexity(usages);}// 3. 服务加载检查public void checkServiceLoading(Project project) {// 检查META-INF/services使用checkServiceLoaderUsage(project);}
}
3.2 分阶段迁移实战
/*** 电商系统模块化迁移实战*/
// 阶段1:基础库模块化
module com.ebookstore.utils {requires java.base;requires transitive java.logging;exports com.ebookstore.utils.json;exports com.ebookstore.utils.validation;// 为反射框架保留开放opens com.ebookstore.utils.internal to spring.core;
}// 阶段2:领域模型模块化
module com.ebookstore.domain {requires transitive com.ebookstore.utils;requires java.persistence;exports com.ebookstore.domain.model;exports com.ebookstore.domain.repository;opens com.ebookstore.domain.entity to org.hibernate;
}// 阶段3:业务服务模块化
module com.ebookstore.service {requires transitive com.ebookstore.domain;requires java.sql;requires transitive java.transaction;exports com.ebookstore.service.api;uses com.ebookstore.spi.PaymentService;uses com.ebookstore.spi.NotificationService;
}// 阶段4:Web应用模块化
module com.ebookstore.webapp {requires com.ebookstore.service;requires spring.web;requires spring.boot;requires spring.boot.autoconfigure;exports com.ebookstore.webapp;opens com.ebookstore.webapp to spring.core, spring.beans;provides org.springframework.boot.CommandLineRunnerwith com.ebookstore.webapp.ApplicationRunner;
}
第四章:构建工具与模块化集成
4.1 Maven模块化配置
<!-- 父POM:多模块项目管理 -->
<project><modelVersion>4.0.0</modelVersion><groupId>com.ebookstore</groupId><artifactId>ebookstore-parent</artifactId><version>1.0.0</version><packaging>pom</packaging><modules><module>utils</module><module>domain</module><module>service</module><module>webapp</module></modules><properties><maven.compiler.release>11</maven.compiler.release><project.build.sourceEncoding>UTF-8</project.build.sourceEncoding></properties><build><plugins><plugin><groupId>org.apache.maven.plugins</groupId><artifactId>maven-compiler-plugin</artifactId><version>3.11.0</version><configuration><release>11</release><compilerArgs><arg>--module-version</arg><arg>${project.version}</arg></compilerArgs></configuration></plugin></plugins></build>
</project><!-- 子模块:工具模块配置 -->
<project><parent><groupId>com.ebookstore</groupId><artifactId>ebookstore-parent</artifactId><version>1.0.0</version></parent><artifactId>ebookstore-utils</artifactId><packaging>jar</packaging><build><plugins><plugin><groupId>org.apache.maven.plugins</groupId><artifactId>maven-compiler-plugin</artifactId><configuration><compilerArgs><arg>--module-name</arg><arg>com.ebookstore.utils</arg></compilerArgs></configuration></plugin><plugin><groupId>org.apache.maven.plugins</groupId><artifactId>maven-jar-plugin</artifactId><version>3.3.0</version><configuration><archive><manifestFile>src/main/resources/META-INF/MANIFEST.MF</manifestFile></archive></configuration></plugin></plugins></build>
</project>
4.2 模块化构建流程

第五章:高级特性与最佳实践
5.1 服务绑定与松耦合架构
/*** 基于服务的模块化架构*/
// 服务接口模块
module com.ebookstore.spi {exports com.ebookstore.spi;
}// 服务提供者模块
module com.ebookstore.payment.creditcard {requires com.ebookstore.spi;requires transitive java.sql;provides com.ebookstore.spi.PaymentService with com.ebookstore.payment.creditcard.CreditCardService;
}// 服务消费者模块
module com.ebookstore.order {requires com.ebookstore.spi;uses com.ebookstore.spi.PaymentService;public class OrderProcessor {public void processOrder(Order order) {ServiceLoader<PaymentService> loader = ServiceLoader.load(PaymentService.class);for (PaymentService service : loader) {if (service.supports(order.getPaymentMethod())) {service.processPayment(order);break;}}}}
}
5.2 动态模块化与容器集成
/*** 动态模块加载与管理*/
public class DynamicModuleManager {private final ModuleLayer.Controller layerController;private final Map<String, ModuleLayer> applicationLayers;public DynamicModuleManager() {this.applicationLayers = new HashMap<>();this.layerController = ModuleLayer.defineModulesWithOneLoader(Configuration.empty(), List.of(), ClassLoader.getSystemClassLoader()).controller();}// 动态加载业务模块public void loadBusinessModule(Path modulePath, String moduleName) {try {// 解析模块配置Configuration config = layerController.configuration().resolve(ModuleFinder.of(modulePath), ModuleFinder.of(), Set.of(moduleName));// 创建新模块层ModuleLayer newLayer = layerController.defineModules(config).layer();applicationLayers.put(moduleName, newLayer);// 初始化模块Optional<Module> module = newLayer.findModule(moduleName);module.ifPresent(this::initializeModule);} catch (ResolutionException e) {throw new ModuleLoadException("Failed to load module: " + moduleName, e);}}// 动态卸载模块public void unloadModule(String moduleName) {ModuleLayer layer = applicationLayers.remove(moduleName);if (layer != null) {// 清理模块资源cleanupModuleResources(layer);}}// 模块间服务调用public <T> Optional<T> getService(String moduleName, Class<T> serviceType) {return applicationLayers.get(moduleName).findModule(moduleName).flatMap(module -> ServiceLoader.load(module, serviceType).findFirst());}
}
第六章:常见问题与解决方案
6.1 迁移问题诊断表
/*** 模块化迁移常见问题及解决方案*/
public class MigrationTroubleshooting {// 问题诊断表public enum CommonIssues {// 编译时问题MODULE_NOT_FOUND("模块找不到", "检查requires声明和模块路径"),PACKAGE_NOT_EXPORTED("包未导出", "添加exports声明或opens声明"),// 运行时问题CLASS_NOT_FOUND("类找不到", "检查模块依赖和导出设置"),ILLEGAL_ACCESS("非法访问", "使用opens开放反射访问权限"),// 构建问题CIRCULAR_DEPENDENCY("循环依赖", "重构模块结构,引入服务抽象"),BUILD_FAILURE("构建失败", "检查编译器版本和模块配置")}// 解决方案示例public class ReflectionMigration {// 迁移前:滥用反射public void illegalReflectionAccess() throws Exception {Class<?> clazz = Class.forName("com.internal.Config");Field field = clazz.getDeclaredField("secretKey");field.setAccessible(true); // ❌ 模块化后失败String key = (String) field.get(null);}// 迁移后:合法访问方式public void modularReflectionAccess() {// 方案1:使用opens声明// module-info.java: opens com.internal to current.module;// 方案2:使用标准APIOptional<String> key = Config.getSecretKey();// 方案3:服务接口方式ConfigService service = ServiceLoader.load(ConfigService.class).findFirst().orElseThrow();String key = service.getSecretKey();}}// 自动模块迁移策略public class AutomaticModuleMigration {// 非模块化JAR作为自动模块使用// 在module-info.java中:requires legacy.lib; // 自动模块名称来自JAR文件名// 自动模块特性:// - 导出所有包// - 依赖所有模块// - 开放所有包用于反射// - 临时迁移方案,最终需要真正模块化}
}
6.2 模块化架构设计模式
/*** 模块化架构最佳实践模式*/
public class ModularArchitecturePatterns {// 模式1:层状架构模式module com.ebookstore.infrastructure {requires transitive com.ebookstore.domain;requires java.persistence;exports com.ebookstore.infrastructure.persistence;exports com.ebookstore.infrastructure.messaging;}module com.ebookstore.application {requires transitive com.ebookstore.domain;requires com.ebookstore.infrastructure;exports com.ebookstore.application.service;exports com.ebookstore.application.dto;}module com.ebookstore.presentation {requires com.ebookstore.application;requires spring.web;exports com.ebookstore.presentation.web;}// 模式2:端口适配器架构module com.ebookstore.core {exports com.ebookstore.core.port; // 端口接口}module com.ebookstore.persistence.adapter {requires transitive com.ebookstore.core;requires java.sql;provides com.ebookstore.core.port.RepositoryPortwith com.ebookstore.persistence.JpaRepository;}// 模式3:事件驱动架构module com.ebookstore.events {exports com.ebookstore.events.api;exports com.ebookstore.events.model;uses com.ebookstore.events.handler.EventHandler;}
}
总结
Java模块化系统(JPMS)为Java应用带来了架构级的改进,通过本文的详细解析和实战案例,我们可以看到:
核心价值
-
强封装性:显式控制API暴露,增强代码安全性
-
可靠配置:编译时依赖验证,避免运行时类找不到问题
-
可扩展性:服务绑定机制支持松耦合架构
-
性能优化:类加载优化,启动时间减少
迁移建议
-
渐进式迁移:从基础库开始,逐步向上层应用扩展
-
工具链支持:充分利用jdeps、Maven/Gradle插件等工具
-
测试验证:每个迁移阶段都要充分测试
-
团队培训:确保团队成员理解模块化概念
未来展望
随着云原生和微服务架构的普及,Java模块化系统将在以下场景发挥更大作用:
-
微服务粒度控制
- •
容器镜像优化
-
动态功能加载
-
安全权限管控
模块化是Java平台面向未来的重要演进方向,虽然迁移过程需要投入,但带来的架构收益将是长期且显著的。
参考链接
-
Oracle官方JPMS指南
https://docs.oracle.com/javase/9/docs/api/java/lang/module/package-summary.html
-
Java模块化规范(JSR 376)
https://jcp.org/en/jsr/detail?id=3763.
-
OpenJDK Jigsaw项目
https://openjdk.java.net/projects/jigsaw/4.
-
Maven模块化指南
https://maven.apache.org/guides/java-modularization.html.
-
Gradle模块化插件
https://docs.gradle.org/current/userguide/java_library_plugin.html
-
模块化迁移案例研究
https://blogs.oracle.com/javamagazine/post/java-modularity-migration-case-study
