STM32项目分享:水质检测系统(升级版)
目录
一、前言
二、项目简介
1.功能详解
2.主要器件
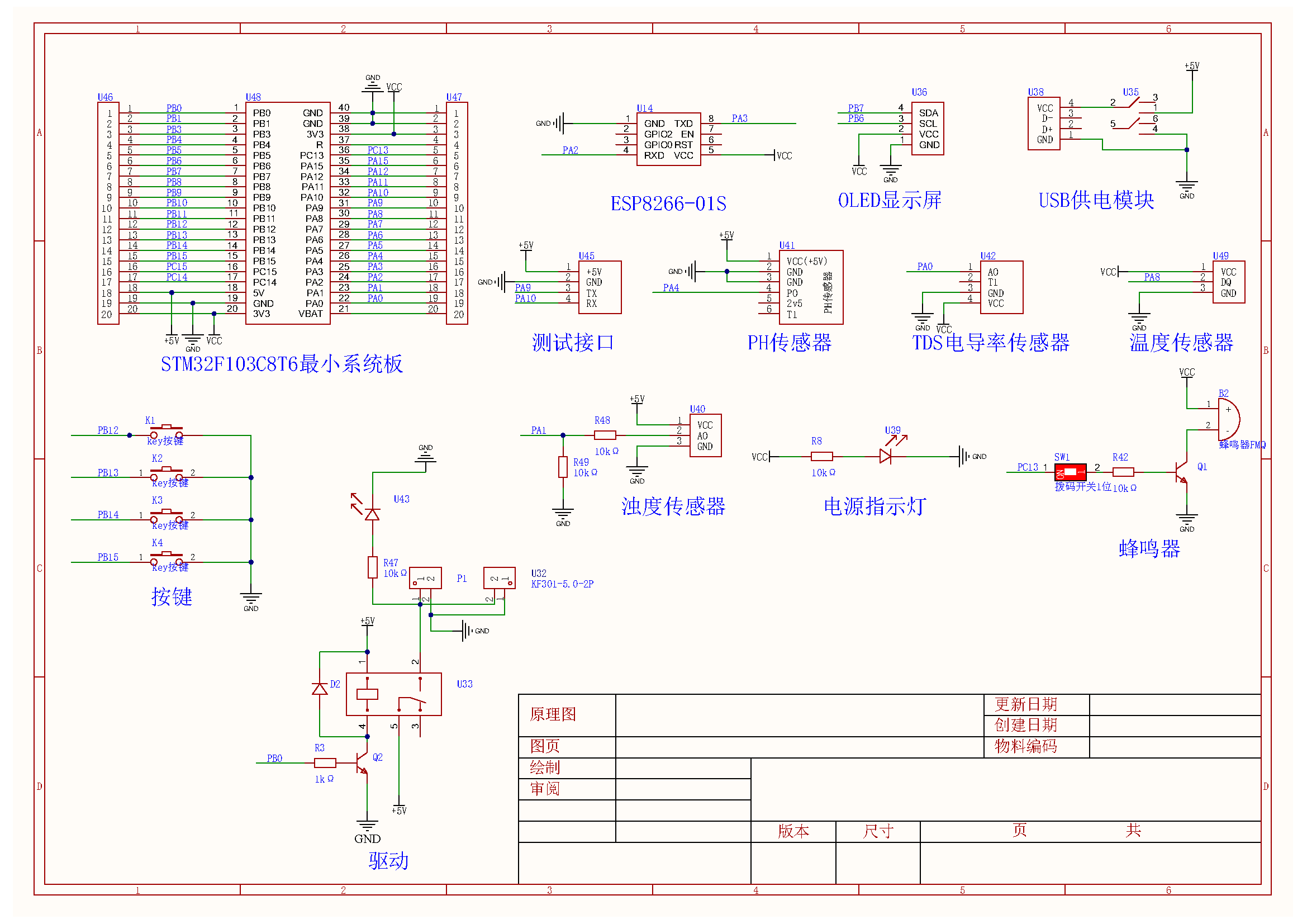
三、原理图设计
四、PCB硬件设计
PCB图
五、程序设计
六、实验效果 编辑
七、包含内容
项目分享
一、前言
项目成品图片:

哔哩哔哩视频链接:
https://www.bilibili.com/video/BV1vcWBz6EPr/?spm_id_from=333.337.search-card.all.click&vd_source=a90461cae133c0c360a3780433efae62
(资料分享见文末)
二、项目简介
1.功能详解
基于STM32的水质检测系统(升级版)
功能如下:
- 主控芯片为STM32F103C8T6单片机
- DS18B20温度传感器测量水温度
- TDS电导率传感器测量水的电导率
- PH值传感器检测水的酸碱度
- 浊度传感器测量水的浑浊度
- OLED显示屏实时显示当前水温、电导率、浊度和PH值
- 按键可设置阈值和模式切换
- 自动模式下水温、电导率、浊度和PH值超过阈值范围触发蜂鸣器报警,并打开继电器
- 手动模式下可通过按键控制继电器开关
- 手机机智云APP显示信息并完成控制指令下发
2.主要器件
- STM32F103C8T6单片机
- OLED 屏幕
- DS18B20数字温度传感器
- TDS电导率传感器
- PH传感器
- 浊度传感器
- 继电器
- 蜂鸣器
三、原理图设计

四、PCB硬件设计
PCB图


五、程序设计
#include <stdio.h>
#include "stm32f10x.h"
#include "delay.h"
#include "stdarg.h"
#include "string.h"
#include "timer.h"
#include "flash.h"
#include "usart2.h"
#include "adc.h"
#include "gizwits_product.h"
#include "ds18b20.h"
#include "beep.h"
#include "Modules.h"
#include "jdq.h"
#include "key.h"
#include "main.h"
#include "oled.h"
#include "misc.h"/****************异方辰电子工作室*******************STM32*项目 : STM32智能水质监测(升级版)
*版本 : V1.0
*MCU : STM32F103C8T6
*接口 : 见代码
*BILIBILI : 异方辰电子
*小红书 : 异方辰电子
*CSDN : 异方辰电子
*授权IP : 辰哥单片机设计、异方辰、YFC电子、北海单片机设计**********************BEGIN***********************/#define turbidity_K 2047.19
void Key_Init(void);//按键函数声明
void display(void);
u8 eer_f;
float TDS_DAT;
float T;
u8 b_1s;
extern uint8_t valueFlashFlag;
u8 smart_config;#define KEY_Long1 11#define KEY_1 1
#define KEY_2 2
#define KEY_3 3
#define KEY_4 4#define FLASH_START_ADDR 0x0801f000 //写入的起始地址SensorModules sensorData; //声明传感器数据结构体变量
SensorThresholdValue Sensorthreshold; //声明传感器阈值结构体变量
DriveModules driveData; //声明驱动器状态结构体变量uint8_t mode = 1; //系统模式 1自动 2手动 3设置//系统静态变量
static uint8_t count_a = 1; //自动模式按键数
static uint8_t count_m = 1; //手动模式按键数
static uint8_t count_s = 1; //设置模式按键数unsigned char p[16]=" "; //显示水温数据缓冲区
unsigned char t[16]=" "; //显示TDS数据缓冲区
unsigned char z[16]=" "; //显示浊度数据缓冲区
unsigned char h[16]=" "; //显示PH数据缓冲区/*** @brief 显示菜单内容* @param 无* @retval 无*/
enum
{AUTO_MODE = 1,MANUAL_MODE,SETTINGS_MODE}MODE_PAGES;
int main(void)
{ NVIC_PriorityGroupConfig(NVIC_PriorityGroup_2); //配置中断优先分组usart2_init(9600);//串口2初始化 delay_init(72); //系统延时函数初始化DelayMs(500);TIM2_Int_Init(10000,3600);//输出话定时器 这边用到定时器2作为0.5秒钟中断发生源ADC1_DMA_Config();Key_Init(); //按键引脚初始化 JDQ_Init(); //继电器初始化BEEP_Init(); //蜂鸣器初始化OLED_Init();//OLED屏幕初始化 OLED_Clear();TIM1_Int_Init(72-1,1000-1);//按键扫描DS18B20_Init();//初始化温湿度传感器DelayMs(100);Sensorthreshold.tempValue = FLASH_R(FLASH_START_ADDR); //从指定页的地址读FLASHSensorthreshold.NTUValue = FLASH_R(FLASH_START_ADDR+2); //从指定页的地址读FLASHSensorthreshold.PHValue_L = FLASH_R(FLASH_START_ADDR+4); //从指定页的地址读FLASHSensorthreshold.PHValue_H = FLASH_R(FLASH_START_ADDR+6); //从指定页的地址读FLASHSensorthreshold.TDSValue = FLASH_R(FLASH_START_ADDR+8); //从指定页的地址读FLASHDelayMs(10);userInit();Gizwits_Init(); //机智云初始化 gizwitsHandle((dataPoint_t *)¤tDataPoint);//机智云协议处理//默认设置机智云一键配网WIFI_AIRLINK_MODE模式gizwitsSetMode(WIFI_AIRLINK_MODE);ScanGizwitsMode();delay_ms(1000);OLED_Clear();Sensorthreshold.tempValue=30;Sensorthreshold.NTUValue=500;Sensorthreshold.TDSValue=200;Sensorthreshold.PHValue_L=4;Sensorthreshold.PHValue_H=10;while (1){ do{currentDataPoint.valuetempts = Sensorthreshold.tempValue;currentDataPoint.valuePH_L =Sensorthreshold.PHValue_L;currentDataPoint.valuePH_H = Sensorthreshold.PHValue_H;currentDataPoint.valuezhuodu_ts = Sensorthreshold.NTUValue;currentDataPoint.valuetds_ts = Sensorthreshold.TDSValue;}while(0);//阈值上传机智云SensorScan(); //获取传感器数据userHandle(); //更新机智云数据点变量存储的值gizwitsHandle((dataPoint_t *)¤tDataPoint); //数据上传至机智云switch(mode){case AUTO_MODE: //自动模式OLED_autoPage1(); //显示主页面1固定信息SensorDataDisplay1(); //显示传感器1数据AutoControl();//自动模式控制函数/*按键1按下时切换模式*/if (KeyNum == KEY_1)//短按 //系统模式mode 1自动 2手动 3设置{KeyNum = 0;mode = MANUAL_MODE;//手动模式count_m = 1;//手动模式下key2按下的次数置一OLED_Clear();}if (KeyNum == KEY_Long1)//长按{KeyNum = 0;mode = SETTINGS_MODE;//阈值调节模式count_s = 1;//阈值调节模式下key2按下的次数OLED_Clear();}Control_Manager();//执行器执行相应的指令userHandle(); //更新机智云数据点变量存储的值gizwitsHandle((dataPoint_t *)¤tDataPoint); //数据上传至机智云break;case MANUAL_MODE://手动模式OLED_manualOption(SetManual());//手动模式页面主信息显示ManualControl(SetManual());//手动模式下相应的标志位置一或置零if (SetManual() <= 2) { OLED_manualPage1();//手动模式界面1显示ManualSettingsDisplay1();//手动模式下开/关的显示}if (KeyNum == KEY_1) //系统模式mode 0手动 1自动(默认){KeyNum = 0;mode = AUTO_MODE;//回到自动模式count_a = 1;//自动模式下key2按下的次数OLED_Clear();}Control_Manager();//执行器执行相应的指令userHandle(); //更新机智云数据点变量存储的值gizwitsHandle((dataPoint_t *)¤tDataPoint); //数据上传至机智云break;case SETTINGS_MODE://阈值调节模式OLED_settingsOption(SetSelection()); //实现阈值设置页面的选择功能ThresholdSettings(SetSelection()); //实现阈值调节功能 if (SetSelection() <= 4) { OLED_settingsPage1(); //显示阈值设置界面1固定信息SettingsThresholdDisplay1(); //显示传感器阈值1数据 }else //否则显示设置页面2{ OLED_settingsPage2(); //显示阈值设置界面2固定信息SettingsThresholdDisplay2(); //显示传感器阈值2数据 }//判断是否退出阈值设置界面if (KeyNum == KEY_1){KeyNum = 0;mode = AUTO_MODE; //跳转到主界面count_a = 1;//自动模式下key2按下的次数OLED_Clear(); //清屏//存储修改的传感器阈值至flash内 FLASH_W(FLASH_START_ADDR, Sensorthreshold.tempValue, Sensorthreshold.NTUValue,Sensorthreshold.PHValue_L, Sensorthreshold.PHValue_H,Sensorthreshold.TDSValue);}userHandle(); //更新机智云数据点变量存储的值gizwitsHandle((dataPoint_t *)¤tDataPoint); //数据上传至机智云break;default: break;}if (valueFlashFlag){valueFlashFlag = 0;FLASH_W(FLASH_START_ADDR, Sensorthreshold.tempValue, Sensorthreshold.NTUValue,Sensorthreshold.PHValue_L, Sensorthreshold.PHValue_H,Sensorthreshold.TDSValue); }userHandle(); //更新机智云数据点变量存储的值gizwitsHandle((dataPoint_t *)¤tDataPoint); //数据上传至机智云 }}
六、实验效果 
七、包含内容

