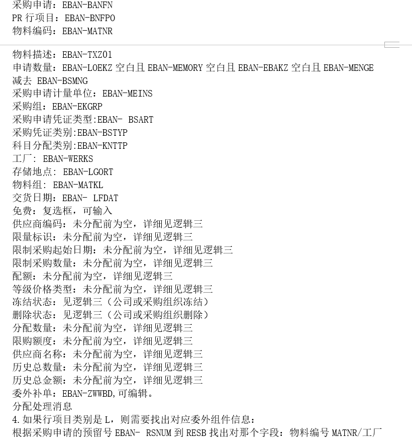
SAP MM 采购申请转采购订单功能分享
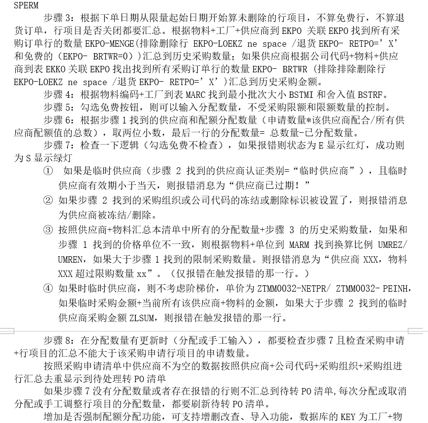
一、功能逻辑












二、功能界面


三、功能代码
*&---------------------------------------------------------------------*
*& 程序名: ZRPMM_007
*& 创建者(公司)/日期:*
*& 程序描述:
*&
*&---------------------------------------------------------------------*
*& 版本/修改者(公司)/日期//修改描述
*&
*&---------------------------------------------------------------------*
REPORT ZRPMM_007.
include ZRPMM_007_TOP.
include ZRPMM_007_CLS.
include ZRPMM_007_SRC.
include ZRPMM_007_FRM.
*&---------------------------------------------------------------------*
*& 包含 ZRPMM_007_TOP
*&---------------------------------------------------------------------*
TABLES: eban,ekko,ztmm_marc,mara.
CONSTANTS: red TYPE icon_d VALUE '@0A@',
green TYPE icon_d VALUE '@08@'.
DATA: BEGIN OF it_eban OCCURS 0,
flag,
zsel TYPE c,
light TYPE icon_d,
statu(4) TYPE c,
banfn LIKE eban-banfn,
bnfpo LIKE eban-bnfpo,
matnr LIKE eban-matnr,
mmsta LIKE marc-mmsta,
txz01 LIKE eban-txz01,
menge LIKE eban-menge,
bsmng LIKE eban-bsmng,
meins LIKE eban-meins,
bmein TYPE eban-bmein, "增加订单/采购单位
ekgrp LIKE eban-ekgrp,
bsart LIKE eban-bsart,
bstyp LIKE eban-bstyp,
knttp LIKE eban-knttp,
pstyp LIKE eban-pstyp,
bukrs LIKE t001-bukrs,
ekorg LIKE eban-ekorg,
werks LIKE eban-werks,
lgort LIKE eban-lgort,
matkl LIKE eban-matkl,
lfdat LIKE eban-lfdat,
frgdt LIKE eban-frgdt, "PR审批日期
badat LIKE eban-badat,
free TYPE c, "免费
lifnr LIKE eban-lifnr,
zctype LIKE lfb1-zctype, "供应商认证类别
zldate LIKE lfb1-zldate, "临时供应商有效期
zlsum LIKE lfb1-zlsum, "临时供应商采购金额
loevm_b LIKE lfb1-loevm,
sperr_b LIKE lfb1-sperr,
loevm_e LIKE lfm1-loevm,
sperm_e LIKE lfm1-sperm,
his_qty(15) TYPE p DECIMALS 3,
his_amt LIKE ekpo-brtwr,
his_qty_b TYPE p DECIMALS 3, "历史总数量(基本单位)
bstmi LIKE marc-bstmi,
bstrf LIKE marc-bstrf,
netpr LIKE ztmm0032-netpr,
peinh LIKE ztmm0032-peinh,
waers LIKE ztmm0032-waers,
mwskz TYPE mwskz,
zlmark TYPE c, "限量标识
zldatum TYPE d, "限量起始日期
zlquality LIKE eban-menge, "限量采购数量
quotp TYPE quotp, "配额
zkostkz TYPE c, "等级价格类型
zkostkz_ms(20) TYPE c, "等级价格类型描述
djzt TYPE c, "冻结状态
sczt TYPE c, "删除状态
aloqty LIKE eban-menge, "分配数量
xged LIKE ekpo-brtwr, "限购额度
name1 LIKE lfa1-name1, "供应商名称
hisqty LIKE eban-menge, "历史总数量
hisamo LIKE ekpo-brtwr, "历史总金额
zwwbd LIKE eban-zwwbd, "委外补单
infnr TYPE infnr, "采购信息记录号
&n
