当前位置: 首页 > news >正文

全虚拟化、半虚拟化和SR-IOV直通-三种I/O虚拟化技术的核心差异

好的,我们来通过详细的逻辑流程图,深入对比分析全虚拟化、半虚拟化和SR-IOV直通这三种I/O虚拟化技术的核心差异。


1. 全虚拟化

核心思想: Hypervisor 通过 二进制翻译陷阱与模拟 技术,在软件层面完全模拟一个标准的物理设备(如 e1000 网卡)。Guest OS 无需任何修改,认为自己就在操作真实的硬件。

逻辑流程图(以网络发送为例)

在这里插入图片描述

关键点分析:

  • VM Exit/Entry 频繁: 每次Guest OS访问虚拟设备的I/O端口、寄存器都会触发一次 VM Exit,控制权从VM交还给Hypervisor。处理完成后,再通过 VM Entry 返回VM。这是性能开销的主要来源。
  • 双重驱动: 数据路径上存在两套驱动,效率低下。
  • 内存拷贝: 数据通常需要在Guest内存和Host内存之间进行多次拷贝。
  • 优点: Guest OS兼容性极好,无需修改任何驱动。

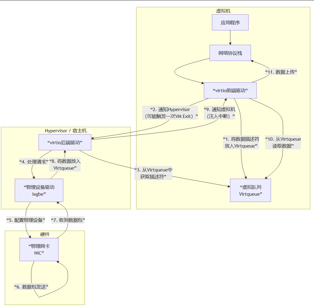
2. 半虚拟化

核心思想: 通过修改Guest OS内核,安装一种知晓自己运行在虚拟化环境中的“ enlightened ”驱动(前端驱动)。它与Hypervisor中的后端驱动通过一个高效的、基于共享内存的通信机制(如virtio)进行协作,避免了昂贵的陷阱操作。

逻辑流程图(以virtio网络发送为例)

在这里插入图片描述

关键点分析:

  • VM Exit 大幅减少: 通信主要通过共享内存的 Virtqueue 完成。Guest 通过一个简单的“通知”机制告知Host,这个操作比访问模拟寄存器要轻量得多,在某些情况下甚至可以避免VM Exit(如使用eventfd等机制)。
  • 零拷贝或少量拷贝: 通过共享内存环 (Virtqueue) 传递数据缓冲区描述符,实现了内存零拷贝或最少次数的拷贝。
  • 性能提升显著: 相比全虚拟化,性能有数量级的提升。
  • 缺点: 需要在Guest OS中安装特定的前端驱动(但现代主流OS都已内置)。

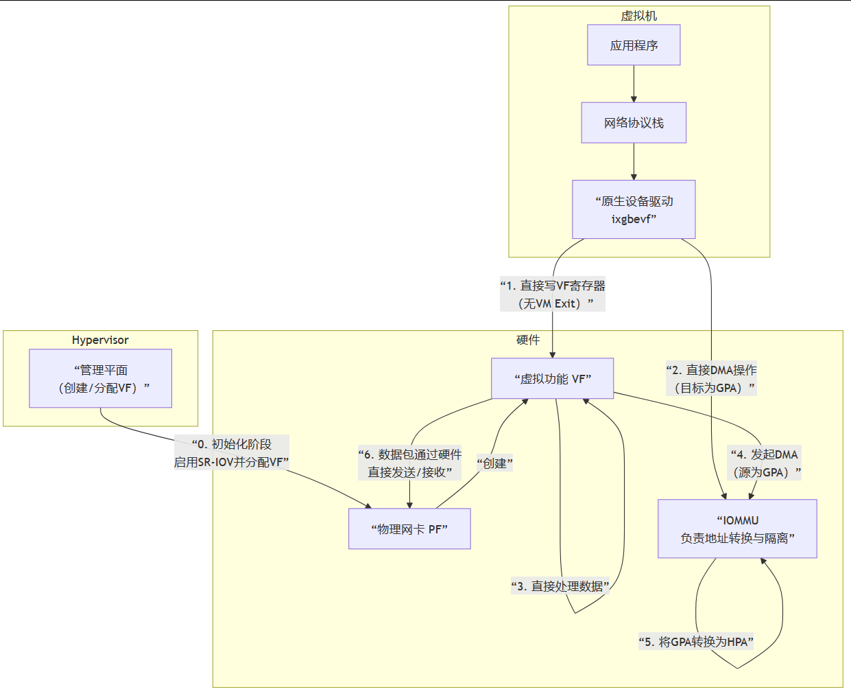
3. SR-IOV 直通

核心思想: 将物理设备本身“切片”成的虚拟功能直接、安全地分配给虚拟机。虚拟机使用原生硬件驱动直接操作硬件,Hypervisor完全从数据路径中移除。

逻辑流程图(以SR-IOV网络发送为例)

在这里插入图片描述

关键点分析:

  • 完全避免数据路径上的 VM Exit: Guest OS 驱动直接与 VF 的 PCIe 配置空间和内存映射寄存器交互,这些操作不会产生陷阱。数据通过 DMA 直接在 VF 和 Guest 内存之间传输。
  • IOMMU 的核心作用:
    • 地址转换: Guest OS 使用“客户物理地址”发起 DMA,IOMMU 在硬件层面实时将其转换为“主机物理地址”。
    • 内存保护: IOMMU 确保 VF 只能访问被授权的那部分宿主机内存(即其所属虚拟机的内存),无法破坏其他虚拟机或Hypervisor的内存。
  • 原生性能: I/O 延迟和吞吐量无限接近物理机性能,且宿主机的 CPU 开销极低。
  • 缺点: 失去实时迁移等灵活性功能。

综合分析对比表

特性维度全虚拟化半虚拟化SR-IOV 直通
核心原理软件模拟标准硬件前后端驱动通过共享内存协作硬件辅助,VF直通
Guest OS 要求无需修改,使用标准驱动需安装特定的前端驱动(如virtio)需安装对应的VF原生驱动
性能良好 ~ 优秀极佳(接近原生)
CPU 开销
VM Exit非常频繁大幅减少数据路径上为零
内存拷贝多次拷贝零拷贝或最少拷贝零拷贝(DMA直接访问)
兼容性最佳良好(需驱动)依赖硬件和驱动
迁移性支持实时迁移支持实时迁移不支持实时迁移
隔离性与安全性由Hypervisor保证由Hypervisor保证IOMMU硬件保证
典型技术QEMU 模拟 e1000, rtl8139virtioSR-IOV, VFIO

总结

从流程图和对比表可以清晰地看到技术的演进路径:

  • 全虚拟化 → 半虚拟化 是通过 架构创新(共享内存通道)来 减少 Hypervisor 的介入,从而大幅降低开销。
  • 半虚拟化 → SR-IOV直通 是通过 硬件创新(SR-IOV、IOMMU)来 彻底移除 Hypervisor 在数据路径上的介入,实现了“完全避免退出”的终极目标。

选择哪种技术,是在 性能、灵活性、兼容性 之间做出的权衡。SR-IOV直通是追求极致I/O性能场景下的不二之选。

http://www.dtcms.com/a/499688.html

相关文章:

  • 《打造国漫唐风沉浸感:角色衣袂物理模拟的场景化技术方案》
  • 【三维分割】LangSplatV2:高维的语言3DGS,快到450+FPS
  • Kubernetes(k8s) —— 简介
  • 雅安工程交易建设网站建高级网站
  • 不止于S3:RustFS的多协议网关之路,如何平滑对接HDFS与WebDAV?
  • GIT 实战命令操作大全,代码变动,推动,修改备注,撤销(篇幅一)
  • 网站建设的 关键词家具公司网页设计
  • 蓝牙HCI指令
  • git命令——基础
  • 网站建设的总结200字wordpress长微博工具
  • Qt Q_ENUM和Q_ENUM_NS的区别?
  • 【机器人学中的状态估计】2.1 习题:证明p维高斯概率密度函数积分为1
  • 网站建设合同范本简易版邯郸有什么互联网大公司吗
  • 凡科建站的怎么取消手机网站怎么登录住建局官网
  • 什么是智能管理平台?
  • 《录井工程与管理》——第七章 录井资料处理技术
  • 温州瓯北做网站最好看的免费观看全集电视剧
  • 做网站上传图片做网站做app什么专业
  • 【OpenHarmony】外部设备管理器架构
  • 从头开始为 ARM 创建 Ubuntu 映像
  • Android 开发 | 如何使用命令使 Android 应用进入调试状态
  • 在线下单网站怎么做国家企业信用信息查询公示系统广东
  • 企业营销网站建设策划书邯郸市人社局
  • 中山哪里可以做网站产品推广方案ppt
  • 城管综合执法办案系统的技术体系解析:从移动端到云端
  • 开发基于AKS能运维开工单的智能体应用
  • 3D生成软件Rodin 2.0 简单测试案例
  • vivado 从已实现的设计工程创建自定义PL IBIS文件方法
  • TFword:从字符到片段,解析一个“小而精”的字符串处理工具的设计智慧
  • 甘肃网站备案审核flash网站源码带asp后台