当前位置: 首页 > news >正文

AbMole小课堂丨重组R-spondin-3(RSPO3)的作用机理及其在类器官和干细胞研究中的应用

重组R-spondin 3(Recombinant RSPO3)是通过基因工程技术生产的分泌型糖蛋白。重组R-spondin-3(AbMole,M22488)作为Wnt/β-catenin信号通路的调节剂,在干细胞生物学、类器官、细胞与动物实验中具有核心价值。AbMole为全球科研客户提供高纯度、高生物活性的抑制剂、细胞因子、人源单抗、天然产物、荧光染料、多肽、化合物库、抗生素等科研试剂,全球大量文献专利引用。

一、重组R-spondin-3(RSPO3)的作用机理 

R-spondin 3(重组RSPO3,AbMole,M22488)是WNT通路的重要调节剂,RSPO3并非直接激活WNT通路,而是充当信号的“放大器”:R-spondin-3可以通过增加WNT信号通路的核心受体——Frizzled (FZD) 和共受体LRP5/6的数量,增强WNT信号的传递。其机制是:首先,细胞内天然存在着WNT通路的负调节因子——ZNRF3和RNF43,在细胞未接收R-spondin-3信号时,它们可持续为FZD和LRP5/6添加泛素化标记,导致上述两种WNT受体被细胞内化并降解,削弱了细胞对WNT配体的响应能力;当R-spondin-3(RSPO3)与细胞膜上的FZD和LRP5/6形成三元复合物后,随即开始募集ZNRF3和RNF43,由于RSPO3的结合直接阻碍了ZNRF3/RNF43的酶活性中心,使其无法对FZD和LRP5/6受体进行泛素化修饰。通过上述过程,RSPO3可有效提高细胞膜上的WNT受体的数量[1]。

图 1. The canonical Wnt pathway and the potentiating effect of RSPO[1]

二、重组R-spondin-3(RSPO3)的研究应用

1.R-spondin-3(RSPO3)用于干细胞和类器官的培养

重组RSPO3(Recombinant R-spondin-3,AbMole,M22488)是建立和维持多种类器官长期培养不可或缺的细胞因子。其核心功能在于模拟体内干细胞的微环境信号,支持类器官细胞的自我更新和增殖。RSPO3 与RSPO1(重组R-spondin-1蛋白,AbMole,M15009)、RSPO2(重组R-spondin-2蛋白,AbMole,M31138)、EGF(重组EGF蛋白,AbMole,M9415)、Noggin(重组Noggin蛋白,AbMole,M9999)组合是培养肠类器官(Intestinal Organoids)的经典方案。RSPO1至RSPO4对于Lgr5+肠道干细胞的存活和增殖都至关重要,可以驱动隐窝形成。其中RSPO3极大增强了基底水平的WNT信号,为肠道类器官中的干细胞维持提供了必要条件[2]。移除RSPO3通常导致干细胞分化加速和类器官解体[2]。最近也有文献报导R-spondin-3可通过非WNT通路促进乳腺癌类器官的增殖和成型[3]。RSPO3在胃类器官的研究中的作用具有区域特异性:RSPO3 在胃底(Corpus)类器官中通过激活Wnt信号促进壁细胞的分化,而在胃窦(Antrum)类器官中,其更倾向于维持干细胞池的稳定。这种差异可能与不同区域上皮细胞中LGR受体的表达谱有关,这为解析胃组织区域特异性分化机制提供了模型基础[4]。对于包含多种细胞类型的复杂类器官(如肝类器官、肾类器官),RSPO3(R-spondin-3)的作用体现在协调细胞间的相互作用。在肝类器官培养中,RSPO3 可促进肝祖细胞与内皮细胞的共分化,增强类器官内血管样结构的形成,同时提高白蛋白分泌等肝功能指标。研究表明在原代肝祖细胞与内皮细胞共培养体系中,添加重组RSPO3(500 ng/mL)可显著促进肝祖细胞(HNF4α+)与内皮细胞(CD31+)的分化,并形成可灌注的血管样网络。R-spondin-3还能用于肝类器官的构建。经RSPO3处理的肝类器官,其白蛋白(ALB)分泌量提高 2.3 倍,尿素合成与CYP450代谢活性同步增强,提示肝类器官初步具有类似肝脏的功能[5]。在肾类器官中,RSPO3与成纤维细胞生长因子(FGF)的协同作用可显著提升肾小球样结构的形成效率:在肾类器官的培养体系中,联合使用重组RSPO3(200 ng/mL)、FGF9(200 ng/mL)、WNT3a (50 ng/ml) 、CHIR99021(3 μM)可显著提高肾小球样结构的形成效率,且肾小球滤过功能相关标志物的表达水平更接近动物体内状态[6]。2014年,AbMole的两款抑制剂分别被西班牙国家心血管研究中心和美国哥伦比亚大学用于动物体内实验,相关科研成果发表于顶刊 Nature 和 Nature Medicine

图 2. R-spondin-3用于肾类器官的培养[6]

RSPO3(Recombinant R-spondin-3,AbMole,M22488)对干细胞(诱导多能干细胞iPSC、胚胎干细胞ESC、成体干细胞)的影响具有阶段特异性和谱系选择性,其作用并非一成不变,而是依赖于分化阶段和细胞微环境。在体外ESC和iPSC中胚层分化模型中,RSPO3 被鉴定为早期中胚层驱动因子,可以调控中胚层分化[7]。在诱导内胚层分化的过程中,RSPO3一般与Activin A 、Wnt3a和Wnt通路激动剂CHIR99021联合使用,其中RSPO3和CHIR99021负责激活WNT信号,Activin A负责模拟Nodal信号[8, 9]。RSPO3 在多种成体干细胞的体外培养中,被证实是维持自我更新能力的关键因子。以肠道干细胞为例,体外分离的LGR5+干细胞在基础培养基中易发生分化,而添加重组 RSPO3 后,细胞可通过激活 Wnt/β-catenin 通路维持干细胞标志物(如 LGR5、ASCL2)的高表达,且连续传代能力显著提升。机制研究表明,RSPO3 通过与 LGR5 结合,促进细胞膜上 Wnt 受体复合体的稳定性,减少 β-catenin 的降解,从而增强干细胞的自我更新信号。此外,RSPO3 (R-spondin-3)可促进角膜缘上皮干细胞(LESC)的增殖和自我更新,其最佳浓度约为150 ng/mL[10]。RSPO3还可以通过负调节ERK/FGF 信号通路抑制脂肪来源的干细胞 (hASC)的成骨分化[11]。

图 3. RSPO3对hLESCs体外增殖和干性维持的影响[10]。

2.R-spondin 3(RSPO3)在科研中的其它应用

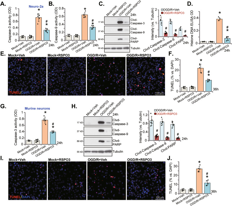
RSPO3(重组R-spondin-3蛋白,AbMole,M22488)在多种动物模型中也有着重要的应用,例如RSPO3在C57BL / 6J小鼠模型中可以改善胰岛素抵抗,并通过恢复小鼠器官对胰岛素的敏感性减少脂肪组织增大和防止小鼠体重增加[12]。在以神经元细胞 (Neuro-2a) 和原代小鼠皮质神经元为体外模型的研究中,用 RSPO3 预处理(50 ng/mL)可改善氧气和葡萄糖剥夺(OGD/R)诱导的神经元细胞死亡和氧化损伤。其分子机制是RSPO3在神经元中激活了Akt、Erk 和 β-Catenin 信号级联反应,其中Erk的激活对上述神经元的保护起到主要作用[13]。

图 4. RSPO3 改善 OGD/R 诱导的神经元细胞凋亡[13]

AbMole是ChemBridge中国区官方指定合作伙伴。

参考文献及鸣谢

[1] Eline J. ter Steege, Elvira R. M. Bakker, The role of R-spondin proteins in cancer biology, Oncogene 40(47) (2021) 6469-6478.

[2] G. Greicius, Z. Kabiri, K. Sigmundsson, et al., PDGFRα(+) pericryptal stromal cells are the critical source of Wnts and RSPO3 for murine intestinal stem cells in vivo, Proceedings of the National Academy of Sciences of the United States of America 115(14) (2018) E3173-e3181.

[3] E. J. Ter Steege, L. W. Doornbos, P. D. Haughton, et al., R-spondin-3 promotes proliferation and invasion of breast cancer cells independently of Wnt signaling, Cancer letters 568 (2023) 216301.

[4] A. S. Fischer, S. Müllerke, A. Arnold, et al., R-spondin/YAP axis promotes gastric oxyntic gland regeneration and Helicobacter pylori-associated metaplasia in mice, The Journal of clinical investigation 132(21) (2022).

[5] A. Sugimoto, Y. Saito, G. Wang, et al., Hepatic stellate cells control liver zonation, size and functions via R-spondin 3, Nature 640(8059) (2025) 752-761.

[6] V. P. Vidal, F. Jian-Motamedi, S. Rekima, et al., R-spondin signalling is essential for the maintenance and differentiation of mouse nephron progenitors, eLife 9 (2020).

[7] B. Gharibi, O. C. K. Inge, I. Rodriguez-Hernandez, et al., Post-gastrulation amnioids as a stem cell-derived model of human extra-embryonic development, Cell 188(14) (2025) 3757-3774.e20.

[8] K. W. McCracken, E. M. Catá, C. M. Crawford, et al., Modelling human development and disease in pluripotent stem-cell-derived gastric organoids, Nature 516(7531) (2014) 400-4.

[9] N. S. Funa, H. K. Mjoseng, K. H. de Lichtenberg, et al., TGF-β modulates cell fate in human ES cell-derived foregut endoderm by inhibiting Wnt and BMP signaling, Stem cell reports 19(7) (2024) 973-992.

[10] Y. Shen, J. Wang, Y. Dai, et al., RSPO3 Promotes Proliferation and Self-Renewal of Limbal Epithelial Stem Cells Through a WNT/β-Catenin-Independent Signaling Pathway, Investigative ophthalmology & visual science 66(1) (2025) 8.

[11] M. Zhang, P. Zhang, Y. Liu, et al., RSPO3-LGR4 Regulates Osteogenic Differentiation Of Human Adipose-Derived Stem Cells Via ERK/FGF Signalling, Scientific reports 7 (2017) 42841.

[12] K. Uno, T. Uchino, T. Suzuki, et al., Rspo3-mediated metabolic liver zonation regulates systemic glucose metabolism and body mass in mice, PLoS biology 23(1) (2025) e3002955.

[13] T. T. Liu, X. Shi, H. W. Hu, et al., Endothelial cell-derived RSPO3 activates Gαi1/3-Erk signaling and protects neurons from ischemia/reperfusion injury, Cell death & disease 14(10) (2023) 654.

http://www.dtcms.com/a/486642.html

相关文章:

  • springboot 实现websocket通信
  • 深度学习实战:python动物识别分类检测系统 计算机视觉 Django框架 CNN算法 深度学习 卷积神经网络 TensorFlow 毕业设计(建议收藏)✅
  • app使用什么做的网站wordpress自动保存编辑器图片
  • 静态网页发布到wordpress河南关键词优化搜索
  • 从递归到迭代吃透树的层次——力扣104.二叉树的最大深度
  • 基于无监督深度学习方法的非迭代式、不确定性感知的磁共振成像肝脏脂肪定量评估|文献速递-文献分享
  • 如何能把网站做的更大宿主选择 网站建设
  • django rest framework:从零开始搭建RESTful API
  • springboot3加密配置文件的值
  • 抗干扰汽车微型网络(RAMN)开源测试平台的设计
  • wordpress 评测谷歌seo优化什么意思
  • C++手撕无锁线程池
  • kettle Spoon.bat启动报错:could not create the java virtual machine
  • 连云港做网站企业网站建设简单合同
  • DB-GPT AWEL工作流引擎深度解析
  • 提升应用性能:Go中的同步与异步处理
  • OpenAI 最新开源模型 gpt-oss 架构与训练解析
  • 网站片区韶关网站seo
  • 红帽Linux复习-从命令行管理文件、创建查看编辑文本文件
  • C++11(lambda和包装器)
  • 时钟特性约束(四)
  • 免费公司网站如何建立设计品牌网页设计
  • jQuery 尺寸
  • 做木工网站天河建设网站公司排名
  • 嵌入式软件--STM32 SPI通信(上)
  • PHP “真异步“ TrueAsync SAPI 与 NGINX Unit 集成
  • ARCGIS国土超级工具集1.7更新说明
  • 网站如何做信息表美图在线图片编辑器
  • 分布式专题——45 ElasticSearch基础数据管理详解
  • SQLBot:基于大模型与 RAG 的智能问数系统架构