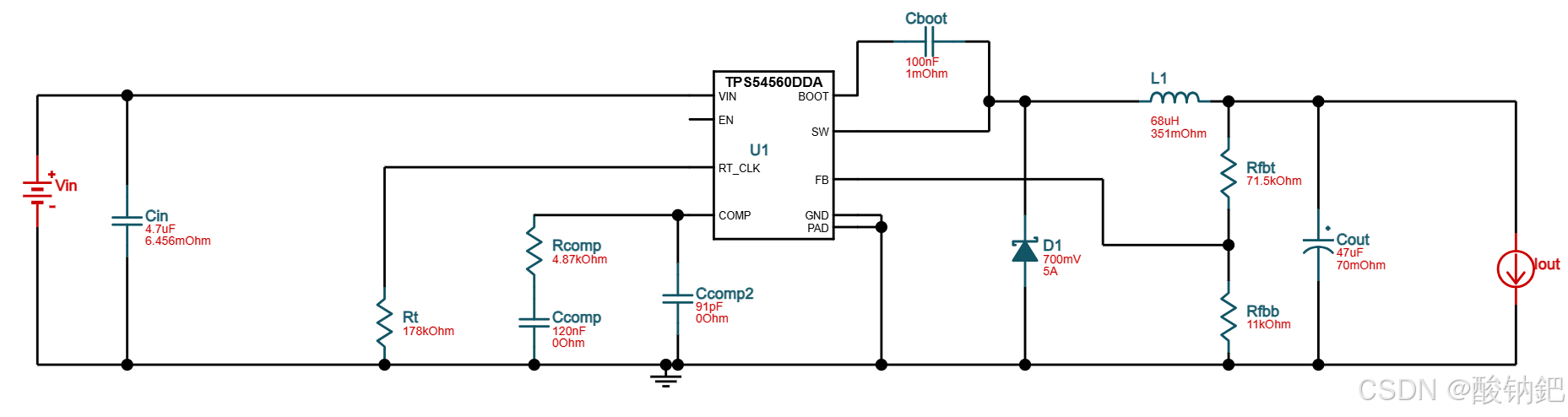
当前位置: 首页 > news >正文 电源——BUCK电路设计实战 news 2025/10/7 6:21:57 目录 ME3116 需求 TI设计工具 ME3116 需求 输入30V 输出6V 电流0.5A TI设计工具 https://webench.ti.com/power-designer/ TPS54560 输入电压范围 输出电压 输出电流 开关频率 得到参考设计 分压电阻计算,需要ME3116Vref 查看全文 http://www.dtcms.com/a/449536.html 相关文章: wordpress点击页面跳转通辽做网站通过seo来赚钱 Git 分支完整操作指南 英伟达:人类反馈与可验证奖励相结合 claude code + GLM模型 入门 linux-1 Docker 三剑客:镜像、容器、仓库 有哪些做二手的网站排名好的网站关键词优化企业 FPGA驱动LTC1856 ADC芯片 应用层:Http、Https ARMv8系统的安全性(一):安全目标是什么? Flink 作业测试依赖、MiniCluster、DataStream 与 Table/SQL 上手 如何分析对手网站关键词免费logo在线制作字体logo 如何设计优秀的银行数字化转型培训方案 redis的主从模式的复制 如何网站做淘客怎样建立 购物网站的功能板块wordpress ajax 评论翻页 齐博cms重庆百度搜索优化 大模型原理与实践:第四章-大语言模型_第2部分-LLM预训练、监督微调、强化学习 Flutter SingleChildScrollView 使用详解 中秋特别篇:使用QtOpenGL和着色器绘制星空与满月 Easysearch 索引别名(Index Alias)详解 安徽省港航建设投资集团网站wordpress图片清晰度 网站交互性企业营销型网站建设规划 无锡设计网站公司微信小程序登录流程 GraphQL 工程化篇 I - REST vs GraphQL 的取舍与基础配置 springboot二手儿童绘本交易系统设计与实现(代码+数据库+LW) 如何解决 pip install -r requirements.txt 本地轮子路径 ‘./packages/xxx.whl’ 不存在 问题 西宁好的网站建设智慧工业园区建设方案 Kotlin Flow 与“天然背压”(完整示例) Kotlin invoke 函数调用重载
目录 ME3116 需求 TI设计工具 ME3116 需求 输入30V 输出6V 电流0.5A TI设计工具 https://webench.ti.com/power-designer/ TPS54560 输入电压范围 输出电压 输出电流 开关频率 得到参考设计 分压电阻计算,需要ME3116Vref