当前位置: 首页 > news >正文

手写MyBatis第92弹:SqlSource体系、SqlNode树与Trim标签实现原理全揭秘

MyBatis动态SQL架构深度解析:从SqlSource体系到Trim标签的实现奥秘

「MyBatis动态SQL设计精髓:SqlSource体系、SqlNode树与Trim标签实现原理全揭秘」

框架演进:动态SQL集成后的架构蜕变

在完成动态SQL功能的集成后,我们的MyBatis框架经历了从简单SQL执行器到智能SQL生成器的质的飞跃。这一变革不仅仅是功能的增加,更是整个架构设计理念的升级。让我们深入回顾这一演进过程,剖析各个核心组件的设计哲学。

目录

MyBatis动态SQL架构深度解析:从SqlSource体系到Trim标签的实现奥秘

SqlSource体系:SQL源头的二元世界

SqlNode树:组合模式的优雅实践

DynamicContext:SQL生成的协作平台

Trim标签的实现深度解析

Trim标签的智能处理机制

Trim与Where的渊源与差异

实现细节的技术深度

架构设计的智慧启示

解析器模式与组合模式的协同

运行时求值的策略选择

扩展性设计的前瞻性

实战应用与性能优化

动态SQL的最佳实践

性能优化策略

总结与展望


  🥂(❁´◡`❁)您的点赞👍➕评论📝➕收藏⭐是作者创作的最大动力🤞

💖📕🎉🔥 支持我:点赞👍+收藏⭐️+留言📝欢迎留言讨论

🔥🔥🔥(源码 + 调试运行 + 问题答疑)

🔥🔥🔥  有兴趣可以联系我。文末有免费源码

免费获取源码。

更多内容敬请期待。如有需要可以联系作者免费送

更多源码定制,项目修改,项目二开可以联系作者
点击可以进行搜索(每人免费送一套代码):千套源码目录(点我)

2025元旦源码免费送(点我)

我们常常在当下感到时间慢,觉得未来遥远,但一旦回头看,时间已经悄然流逝。对于未来,尽管如此,也应该保持一种从容的态度,相信未来仍有许多可能性等待着我们。

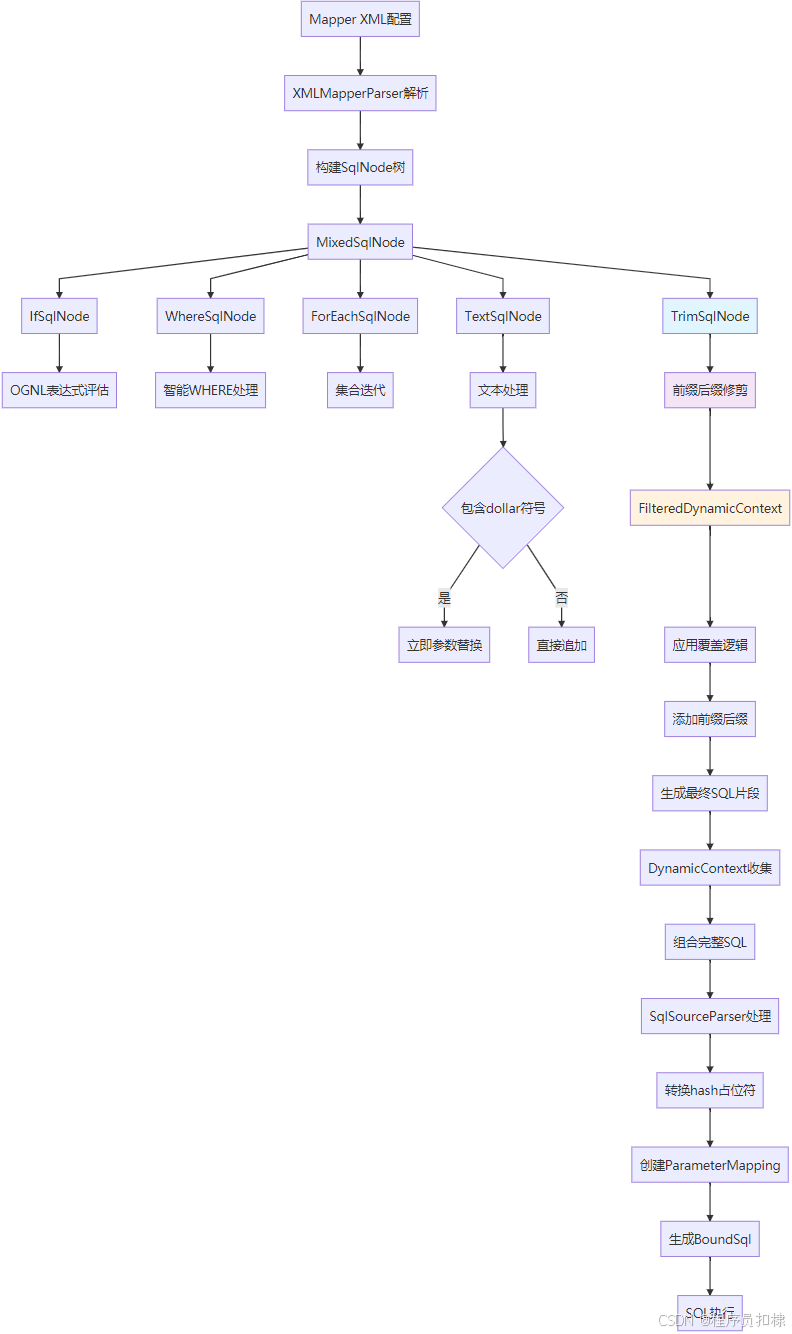
SqlSource体系:SQL源头的二元世界

SqlSource体系的建立标志着框架对SQL处理认知的深化。这个体系巧妙地采用了策略模式,根据SQL的特性选择不同的处理路径:

 public interface SqlSource {BoundSql getBoundSql(Object parameterObject);}

RawSqlSource代表了确定性SQL的世界,它在框架初始化阶段就完成所有的解析工作,将#{}占位符转换为JDBC的?,并构建完整的参数映射。这种提前解析的策略牺牲了初始化性能,换取了运行时的高效执行。

DynamicSqlSource则拥抱了不确定性,它将SQL的最终形态延迟到运行时决定。这种设计体现了"延迟决策"的架构智慧——只有在拥有所有必要信息(运行时参数)时,才做出最终的SQL生成决策。

SqlNode树:组合模式的优雅实践

SqlNode树的引入是动态SQL实现的核心突破。这种基于组合模式的设计让我们能够用统一的方式处理各种复杂的SQL结构:

 public interface SqlNode {boolean apply(DynamicContext context);}

每个SqlNode实现都是一个自包含的处理单元:

  • IfSqlNode:条件逻辑的守护者

  • WhereSqlNode:SQL语义的智能修正者

  • ForEachSqlNode:集合操作的迭代器

  • TextSqlNode:原始SQL片段的承载者

这种设计的精妙之处在于,无论SQL结构多么复杂,都可以通过SqlNode树的递归遍历来统一处理。新增动态标签只需要实现新的SqlNode,符合开闭原则。

DynamicContext:SQL生成的协作平台

DynamicContext在动态SQL生成过程中扮演着关键的角色——它不仅是SQL片段的收集器,更是各个SqlNode之间通信的桥梁:

 public class DynamicContext {private final StringBuilder sqlBuilder = new StringBuilder();private final Map<String, Object> bindings;public void appendSql(String sql) {sqlBuilder.append(sql).append(" ");}public String getSql() {return sqlBuilder.toString().trim();}}

这个看似简单的类实际上解决了分布式SQL生成的协同问题。每个SqlNode不需要关心其他节点的处理结果,只需要向DynamicContext贡献自己的SQL片段,最终由上下文组装成完整的SQL语句。

Trim标签的实现深度解析

Trim标签的智能处理机制

<trim>标签是MyBatis动态SQL中最具智慧的设计之一。它通过前缀/后缀管理和覆盖字符串处理,实现了对SQL片段的高度可控格式化。

核心实现原理:

public class TrimSqlNode implements SqlNode {private final SqlNode contents;private final String prefix;private final String suffix;private final List<String> prefixesToOverride;private final List<String> suffixesToOverride;@Overridepublic boolean apply(DynamicContext context) {FilteredDynamicContext filteredContext = new FilteredDynamicContext(context);boolean result = contents.apply(filteredContext);filteredContext.applyAll();return result;}}

Trim与Where的渊源与差异

虽然<where>标签可以用<trim>来实现,但它们在设计定位和使用场景上存在重要区别:

<where>标签的专有职责:

 <!-- WHERE标签自动处理 --><where><if test="name != null">AND name = #{name}</if><if test="age != null">AND age > #{age}</if></where>

WHERE标签的智能体现在:

  1. 只在至少有一个条件成立时添加WHERE关键字

  2. 自动移除第一个条件前的AND/OR

  3. 语义明确,专用于WHERE子句构建

<trim>标签的通用灵活性:

 <!-- TRIM标签的多种应用场景 --><!-- 场景1:SET子句处理 --><trim prefix="SET" suffixOverrides=","><if test="name != null">name = #{name},</if><if test="age != null">age = #{age},</if></trim>​<!-- 场景2:自定义前缀后缀 --><trim prefix="AND (" suffix=")" prefixOverrides="AND|OR" suffixesToOverride=","><if test="condition1">col1 = val1,</if><if test="condition2">col2 = val2,</if></trim>

TRIM标签的强大在于它的通用性,可以应用于各种需要智能字符串处理的场景。

实现细节的技术深度

TrimSqlNode的实现展示了多个设计模式的精妙结合:

装饰器模式的应用:

 private class FilteredDynamicContext extends DynamicContext {private boolean prefixApplied = false;private boolean suffixApplied = false;private StringBuilder sqlBuffer = new StringBuilder();@Overridepublic void appendSql(String sql) {sqlBuffer.append(sql);}public void applyAll() {String trimmedSql = sqlBuffer.toString().trim();if (trimmedSql.length() > 0) {// 应用前缀覆盖逻辑String sqlToUse = applyPrefixOverrides(trimmedSql);// 应用后缀覆盖逻辑  sqlToUse = applySuffixOverrides(sqlToUse);// 添加前缀后缀sqlToUse = prefix + sqlToUse + suffix;context.appendSql(sqlToUse);}}}

这个内部类通过装饰器模式扩展了DynamicContext的功能,在不影响原有逻辑的基础上添加了trim特有的处理逻辑。

架构设计的智慧启示

解析器模式与组合模式的协同

动态SQL的实现是解析器模式与组合模式完美结合的典范:

  1. 解析阶段:XMLMapperParser使用解析器模式将XML配置转换为SqlNode树

  2. 执行阶段:SqlNode树使用组合模式进行统一处理

这种分离使得SQL的结构定义(XML)与执行逻辑(SqlNode)完全解耦,提高了系统的可维护性和扩展性。

运行时求值的策略选择

MyBatis选择了OGNL(Object-Graph Navigation Language)作为表达式求值引擎,这一选择体现了框架设计的务实态度:

  • 灵活性:OGNL支持复杂的对象图导航和表达式计算

  • 集成性:与Java生态系统良好集成

  • 性能:通过缓存和优化技术保证运行时性能

扩展性设计的前瞻性

整个动态SQL架构为扩展留出了充分的空间:

  • 新标签支持:只需实现新的SqlNode并扩展解析逻辑

  • 自定义逻辑:可以通过插件机制介入SQL生成过程

  • 表达式引擎:理论上可以替换为其他表达式引擎(如SpEL)

实战应用与性能优化

动态SQL的最佳实践

  1. 合理选择静态与动态SQL

    • 静态SQL:性能优先,参数固定的场景

    • 动态SQL:灵活性优先,条件多变的场景

  2. 避免过度动态化

     <!-- 不推荐:过度动态化 --><select id="findUsers">SELECT <foreach collection="columns" item="col">${col},</foreach>FROM users<where><if test="condition1">AND col1 = #{val1}</if><!-- 太多动态条件 --></where></select>
  3. 利用Trim标签优化复杂SQL

     <!-- 推荐:使用Trim处理复杂逻辑 --><update id="updateUser">UPDATE users<trim prefix="SET" suffixOverrides=","><if test="name != null">name = #{name},</if><if test="email != null">email = #{email},</if><trim prefix="address." suffixOverrides=","><if test="address.city != null">city = #{address.city},</if><if test="address.zipcode != null">zipcode = #{address.zipcode},</if></trim></trim>WHERE id = #{id}</update>

性能优化策略

  1. SqlNode树缓存:对解析完成的SqlNode树进行缓存,避免重复解析

  2. 表达式预编译:对OGNL表达式进行预编译优化

  3. 参数映射复用:对相同模式的SQL复用ParameterMapping

总结与展望

通过深度集成动态SQL功能,我们的MyBatis框架完成了一次重要的架构升级。SqlSource体系的建立、SqlNode树的设计、DynamicContext的引入,这些组件共同构成了一个强大而灵活的SQL生成引擎。

<trim>标签的实现尤其值得我们深入思考——它通过相对简单的逻辑实现了强大的字符串处理能力,体现了软件设计中"简单性"与"强大性"的平衡艺术。

这种架构设计思想不仅适用于MyBatis框架,对于任何需要处理动态内容生成的系统都具有重要的参考价值。理解这些设计背后的原理,将帮助我们在面对复杂业务场景时做出更优雅的技术决策。

🥂(❁´◡`❁)您的点赞👍➕评论📝➕收藏⭐是作者创作的最大动力🤞

💖📕🎉🔥 支持我:点赞👍+收藏⭐️+留言📝欢迎留言讨论

🔥🔥🔥(源码 + 调试运行 + 问题答疑)

🔥🔥🔥  有兴趣可以联系我。文末有免费源码

💖学习知识需费心,
📕整理归纳更费神。
🎉源码免费人人喜,
🔥码农福利等你领!

💖常来我家多看看,
📕网址:扣棣编程
🎉感谢支持常陪伴,
🔥点赞关注别忘记!

💖山高路远坑又深,
📕大军纵横任驰奔,
🎉谁敢横刀立马行?
🔥唯有点赞+关注成!

往期文章推荐:

基于Springboot + vue实现的学生宿舍信息管理系统
免费获取宠物商城源码--SpringBoot+Vue宠物商城网站系统 
【2025小年源码免费送】

⬇⬇⬇⬇⬇⬇⬇⬇⬇⬇点击此处获取源码⬇⬇⬇⬇⬇⬇⬇⬇⬇

http://www.dtcms.com/a/442808.html

相关文章:

  • Perl 简介
  • 【c++】set和map
  • LabVIEW脉冲信号中值滤波
  • 做网站北京公司网站做301对优化有影响
  • 【序列晋升】47 Spring Authorization Server授权码模式深度解构:OAuth2.1协议与PKCE扩展的实现细节
  • 深圳市手机网站建设企业网站模板 兼容
  • YOLO入门教程(番外):机器视觉一文通
  • 网站做cdn服务流量ps做网站字号大小
  • Cooperative ISAC-empowered Low-Altitude Economy
  • YOLO入门教程(番外):卷积神经网络—填充与步幅
  • 中国建设银行校园招聘网站注册个公司要多少钱费用
  • 商务网站建设的主流程网站作为医院形象建设
  • 旅游网站推广方案华为外包做的网站
  • 国际民用航空组织ICAO
  • 1.6 傅里叶变换7-拉氏变换、Z变换
  • h5响应式网站设计方案软件开发步骤流程
  • 网站建设所用的工具大丰网店制作
  • 网站建设及网站推广网站开发与建设课程
  • python计算化学(autode系列—xTB)Atoms类详解
  • 网站没有在工信部备案中山seo外包
  • 不通过网站可以做360全景吗网页设计与制作基础教程
  • Simulink模型转换为UPPAAL模型(2016)
  • 部署Spring Boot项目+mysql并允许前端本地访问的步骤
  • 嵌入式linux内核驱动学习4——LED
  • 建设银行人力资源招聘网站建筑行业教育培训平台
  • 蚌埠网站制作网站开发好找工作吗
  • Spring Boot 整合 MyBatis
  • 【C++实战(70)】C++ 跨平台开发:CMake构建实战指南
  • algorithm <B> data manipulation in huffman algorithm 4/99
  • 三网合一网站建设福建省建设执业资格注册中心网站