当前位置: 首页 > news >正文

信息系统项目管理师-软考高级(软考高项)​​​​​​​​​​​2025最新(九)

个人笔记整理---仅供参考

第九章项目范围管理

9.1管理基础

9.2项目范围管理过程

9.3规划范围管理

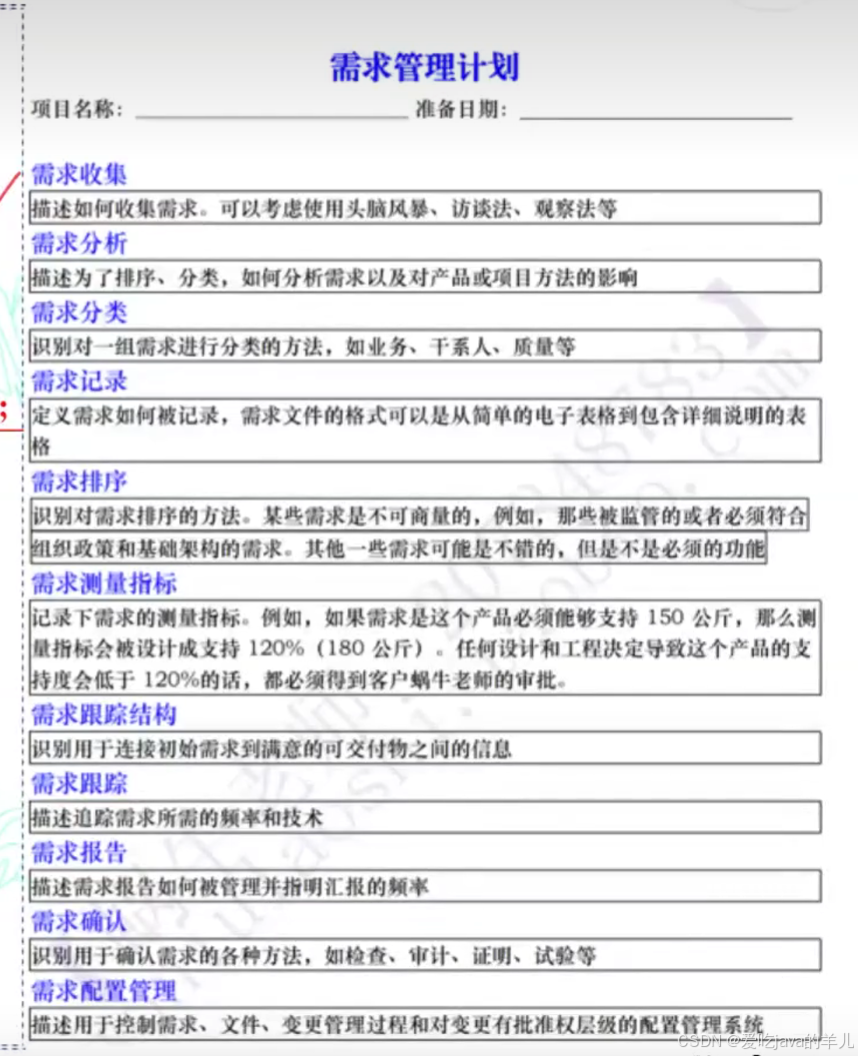
9.4收集需求

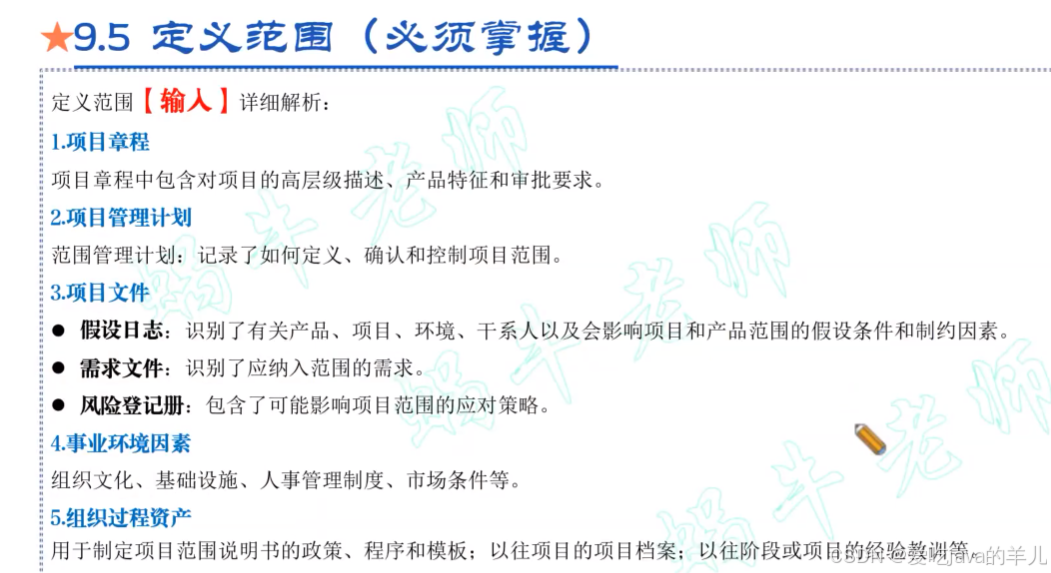
9.5定义范围

9.6创建WBS

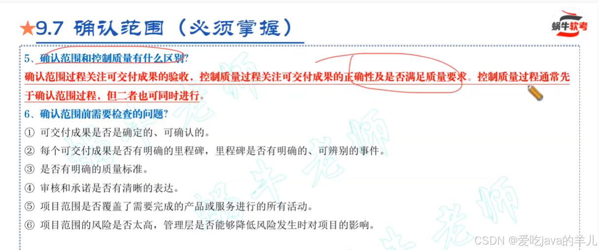
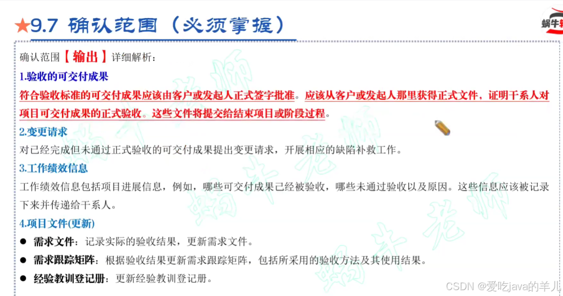
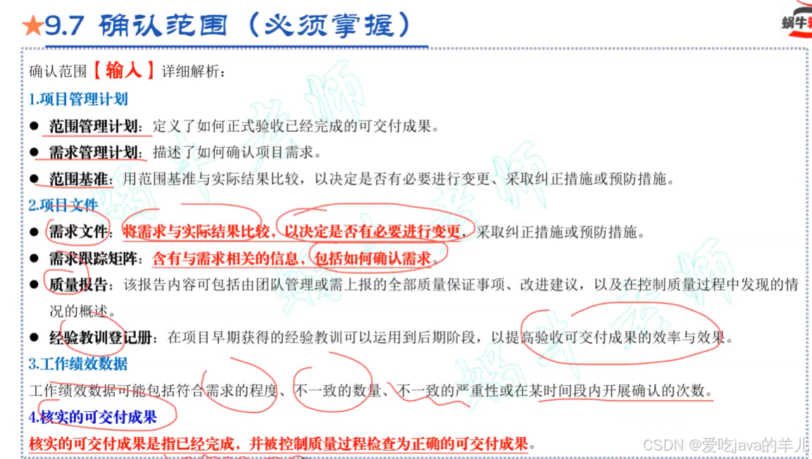
9.7确认范围

9.8控制范围

http://www.dtcms.com/a/173151.html

相关文章:

  • 09-24计算机考研408真题及答案
  • HTTP/HTTPS协议(请求响应模型、状态码)
  • 详讲viewer查看器
  • debuginfo详解
  • 农经权二轮延包软件—摸底申请表生成
  • 高速接口:PCIe 3.0 Link Training的详细过程
  • SEO长尾词与核心关键词协同增效
  • Python项目源码60:电影院选票系统1.0(tkinter)
  • Redis 数据类型详解(二):Hash 类型全解析
  • 阿里云服务器深度科普:技术架构与未来图景
  • P4168 [Violet] 蒲公英 Solution
  • Cordova开发自定义插件的方法
  • 我国“东数西算”工程对数据中心布局的长期影响
  • 双目测量中的将视差图重投影成三维坐标图
  • 2025.5.5总结
  • 42. 接雨水(相向双指针/前后缀分解),一篇文章讲透彻
  • 【中间件】brpc_基础_单例
  • Scrapy分布式爬虫实战:高效抓取的进阶之旅
  • 直方图反向投影
  • 多语言笔记系列:Polyglot Notebooks 中运行 BenchmarkDotnet 基准测试
  • Hive安装与配置教程
  • 《冰雪三职业》:战士玩法攻略!
  • UniGetUI 使用指南:轻松管理 Windows 软件(包括CUDA)
  • 模型训练实用之梯度检查点
  • 头歌实验MySQL数据库 - 复杂查询(二)
  • 深入解析Semantic Kernel中的聊天历史记录对象
  • Gradio全解20——Streaming:流式传输的多媒体应用(6)——RT-DETR模型构建视频流目标检测系统
  • STM32教程:DMA原理及结构分析(基于STM32F103C8T6最小系统板标准库开发)*详细教程*
  • C++类与对象深度解析:从基础到应用
  • 《Java 高并发程序设计》笔记