基于Vue Node.js的电影售票网站的设计与实现(源码+lw+部署文档+讲解),源码可白嫖!
摘要
互联网技术的成熟和普及,势必会给人们的生活方式带来不同程度的改变。越来越多的经营模式中都少不了线上运营,互联网正强力推动着社会和经济发展。国人对民族文化的自信和不同文化的包容,再加上电影行业的发展,如此繁荣吸引了越多越多的人观影。可以让选择观影的用户享受到更好的购票观影体验,解决线下购票的繁琐过程,线上购票无疑是直击痛点的解决方案。一套完备的电影售票网站可以实现让用户又快又准找到自己喜欢的影片,一键购票、无痛取票,同时也是从侧面促使电影经济的稳定发展。 本系统采用的数据库是MySQL,使用Node.js技术开发。在设计过程中,很好地发挥了该开发方式的优势,让实现代码有了良好的可读性,而且使代码的更新和维护更加的方便,操作方便,对以后的维护减少了很多麻烦。系统的顺利开发和实现,对于电影售票管理这一方面提供巨大的便利服务,无论是用户还是未注册的游客,都带来了极大的便利,方便大众,为电影行业进步与发展提供了一些动力。
绪论
1.1 课题背景、目的及意义 1.1.1 课题背景 从互联网诞生之初被视为一种技术,到逐步呈现出媒体属性,社交属性、意识形态属性。网络空间与我们生活息息相关。电影行业中充分体现了“互联网+电影”的战略思想。 据中国电影数据信息网数据显示,受全球疫情的蔓延对电影产业带来了巨大的冲击,2020年中国电影票房同比下降68.2%,但当前中国防疫取得显著成果。2021年中国电影总票房达到472.6亿元,同比增长131.4%。[11]电影产业正逐步回稳复苏,更有一系列主旋律优秀影片上映,引起观影热潮,给中国电影票房带来了促进作用。自08年国内首个线上购票平台的成立,从此打开了中国院线电影在线购票的大门,从而解放了线下实地购票排队久的困扰。越来越多的观影者选择选择网上购买电影票,网上购票意味着更加方便快速的购票体验。综合现如今电影网络购票的现状,解决了网络购票系统在用户体验上的不足,放大用户体验的优点。我国网络电影购票平台的用户体验感依然还有进一步可提升的空间。 本文秉持着从用户角度出发的思想观念,切身体验用户浏览网站的全过程以及管理员对整个影院的管理需求,尽可能给用户带来最佳的体验。
1.1.2 项目开发目的和意义 现如今科技的卓越发展,时代环境的大变革。人们生活变得越来越多元化,这种多元化很大程度上由互联网科技发展引起,日新月异的互联网让我们实现了众多的不可能。社会高速发展,快节奏下的高压生活,让人们更加注重精神层面的放松。彼时电影行业变得家喻户晓,更多人的选择观影这一途径来消解压力,寻求更多共鸣。传统电影院的购票方式单一且效率低,顾客需要在到达电影院后才可选择电影,但影院条件有限无法让顾客从多个角度了解电影。这样就造成了观影者选择影片的困难。若遇到高峰时段,顾客购票的积极性还会被排队打消。从管理人员的角度来看,一套得心应手的管理系统也是推动影院运营的好方法。综上所述,设计本网站为将一系列问题给予解决,让系统用户体验线流畅购票,在本网站中对电影详情页面中,用户可以看到相关的评论和评分,可以作为是否选择观看本影片的参考。让影院管理员的管理变得更加轻松简单。
相关技术
2.1 Node.js简介 Node.js发布于2009年5月,由Ryan Dahl开发,是一个基于Chrome V8引擎的Node.jsScript运行环境,使用了一个事件驱动、非阻塞式I/O模型,让Node.jsScript 运行在服务端的开发平台,它让Node.jsScript成为与PHP、Python、Perl、Ruby等服务端语言平起平坐的脚本语言。Node.js对一些特殊用例进行优化,提供替代的API,使得V8在非浏览器环境下运行得更好,V8引擎执行Node.jsscript的速度非常快,性能非常好,基于Chrome Node.jsScript运行时建立的平台, 用于方便地搭建响应速度快、易于扩展的网络应用。 2.2 VUE框架 Vue.js是一套构建用户界面的渐进式框架,是一个基于MVVM模式的 JavaScript库[5]。Vue.js采用了自底向上的增量式开发的设计。Vue.js 的显著特性有:轻量级的框架、双向数据绑定、指令、插件化[6]。
2.3MySQL数据库 MySQL是一种关系型的数据库管理系统,属于Oracle旗下的产品。MySQL的语言是非结构化的,使用的用户可以在数据上进行工作。这个数据库管理系统一经问世就受到了社会的广泛关注。在各个方面,与同等的数据库相比,MySQL的优点极为突出,它的运行速度快,适用的范围广泛,而且数据库的安全性这一方面独树一帜。在语言结构方面,MySQL的语言简单,其他数据库需要一大段代码来实现的操作,MySQL仅需要一小部分代码甚至几行。综上所述,MySQL这种关系型数据库管理系统,已经成为了开发者进行项目的数据开发、存储的不二之选。MySQL的功能也多种多样,如数据操纵和数据库的建立维护等。而且该数据库的数据共享性高、冗余度低而且容易扩充。MySQL在安全性这一方面也具有自身的特点,它应用了用户的标识和鉴别技术,对试图和数据进行加密,确保资料信息的可靠性。介于数据库系统的功能与强大等性质之间,本数据库系统的设计中主要使用了MySQL实现对数据的处理。基于Web的电影售票网站运用MySQL数据库,在Web应用这一块,MySQL是最好的选择。对于该系统整个的开发、搭建、运行和维护具有极其重要的作用[9]。
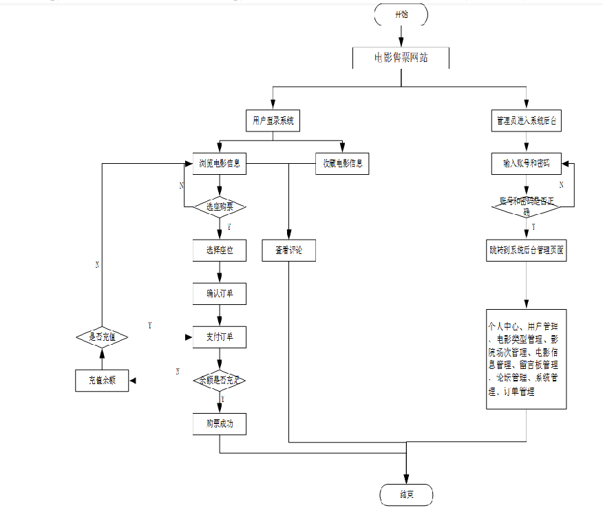
系统工作流程图

系统前台界面图

电影信息界面图

电影选座界面图

管理员登录界面图

管理员功能界面图

电影信息管理界面图

部分数据库表
|   字段名称  |   类型  |   长度  |   字段说明  |   主键  |   默认值  | 
|   id  |   bigint  |   主键  |   主键  | ||
|   addtime  |   timestamp  |   创建时间  |   CURRENT_TIMESTAMP  | ||
|   dianyingmingcheng  |   varchar  |   200  |   电影名称  | ||
|   dianyingfengmian  |   longtext  |   4294967295  |   电影封面  | ||
|   dianyingleixing  |   varchar  |   200  |   电影类型  | ||
|   yingyuanchangci  |   varchar  |   200  |   影院场次  | ||
|   quyu  |   varchar  |   200  |   区域  | ||
|   shangyingshijian  |   date  |   上映时间  | |||
|   daoyan  |   varchar  |   200  |   导演  | ||
|   zhuyan  |   varchar  |   200  |   主演  | ||
|   dianyingjieshao  |   longtext  |   电影介绍  | |||
|   dianyingxiangqing  |   longtext  |   电影详情  | |||
|   bofangriqi  |   date  |   播放日期  | |||
|   thumbsupnum  |   int  |   赞  |   0  | ||
|   crazilynum  |   int  |   踩  |   0  | ||
|   clicktime  |   datetime  |   最近点击时间  | |||
|   clicknum  |   int  |   点击次数  |   0  | ||
|   price  |   float  |   价格  | |||
|   number  |   int  |   座位总数  | |||
|   selected  |   longtext  |   已选座位[用,号隔开]  | 
结论
本文完成了电影售票网站的设计与实现,在实现之初对此课题的背景做了分析,表明此课题的可行性。为完成预期效果,先理清整个系统的需求。从功能性需求和非功能性需求两方面着手,功能性需求分析主要从使用系统两个不同的角色的角度来阐述整个系统的功能。另一方面时系统的非功能性的需求分析,主要针对系统开发完成后投入到实际使用的可行性问题。了解了系统的功能需求后,开始设计代码的主要架构。之后是对系统数据库的具体设计,清晰系统中实体有哪些他们之间的关系是什么。在对系统功能需求、设计框架有了一个全面的认知过后开始编写代码。完成编写后,对系统进行测试完善漏洞实现预期效果。 该系统的设计与实现,是经过了很长时间的分析、观察、调研和研究分析并整理资料实施的。电影售票网站采用B/S架构、Node.js开发语言、VUE框架以及MySQL数据库等技术开发与设计。该系统主要分为用户和管理员个角色。该电影售票网站分为前端和后端两大部分。前端的主要功能为向注册用户展示商品信息、新闻资讯信息等,并对一些数据进行记录。后端的主要任务是对数据的一些准备处理的工作,对于用户和管理员两者的数据属性的添加、维护和修改。每个功能在完成各自任务的同时也相互合作,一起来处理各个任务以及进程。 一个完整的系统实现从0到1的跨越,由众多的小细节汇聚而成。前期需要有计划、有目的地了解用户需求,根据需求合理设计系统架构、数据库。开发一个完整的系统并非易事,需要有足够的耐心去了解细节,抱着不断求知的心理一砖一瓦地搭建整个系统。系统依然有需要进一步去考量和完善的地方,需要日后多多实践体验积累更多经验。
