当前位置: 首页 > news >正文

电子元器件——三极管

半导体三极管,也叫晶体三极管。由于工作时,多数载流子和少数载流子都参与运行,因此,还被称为双极性晶体管(Bipolar Junction Transistor,简称BJT)。

三极管由两个靠得很近的PN结组成,分为PNPNPN两种类型。

一、 三极管的结构

三极管的两个作用:放大和开关

二、三极管的三种放大组态的比较

三、单管共射放大电路的动态特性

四、单管共射分压偏置放大电路的动态特性 

五、共集和共基放大电路

1.共集电极放大电路(射极输出器)

1)结构

射极输出器的特点:

电压放大倍数 = 1,输入阻抗高,输出阻抗小。 

 

六、多级放大电路

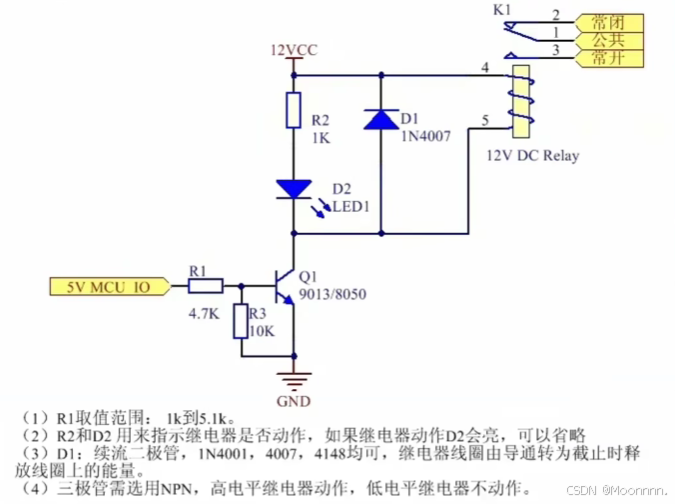
七、三极管的开关作用

图中的D1为续流二极管。

 

注:本文出自对bilibili 唐老师讲电赛之唐老师讲电子器件(5)三极管参数与选型 内容的学习笔记。

http://www.dtcms.com/a/72009.html

相关文章:

  • 蓝桥与力扣刷题(蓝桥 星期计算)
  • (下一个更新)PATNAS: A Path-Based Training-Free NeuralArchitecture Search
  • 中间件的安全问题
  • 二叉树相关算法
  • DeepSeek与人工智能:技术演进、架构解析与未来展望
  • 如何解决ChatGPTplus/pro o1/o3模型无法识别图片或者文件,限制次数?
  • 将bin文件烧录到STM32
  • HOT100(1)
  • 【Linux文件IO】系统IO中API描述和基本使用
  • 【论文阅读】Cross-View Fusion for Multi-View Clustering
  • 商业计划 - 四维拆解ToB、ToC、ToG、ToVC:商业赛道的本质差异与战略选择
  • 浅谈树状数组算法
  • Type_ C和锂电池自切换电路
  • 圣奥获“突出贡献企业”和“强工业企业”等多项殊荣
  • 【Git】--- 初识Git Git基本操作
  • BaseActivity 和 BaseFragment 的现代化架构:ViewBinding 与 ViewModel 的深度整合
  • leetcode hot100特殊题型
  • 安装配置Anaconda
  • 前缀和算法第一弹(一维前缀和和二维前缀和)
  • c++图论(三)之图的遍历
  • 图解多头注意力机制:维度变化一镜到底
  • doris:安全概览
  • 【计算机视觉】工业表计读数(1)--基于关键点检测的读数识别方案
  • uboot源码结构
  • 树莓派 连接 PlutoSDR 教程
  • 给AI编程泼一盆冷水
  • 了解浏览器
  • [C语言]数据在内存中的存储
  • 二叉树的基本操作与实现:C语言深度剖析
  • Leetcode-回溯-子集型