当前位置: 首页 > news >正文

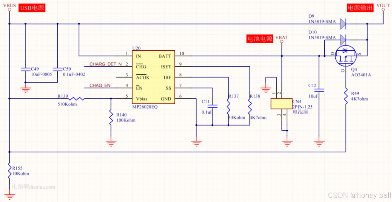
Type_ C和锂电池自切换电路

支持Type_ C和锂电池双供电的供电方案:

Type_ C插入,PMOS关断,电池切断,后级电路由Type_ C供电;

锂电池插入,Type_ C不接的时候,PMOS导通,锂电池供电;

1、没有插入USB电源时,使用内置的锂电池供电。

2、当插入USB电源时,切换为由外置的USB电源供电,并对锂电池进行充电。

上面的电路,隐藏后变成这样:

在拔掉USB电源的瞬间,有没有可能MOS管Q4来不及打开,导致VBAT的电压没有及时切过来?是有可能的。MOS管Q4没有快速打开,VBAT供电不能及时续上来,会导致VOUT电压下降过多,VOUT的负载电路就可能工作异常。如果电路的负载较重,拉取的电流较大,尤其容易出现在供电电源切换时VOUT电压下降过多的问题。可以给MOS管并联一个肖特基二极管D1,如下图所示:

该肖特基二极管D1的正向导通压降约为0.3V,比MOS管的体二极管要小。在MOS管完全打开之前,VBAT通过肖特基二极管D1对VOUT进行供电,可以缓解VOUT电压下降过多的问题。

经典电路:外置USB供电与内置锂电池供电自动切换电路,便携电子设备常用!

电容在谐振频率点附近的滤波效果最好:

SPI端口的阻抗匹配,和芯片内部的寄生电容构成了RC低通滤波,绿除了高频噪声:

这个共模电感利用互感,当电源正极发生一个很高的电压上升沿时候,将GND也产生一个很高的脉冲沿,从而不会出现正负极很大的电压差:

一款5V多路的TVS保护:

为USB的TVS保护而生:

价格亲民,淘宝能买:

适合功率电源输入口的5V的TVS保护:

TVS(瞬态电压抑制二极管)的反向截止电压(Reverse Standoff Voltage, V_R)不是支持的正向最大正常工作电压,而是指TVS在未导通状态下能承受的最大反向电压。在这个电压下,TVS保持高阻抗,不导通。当反向电压超过V_R时,TVS会进入击穿区,开始导通并吸收过电压,以保护电路。因此,V_R应略高于电路正常工作电压,确保TVS在正常时不导通,仅在过压时动作。

电流采样芯片的基准电压,通过电阻分压+运放隔离的方法得到:

这个也是一样的:

也可以采用电压基准芯片:

http://www.dtcms.com/a/71996.html

相关文章:

  • 圣奥获“突出贡献企业”和“强工业企业”等多项殊荣
  • 【Git】--- 初识Git Git基本操作
  • BaseActivity 和 BaseFragment 的现代化架构:ViewBinding 与 ViewModel 的深度整合
  • leetcode hot100特殊题型
  • 安装配置Anaconda
  • 前缀和算法第一弹(一维前缀和和二维前缀和)
  • c++图论(三)之图的遍历
  • 图解多头注意力机制:维度变化一镜到底
  • doris:安全概览
  • 【计算机视觉】工业表计读数(1)--基于关键点检测的读数识别方案
  • uboot源码结构
  • 树莓派 连接 PlutoSDR 教程
  • 给AI编程泼一盆冷水
  • 了解浏览器
  • [C语言]数据在内存中的存储
  • 二叉树的基本操作与实现:C语言深度剖析
  • Leetcode-回溯-子集型
  • 增量数据同步怎么做
  • Show、Hide和Setvisible的区别
  • 88.HarmonyOS NEXT 性能监控与调试指南:构建高性能应用
  • 神聖的綫性代數速成例題2. 行列式的性質
  • RAG数据嵌入和重排序:如何选择合适的模型
  • 软考系统架构师 — 3 操作系统
  • 【系统设置】安装CUDA Toolkit,提升本地大模型运行效率
  • 笔记:代码随想录算法训练营day48:739. 每日温度\496.下一个更大元素 I\503.下一个更大元素II
  • Unity小框架之单例模式基类
  • 吴恩达机器学习笔记复盘(六)梯度下降算法
  • 使用OpenResty(基于Nginx和Lua)优化Web服务性能
  • 【蓝图使用】绘制mesh顶点的法线
  • 中考英语之08主谓一致