软件设计师(软考中级)公式速记笔记
文章目录
- 计算机系统知识
- 数据表示
- 校验码
- 计算机体系结构
- 程序设计语言基础知识
- 编译器的工作阶段示意图
- 文法分类
- 数据结构
- 邻接表
- 二叉树
- 最优二叉树
- 二叉排序树
- 排序
- 软件工程基础知识
- McCabe环路复杂度
- 结构化开发方法
- 耦合性
- 内聚性
- 数据库
- 关系代数运算符
- 关系表达式查询优化
- 规范化
- 网络与信息安全基础知识
- OSI参考模型
- TCP 模型
- IP地址
计算机系统知识
数据表示
机器字长为n时各种码制表示的带符号数的范围

一个二进制数N可以表示为更一般的形式 N=2E×FN=2^E×FN=2E×F,其中E称为阶码,F称为尾数。用阶码和尾数表示的数称为浮点数,这种表示数的方法称为浮点表示法。


校验码

计算机体系结构
-
单指令流、单数据流:
SISD -
单指令流、多数据流:
SIMD -
多指令流、单数据流:
MISD -
多指令流、多数据流:
MIMD -
字串行位串行:
WSBS -
字并行位串行:
WPBS -
字串行位并行:
WSBP -
字并行位并行:
WPBP -
单指令流单执行流:
SISE -
单指令流多执行流:
SIME -
多指令流单执行流:
MISE -
多指令流多执行流:
MIME -
复杂指令集计算机:
CISC -
精简指令集计算机:
RISC -
超长指令字:
VLIW
程序设计语言基础知识
编译器的工作阶段示意图

文法分类

数据结构
邻接表
对于有 n 个顶点、e 条边的无向图来说,其邻接链表需用 n 个头结点和 2e 个表结点,每条弧都对应矩阵的一个非零元素。
二叉树
对于任何一棵二叉树,若其终端结点数为 n0n_0n0,度为 2 的结点数为 n2n_2n2,则 n0=n2+1n_0=n_2+1n0=n2+1
最优二叉树

二叉排序树

排序

软件工程基础知识
McCabe环路复杂度

结构化开发方法
耦合性

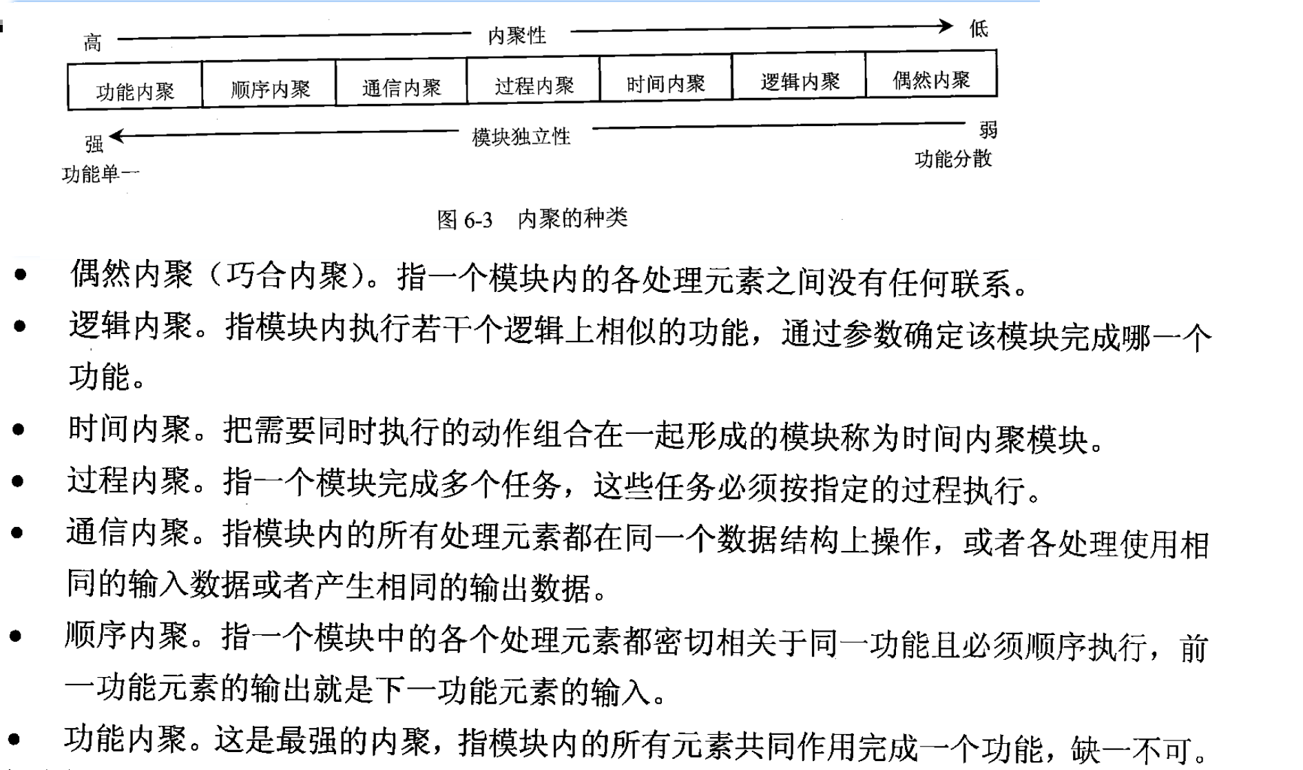
内聚性

数据库
关系代数运算符

关系表达式查询优化

规范化
1NF:每个分量(属性)不可分割。
2NF:满足1NF,而且消除非主属性对候选键的部分依赖。
3NF:满足2NF,而且消除非主属性对候选键的传递依赖。
网络与信息安全基础知识
OSI参考模型
速记口诀:“巫术忘传会飙鹰”

TCP 模型

IP地址


