⸢ 拾伍 ⸥⤳ 安全数智化概念及建设思路

👍点「赞」📌收「藏」👀关「注」💬评「论」
更多文章戳👉晖度丨安全视界-CSDN博客🚀(原名:whoami!)
在金融科技深度融合的背景下,信息安全已从单纯的技术攻防扩展至架构、合规、流程与创新的系统工程。作为一名从业十多年的老兵,将系统阐述数字银行安全体系的建设路径与方法论,旨在提出一套可落地、系统化、前瞻性的新一代安全架构。
| 序号 | 主题 | 内容简述 |
|---|---|---|
| 1 | 安全架构概述 | 全局安全架构设计,描述基础框架。 |
| 2 | 默认安全 | 标准化安全策略,针对已知风险的标准化防控(如基线配置、补丁管理)。 |
| 3 | 可信纵深防御 | 多层防御体系,应对未知威胁与高级攻击(如APT攻击、零日漏洞)。 |
| 4 | 威胁感知与响应 | 实时监测、分析威胁,快速处置安全事件,优化第二、三部分策略。 |
| 5 | 实战检验 | 通过红蓝对抗演练验证防御体系有效性,提升安全水位。 |
| 👉6 | 安全数智化 | 运用数据化、自动化、智能化(如AI)提升安全运营(各部分)效率。 |
目录
15 安全数智化建设思路
15.1 什么是“数智化”?
15.2 安全数智化建设思路
15.2.1 建设路径:三步递进
15.2.1.1 第一步:数字化 — 构建“数字世界”的基石
1. 安全要素 (What - 管什么)
2. 安全动态过程 (When - 何时管)
15.2.1.2 第二步:自动化 — 打造“高效手脚”
15.2.1.3 第三步:智能化— 实现“AI大脑”智能决策
👍点「赞」➛📌收「藏」➛👀关「注」➛💬评「论」
15 安全数智化建设思路
随着数字经济飞速发展,金融企业安全面临攻击面扩大、安全能力难以量化、安全工程师不堪重负等新挑战。为解决这些问题,实现安全动态可控,必须通过数智化(数字化+智能化)建设来提升安全水平。
➡ 安全数智化的核心目标:
-
降本增效:将安全工程师从重复性工作中解放出来。
-
提升能力:构建更精细、更实时的安全防护能力。
-
应对复杂风险:在复杂的数字业务中,实现体系化的风险识别与处置。
最终解法:通过技术平台,建立通用安全底座(安全管控平台),将安全目标数字化建模,打通管控通道,形成安全决策 “大脑”。
15.1 什么是“数智化”?
数智化 = 数字化 + 智能化。要理解它,需要厘清一组相关概念的发展脉络。
📊 概念的演进:从“信息化”到“智能化”
| 概念阶段 | 核心特征 | 典型案例 |
|---|---|---|
| 信息化 (20世纪60年代) | • 业务为核心,系统是工具 • 数据是副产品 • 将线下流程映射到线上 | 纸质账本变电子表格:记账业务的核心仍是人工,电脑仅用于记录和辅助计算。 |
| 数字化 (狭义) | • 数据是核心 • 将信息转变为可度量的数据 • 核心业务迁移到数字世界 | 全线上账务系统:整个记账、对账、审计流程都在计算机系统中完成。 |
| 数字化 (广义/数字化转型) | • 数字技术驱动业务重塑 • 优化再造物理世界业务 | 电子商务平台:它不仅仅是开了一家网店,而是重塑了商品销售、物流、支付的整个商业模式。 |
| 自动化 | • 机器按规则自动运行 • 数字化后的自然应用 | 定时安全巡检脚本:每天定点自动执行漏洞扫描或配置检查。 |
| 智能化 | • 机器代替人做决策 • 融合AI、ML等技术 • 核心:处理人机智能关系 | 智能风控系统:实时综合分析用户行为、设备、交易等多维度数据,自动判断并拦截欺诈交易。 |
💡 现状对比:数字银行的信贷业务已实现高度数字化(狭义),但其安全保障业务的数字化程度却相对落后,许多风险判断仍依赖专家手工收集数据和分析。
🤖 “超自动化”——智能化的典型体现
超自动化是融合RPA(机器人流程自动化)、ML(机器学习)和AI(人工智能)的高级形态。它不仅能自动化重复任务,更能基于复杂数据做出超越人工的快速决策,甚至能自动发现并自动化业务流程。

-
核心技术驱动:新一代数字技术(云、大、物、智)是基础。
-
业务需求与时机:解决前一阶段的瓶颈,创造新价值是关键。
📈 安全数智化建设蓝图
后续将按照以下逻辑,具体展开如何构建安全数智化体系:
安全运营中心 (SOC):作为统一的指挥与呈现大脑。
| 核心平台 | 承担角色与价值 |
|---|---|
| 安全大数据平台 (数字化) | 基石:汇集所有安全数据,进行实体建模与指标衡量,实现 “看得见”。 |
| 安全自动化平台 (自动化) | 手脚:基于规则将重复性安全动作自动化,实现 “响应快”,降本增效。 |
| 安全智能平台 (智能化) | 大脑:利用AI算法进行复杂分析、风险预测和决策,实现 “判得准”。 |
安全管控平台:作为底层的技术底座,为以上所有平台提供统一的管控通道和能力支撑。
15.2 安全数智化建设思路
在默认安全、纵深防御、威胁响应与实战攻防中,仅靠人工处理已无法应对巨大的工作量和效率瓶颈。解决方案是构建一个以数字化为基石、自动化为核心、智能化为导向的体系,最终实现安全人员能“喝着咖啡完成应急”的高效状态。
15.2.1 建设路径:三步递进
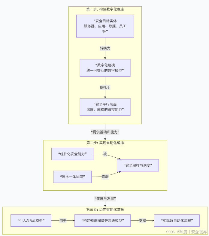
整个数智化建设遵循一个清晰的演进路径,其核心架构与演进关系如下图所示:

15.2.1.1 第一步:数字化 — 构建“数字世界”的基石
为了实现安全数智化,我们首先需要将纷繁复杂的安全管理对象统一管控起来,并从多个维度进行建模与分析。
🎯 安全目标实体:构建数字世界的“万物档案”
安全目标实体是需要进行数字化建模和管控的一切对象,它们共同构成了数字银行的动态运行环境。主要包括:
-
基础设施:
🖥️服务器主机、📡网络设备、💻办公终端、📱用户设备 -
软件与应用:
⚙️服务器与客户端应用程序 -
数据与关系:
🗃️数据信息、🔗元数据血缘关系 -
人员与权限:
👥公司员工、🔐权限 -
动态要素:
🔄安全实体的变化与变更、🌐网络流量
💡 关键点:对这些实体进行精细化的感知与管控,需要强大的安全大数据能力作为底层支撑,以提供所需的海量存储和高性能计算。
⚔️ 安全平行切面:深度且解耦的“管控植入术”
安全平行切面是一种实现精细化管控的高效方式。它通过在业务逻辑的关键节点嵌入安全切面控制点,实现了:
-
深度管控:安全能力能深入到各个业务逻辑内部。
-
独立解耦:安全管控与业务逻辑保持独立,互不干扰。
这就像在业务的交通枢纽中设置了无感的安全检查站,既保证了安全,又不影响业务流的高速运行。
📐 多维管控视角:立体化的安全治理模型
要体系化地进行安全管理,需要从三个维度进行交叉审视,形成一个立体的管控模型。
1. 安全要素 (What - 管什么)
定义了安全管控的核心组成部分,共有五个关键要素:
| 要素 | 说明 | 比喻 |
|---|---|---|
🆔 身份认证 | 确认访问者身份 | “门禁卡” |
📜 管控策略 | 定义访问与控制规则 | “交通法规” |
📍 控制点 | 策略规则被执行的位置 | “十字路口” |
🛡️ 保护能力 | 防御与保护措施 | “装甲与盾牌” |
👀 监测能力 | 发现异常与风险的能力 | “监控摄像头” |
将这五个要素与分层的数字模型(如基础设施层、应用层、数据层)结合,就能形成一张清晰的《安全要素分层模型表》:
| 模型/要素 | 身份认证 | 管控策略 | 控制点 | 保护能力 | 监测能力 |
| 业务模型 | 实体身份 | 基于异常检测 | 应用内 | 黑灰产防护 | 行为画像 |
| 数据模型 | DB账密 | 基于用户授权 | 数据网关 应用内 | 越权防护 | 越权监测 |
| 应用模型 | SSO | 基于用户授权 | 应用网关 应用内 | 越权防护 WAF/cc防护 | 越权监测 |
| 主机模型 | ssH Key | 基于操作者身份 | 运维通道 | HIPS | HIDS |
| 网络模型 | 网络接入认证 | IP名单 | 防火墙/网关 | DDoS防护 | 流量记录 |
| 物理模型 | 门卡与人脸 | 人员名单 | 门禁 | 监控摄像头 | 监控摄像头 |
2. 安全动态过程 (When - 何时管)
从时间维度对安全进行建模,覆盖安全事件的全生命周期。

通过结合安全要素维度和动态过程维度,能针对任一实体在任一阶段所需的安全措施进行精准定义与部署,从而实现真正的体系化安全治理。
15.2.1.2 第二步:自动化 — 打造“高效手脚”
安全自动化旨在通过编排与调度,将孤立的安全能力和产品串联成高效的全链路流程,其核心是实现 “积木式”组装和 “流水线”作业。
-
🔄流批一体,多点协同:融合实时(流)与离线(批)处理逻辑,形成统一、协同的自动化能力。 -
🧩组件化与中台融合:将各类安全产品能力封装为标准组件,通过安全编排灵活调用,像搭积木一样构建复杂的安全流程。 -
👁️统一运营视角:通过安全运营中心 (SOC) 提供一站式视图,实现全流程的可视、可控、可管。
这套体系最终形成一个浑然一体的数字银行安全自动化体系,显著提升运营效率。
15.2.1.3 第三步:智能化— 实现“AI大脑”智能决策
智能化是自动化的高级阶段,其本质是让机器具备理解、推理和决策的能力。安全自动化的演进,必然会逐步走向智能化。
⚙️ 智能化演进路径
安全能力的演进是一个从自动化到智能化的渐进过程,其核心路径如下图所示:

🛡️ 核心可信技术:智能化的“安全底座”
随着数据安全与隐私保护要求日益严格,安全可信技术成为数智化体系不可或缺的基石。缺失这些能力,业务将面临合规失效与经营风险。
| 技术 | 角色与价值 |
|---|---|
| TEE(可信执行环境) | 确保数据在计算过程中的 “可用不可见”。 |
| 区块链 | 提供不可篡改的审计日志和交易记录。 |
| 安全多方计算/同态加密 | 实现数据在加密状态下的共享与计算,保障隐私安全。 |
💡 注:这些技术不仅是合规的刚需,更是构建可信纵深防御体系、支撑智能化安全决策的基础。
🏗️ 数智化平台体系:各司其职的“功能舱”
为保证数智化建设效果,需要一整套平台体系支撑:

其整体架构与分工如下:
| 平台名称 | 核心角色 | 关键能力 | 主要目标 |
|---|---|---|---|
| 安全运营中心 (SOC) | 👑 指挥大脑 | 一站式全局运营、可视化呈现、交互式操作 | 数字化 |
| 安全大数据平台 | 🗃️ 数据基石 | 统一资产模型、流批一体、湖仓一体、多模引擎 | 数字化 |
| 安全自动化平台 | ⚙️ 高效手脚 | 基于SOAR的安全编排、调度、组件库 | 自动化 |
| 安全智能平台 | 🧠 决策核心 | 机器学习、智能分析、决策支撑 | 智能化 |
| 安全管控平台 | 🖧 神经网络 | 全域数据采集、统一策略下发 | 自动化 |
参考资料:《数字银行安全体系构建》
👍点「赞」➛📌收「藏」➛👀关「注」➛💬评「论」
🔥您的支持,是我持续创作的最大动力!🔥

