BLDCPMSM电机控制器硬件设计工程(八)72V 10kW电机控制器原理图工程及库文件
72V 10kW电机控制器原理图工程及库文件
- 1.需求概述
- 2.接口电路
- 3.传感器电路
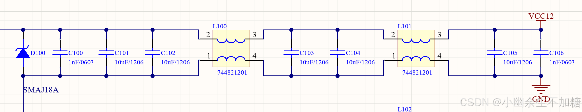
- 4.电源电路
- 5.通信电路
- 6.单片机280049最小系统
- 7.逻辑保护电路
- 8.驱动电路
-
- 8.1 MOS管均流需要考虑的要素
-
- 8.1.1 设计阶段需要考虑的因素
- 8.1.2 应用测试阶段需要考虑的因素
- 9.功率接口电路
- 10.BOM整理
文件已上传资源:https://download.csdn.net/download/qq_41600018/92265855
一般在我们开始设计或者做方案的时候都是从需求输入开始,分解需求,确认需求。按照硬件开发流程,逐个展开设计,按照项目开发案例展示。
硬件电路板开发流程:
阶段一:需求与计划
阶段二:方案设计
阶段三:原理图细化
阶段四:PCB layout
阶段五:生产
1.需求概述
电机控制器基本需求:
接口类型;
MCU平台;
通信接口;
供电;
信号采集;
信号输出;
功率;
EMC或者认证需求。

2.接口电路

该接口电路主要是包括电源的防护,还有EMI的一些措施,两路DO输出电路,霍尔信号采集电路的上拉电阻。

