认识BUG~
一、 软件测试的生命周期
软件测试的生命周期通常是软件开发生命周期中的一个关键阶段(软件测试贯穿于软件的整个生命周期),但它本身也有自己的一系列结构化步骤:
- 需求分析
目的: 理解和分析软件的需求,特别是从测试的角度。识别可测试的方面和非功能性需求
活动: 审查需求规格文档,与利益相关者沟通,确定测试范围,识别测试类型 - 测试计划
目的: 制定测试策略和计划,明确测试目标、范围、资源和时间表
活动: 确定测试方法(例如,单元测试、集成测试、系统测试、验收测试),定义进入和退出标准,选择测试工具,估算工作量 - 测试用例开发
目的: 创建详细的测试用例、测试脚本和测试数据
活动: 根据需求和测试计划设计测试用例,评审和基线化测试用例,准备测试数据 - 测试环境设置
目的: 准备好执行测试所需的硬件、软件和网络配置
活动: 设置和配置测试服务器、测试客户端,安装测试工具和被测软件,确保测试环境稳定且与生产环境相似 - 测试执行
目的: 按照测试用例执行测试,记录结果,并报告缺陷
活动: 执行测试用例,将实际结果与预期结果进行比较,记录测试执行状态,提交缺陷报告 - 测试关闭
目的: 完成测试活动,评估测试结果,总结经验教训
活动: 分析测试覆盖率和缺陷分布,编写测试总结报告,归档测试工件,进行经验教训回顾,正式签署测试完成
二、BUG
1. bug的概念
在软件测试和开发中,一个 Bug 通常指软件中导致系统或程序无法按预期执行的错误、故障或瑕疵
准确的来说:
- 当且仅当规格说明是存在的并且正确,程序与规格说明之间的不匹配才是错误
- 当需求规格说明书没有提到的功能,判断标准以最终用户为准:当程序没有实现其最终用户合理预期的功能要求时,就是软件错误
2. bug的要素
问题出现的版本、问题出现的环境、问题出现的步骤、预期结果、实际结果
假设有一个登录 Bug:

3. bug级别
在软件测试中,我们通常使用两个主要维度来定义一个 Bug 的级别:
- 严重程度 :表示缺陷对软件系统功能或数据造成的影响程度
严重程度是基于技术或功能的评估,通常由测试人员根据缺陷对系统的破坏性来确定,级别一般分为崩溃、严重、一般和次要 - 优先级:表示缺陷需要被修复的紧迫程度和时间顺序
优先级是基于业务或客户需求的评估,通常由项目经理或产品经理根据缺陷对业务的紧迫性来确定,级别一般分为Pri0,Pri1,Pri2…
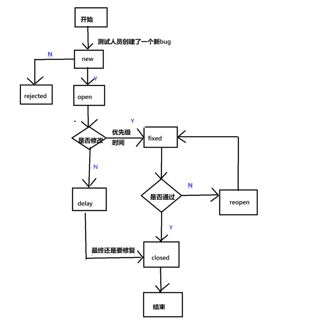
4. bug的生命周期
测试人员在执行测试的过程中如有发现bug,需要在对应的bug管理平台来创建bug,创建好的bug需要被开发人员修复,以及测试人员的持续跟踪和测试

5. 与开发产生争执怎么办(高频面试题)
- 先检查自身,是否bug描述不清楚
- 站在用户角度考虑并抛出问题
- BUG定级要有理有据
- 提高自身技术和业务水平,做到不仅能提出问题,最好也能给出解决方案
- bug评审
bug评审主要解决两个问题:
1.决定如何处理bug
2.分析缺陷产生的原因,找出预防的对策
bug评审至少需要项目组各个方面的代表参加:测试代表、开发代表和产品代表
本期内容到此为止,喜欢的话请点个赞,谢谢观看!!!
