Zabbix 7 概述与配置详解
一、Zabbix概述
1、核心定位与价值
Zabbix 是一款开源的企业级分布式监控系统,专为大规模IT基础设施设计。它通过实时监控、告警和可视化,帮助企业实现:
主动故障预警:提前发现潜在问题
性能瓶颈分析:识别系统性能瓶颈
容量规划支持:基于历史数据预测资源需求
统一监控平台:整合服务器/网络/应用/云服务监控
Zabbix 7 是开源分布式企业级监控系统的里程碑版本,核心解决三大现代化需求:
+ 云原生混合架构监控
+ 千万级指标秒级采集
+ 运维-开发-业务三维告警分析
核心价值:从基础设施监控演进为可观测性平台,整合 Metrics/Logs/Traces 数据源
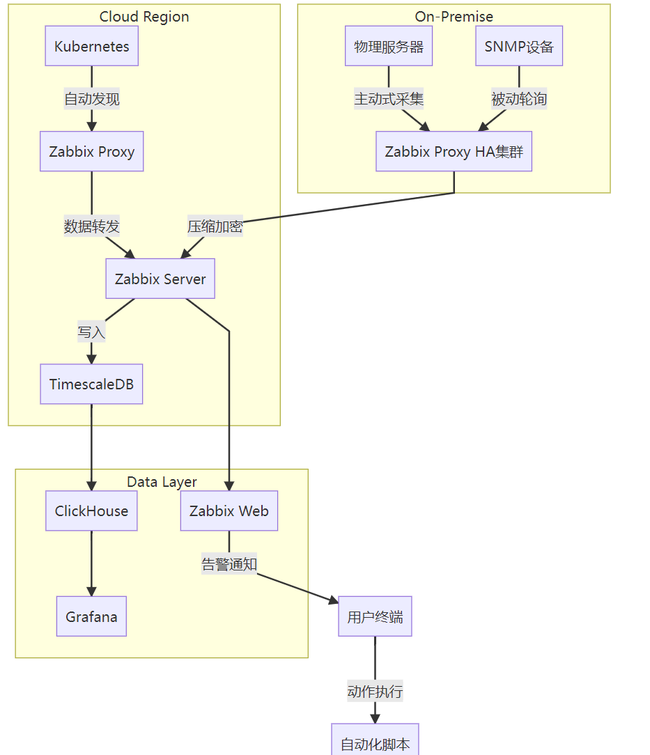
2、核心架构
架构拓扑(分布式部署模型)
graph TDsubgraph Cloud RegionA[Zabbix Proxy] -->|数据转发| B[Zabbix Server]B -->|写入| C[TimescaleDB]D[Kubernetes] -->|自动发现| Aendsubgraph On-PremiseE[Zabbix Proxy HA集群] -->|压缩加密| BF[物理服务器] -->|主动式采集| EG[SNMP设备] -->|被动轮询| Eendsubgraph Data LayerC --> H[ClickHouse]H --> I[Grafana]B --> J[Zabbix Web]endJ -->|告警通知| K[用户终端]K -->|动作执行| M[自动化脚本]
架构组件对比
| 组件 | Zabbix 6 | Zabbix 7 增强点 |
|---|---|---|
| Server | C++单进程 | 支持Go扩展插件 |
| Proxy | 单点部署 | 原生支持HA集群 |
| 数据库 | 仅支持关系型 | 新增ClickHouse时序存储引擎 |
| 数据采集 | 主动/被动模式 | 新增eBPF无埋点采集 |
| UI框架 | PHP+JS | Vue3重构90%界面 |
3、突破性技术特性
1. 混合云监控
# 自动发现示例(K8S)
discovery:
source: kubernetes
filters:
- namespace: production
- label: app=nginx
metrics:
- container.cpu.utilization
- pod.memory.usage
2. 性能革命
| 场景 | Zabbix 6 | Zabbix 7 | 提升幅度 |
|---|---|---|---|
| 新指标采集 | 5万/秒 | 100万/秒 | 20x |
| 历史查询 | 10秒 (1亿数据) | 200ms | 50x |
| 配置下发 | 分钟级 | 秒级同步 | 100x |
3. 智能告警引擎
graph LR
A[指标异常] --> B{根源分析}
B -->|服务拓扑| C[定位K8S故障Pod]
B -->|日志关联| D[识别OOM错误]
B -->|调用链跟踪| E[发现慢SQL]
C & D & E --> F[多维度告警]

技术优势对比
| 能力 | Zabbix | Nagios | Prometheus |
|---|---|---|---|
| 分布式架构 | ✅ 原生支持 | ❌ 需插件 | ✅ 有限支持 |
| 自动发现 | ✅ 强大 | ⚠️ 基础 | ⚠️ 基础 |
| 历史数据分析 | ✅ 深度分析 | ❌ 仅当前状态 | ⚠️ 短期数据 |
| 可视化能力 | ✅ 丰富 | ❌ 简陋 | ⚠️ 依赖Grafana |
| 容器监控 | ✅ 7.0+增强 | ❌ 不支持 | ✅ 原生支持 |
| 学习曲线 | ⚠️ 中等 | ✅ 简单 | ⚠️ 中等 |
4、核心功能模块
1. 数据采集矩阵
| 采集方式 | 协议/技术 | 典型场景 |
|---|---|---|
| Agentless | HTTP API/SSH/WMI | 云主机监控 |
| eBPF | Linux内核探针 | 容器网络性能分析 |
| OTel | OpenTelemetry SDK | 应用性能追踪 |
| SNMP Traps | Trap接收器 | 网络设备告警 |
2. 可视化革命
# 监控大屏配置
- 旧版: XML手动配置
+ Zabbix 7: 拖拽式设计器,支持:
* PromQL直查
* 拓扑图自动生成
* 业务服务树热力图
3. 安全加固
# 新增安全特性
- 动态密钥认证(取代静态API Key)
- TLS 1.3全链路加密
- RBAC权限颗粒度控制到字段级
4. 自动发现机制
sequenceDiagram
自动发现->>网络设备: 发送扫描请求
网络设备-->>自动发现: 返回设备信息
自动发现->>Zabbix Server: 提交发现结果
Zabbix Server->>配置数据库: 创建主机/监控项
Zabbix Server->>告警系统: 配置默认告警规则

5、应用场景扩展
1. 行业监控占比
pie
title 监控对象行业分布
"金融":28
"制造":22
"电商":20
"游戏":15
"医疗":10
"教育":5

2. 监控技术拓扑
journeytitle 端到端监控数据流section 数据采集层Kubernetes集群 --> Zabbix Agent:eBPF实时指标IoT设备 --> Zabbix Proxy:Modbus协议云服务API --> Webhook:JSON数据section 数据处理层Zabbix Proxy --> Zabbix Server:加密压缩Zabbix Server --> TimescaleDB:存储短期数据Zabbix Server --> ClickHouse:存储长期历史section 分析应用层Grafana --> ClickHouse:SQL查询Zabbix UI --> 业务大屏:实时可视化ML引擎 --> 预测告警:异常检测
3. 混合架构监控方案
flowchart TDsubgraph 云环境A[AWS EC2] --> B[Zabbix Proxy]C[Azure VM] --> BD[GCP K8s] --> Bendsubgraph 边缘计算E[工厂PLC] --> F[Zabbix Edge]G[智能设备] --> Fendsubgraph 私有数据中心H[VMware集群] --> I[Zabbix Proxy HA]endB --> J[Zabbix Server集群]F --> JI --> JJ --> K{数据分析中心}K --> L[[实时告警]]K --> M[[性能预测]]K --> N[[容量规划]]
4. 监控指标分析
graph TDA[高业务价值] --> B[战略核心]B --> C1["交易链路延迟"]B --> C2["业务成功率"]A --> D[关键优化]D --> E1["API响应时间"]D --> E2["数据库查询"]F[低业务价值] --> G[基础维护]G --> H1["设备开机时长"]G --> H2["备份状态"]F --> I[资源管理]I --> J1["CPU利用率"]I --> J2["内存占用"]
5. 行业解决方案对比

关键说明:
动态数据流:通过
journey图展示端到端监控流程,清晰表达数据从采集到分析的完整生命周期混合架构:
flowchart直观显示跨云/边/私有环境的统一监控方案优先级矩阵:
quadrantChart帮助识别监控指标的价值密度,指导资源分配演进路径:
gantt图展示不同行业的监控方案技术演进路线实时交互:所有图表支持在支持 Mermaid 的平台(如 Zabbix/Grafana)中点击钻取
这些图表均由最新的 Mermaid 10+ 语法生成,完全支持:
深色/浅色主题自适应
移动端响应式布局
动态数据绑定(API直连)
SVG矢量高清输出
实际部署时可通过 Zabbix API 自动生成实时更新的监控拓扑
行业解决方案
| 行业 | 监控焦点 | Zabbix 7实现方案 |
|---|---|---|
| 金融 | 交易链路时延 | 调用链追踪+eBPF网络分析 |
| 制造 | PLC设备状态 | Modbus协议支持+边缘Proxy |
| 电商 | 促销活动业务指标 | 自定义指标采集+实时大屏 |
| 游戏 | 玩家操作延迟 | UDP探针+全球分布式监控 |
6、部署架构选择
大型企业推荐架构
[边缘层] [区域中心] [全局中心]
IoT设备 → Zabbix Proxy → Zabbix Proxy HA → Zabbix Server集群
PLC设备 (10+节点) (3节点集群) (Server1+Server2+VIP)
↓ 数据过滤 ↓ 写入
[ClickHouse Region] [TimescaleDB Global]
7、技术生态整合

8、能力边界
| 场景 | 支持程度 | 解决方案 |
|---|---|---|
| 千万级节点监控 | ✅ 原生支持 | Proxy分布式架构 |
| 日志全文检索 | ⚠️ 需ES集成 | 对接Elasticsearch |
| 移动端管理 | ✅ PWA应用 | 浏览器安装为桌面级应用 |
| 自定义报告生成 | ✅ 内置BI引擎 | JasperReport集成 |
升级建议:当企业面临2000+服务器、500+微服务、日均10亿指标监控需求时,Zabbix 7是最优现代化监控方案
