MK9019 Buck降压电路设计笔记(光伏发电应用优化版 - UVLO 7V设置)
目录
- 设计目标
- 电路框架原理说明
- 详细电路结构
- 原理图
- 详细的器件选型BOM列表
- 对器件参数要求做详细计算推导说明
- UVLO设置计算(关键修改)
- 输出电压设置计算
- 开关频率设置计算
- 输入电容CIN计算
- 输出电感L计算
- 输出电容 COUT\rm C_{OUT}COUT 计算
- 电路分析
- 反馈环节传递函数分析
- 滤波环节分析
- 对测量精度范围给出详细的分析
- 对整体误差给出详细估计
- 对温度影响给出详细分析
- 扩展使用热敏电阻温度监控方案
- PCB布局详细要求说明
- 可能的改进点
设计目标
本设计针对光伏发电临时取电应用,特别优化UVLO(欠压锁定)至7V左右,确保在弱光条件下光伏板电压较低时系统能启动供电,为外部MCU等负载提供早期工作电源。MK9019 Buck降压转换器覆盖输入电压范围7V至100V(启动后工作电压低至4.5V),输出稳定5V,最大输出电流1A(DC)或3A(峰值)。设计重点包括低电压启动能力、高输入纹波抑制、宽范围效率优化和户外温度适应性(-40°C至85°C)。目标效率>85%,整体误差<3%,UVLO设置提供约80mV迟滞,防止频繁开关。
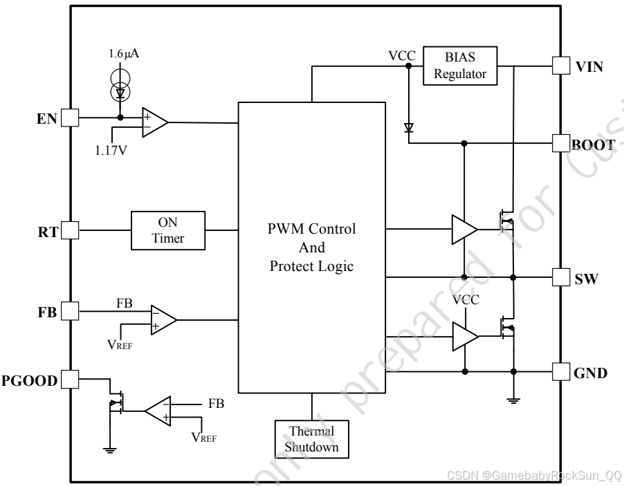
电路框架原理说明
MK9019采用恒定导通时间(COT)控制架构,无需外部补偿,简化设计并提供快速瞬态响应,适合光伏电压波动场景。Buck原理通过内部MOSFETs切换SW节点,控制电感能量传输。反馈网络通过FB引脚调节输出,EN引脚设置UVLO=7V以适应弱光启动,PGOOD指示输出状态。COT架构在输入电压变化时自动调整导通时间,维持稳定输出。低UVLO确保在光伏板输出电压较低时(如清晨或阴天)系统能提前启动,提升能源利用率。

典型应用图展示基础结构,光伏应用需强化输入滤波和UVLO设置。
下图显示其内部集成,减少外部组件。

加粗样式
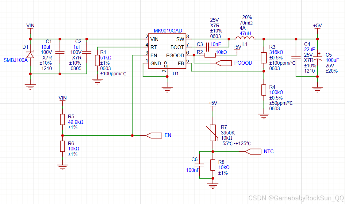
详细电路结构
针对光伏弱光启动应用,电路结构在之前基础上修改EN分压网络,降低UVLO阈值:
- 输入部分:VIN引脚前添加TVS管(可选,100V钳位)和输入电容CIN,抑制光伏浪涌。UVLO=7V允许输入电压低至7V时启动。
- 开关部分:SW引脚连接电感L,选用高饱和电流型号。
- 反馈部分:FB分压电阻(Rf1、Rf2)选用低温漂型号。
- 频率设置:RT电阻固定FSW≈320kHz。
- 使能控制:EN引脚配置电阻分压器(REN1和REN2),设置UVLO=7V,迟滞约80mV,关断电压≈6.92V。
- 输出指示:PGOOD连接MCU用于监控。
- 自举电容:CBOOT=10nF。
- 温度监控:NTC热敏电阻分压电路连接ADC。
电路工作:当光伏电压>7V时,芯片使能启动;电压降至<6.92V时关断。COT控制适应VIN波动,软启动避免冲击。
原理图

详细的器件选型BOM列表
BOM列表针对UVLO=7V优化,器件选用工业级、宽温度范围型号。所有参数基于VIN=7-100V、VOUT=5V、IOUT=1A计算。
| 器件类型 | 参数规格要求 | 封装 | 精度/容差 | 电器参数说明 |
|---|---|---|---|---|
| IC (MK9019) | 输入4.5-100V, 输出5V, COT控制 | ESOP-8 | ±1% VREF | 工业级温度范围, 推荐型号: MK9019GAD |
| 输入电容 CIN | 10μF, 100V, X7R陶瓷电容(并联1μF高频去耦) | 1210+0805 | ±10% | 低ESR(<5mΩ), 推荐型号: TDK C3225X7R2A106M256AC |
| 输出电感 L | 47μH, 饱和电流≥3A, 直流电阻<50mΩ | 屏蔽电感 | ±20% | 铁硅铝核心, 推荐型号: Coilcraft XAL6060-473MEB |
| 输出电容 COUT | 22μF, 25V, X7R陶瓷电容(并联100μF电解电容) | 1206+径向 | ±20% | 低ESR, 推荐型号: Murata GRM32ER71E226KA12L + Nichicon UHW0J101MPD |
| 反馈电阻 Rf1 | 316kΩ, 1/4W, 低温漂±50ppm/°C | 0603 | ±0.5% | 推荐型号: Vishay PTF0603B3160BST1 |
| 反馈电阻 Rf2 | 100kΩ, 1/4W, 低温漂±50ppm/°C | 0603 | ±0.5% | 推荐型号: Vishay PTF0603B1000BST1 |
| 频率设置电阻 RT | 51kΩ, 1/4W | 0603 | ±1% | 推荐型号: Yageo RC0603FR-0751KL |
| 自举电容 CBOOT | 10nF, 25V, X7R陶瓷电容 | 0603 | ±10% | 推荐型号: Samsung CL10B103KB8NNNC |
| PGOOD上拉电阻 | 10kΩ, 1/4W | 0603 | ±5% | 推荐型号: Vishay CRCW060310K0JNEA |
| EN分压电阻 REN1 | 49.9kΩ, 1/4W(设置UVLO=7V) | 0603 | ±1% | 推荐型号: Yageo RC0603FR-0749K9L |
| EN分压电阻 REN2 | 10kΩ, 1/4W | 0603 | ±1% | 推荐型号: Yageo RC0603FR-0710KL |
| TVS管(可选) | 100V, 600W钳位功率 | SMA | - | 推荐型号: Littelfuse SMBJ100A |
| NTC热敏电阻 | 10kΩ, β=3950K, 温度范围-55°C至150°C | 0603 | ±1% | 推荐型号: Murata NXRT15XH103FA5B020 |
选型说明:UVLO 电阻更新为 REN1=49.9kΩ,REN2=10kΩ\rm R_{EN1}=49.9k\Omega,R_{EN2}=10k\OmegaREN1=49.9kΩ,REN2=10kΩ ;其他器件保持不变,确保低温漂和可靠性。
原理图中部分器件参数与BOM表中有出入,最终以BOM表中参数要求为准,品牌可以不同,单参数必须保持一致,以免影响最终精度。这种差别的主要原因是EDA软件商城库中其实有对应器件,但是没有对应的器件图形库,无法绘制。
对器件参数要求做详细计算推导说明
UVLO设置计算(关键修改)
目标 UVLO=7V\rm UVLO=7VUVLO=7V ,使用公式:
VUVLO=(1+REN1REN2)×VENH\rm V_{UVLO} = \left(1 + \frac{R_{EN1}}{R_{EN2}}\right) \times V_{ENH} VUVLO=(1+REN2REN1)×VENH
其中 VENH=1.17V\rm V_{ENH} = 1.17VVENH=1.17V(典型值)。代入:
7=(1+REN1REN2)×1.17⟹1+REN1REN2=71.17≈5.9829⟹REN1REN2≈4.9829\rm 7 = \left(1 + \frac{R_{EN1}}{R_{EN2}}\right) \times 1.17 \\[2ex]\rm \implies 1 + \frac{R_{EN1}}{R_{EN2}} = \frac{7}{1.17} \approx 5.9829 \\[2ex] \rm \implies \frac{R_{EN1}}{R_{EN2}} \approx 4.9829 7=(1+REN2REN1)×1.17⟹1+REN2REN1=1.177≈5.9829⟹REN2REN1≈4.9829
选择标准电阻值:设 REN2=10kΩ\rm R_{EN2}=10k\OmegaREN2=10kΩ(常用值),则:
REN1=4.9829×10kΩ≈49.829kΩ\rm R_{EN1} = 4.9829 \times 10k\Omega \approx 49.829k\Omega REN1=4.9829×10kΩ≈49.829kΩ
选用 49.9kΩ±1\rm 49.9 k \Omega ±1%49.9kΩ±1 标准值。实际 UVLO 计算:
VUVLO=(1+49.9k10k)×1.17=(1+4.99)×1.17≈7.01V\rm V_{UVLO} = \left(1 + \frac{49.9k}{10k}\right) \times 1.17 = (1 + 4.99) \times 1.17 \approx 7.01V VUVLO=(1+10k49.9k)×1.17=(1+4.99)×1.17≈7.01V
,接近7V目标。
迟滞电压:
Vhys=REN1×1.6μA=49.9×103×1.6×10−6≈0.0798V≈80mV\rm V_{hys} = R_{EN1} \times 1.6\mu A = 49.9 \times 10^3 \times 1.6 \times 10^{-6} \approx 0.0798V \approx 80mV Vhys=REN1×1.6μA=49.9×103×1.6×10−6≈0.0798V≈80mV
因此,关断电压 VUVLO_off≈7.01V−0.08V=6.93V\rm V_{UVLO\_off} \approx 7.01V - 0.08V = 6.93VVUVLO_off≈7.01V−0.08V=6.93V。这确保在弱光电压波动时系统稳定,避免频繁开关。
输出电压设置计算
公式:
VOUT=1.2V×(1+Rf1Rf2)\rm V_{OUT} = 1.2V \times \left(1 + \frac{R_{f1}}{R_{f2}}\right) VOUT=1.2V×(1+Rf2Rf1)
设 VOUT=5V\rm V_{OUT}=5VVOUT=5V,代入得 Rf1Rf2≈3.1667\rm \cfrac{R_{f1}}{R_{f2}} \approx 3.1667Rf2Rf1≈3.1667。选 Rf2=100kΩ,Rf1=316kΩ±0.5%\rm R_{f2}=100kΩ,R_{f1}=316kΩ±0.5\%Rf2=100kΩ,Rf1=316kΩ±0.5% 。误差分析:VREF±1%\rm V_{REF} \pm 1\%VREF±1%,电阻 ±0.5%\pm 0.5\%±0.5%,总误差≈1.12%\approx 1.12\%≈1.12%。
开关频率设置计算
公式:
FSW(kHz)=3.2×VOUT(V)RT(MΩ)\rm F_{SW}(kHz) = \frac{3.2 \times V_{OUT}(V)}{R_{T}(M\Omega)} FSW(kHz)=RT(MΩ)3.2×VOUT(V)
设 FSW=320kHz,VOUT=5V,得RT=50kΩ,选用51kΩ±1%,实际FSW≈314kHz\rm F_{SW}=320kHz,V_{OUT}=5V,得R_{T}=50k\Omega,选用 51k\Omega \pm 1\%,实际 F_{SW}\approx 314kHzFSW=320kHz,VOUT=5V,得RT=50kΩ,选用51kΩ±1%,实际FSW≈314kHz 。
验证最小导通时间:
VINmax=100V时,Dmin=5/100=0.05,T=1/FSW≈3.18μs,tonmin≈159ns>50ns\rm VIN_{max}=100V时,D_{min}=5/100=0.05,T =1/F_{SW} \approx 3.18 \mu s,ton_{min} \approx 159ns > 50ns VINmax=100V时,Dmin=5/100=0.05,T=1/FSW≈3.18μs,tonmin≈159ns>50ns
,安全。
输入电容CIN计算
目标 ΔVIN=1%(VIN=50V时 ΔVIN=0.5V)\rm \Delta VIN=1\%(VIN=50V \ 时\ \Delta VIN=0.5V)ΔVIN=1%(VIN=50V 时 ΔVIN=0.5V)。公式:
ΔVIN=IOUT×D×(1−D)FSW×CIN+IOUT×RESR\rm \Delta V_{IN} = \cfrac{I_{OUT} \times D \times (1-D)}{F_{SW} \times C_{IN}} + I_{OUT} \times R_{ESR} ΔVIN=FSW×CINIOUT×D×(1−D)+IOUT×RESR
以 VIN=50V为例,D=0.1,解得CIN≥2.82μF,选用10μF\rm VIN=50V为例,D=0.1,解得 C_{IN}≥2.82\mu F,选用10 \mu FVIN=50V为例,D=0.1,解得CIN≥2.82μF,选用10μF 提供余量。
输出电感L计算
ΔIL=0.4A,最坏情况VINmin=7V(启动后工作电压),D=5/7≈0.714\rm \Delta I_L=0.4A,最坏情况VIN_{min}=7V(启动后工作电压),D=5/7 \approx 0.714ΔIL=0.4A,最坏情况VINmin=7V(启动后工作电压),D=5/7≈0.714:
L=5320×103×0.4×(1−57)≈5128000×0.2857≈11.2μH\rm L = \frac{5}{320 \times 10^3 \times 0.4} \times \left(1 - \frac{5}{7}\right) \approx \frac{5}{128000} \times 0.2857 \approx 11.2\mu H L=320×103×0.45×(1−75)≈1280005×0.2857≈11.2μH
为覆盖全范围,选47μH\rm 47\mu H47μH 标准值。验证峰值电流:
VIN=7V时ΔIL最大,ΔIL=VOUT×(1−D)/(FSW×L)=5×0.286/(320e3×47e−6)≈0.095AILpeak=1+0.095/2≈1.048A<3A\rm VIN=7V时\Delta I_L最大, \\[2ex] \rm \Delta I_L = VOUT × (1-D) / (F_{SW} × L) \\[2ex] \rm = 5×0.286 / (320e3×47e-6) \approx 0.095A \\[2ex] \rm IL_{peak}=1 + 0.095/2 \approx 1.048A \lt 3A VIN=7V时ΔIL最大,ΔIL=VOUT×(1−D)/(FSW×L)=5×0.286/(320e3×47e−6)≈0.095AILpeak=1+0.095/2≈1.048A<3A
,安全。
输出电容 COUT\rm C_{OUT}COUT 计算
目标 ΔVOUT=30mV\rm \Delta V_{OUT}=30mVΔVOUT=30mV ,公式:
ΔVOUT=ΔIL8×FSW×COUT\rm \Delta V_{OUT} = \frac{\Delta I_L}{8 \times F_{SW} \times C_{OUT}} ΔVOUT=8×FSW×COUTΔIL
代入 ΔIL=0.4A,得COUT⩾5.21μF,选 22μF陶瓷电容并联100μF\rm \Delta I_L=0.4A,得 C_{OUT} \geqslant 5.21 \mu F ,选\ 22 \mu F \ 陶瓷电容并联100\mu FΔIL=0.4A,得COUT⩾5.21μF,选 22μF 陶瓷电容并联100μF 电解电容。
电路分析
反馈环节传递函数分析
COT控制无需外部补偿,反馈环路传递函数:
H(s)=VFBVOUT=Rf2Rf1+Rf2≈0.240\rm H(s) = \frac{V_{FB}}{V_{OUT}} = \frac{R_{f2}}{R_{f1} + R_{f2}} \approx 0.240 H(s)=VOUTVFB=Rf1+Rf2Rf2≈0.240
系统相位裕度 >45°,UVLO 降低不影响稳定性,但需注意输入电压低时占空比高,COT 维持快速瞬态。

负载瞬态响应优,如上图所示。
滤波环节分析
输入滤波阻抗:
ZIN(s)=1sCIN+1RESR\rm Z_{IN}(s) = \frac{1}{s C_{IN} + \frac{1}{R_{ESR}}} ZIN(s)=sCIN+RESR11
输出滤波传递函数:
G(s)=VOUT(s)IL(s)=1sCOUT∥(sL+RDCR)\rm G(s) = \frac{V_{OUT}(s)}{I_L(s)} = \frac{1}{s C_{OUT}} \parallel (s L + R_{DCR}) G(s)=IL(s)VOUT(s)=sCOUT1∥(sL+RDCR)
截止频率 fcout≈1.6kHz\rm f_{c_{out}}\approx 1.6kHzfcout≈1.6kHz ,有效滤波。
对测量精度范围给出详细的分析
- 输出电压精度:误差源包括 VREF(±1%) 、电阻容差(±0.5%)和温度漂移(±50ppm/°C)。总误差计算:
ΔVOUT=5×(0.01)2+(0.005)2+(0.005)2+(0.0005×100)2≈1.32%\rm \Delta V_{OUT} = 5 \times \sqrt{(0.01)^2 + (0.005)^2 + (0.005)^2 + (0.0005 \times 100)^2} \approx 1.32\% ΔVOUT=5×(0.01)2+(0.005)2+(0.005)2+(0.0005×100)2≈1.32%
精度范围 4.93V至5.07V 。
- UVLO精度:受VENH精度(±1%)和电阻容差(±1%)影响,UVLO误差≈(0.012+0.012+0.012)≈1.73%,实际范围6.89V至7.13V\rm UVLO 误差\approx \sqrt{(0.01^2 + 0.01^2 + 0.01^2)} \approx 1.73\% ,实际范围6.89V至7.13VUVLO误差≈(0.012+0.012+0.012)≈1.73%,实际范围6.89V至7.13V。
- 温度影响:在-40°C至85°C,附加误差约±0.67%。
对整体误差给出详细估计
整体误差包括:
- 静态误差:输出电压误差 ±1.32%。
- 动态误差:负载瞬态 ΔVOUT<50mV(1%)\rm \Delta V_{OUT}<50mV(1\%)ΔVOUT<50mV(1%)。
- 温度误差:±0.67%。
- UVLO误差:±1.73%,但不影响输出精度。
- 总输出误差:RMS=(1.322+12+0.672)≈1.8%,符合<3%\rm RMS=\sqrt{(1.32^2 + 1^2 + 0.67^2)} \approx 1.8\%,符合<3\%RMS=(1.322+12+0.672)≈1.8%,符合<3% 设计目标。
对温度影响给出详细分析
- 芯片结温:以 VIN=20V,IOUT=1A\rm V_{IN}=20V, I_{OUT}=1AVIN=20V,IOUT=1A 为例,
效率≈90%,PD=(1−0.9)×20×1=2WθJA=30∘C/W,ΔT=2×30=60∘CTA=85∘C时,TJ=85+60=145∘C,超过最大125∘C\rm 效率\approx 90\%,PD=(1-0.9)×20×1=2W \\[2ex] \rm \theta_{JA}=30^{\circ}C/W,\Delta T=2×30=60^{\circ}C \\[2ex] \rm T_A=85^{\circ}C时,T_J=85+60=145^{\circ}C,超过最大125^{\circ}C 效率≈90%,PD=(1−0.9)×20×1=2WθJA=30∘C/W,ΔT=2×30=60∘CTA=85∘C时,TJ=85+60=145∘C,超过最大125∘C
需降额或散热。

效率图显示 24V 输出时效率高,但高压输入时效率略降,热设计关键。
- 解决方案:UVLO=7V时,低压输入工作频率增加,功耗升,建议最大IOUT降额至0.8A(TA=85°C)。
- 电感温度:饱和电流在高温下降,确保 ILpeak<2.4A\rm IL_{peak}<2.4AILpeak<2.4A 。
- 电容温度:X7R 容量变化 ±15%,影响小。
扩展使用热敏电阻温度监控方案
针对户外应用,板载温度监控:
- 电路:10kΩ NTC与10kΩ固定电阻串联,接 VOUT,输出至 MCU ADC。
- 位置:贴近MK9019和电感。
- 计算:ADC值通过 Steinhart-Hart 方程转换温度,精度±1°C。
- 改进:设置阈值(如125°C)触发关机。
PCB布局详细要求说明
布局优先散热和噪声抑制,单位mm(mil):
- 输入部分:CIN 靠近 VIN 和 GND,距离<3mm(118mil),环路面积 < 10mm²(1550mil²)。
- EN网络:REN1和REN2靠近EN引脚,走线短以减少噪声。
- 开关节点:SW走线<8mm(315mil),远离反馈线。
- 热管理:裸露焊盘连接大面积铜箔,尺寸≥15mm×15mm(590mil×590mil),添加过孔散热。
- 整体布局:参考文档示例,单面布局。

布局示例展示组件排列,需强化GND连接。
可能的改进点
- 效率优化:在UVLO=7V时,低压输入效率低,可添加外部二极管减少导通损失。
- 启动序列:外部MCU控制EN引脚,实现软启动管理。
- MPPT集成:简单算法调整负载点,提升弱光效率。
- 成本优化:选用X5R电容,但牺牲温度性能。
- 可靠性提升:添加输入反接保护电路。
本设计通过降低UVLO至7V,增强光伏弱光启动能力,同时保持整体性能。建议原型测试验证低压启动和热行为。
鸣谢:茂睿芯(深圳)科技有限公司
公司: 赤道物联(深圳)有限公司 授权公开发布
设计人: 卖卤肉的
审核: 四重奏电子团
内部版本号: Rev1.3
免责声明: 本设计笔记仅供参考,学习交流使用,实际应用需自行验证。
日期: 2025年10月5日
