TTL转485电路
1. 芯片选型
TTL转RS-485电路的核心是RS-485收发芯片,辅以电源、保护、匹配等器件。
选型原则:优先匹配嵌入式系统的供电电压(5V选MAX485,3.3V选MAX3485,或其他对应的芯片SP3485/SP485等);工业强干扰场景必选带隔离的芯片(如ADM2483),避免地环流损坏设备。
2. 其他关键器件选型(抗干扰与保护电路器件)
- 终端电阻:120Ω贴片电阻(精度1%),用于匹配RS-485总线阻抗(特性阻抗通常为120Ω),减少信号反射。
- TVS管:SMBJ6.5CA双向瞬态抑制二极管,并联在A/B线与地之间,防止雷击或静电(ESD)损坏芯片。
- 自恢复保险丝:JK60-010(60V/1A),串联在A/B线中,避免总线短路时过大电流烧毁芯片。
- 电源滤波电容:100nF陶瓷电容+10μF电解电容,并联在芯片供电引脚与地之间,滤除电源噪声。
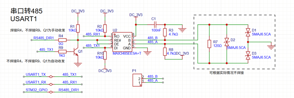
3. 转换原理图设计
TTL转RS-485电路的收发控制是核心功能之一,根据场景需求可分为手动收发和自动收发两种设计模式。

3.1. 焊接 R4,不焊接 R9 和 Q1:手动收发模式
- 当焊接 R4(0Ω)、不焊接 R9 和 Q1 时,RS485_DIR1直接连接到 MAX3485 的RE#和DE引脚(通过 R4 导通)。
- 此时需手动控制 STM32 的 GPIO 引脚(RS485_DIR1):- 若RS485_DIR1=高电平,则DE=高、RE#=高→发送模式(MAX3485 将 DI 的信号转为 RS485 差分信号发送)。
- 若RS485_DIR1=低电平,则DE=低、RE#=低→接收模式(MAX3485 将 RS485 总线的差分信号转为 RO 的 TTL 信号,传给 MCU 接收)。这种方式完全由软件手动控制收发时序,属于手动模式。
 
3.2. 不焊接 R4,焊接 R9 和 Q1:自动控制模式
电路中 R9 的一端接485_TX1(MCU 的 USART1_TX),另一端接 Q1 基极,则:
- 发送数据时:485_TX1会输出高电平(TTL 信号的 “1”),通过 R9 驱动 Q1 导通→MAX3485 的DE脚为高电平→进入发送模式,此时发送数据通过 DI 引脚转换为 RS485 差分信号。
- 停止发送时:485_TX1默认处于高阻态或低电平,Q1 截止→DE脚为低电平→自动切换为接收模式,此时 MAX3485 通过 RO 引脚接收总线数据。
这种设计下,收发模式完全由485_TX1的发送状态自动控制(无需额外的RS485_DIR1引脚),属于典型的 “硬件自动切换” 方案,无需软件手动控制方向。
3.3. 保护电路(可以根据实际情况更改或不焊接)
- 浪涌保护(TVS 管 D1、D2、D3):SMAJ6.5CA 是双向 TVS 管,钳位电压约 6.5V,可有效抑制总线上的浪涌、静电(ESD)干扰,保护 MAX3485 的 A/B 引脚。
- 阻抗匹配(R7、R3、R8):- R3(4.7kΩ)上拉到 DC_3V3,R8(4.7kΩ)下拉到 GND,两者组成偏置电路(确保总线空闲时 A>B,即逻辑 1,避免信号歧义)。
- 终端匹配电阻的选择需结合实际总线长度和波特率,若为短距离通信,通常为 120Ω 左右。
 
