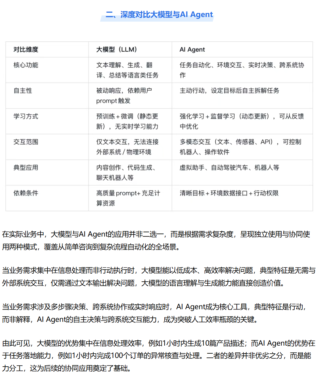
LLM和智能体的区别





大模型与AI Agent的关系,本质是AI技术从感知智能(理解语言)向认知智能(自主决策)与行动智能(落地执行)的进化。前者解决了“AI能听懂人话”的问题,后者突破了“AI能自己做事”的瓶颈。对于企业而言,理解二者的差异与协同逻辑,不仅是选择技术方案的前提,更是把握AI时代机遇的关键。
[智能体(AI Agent)与大模型(LLM):各司其职又通力协作(https://mp.weixin.qq.com/s/XzqU43oNQh7JUh_cf20pSg?scene=1&click_id=4)
