D028 vue+django知识图谱可视化系统|AI 相关
文章结尾部分有CSDN官方提供的学长 联系方式名片
up主B站: 麦麦大数据
关注B站,有好处!
编号: D028
视频
《待发布》
1 系统简介
系统简介:本系统是一个基于Vue+Django构建的AI知识图谱可视化系统,其核心功能围绕AI相关知识的抓取、提取、存储、可视化和用户管理展开。主要包括:首页,用于展示系统概览和AI领域的热点知识图谱;知识图谱模块,通过爬虫抓取AI相关内容,提取三元组关系并存储到Neo4j数据库,提供知识点的可视化展示和关键词查询功能;可视化展示模块,采用多种图表形式直观呈现知识图谱结构,并支持用户与图谱节点的交互操作;以及用户管理模块,包含用户登录、注册、头像修改、个人信息维护以及密码修改功能,确保系统的安全性和个性化体验。
2 功能设计
该系统采用典型的B/S(浏览器/服务器)架构模式。用户通过浏览器访问Vue前端界面,该前端由HTML、CSS、JavaScript以及Vue.js生态系统中的Vuex(用于状态管理)、Vue Router(用于路由导航)和ECharts(用于数据可视化)等组件构建。前端通过API请求与Django后端进行数据交互,Django后端则负责业务逻辑处理,并利用Py2Neo(或类似工具)与Neo4j图数据库进行数据存储和查询。此外,系统还包含一个独立的爬虫模块,负责从外部来源抓取AI相关内容,通过自然语言处理技术提取三元组关系,并将其存储到Neo4j数据库,为整个系统提供数据支撑。
2.1系统架构图

2.2 功能模块图

2.3 功能介绍文档

3 功能展示
3.0 知识图谱的 neo4j 展示

3.1 登录 & 注册
登录界面背景是一个视频,展示和本文系统主题相匹配的内容,登录和注册界面在一个界面下,通过按钮来切换,注册界面输入用户名和密码,会检查这个用户是否存在,登录界面则要检查用户名是否存在以及用户名密码是否正确:


3.2 主页
如果通过校验,则可以进入主页,在主页是一个左侧菜单,右侧操作面板的布局,右上角是登录用户的头像和退出按钮:
3.3 知识图谱的可视化与检索



3.4 个人设置
个人设置方面包含了用户信息修改、密码修改功能。
用户信息修改中可以上传头像,完成用户的头像个性化设置,也可以修改用户其他信息。

修改密码需要输入用户旧密码和新密码,验证旧密码成功后,就可以完成密码修改。

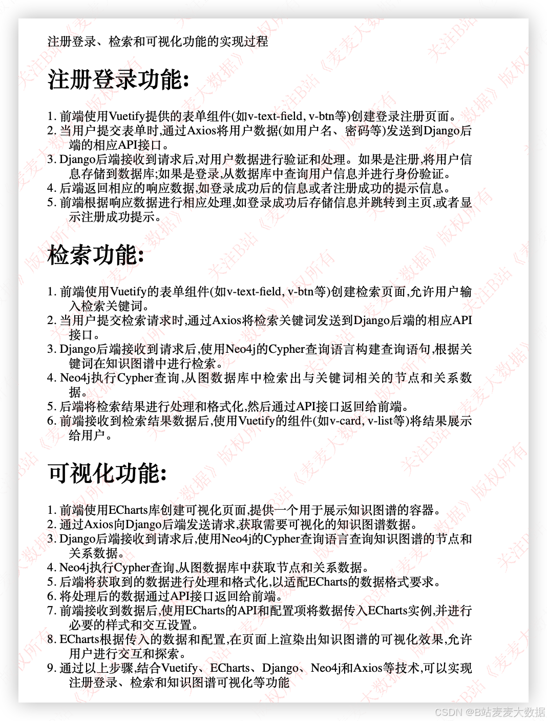
4程序代码
4.1 代码说明
以下是一个基于Vue前端和ECharts实现的三元组知识图谱可视化展示的代码示例。代码实现了知识点之间的关系展示,节点代表知识点,边代表知识点之间的关系,支持动态数据更新和交互式可视化:
4.2 流程图

4.3 代码实例
<template><div class="knowledge-graph"><div id="graph" :style="{width: '100%', height: '600px'}"></div></div>
</template><script>
import echarts from 'echarts'
import 'echarts-graph'export default {data() {return {chart: null,data: {nodes: [],edges: []}}},mounted() {this.initGraph()this.updateGraph()},methods: {initGraph() {this.chart = echarts.init(document.getElementById('graph'))this.chart.setOption({title: {text: 'AI知识图谱'},toolbox: {feature: {saveAsImage: {}}},legend: {data: ['知识点']},animation: true,series: [{type: 'graph',layout: 'force',data: this.data.nodes,edges: this.data.edges,force: {repulsion: 800,gravity: 0.1},lineStyle: {color: '#666',width: 2,type: 'solid'},label: {normal: {show: true,formatter: '{b}'}}}]})},updateGraph() {// 示例数据格式const nodes = [{id: 'A', label: '人工智能'},{id: 'B', label: '机器学习'},{id: 'C', label: '深度学习'},{id: 'D', label: '神经网络'}]const edges = [{source: 'A', target: 'B', label: '属于'},{source: 'B', target: 'C', label: '发展为'},{source: 'C', target: 'D', label: '依赖于'}]this.data = {nodes, edges}this.chart.setOption({series: [{data: nodes,edges: edges}]})// 动态添加节点setTimeout(() => {const newNode = {id: 'E', label: '自然语言处理'}const newEdge = {source: 'C', target: 'E', label: '应用'}this.data.nodes.push(newNode)this.data.edges.push(newEdge)this.chart.setOption({series: [{data: this.data.nodes,edges: this.data.edges}]})}, 3000)}}
}
</script><style scoped>
.knowledge-graph {padding: 20px;background: #f5f5f5;border-radius: 8px;box-shadow: 0 2px 4px rgba(0,0,0,0.1);
}
</style>