当前位置: 首页 > news >正文

【人工智能系列:走近人工智能03】概念篇:人工智能中的数据、模型与算法

人工智能(AI),顾名思义,指的是让计算机或机器模拟、延伸甚至增强人类智能的技术。AI的目标是使机器能够执行通常需要人类智能才能完成的任务,如感知、推理、学习、规划、决策等。它不仅仅是一个单一的技术,而是一个跨学科的研究领域,涉及计算机科学、数学、神经科学、心理学、哲学等多个学科的交叉。

一、人工智能概述

1. 人工智能的起源

人工智能的起源可以追溯到20世纪50年代。最早的AI研究者如艾伦·图灵(Alan Turing)提出了“图灵测试”这一经典思想实验,来检验机器是否具备像人类一样的智能。1956年,约翰·麦卡锡(John McCarthy)等人组织了著名的达特茅斯会议,正式提出了“人工智能”这一术语,并奠定了这一领域的基础。

从那时起,AI研究经历了多个波动,包括早期的“符号主义”方法、专家系统的流行、到90年代后的机器学习和深度学习的快速发展。尤其是在近几年,随着计算能力的提升、数据量的增加和算法的优化,AI取得了显著的进展,并在多个领域(如医疗、金融、教育、交通等)取得了实际应用。

2. 人工智能的分类

人工智能的应用非常广泛,通常可以根据其目标和能力将其分为以下几种类型:

  • 窄域AI(Narrow AI):也叫弱人工智能,是当前我们所见到的大多数AI应用,专门设计用于执行某一特定任务,如语音识别、图像分类或推荐系统等。这些系统的能力是有限的,只能在特定的领域内表现出与人类相似的智能。

  • 通用AI(General AI):也叫强人工智能,指的是能够像人类一样进行广泛的认知任务的AI系统。通用AI不仅能完成特定任务,还能在不同的领域内进行自我学习和适应。目前,通用AI还处于研究阶段,尚未实现。

  • 超人工智能(Superintelligent AI):是指超越人类智慧的AI系统,能够执行所有认知任务,并且在很多方面优于人类。超人工智能是AI发展的终极目标,但目前仍然处于理论探讨阶段。

1. 人工智能的核心技术

人工智能技术可以从以下几个方面来详细描述:

  • 机器学习(Machine Learning)
    机器学习是人工智能的一种核心技术,它让机器通过经验(数据)来改进和调整自己的行为,而不需要明确的编程指令。机器学习算法主要分为:

    • 监督学习(Supervised Learning):在这种学习模式下,AI模型通过带有标签的数据进行训练,学习输入与输出之间的关系。常见的应用包括图像识别、语音识别、垃圾邮件检测等。
    • 无监督学习(Unsupervised Learning):AI模型通过无标签的数据进行训练,目的是从数据中发现潜在的模式或结构,如聚类、降维等。
    • 强化学习(Reinforcement Learning):通过与环境的互动,AI根据反馈(奖励或惩罚)来优化行为决策。这种方法广泛应用于自动驾驶、机器人控制等领域。
  • 深度学习(Deep Learning)
    深度学习是机器学习的一个分支,主要通过神经网络进行学习。与传统的机器学习方法不同,深度学习能够自动从大量数据中提取特征,而无需人工特征工程。深度学习在语音识别、图像处理、自然语言处理等领域取得了革命性进展。常见的深度学习模型包括:

    • 卷积神经网络(CNN):主要用于图像处理与识别,如自动驾驶中的物体识别、安防监控等。
    • 循环神经网络(RNN):主要用于处理时间序列数据,如语音识别、机器翻译等。
    • 生成对抗网络(GAN):通过生成器和判别器的对抗训练,生成非常逼真的图像、音频等内容,广泛应用于图像生成、视频制作等。
  • 自然语言处理(NLP)
    自然语言处理使计算机能够理解和生成人类语言。NLP技术包括语音识别、情感分析、机器翻译、自动问答等。随着深度学习技术的进步,NLP已经在很多领域得到了应用,像聊天机器人、智能语音助手、语言翻译等都离不开NLP技术。

  • 计算机视觉(Computer Vision)
    计算机视觉使计算机能够从图像或视频中获取有用的信息。它涉及到图像识别、物体检测、图像分割等技术,广泛应用于医疗诊断、自动驾驶、安防监控等领域。

  • 专家系统(Expert Systems)
    专家系统是模拟专家解决复杂问题的AI系统,通常通过规则和推理机制来提供建议或决策。它们常用于医疗诊断、故障排除等领域。

2. 人工智能的应用领域

人工智能已被应用到几乎所有的行业,并且正在改变各个领域的运作方式。以下是一些主要的应用领域:

  • 医疗健康:AI在医学影像分析、疾病预测、个性化治疗方案等方面发挥着越来越重要的作用。深度学习技术已被广泛应用于肿瘤检测、X光图像分析等任务。
  • 金融:AI在金融行业的应用包括算法交易、信用评分、风险管理、反欺诈等,能够提高效率并降低风险。
  • 交通与自动驾驶:AI是自动驾驶技术的核心,能够实时处理传感器数据,做出驾驶决策。AI还被应用于交通流量分析、交通预测等领域。
  • 教育:AI在个性化教育、自动评估、智能辅导等方面有着广泛的应用,能够根据学生的学习进度和水平提供定制化的学习体验。
  • 智能家居与物联网(IoT):AI使得家居设备变得更加智能,通过语音控制、自动调节等功能提高用户体验。AI在物联网中也有着广泛的应用,帮助设备互联互通,实现自动化管理。

二、人工智能中的数据

在人工智能(AI)中,数据是驱动所有算法和模型学习的核心要素。人工智能的本质是通过数据来训练机器,使其能够执行智能任务。因此,数据在AI系统中的角色至关重要,它不仅是AI的基础资源,也是提高AI性能、实现准确预测和决策的关键。

1、数据在人工智能中的角色

1. 数据驱动的学习
人工智能,尤其是机器学习(ML)和深度学习(DL)系统,依赖于大量的历史数据进行训练。在训练过程中,模型通过数据识别模式、学习规律,最终能够对新数据进行预测或分类。因此,数据在AI中的作用可以理解为“输入”,其质量和数量直接影响到AI模型的精度和效率。

2. 数据的三大要素:质量、数量和多样性

  • 质量:高质量的数据能够帮助AI模型学习到更准确的特征和模式。数据的准确性、完整性、无噪声是高质量数据的基本要求。错误数据或不准确的标签会影响模型的学习效果。
  • 数量:AI尤其是深度学习模型需要大量数据来进行训练。数据越多,模型学习到的特征和模式就越丰富。比如,深度神经网络需要数百万甚至数十亿的数据样本来训练。
  • 多样性:多样化的数据可以确保模型对不同情况和场景的适应性。例如,语音识别系统需要来自不同口音、年龄、性别的人群的语音数据才能提高其泛化能力。

2、人工智能中数据的种类

1. 结构化数据
结构化数据是指按一定结构存储的数据,通常是表格形式,每一行代表一个数据记录,每一列代表一个数据特征(属性)。这类数据通常包含数字、文本等,可以很容易地输入到数据库或机器学习模型中。例子包括电子表格中的销售数据、客户信息、财务记录等。

2. 非结构化数据
非结构化数据指的是没有预定义数据模型的数据,通常以文本、图片、音频、视频等形式存在。这类数据不像结构化数据那样容易解析,需要通过自然语言处理(NLP)、图像识别、语音识别等技术进行分析。例子包括社交媒体的帖子、视频文件、音频录音等。

3. 半结构化数据
介于结构化数据和非结构化数据之间,半结构化数据包含一些标签或标记,帮助理解数据的组织方式,但没有严格的结构。例子包括XML文件、JSON格式的数据、日志文件等。虽然它们具有某种程度的结构,但仍需要特定的解析器来处理。

3、数据在人工智能中的处理流程

数据并非一开始就能直接用于AI模型的训练。数据需要经过一系列的处理步骤,以确保它能够为AI模型提供有价值的信息。以下是数据处理的一些关键步骤:

1. 数据收集
AI的第一步是获取数据,这可能来自多个渠道,如数据库、传感器、网络抓取、用户行为、公共数据集等。数据收集的质量直接决定了后续模型的表现。

2. 数据清洗
数据清洗是数据处理的关键步骤,目的是去除或修复数据中的不准确、缺失、重复或异常值。常见的清洗操作包括:

  • 处理缺失值(例如填充、删除)
  • 去除重复数据
  • 修正格式错误

3. 数据标注
对于监督学习,数据标注是必不可少的。标注数据意味着为每个数据点分配一个标签(如分类标签或回归值),以便模型能够学习输入和输出之间的映射关系。标注的质量直接影响模型的训练效果。

4. 特征工程
特征工程是将原始数据转换为适合AI模型使用的形式的过程。特征是指用于训练模型的变量或属性。通过选择重要的特征、转换或组合特征,能够提高模型的准确性和效率。比如,图像数据中的颜色、纹理、边缘等特征,文本数据中的词频、情感等特征。

5. 数据增强
数据增强是提高数据多样性和模型鲁棒性的一种技术,特别常用于深度学习中。通过对已有数据进行变化(如旋转、翻转、缩放图像或在文本中替换同义词等),可以有效地增加训练数据量,帮助模型避免过拟合。
6.处理流程图:
在这里插入图片描述

4、数据的来源

1. 公共数据集
很多领域的研究者、公司和政府都会发布公开数据集供学术和商业用途。这些数据集通常包括大量的标注数据,方便AI研究人员进行实验。常见的公共数据集包括ImageNet、COCO、UCI机器学习库等。

2. 传感器数据
AI系统往往依赖于从不同传感器(如温度传感器、加速度计、摄像头、麦克风等)收集的数据。这类数据通常用于物联网、自动驾驶、健康监测等领域。

3. 用户生成数据
用户在互联网和应用程序中的行为也提供了大量数据。社交媒体平台、购物网站、搜索引擎等会收集用户的点击、搜索记录、购买历史等信息,用于个性化推荐、广告投放等应用。

4. 合成数据
在某些情况下,真实世界的数据很难获取,或者获取的成本过高。此时,可以利用合成数据进行训练。合成数据是通过模拟环境或利用计算机生成的,例如在游戏中生成虚拟环境或使用仿真软件生成合成图像。

5、数据在人工智能中的挑战

尽管数据在AI中扮演着重要角色,但也面临一些挑战:

  • 数据隐私与安全:许多AI应用需要收集大量用户数据,这涉及到隐私保护和数据安全的问题。如何平衡数据的使用与用户隐私的保护成为了一个关键挑战。

  • 数据偏差:如果训练数据本身存在偏差,AI模型也会学到这些偏见,进而在实际应用中做出不公平的决策。例如,面部识别技术可能因训练数据中缺乏某些人群的样本而存在种族偏见。

  • 数据标注成本:对于许多应用,尤其是需要监督学习的应用,数据标注可能是一个昂贵且耗时的过程。如何降低标注成本、提高标注效率是目前的一个研究方向。

  • 数据存储与处理:随着AI应用数据量的增加,如何高效地存储、处理和管理大规模数据成为了一个技术挑战。数据处理的速度、存储的可扩展性等问题需要持续创新。

三、人工智能中模型的概念

在人工智能(AI)领域,模型是通过学习数据中的模式、规律、结构等来进行预测或决策的数学或计算机程序。AI模型的核心任务是从历史数据中提取知识,并基于这些知识对新数据进行推断或预测。简而言之,AI模型是数据和算法的结合体,它能够在给定输入的情况下输出预测结果或决策。

1、AI模型的基本概念

1. 模型的定义
在AI中,模型通常是指一个训练过的算法结构,它通过对输入数据的处理来生成输出结果。训练是指利用大量历史数据调整模型的参数,使得模型能够更好地拟合数据,预测或分类新的数据。模型可以是数学方程、神经网络、决策树、支持向量机等多种形式。

2. 模型与算法的关系

  • 算法是处理数据、学习规律的具体步骤或方法。
  • 模型是通过这些算法在数据上进行训练后得到的最终结果。

可以将模型看作是“经过训练后的算法”,它可以处理新的输入数据并产生输出。

2、AI模型的工作原理

1. 数据输入与输出

  • 输入数据:模型的输入通常是通过特征工程处理后的数据。根据不同任务,输入可以是图像、文本、数字、声音等。
  • 输出结果:模型的输出根据任务的不同,可以是一个预测值、分类标签、回归结果、概率值等。

2. 模型的训练
训练过程是模型学习的核心。通过将大量的标注数据输入模型,并计算模型输出与实际结果的误差,模型调整其内部的参数(如权重、偏置等)以尽量减少误差。训练过程中,模型通过优化算法(如梯度下降)不断调整自身,直到能够在未知数据上做出准确预测。

3. 模型的评估
训练好的模型需要进行评估,以判断其在实际应用中的效果。评估通常通过测试数据来完成,测试数据是从训练数据中分离出来的未见过的数据。评估指标可以是准确率、精度、召回率、F1分数、均方误差(MSE)等,取决于任务类型。

3、AI模型的类型

1. 监督学习模型
监督学习是最常见的AI模型训练方式,它依赖于带标签的训练数据。在这种方式下,模型通过输入已知的特征数据,学习如何将其映射到对应的输出标签。

  • 分类模型:用于处理离散输出(如二分类、多分类问题),例如:决策树、支持向量机(SVM)、k近邻算法(k-NN)。
  • 回归模型:用于处理连续输出(如预测房价、股票价格等),例如:线性回归、岭回归、随机森林回归。

2. 无监督学习模型
无监督学习不依赖于带标签的训练数据,模型要通过输入的数据自动寻找其中的结构、模式或关系。

  • 聚类模型:用于将数据分为若干个组或簇,例如:K均值(K-means)、层次聚类(Hierarchical Clustering)。
  • 降维模型:用于减少数据的维度,保留最重要的特征,常见方法有主成分分析(PCA)。

3. 强化学习模型
强化学习是一种基于奖励机制的学习方式,模型通过与环境的互动来学习如何采取行动以最大化长期回报。它常用于游戏、自动驾驶等领域。

  • Q-learning:一种基于值迭代的强化学习算法,用于确定最优策略。
  • 深度Q网络(DQN):结合深度学习的Q-learning方法,用于处理复杂的决策问题。

4. 半监督学习与自监督学习
这两种方法介于监督学习和无监督学习之间,主要用于数据标注不足的情况。半监督学习利用少量标注数据和大量未标注数据进行训练,而自监督学习则通过数据自身生成标签来进行学习。

5. 深度学习模型
深度学习是通过深层神经网络(DNN)进行学习的一类模型,适用于处理图像、语音、文本等复杂数据。它通过多层神经元进行信息传递和变换,能够从数据中自动提取高阶特征。

  • 卷积神经网络(CNN):主要用于图像识别、图像分类等任务。
  • 循环神经网络(RNN):用于处理时序数据,如语音识别、自然语言处理(NLP)等。
  • 生成对抗网络(GAN):通过两个神经网络对抗训练,用于图像生成、视频生成等。

4、AI模型的训练与优化

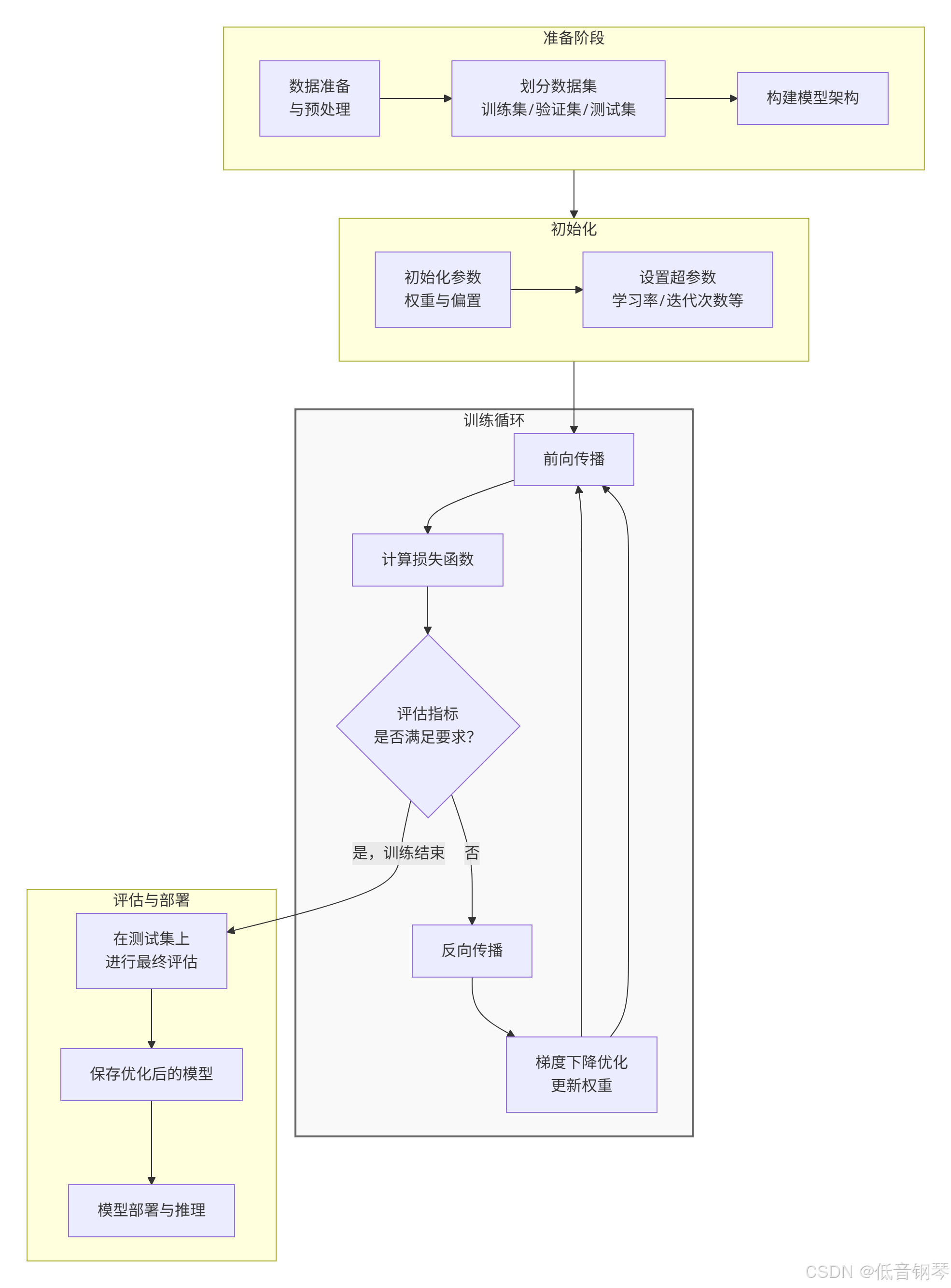
1. 模型的训练过程
训练过程如图:
在这里插入图片描述

  • 初始化:选择合适的模型结构并初始化模型参数(如权重)。
  • 前向传播:将输入数据送入模型,计算模型的输出。
  • 计算误差:根据模型输出与真实标签(或目标)的差距,计算损失函数(如均方误差、交叉熵等)。
  • 反向传播与优化:通过反向传播算法调整模型的参数,目的是减少误差。优化方法如梯度下降法用于更新模型参数。

2. 模型优化
优化是提高模型性能的关键环节。常见的优化策略包括:

  • 正则化:通过增加惩罚项,防止模型过拟合。
  • 早停法:在验证误差开始增加时停止训练,防止过拟合。
  • 交叉验证:将数据分为多个子集,进行多次训练和验证,以确保模型的泛化能力。

3. 模型选择与调优
选择适合的模型类型和参数对最终性能至关重要。常见的方法包括:

  • 超参数调优:通过网格搜索(Grid Search)或随机搜索(Random Search)等方法,选择最优的超参数组合。
  • 模型集成:将多个不同模型的预测结果结合起来,提高整体准确性,例如集成学习(Ensemble Learning)方法中的随机森林、XGBoost等。

5、AI模型的应用

不同类型的AI模型可以应用于多个领域,以下是一些常见应用场景:

  • 自然语言处理(NLP):如情感分析、文本生成、机器翻译、语音识别等。
  • 计算机视觉:如图像分类、目标检测、图像分割等。
  • 推荐系统:根据用户历史行为或偏好推荐商品或内容。
  • 自动驾驶:利用AI模型处理车辆传感器数据,实现自动驾驶功能。
  • 医疗健康:通过分析医疗数据,辅助诊断、疾病预测等。

四、人工智能中的算法的概念

在人工智能(AI)中,算法指的是一个用于解决特定问题的明确步骤和规则的集合。它是AI模型运作的核心,决定了模型如何从输入数据中提取信息、学习规律以及做出预测。可以说,AI算法就是推动人工智能系统决策和推理的“计算引擎”。

1、AI算法的基本概念

1. 算法的定义
算法是指一种有序的、系统化的解决问题的方法,通过一系列具体的步骤来完成数据处理、问题求解或任务执行。简单来说,AI算法是根据一定规则对数据进行处理的数学或逻辑操作。

在AI中,算法用于模型的训练、学习和推理。不同的任务,如分类、回归、聚类、优化等,都依赖于不同的算法。

2. 算法与模型的关系

  • 算法是数据处理和学习的具体方法。
  • 模型则是算法在大量数据上训练的结果,是算法通过学习得到的具体表现。

可以将算法看作是构建AI模型的“过程”,而模型则是算法完成后形成的“产物”。

2、AI算法的主要类型

AI算法种类繁多,不同类型的算法适用于不同的问题和任务。以下是几种主要的AI算法类型:

1. 监督学习算法
监督学习是最常见的机器学习类型,其核心思想是通过一组已标注的数据(每个数据点都有已知的标签)来训练模型,使其能够在面对未知数据时做出预测。常见的监督学习算法有:

  • 线性回归:用于预测连续变量(如房价、温度等)。
  • 逻辑回归:用于二分类任务(如垃圾邮件分类、疾病预测)。
  • 决策树:通过树状结构进行决策,适用于分类和回归任务。
  • 支持向量机(SVM):通过找到最佳超平面来进行分类,广泛用于分类任务。
  • K近邻算法(k-NN):通过计算距离来分类或回归。
  • 随机森林:集成多棵决策树,提升准确度和鲁棒性。

2. 无监督学习算法
无监督学习算法用于处理没有标签的数据,旨在发现数据中的潜在结构或模式。常见的无监督学习算法有:

  • K均值(K-Means)聚类:将数据分为若干个簇,每个簇中的数据点相似度较高。
  • 层次聚类:根据数据之间的相似度进行分层聚类。
  • 主成分分析(PCA):用于降维,减少数据的复杂度,同时保留最重要的特征。

3. 强化学习算法
强化学习是一种通过与环境交互来学习决策策略的算法。学习过程基于奖励机制,即通过奖励来鼓励正确的行为。常见的强化学习算法有:

  • Q-learning:通过学习状态-动作对的价值来做出决策。
  • 深度Q网络(DQN):结合深度学习和Q-learning,用于解决更复杂的强化学习问题,如游戏、机器人控制等。

4. 深度学习算法
深度学习是机器学习的一个分支,它基于多层神经网络(深度神经网络)进行学习,适用于处理复杂的数据类型,如图像、语音、文本等。常见的深度学习算法有:

  • 卷积神经网络(CNN):专门用于图像处理,通过卷积操作提取图像特征。
  • 循环神经网络(RNN):适用于处理序列数据,如语音、文本、时间序列等。
  • 生成对抗网络(GAN):由生成器和判别器组成,用于图像生成、图像修复等任务。

5. 优化算法
优化算法用于找到问题的最优解,广泛应用于机器学习、深度学习、图像处理等领域。常见的优化算法有:

  • 梯度下降法(Gradient Descent):通过不断调整模型参数来最小化损失函数。
  • 随机梯度下降法(SGD):对梯度下降法的改进,每次更新仅使用一个数据点,计算效率更高。
  • Adam优化器:一种自适应学习率优化算法,常用于深度学习。

3、AI算法的工作原理

1. 数据输入
AI算法首先接收数据作为输入,这些数据可以是各种类型的,如图像、文本、数字等。

2. 特征提取与处理
在输入数据中,特征提取是至关重要的步骤。好的特征可以帮助算法更好地理解数据并进行有效的预测。特征提取包括去噪、归一化、标准化、维度缩减等过程。

3. 模型训练
通过算法对训练数据进行学习,模型根据数据的特征和标签调整其内部参数。这个过程通常包括前向传播(计算输出)、损失函数计算(计算预测与真实值之间的误差)和反向传播(调整参数以减少误差)。

4. 模型验证与测试
在训练完成后,算法会用测试数据来评估模型的性能。这通常是通过计算精度、召回率、F1分数等指标来衡量模型的有效性和泛化能力。

4、AI算法的优化

AI算法的优化是提高模型性能的关键。以下是几种常见的优化方法:

  • 超参数调优:通过网格搜索、随机搜索等方法优化算法的超参数(如学习率、正则化项、迭代次数等)。
  • 正则化:防止模型过拟合,通过对模型复杂度进行约束(如L1、L2正则化)。
  • 交叉验证:通过将数据集分成多个子集进行训练和验证,确保模型的稳定性和泛化能力。

5、AI算法的应用

AI算法广泛应用于各个领域,以下是一些典型应用:

  • 自然语言处理(NLP):如情感分析、机器翻译、语音识别等。
  • 计算机视觉:如图像分类、目标检测、图像分割等。
  • 推荐系统:基于用户的历史行为或偏好推荐商品、电影、新闻等。
  • 自动驾驶:通过深度学习算法分析传感器数据,进行实时决策和控制。
  • 金融分析:如信用评分、风险评估、股票预测等。

五、写在最后

人工智能是一个包含数据、模型与算法三大核心要素的复杂系统。数据为AI提供了原材料,模型则是AI的“大脑”,而算法则是其“思维方式”。

http://www.dtcms.com/a/515438.html

相关文章:

  • 江苏品牌网站设计如何做旅游休闲网站
  • 个人Z-Library镜像技术实现:从爬虫到部署
  • MySQL 索引深度指南:原理 · 实践 · 运维(适配 MySQL 8.4 LTS)
  • SVG修饰属性
  • Labelme格式转yolo格式
  • react的生命周期
  • 保险行业网站模板东莞阳光网站投诉平台
  • Mychem在Ubuntu 24.04 平台上的编译与配置
  • 自定义部署Chrony同步时间
  • 力扣热题100道之73矩阵置零
  • 概述网站建设的流程网站模板之家
  • AI智能体编程的挑战有哪些?
  • 偏振工业相机的简单介绍和场景应用
  • Linux小课堂: SSH协议之安全远程连接的核心技术原理与实现
  • 建网站淄博企业门户网站建设案例
  • C primer plus (第六版)第十一章 编程练习第11题
  • 国内十大网站制作公司手机壁纸网站源码
  • ThreeJS曲线动画:打造炫酷3D路径运动
  • 国产三维CAD工程图特征、公母唇缘有何提升?| 中望3D 2026亮点速递(8)
  • MEMS与CMOS的3D集成技术研究进展
  • 打造高清3D虚拟世界|零基础学习Unity HDRP高清渲染管线(第四天)
  • 做的最好的网站怎样如何做网站赚钱
  • GitHub 热榜项目 - 日榜(2025-10-22)
  • 论文阅读笔记excel的美化
  • Llama-2-7b在昇腾NPU上的六大核心场景性能基准报告
  • Katalon AI 之StudioAssist 偏好设置
  • Android虚拟机配置完整指南:从零开始解决常见问题
  • 本地网站搭建软件丰台石家庄网站建设
  • 智能密码钥匙检测操作与检测条件对应表
  • Bazel下载和安装教程(附安装包)