当前位置: 首页 > news >正文

【STM32项目开源】STM32单片机智能家居控制系统

目录

一、设计背景和意义

1.1设计背景:

1.2设计意义:

二、实物展示

三、硬件功能介绍

2.1 硬件清单:

2.2 功能介绍:

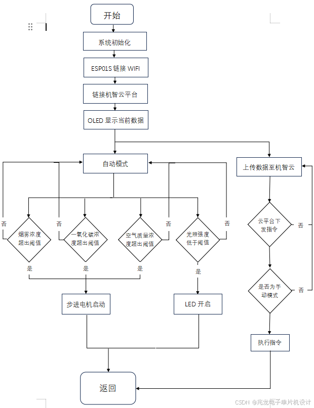
四、软件设计流程图

五、硬件PCB展示

六、软件主函序展示

七、单片机实物资料

资料获取 查看主页介绍:兆龙电子单片机设计


一、设计背景和意义

1.1设计背景:

在现代家庭日常生活管理、居住环境舒适度调节及安全防护等场景中,家居环境参数监测与智能控制是基础且核心的需求。传统家居管理方式多依赖人工操作或功能单一的简易控制工具,这类工具存在明显局限:一方面,专业智能家居设备(如高端全屋智能系统、多场景联动控制中枢)安装复杂、操作繁琐,且成本高昂,难以普及到普通家庭或小户型居住场景,同时设备间兼容性差,需依赖特定品牌生态,导致用户更换设备成本高,无法灵活响应家庭成员多样化的居住需求;另一方面,普通简易控制工具(如单一遥控器、手动开关)虽操作简单,但大多仅能实现单设备控制(如仅控制灯光或仅调节空调),缺乏多设备协同联动、环境数据实时监测及自动响应功能,无法满足现代化智能家居场景下对居住环境全方位、智能化管理的需求。

现有智能家居控制方案还存在功能割裂与集成度低的问题:部分高端智能家居系统虽具备多设备控制与场景联动功能,但依赖复杂的布线与专业调试,且后期维护成本较高,难以覆盖中老年用户或预算有限的家庭群体;而低成本的控制工具又往往在功能完整性与联动性上有所欠缺,无法实现环境数据与移动端 APP、语音控制的联动,导致设备控制效率低、能源浪费严重,无法为居住习惯分析及家居管理优化提供数据支撑。基于此,本设计以 STM32 单片机为核心,融合高精度环境参数采集模块(如温湿度传感器、光照传感器、人体红外传感器、烟雾传感器)、LCD 显示模块、数据存储模块及继电器控制与报警模块,构建低成本、高集成度的 STM32 单片机智能控制系统,以解决传统家居管理中设备分散、智能化程度低、能源利用效率低及普及性差的问题。

1.2设计意义:

本设计通过整合 STM32 单片机的高效数据处理能力与多模块协同工作机制,在智能家居管理领域具有多重实用价值,具体体现在以下三方面:

从使用体验与管理效率角度,该系统突破了传统家居管理工具的局限:一是实现了多环境指标同步监测与多设备联动(如支持室内温湿度、光照强度、人体活动状态、烟雾浓度等核心指标,联动灯光、空调、窗帘、排气扇等设备),无需人工频繁操作不同设备,减少操作繁琐性;二是配备 LCD 实时显示模块,直观呈现当前各项环境数据、设备运行状态及预设场景模式,同时支持数据自动存储(可通过 SD 卡或 WiFi 传输至手机 APP / 云端平台),方便用户长期追溯环境变化与设备使用规律,为居住习惯分析与家居管理优化提供完整数据支撑;三是新增环境异常预警与自动调控功能,当监测到某项环境指标超出安全范围(如温度过高、烟雾浓度超标、有人活动时灯光未开启)时,系统自动触发声光报警,同时联动继电器开启排气扇、切断危险电源、点亮灯光等,无需人工干预即可及时调整环境,大幅提升了家居管理的便捷性与居住安全性。

从技术实践与成本控制角度,本设计以 STM32 单片机为核心,充分利用其低功耗、高性价比的优势,搭配低成本的高精度环境参数传感器(如 DHT11 温湿度传感器、BH1750 光照传感器、HC-SR501 人体红外传感器、MQ-2 烟雾传感器)与通用外围模块,在保证数据精度(温度测量误差可控制在 ±0.5℃以内,人体感应响应时间可控制在 2 秒以内)的前提下,有效降低了系统整体成本,相比同功能的高端智能家居系统成本降低 40%-60%,更易普及到普通家庭、小户型公寓及老旧小区改造场景。同时,系统支持模块化扩展(如后续可新增语音控制模块、门窗磁控传感器),为后续功能升级预留了空间,具备良好的灵活性与可扩展性。

从应用场景与行业价值角度,该系统可广泛适配多类居住场景:在普通家庭生活中,可作为家居环境的智能管理中枢,实时调控温湿度、灯光及安防状态,提升居住舒适度与安全性;在高校电子信息与自动化相关专业教学中,可作为单片机应用与智能家居控制的实践案例,帮助学生理解嵌入式系统与环境传感器协同工作原理;在小户型公寓或出租房场景中,可为用户提供低成本的智能改造方案,减少设备采购与能源消耗成本,提升生活品质。此外,本设计探索了 STM32 单片机在低成本智能家居领域的应用方案,推动传统家居管理从 “单设备控制、人工操作” 向 “多设备联动、智能监测、自动响应” 升级,为低成本智能化家居设备的开发提供了可参考的集成思路,具有较好的实践应用与行业推广价值。

二、实物展示

下方为实物演示视频

【开源】基于STM32单片机智能家居控制系统机智云

下方为实物展示图片

三、硬件功能介绍

2.1 硬件清单:

  • STM32F103C8T6
  • OLED显示
  • 光照采集
  • DHT11温湿度采集
  • 大气压强监测
  • 烟雾传感器
  • 一氧化碳传感器
  • 空气质量传感器
  • 声光报警
  • 步进电机驱动
  • ESP8266 WIFI模块

2.2 功能介绍:

(1)温度检测
(2)湿度检测
(3)光照强度检测
(4)空气质量检测
(5)烟雾浓度检测
(6)一氧化碳检测
(7)气压检测
(8)按键设置阈值,蜂鸣器报警
(9)OLED 实时显示数值
(10)自动控制 灯光和窗帘当光照强度低于阈值自动开启
(11)WIFI模块连接机智云手机 APP
(12)APP 手动控制灯光、窗帘的开关

四、软件设计流程图

五、硬件PCB展示

六、软件主函序展示


#include "stm32f10x.h"                  // Device header
#include "oled.h"
#include "adcx.h"
#include "bmp280.h"
#include "sensormodules.h"
#include "dht11.h"
#include "key.h"
#include "tim2.h"
#include "motor.h"
#include "led.h"
#include "usart.h"SensorModules sensorData;			//声明传感器模块的结构体变量
SensorThresholdValue Sensorthreshold;	//声明传感器阈值结构体变量#define KEY_Long1	11#define KEY_1	1
#define KEY_2	2
#define KEY_3	3
#define KEY_4	4uint8_t motorFlag = 0;
uint8_t oledPages = 1;	//系统显示页面
uint8_t model;	//系统模式typedef enum 
{DISPLAY_PAGE1 = 1,DISPLAY_PAGE2,SETTINGS_PAGE
} OLED_PAGES;/*** @brief  显示菜单1的固定内容* @param  无* @retval 无*/
void OLED_Menu1(void)
{//显示“温度:  C”OLED_ShowChinese(1,1,48);OLED_ShowChinese(1,2,49);OLED_ShowChar(1,5,':');OLED_ShowChar(1,8,'C');//显示“湿度:   %”OLED_ShowChinese(1,5,50);OLED_ShowChinese(1,6,51);OLED_ShowChar(1,13,':');	OLED_ShowChar(1,16,'%');//显示”光照强度:  Lux“OLED_ShowChinese(2, 1, 8);OLED_ShowChinese(2, 2, 9);	OLED_ShowChinese(2, 3, 10);OLED_ShowChinese(2, 4, 11);	OLED_ShowChar(2, 9, ':');OLED_ShowString(2, 14, "Lux");//显示“大气压强: ”OLED_ShowChinese(3, 1, 12);OLED_ShowChinese(3, 2, 13);OLED_ShowChinese(3, 3, 14);OLED_ShowChinese(3, 4, 15);OLED_ShowChar(3, 9, ':');OLED_ShowString(3, 14, "hPa");//显示“系统模式:”OLED_ShowChinese(4, 1, 28);OLED_ShowChinese(4, 2, 29);OLED_ShowChinese(4, 3, 30);OLED_ShowChinese(4, 4, 31);	OLED_ShowChar(4, 9, ':');
}/*** @brief  显示菜单2的固定内容* @param  无* @retval 无*/
void OLED_Menu2(void)
{//显示“烟雾浓度:  ppm”OLED_ShowChinese(1, 1, 20);OLED_ShowChinese(1, 2, 21);OLED_ShowChinese(1, 3, 22);OLED_ShowChinese(1, 4, 23);	OLED_ShowChar(1, 9, ':');OLED_ShowString(1,13,"ppm");//显示“一氧化碳:  ppm”OLED_ShowChinese(2, 1, 16);OLED_ShowChinese(2, 2, 17);OLED_ShowChinese(2, 3, 18);OLED_ShowChinese(2, 4, 19);	OLED_ShowChar(2, 9, ':');OLED_ShowString(2,13,"ppm");	//显示“空气质量:  ppm”OLED_ShowChinese(3, 1, 24);OLED_ShowChinese(3, 2, 25);OLED_ShowChinese(3, 3, 26);OLED_ShowChinese(3, 4, 27);	OLED_ShowChar(3, 9, ':');OLED_ShowString(3,13,"ppm");		
}/*** @brief  显示菜单1的传感器数据* @param  无* @retval 无*/
void SensorDataDisplay1(void)
{//显示温度数据OLED_ShowNum(1, 6, sensorData.temp, 2);//显示湿度数据OLED_ShowNum(1, 14, sensorData.humi, 2);//显示光照强度数据OLED_ShowNum(2, 10, sensorData.lux, 4);	//显示大气压强数据OLED_ShowNum(3, 10, 1020, 4);//显示系统状态数据if (!model){OLED_ShowChinese(4, 6, 36);OLED_ShowChinese(4, 7, 37);		}else{OLED_ShowChinese(4, 6, 32);OLED_ShowChinese(4, 7, 33);			}
}/*** @brief  显示菜单2的传感器数据* @param  无* @retval 无*/
void SensorDataDisplay2(void)
{//显示烟雾浓度数据OLED_ShowNum(1, 10, sensorData.smoke, 3);	//显示一氧化碳数据OLED_ShowNum(2, 10, sensorData.CO, 3);	//显示空气质量数据OLED_ShowNum(3, 10, sensorData.AQI, 3);
}/*** @brief  显示系统阈值设置界面1* @param  无* @retval 无*/
void OLED_SetInterfacevoid(void)
{//显示“光照阈值”OLED_ShowChinese(1, 2, 8);OLED_ShowChinese(1, 3, 9);	OLED_ShowChinese(1, 4, 42);OLED_ShowChinese(1, 5, 43);	OLED_ShowChar(1, 11, ':');//显示“烟雾阈值”OLED_ShowChinese(2, 2, 20);OLED_ShowChinese(2, 3, 21);	OLED_ShowChinese(2, 4, 42);OLED_ShowChinese(2, 5, 43);	OLED_ShowChar(2, 11, ':');//显示“一氧化碳阈值”OLED_ShowString(3, 3, "CO");OLED_ShowChinese(3, 4, 42);OLED_ShowChinese(3, 5, 43);	OLED_ShowChar(3, 11, ':');//显示“空气质量阈值”OLED_ShowString(4, 3, "AQI");OLED_ShowChinese(4, 4, 42);OLED_ShowChinese(4, 5, 43);	OLED_ShowChar(4, 11, ':');//显示光照阈值数值OLED_ShowNum(1, 12, Sensorthreshold.luxValue, 4);//显示烟雾阈值数值OLED_ShowNum(2, 12, Sensorthreshold.smokeValue, 3);//显示一氧化碳阈值数值OLED_ShowNum(3, 12, Sensorthreshold.COValue, 3);//显示空气质量阈值数值OLED_ShowNum(4, 12, Sensorthreshold.AQIValue, 3);
}/*** @brief  记录阈值界面下按KEY1的次数* @param  无* @retval 返回次数*/
uint8_t SetSelection(void)
{static uint8_t count = 1;if(KeyNum == KEY_1){KeyNum = 0;count++;if (count > 4){count = 1;}}return count;
}/*** @brief  显示阈值界面的选择符号* @param  num 为显示的位置* @retval 无*/
void OLED_Option(uint8_t num)
{switch(num){case 1:	OLED_ShowChar(1,1,'>');OLED_ShowChar(2,1,' ');OLED_ShowChar(3,1,' ');OLED_ShowChar(4,1,' ');break;case 2:	OLED_ShowChar(1,1,' ');OLED_ShowChar(2,1,'>');OLED_ShowChar(3,1,' ');OLED_ShowChar(4,1,' ');break;case 3:	OLED_ShowChar(1,1,' ');OLED_ShowChar(2,1,' ');OLED_ShowChar(3,1,'>');OLED_ShowChar(4,1,' ');break;case 4:	OLED_ShowChar(1,1,' ');OLED_ShowChar(2,1,' ');OLED_ShowChar(3,1,' ');OLED_ShowChar(4,1,'>');break;default: break;}
}/*** @brief  对阈值界面的传感器阈值进行修改* @param  num 为当前用户需要更改的传感器阈值位置* @retval 无*/
void ThresholdModification(uint8_t num)
{switch (num){case 1:if (KeyNum == KEY_3){KeyNum = 0;Sensorthreshold.luxValue += 10;if (Sensorthreshold.luxValue > 2000){Sensorthreshold.luxValue = 0;}}else if (KeyNum == KEY_4){KeyNum = 0;Sensorthreshold.luxValue -= 10;if (Sensorthreshold.luxValue > 2000){Sensorthreshold.luxValue = 2000;}				}break;case 2:if (KeyNum == KEY_3){KeyNum = 0;Sensorthreshold.smokeValue += 10;if (Sensorthreshold.smokeValue > 500){Sensorthreshold.smokeValue = 0;}}else if (KeyNum == KEY_4){KeyNum = 0;Sensorthreshold.smokeValue -= 10;if (Sensorthreshold.smokeValue > 500){Sensorthreshold.smokeValue = 500;}				}	break;case 3:if (KeyNum == KEY_3){KeyNum = 0;Sensorthreshold.COValue += 10;if (Sensorthreshold.COValue > 500){Sensorthreshold.COValue = 0;}}else if (KeyNum == KEY_4){KeyNum = 0;Sensorthreshold.COValue -= 10;if (Sensorthreshold.COValue > 500){Sensorthreshold.COValue = 500;}				}break;case 4:if (KeyNum == KEY_3){KeyNum = 0;Sensorthreshold.AQIValue += 10;if (Sensorthreshold.AQIValue > 500){Sensorthreshold.AQIValue = 0;}}else if (KeyNum == KEY_4){KeyNum = 0;Sensorthreshold.AQIValue -= 10;if (Sensorthreshold.AQIValue > 500){Sensorthreshold.AQIValue = 500;}				}break;default: break;		}
}/*** @brief  根据标志位控制步进电机的运行* @param  无* @retval 无*/
void MotorOperation(void)
{if (motorFlag == 1){MOTOR_Direction_Angle(1, 0, 90, 1);}else if (motorFlag == 2){MOTOR_Direction_Angle(0, 0, 90, 1);}}/*** @brief  传感器数据扫描* @param  无* @retval 无*/
void SensorScan(void)
{DHT11_Read_Data(&sensorData.humi, &sensorData.temp);Get_Average_LDR_LUX(&sensorData.lux);Get_Average_MQ2_PPM(&sensorData.smoke);Get_Average_MQ7_PPM(&sensorData.CO);Get_Average_MQ135_PPM(&sensorData.AQI);sensorData.hPa = (uint32_t)BMP280_Get_Pressure();
}int main(void)
{ADCX_Init();Timer2_Init(9,14398);Uart2_Init(9600);Uart1_Init(115200);OLED_Init();Bmp_Init();DHT11_Init();Key_Init();MOTOR_Init();LED_Init();Buzzer_Init();while (1){SensorScan();	//获取传感器数据switch (oledPages){case DISPLAY_PAGE1:OLED_Menu1();	//显示主页面1固定信息SensorDataDisplay1();//显示传感器1数据MotorOperation();/*按键按下时进入主页面2*/if (KeyNum == KEY_2){KeyNum = 0;oledPages = DISPLAY_PAGE2;OLED_Clear();}/*按键按下时切换模式*/if (KeyNum == KEY_1){KeyNum = 0;model = !model;if (!model){LED_OFF();Buzzer_OFF();}}/*按键按下时进入阈值设计界面*/if (KeyNum == KEY_Long1){KeyNum = 0;oledPages = SETTINGS_PAGE;OLED_Clear();}break;case DISPLAY_PAGE2:OLED_Menu2();SensorDataDisplay2();MotorOperation();/*按键按下时进入主页面2*/if (KeyNum == KEY_2){KeyNum = 0;oledPages = DISPLAY_PAGE1;OLED_Clear();}				break;case SETTINGS_PAGE:OLED_SetInterfacevoid();	//显示阈值设置界面的固定内容OLED_Option(SetSelection());	//实现阈值设置页面的选择功能ThresholdModification(SetSelection());	//实现阈值调节功能	//判断是否退出阈值设置界面if (KeyNum == KEY_2){KeyNum = 0;oledPages = DISPLAY_PAGE1;	//跳转到主界面OLED_Clear();	//清屏}break;default: break;}				}
}

七、单片机实物资料

资料获取 查看主页介绍:兆龙电子单片机设计

http://www.dtcms.com/a/503042.html

相关文章:

  • 【设计模式】Java规则树重构复杂业务逻辑
  • 网络:传输层协议UDP和TCP
  • 从Excel姓名匹配案例学Python:由点及面的系统化学习指南
  • 建网站的专业公司家教网站制作
  • 赋能金融科技:基于AWS的云上量化交易解决方案,让策略研发与部署效率倍增
  • 洛谷 P1012 [NOIP 1998 提高组] 拼数
  • P12954 [GCJ Farewell Round #2] Railroad Maintenance【题解】
  • 虚幻引擎虚拟制片入门教程 之 Sequencer基础
  • 考研408--计算机网络--day1-概念组成功能三种交换技术分类
  • 网站标签怎么做跳转页面网站的建设ppt模板
  • Laravel下载和安装图解(非常详细)
  • Python机器学习---3.分类模型评估
  • Rust Tokio vs Go net/http:云原生与嵌入式生态选型指南
  • 【Java 详解】Mysql 索引从入门到精通
  • Vue收集表单数据
  • 正点原子RK3568学习日志10-向系统条件一个系统调用
  • 软件工程原则:构建高质量软件的基石
  • 哈尔滨在线制作网站网站3d展示怎么做
  • Python操作word实战
  • cms建站系统哪家好企业信息官网
  • 【Java EE进阶 --- SpringBoot】Mybatis - plus 操作数据库
  • ffmpeg下载和实战获取音视频时长
  • 如何高效批量修改多格式文本文件?
  • 移动测试利器Appium全方位解析:从原理、实战到应用场景
  • 018数据结构之队列——算法备赛
  • 开源 Linux 服务器与中间件(四)服务器--Tomcat
  • Auto CAD二次开发——测试功能
  • 《Linux进阶指令实操指南》:文件查看、时间管理、搜索压缩全覆盖(附高频案例)
  • Socket编程学习记录
  • AI“缝合怪”变“神作”,游戏宣传图工作流