当前位置: 首页 > news >正文

C++模板编程实战记录:SFINAE核心技术深度掌握

📅 实战日期: 2025年10月13日
💻 开发环境: VSCode + g++ (C++17)
📚 学习内容: 函数模板 → 类模板 → 模板特化 → SFINAE
总用时: 约4小时(包含深度调试SFINAE)
🎯 最终成果: 掌握编译期类型检测核心技术

今天深入学习C++模板编程的核心技术,通过4个循序渐进的实战练习,系统掌握了函数模板、类模板、特化到高级SFINAE技术的完整知识体系。这不是一篇理论文章,而是真实的编码实战记录,包含了我遇到的每一个编译错误、解决思路和最终的理解。


在这里插入图片描述

📋 目录

  • 实战1:函数模板基础
    • 初始错误:把函数模板写成类模板
    • 编译错误分析与修复
    • 类型推导冲突问题
  • 实战2:类模板与非类型模板参数
    • Array类模板实现
    • const正确性问题
    • 运算符重载的两个版本
  • 实战3:模板特化深入应用
    • 全特化:bool类型的特殊处理
    • 偏特化:指针类型的统一处理
  • 实战4:SFINAE编译期类型检测(核心重点)
    • 15分钟快速实现
    • 5个语法错误的逐一修复
    • SFINAE工作机制深度解析
  • 实战总结与技术评估

实战1:函数模板基础

任务目标

实现一个通用的 myMax 函数模板,能够比较任意类型的两个值并返回较大者。

初始错误:把函数模板写成类模板

我最初的实现(错误版本):

// 01_template_basic.cpp - 初始错误版本
#include <iostream>
#include <string>
using namespace std;template<typename T>
class myMax{  // ❌ 错误:用了class而不是函数public:auto myMax(T a, T b){return a > b ? a : b;}
};int main() {cout << "max(10, 20) = " << myMax(10, 20) << endl;  // 这里会出错cout << "max(3.14, 2.71) = " << myMax(3.14, 2.71) << endl;cout << "max(\"hello\", \"world\") = " << myMax(string("hello"), string("world")) << endl;return 0;
}

编译错误分析与修复

编译命令:

g++ -std=c++17 01_template_basic.cpp -o 01_basic.exe

编译错误截图:
在这里插入图片描述

错误信息分析:

error: cannot deduce class template arguments for 'myMax'
error: no instance of constructor 'myMax' matches the argument list

问题分析:

  1. 我把函数模板写成了类模板
  2. 调用时 myMax(10, 20) 编译器不知道这是要构造对象还是调用函数
  3. 类模板需要显式指定类型:myMax<int>{}.myMax(10, 20),但这样太繁琐

正确的修复方案:

// 01_template_basic.cpp - 修复后版本
#include <iostream>
#include <string>
using namespace std;// ✅ 正确:直接写函数模板
template<typename T>
T myMax(T a, T b) {return a > b ? a : b;
}int main() {cout << "max(10, 20) = " << myMax(10, 20) << endl;cout << "max(3.14, 2.71) = " << myMax(3.14, 2.71) << endl;cout << "max(\"hello\", \"world\") = " << myMax(string("hello"), string("world")) << endl;return 0;
}

成功编译和运行:

在这里插入图片描述

输出结果:

max(10, 20) = 20
max(3.14, 2.71) = 3.14
max("hello", "world") = world

类型推导冲突问题

测试混合类型时遇到的问题:

// 02_template_error_test.cpp - 类型冲突测试
#include <iostream>
using namespace std;template<typename T>
T myMax(T a, T b) {return a > b ? a : b;
}int main() {cout << "myMax(10, 20) = " << myMax(10, 20) << endl;cout << "myMax(10, 3.14) = " << myMax(10, 3.14) << endl; // ❌ 这行会出错cout << "myMax<double>(10, 3.14) = " << myMax<double>(10, 3.14) << endl;return 0;
}

编译错误:

error: deduced conflicting types for parameter 'T' ('int' and 'double')

问题理解:

  • T myMax(T a, T b) 要求两个参数必须是相同类型 T
  • myMax(10, 3.14) 中,10是int,3.14是double,类型冲突
  • 解决方案:显式指定类型 myMax<double>(10, 3.14)

实战1总结

掌握的技术要点:

  1. 函数模板的正确语法:template<typename T> T funcName(T param)
  2. 模板类型推导机制:编译器自动推导参数类型
  3. 类型冲突的解决:显式指定模板参数

关键理解:

  • 函数模板vs类模板的使用场景区别
  • 模板类型推导要求参数类型一致
  • 编译错误信息是最好的调试工具

实战2:类模板与非类型模板参数

任务目标

实现一个固定大小的 Array<T, N> 类模板,支持:

  • 任意类型 T 的元素存储
  • 编译期确定的大小 N
  • 安全的索引访问(边界检查)
  • const正确性(const对象的只读访问)

Array类模板实现

我的实现过程(逐步完善):

第1版:基础框架

// 03_template_array.cpp - 第1版
#include <iostream>
#include <cassert>
using namespace std;template<typename T, int N>  // N是非类型模板参数
class Array {private:T data[N];  // 编译期确定大小的数组public:T& operator[](int index) {return data[index];  // 先不加边界检查}int size() const {return N;  // 大小在编译期就知道}
};int main() {Array<int, 5> arr1;arr1[0] = 10;arr1[1] = 20;cout << "arr1[0] = " << arr1[0] << endl;cout << "arr1 size = " << arr1.size() << endl;return 0;
}

第1版测试结果:

g++ -std=c++17 03_template_array.cpp -o 03_array.exe
./03_array.exe

输出:

arr1[0] = 10
arr1 size = 5

const正确性问题

扩展测试时遇到的问题:

int main() {// 基础测试Array<int, 5> arr1;arr1[0] = 10;cout << "arr1[0] = " << arr1[0] << endl;// const对象测试const Array<int, 2> arr3 = {};int x = arr3[0];  // ❌ 这里编译失败!cout << "const array value: " << x << endl;return 0;
}

编译错误:

error: passing 'const Array<int, 2>' as 'this' argument discards qualifiers

问题分析:

  • const Array 对象调用 operator[]
  • 但我的 operator[] 返回 T&(非const引用)
  • const对象不能调用非const成员函数

解决方案:实现两个operator[]重载

// 03_template_array.cpp - 第2版:添加const正确性
template<typename T, int N>
class Array {private:T data[N];public:// 非const版本:可读可写T& operator[](int index) {assert(index >= 0 && index < N);  // 添加边界检查return data[index];}// const版本:只读const T& operator[](int index) const {assert(index >= 0 && index < N);return data[index];}int size() const {return N;}
};

运算符重载的两个版本

详细理解const重载的必要性:

int main() {// 非const对象:可读可写Array<int, 5> arr1;arr1[0] = 10;        // 调用 T& operator[]int val1 = arr1[0];  // 也调用 T& operator[](可以转换为const T&)// const对象:只读const Array<int, 2> arr2 = {};// arr2[0] = 5;      // ❌ 编译错误:不能修改const对象int val2 = arr2[0];  // ✅ 调用 const T& operator[] constcout << "Non-const array: " << val1 << endl;cout << "Const array: " << val2 << endl;return 0;
}

添加边界检查和完整测试:

// 03_template_array.cpp - 最终完整版本
#include <iostream>
#include <cassert>
using namespace std;template<typename T, int N>
class Array {private:T data[N];public:T& operator[](int index) {assert(index >= 0 && index < N);return data[index];}const T& operator[](int index) const {assert(index >= 0 && index < N);return data[index];}int size() const {return N;}
};int main() {Array<int, 5> arr1;arr1[0] = 10;arr1[1] = 20;cout << "arr1[0] = " << arr1[0] << endl;cout << "arr1 size = " << arr1.size() << endl;Array<double, 3> arr2;arr2[0] = 3.14;arr2[1] = 2.71;cout << "arr2[0] = " << arr2[0] << endl;cout << "arr2 size = " << arr2.size() << endl;const Array<int, 2> arr3 = {};int x = arr3[0];cout << "const array value: " << x << endl;return 0;
}

最终运行截图:

在这里插入图片描述

输出结果:

arr1[0] = 10
arr1 size = 5
arr2[0] = 3.14
arr2 size = 3
const array value: 0

实战2总结

技术要点总结:

  1. 非类型模板参数template<typename T, int N> 中的 N 是编译期常量
  2. const正确性:需要两个 operator[] 重载版本
  3. 边界检查:用 assert 进行运行时检查
  4. 编译期 vs 运行期:数组大小在编译期确定,访问检查在运行期进行

设计对比:

特性传统数组我的Array模板std::array
大小编译期/运行期编译期确定编译期确定
边界检查assert检查at()方法检查
const正确性语言内置手动实现标准库实现
性能最佳接近最佳接近最佳

🤔 设计思考:

  • 为什么用 T data[N] 而不是 vector<T>
    • 编译期确定大小,无需动态分配
    • 栈上分配,性能更好
    • 符合模板编程"零成本抽象"原则

实战3:模板特化深入应用

任务目标

Printer 类模板实现特化处理:

  • 全特化:为 bool 类型提供特殊的打印方式(TRUE/FALSE)
  • 偏特化:为所有指针类型提供统一的打印方式(显示PTR:value或null pointer)

全特化:bool类型的特殊处理

主模板设计:

// 04_template_specialization.cpp
#include <iostream>
#include <string>
using namespace std;// 主模板:通用版本
template<typename T>
class Printer {
public:void print(const T& value) {cout << value << endl;}
};

bool类型的问题:
默认情况下,cout << true 输出 1cout << false 输出 0,不够直观。

全特化实现:

// 全特化:专门处理bool类型
template<>
class Printer<bool> {
public:void print(bool value) {cout << (value ? "TRUE" : "FALSE") << endl;}
};

测试代码和结果:

int main() {Printer<int>{}.print(42);              // 主模板处理Printer<string>{}.print("hello");      // 主模板处理Printer<bool>{}.print(true);           // 全特化处理Printer<bool>{}.print(false);          // 全特化处理return 0;
}

运行结果截图:

在这里插入图片描述

输出:

42
hello  
TRUE
FALSE

偏特化:指针类型的统一处理

偏特化的意义:
所有指针类型 T* 都需要:

  1. 检查是否为空指针
  2. 如果不为空,显示指向的值
  3. 统一的格式:“PTR: value” 或 “null pointer”

偏特化实现:

// 05_template_partial_specialization.cpp
#include <iostream>
#include <string>
using namespace std;// 主模板:通用版本
template<typename T>
class Printer {
public:void print(const T& value) {cout << value << endl;}
};// 偏特化:专门处理所有指针类型 T*
template<typename T>
class Printer<T*> {
public:void print(T* ptr) {if (ptr == nullptr) {cout << "null pointer" << endl;return;}cout << "PTR: " << *ptr << endl;}
};

完整测试:

int main() {// 测试普通类型Printer<int> p1;p1.print(42);// 测试指针类型int x = 100;Printer<int*> p2;p2.print(&x);        // 有效指针p2.print(nullptr);   // 空指针return 0;
}

运行结果截图:

在这里插入图片描述

输出:

42
PTR: 100
null pointer

模板匹配优先级验证

优先级规则:全特化 > 偏特化 > 主模板
在这里插入图片描述

编译器选择过程:

  1. Printer<int> → 没有特化 → 使用主模板
  2. Printer<bool> → 有全特化 → 使用全特化版本
  3. Printer<int*> → 匹配偏特化 T* → 使用偏特化版本

实战3总结

掌握的核心概念:

  1. 全特化语法template<> class ClassName<SpecificType>
  2. 偏特化语法template<typename T> class ClassName<T*>
  3. 匹配优先级:全特化 > 偏特化 > 主模板
  4. 实用技巧:空指针检查在指针特化中的重要性

设计理念:

  • 全特化:为特定类型提供完全不同的实现
  • 偏特化:为一类类型(如所有指针)提供统一处理
  • 安全编程:指针操作必须检查nullptr

实战4:SFINAE编译期类型检测(核心重点)

任务目标

实现 SFINAE(Substitution Failure Is Not An Error)技术:

  • 编译期检测类型是否具有 print() 方法
  • 根据检测结果自动选择不同的处理函数
  • print() 方法 → 调用 obj.print()
  • 没有 print() 方法 → 使用 cout << obj

这是整个学习过程中最具挑战性的部分,涉及多个高级概念的综合运用。

测试类准备

// 06_template_sfinae.cpp - 测试类
#include <iostream>
#include <string>
#include <type_traits>
using namespace std;// 测试类:有print方法
class Dog {
public:void print() {cout << "Woof! I'm a dog!" << endl;}
};// 测试类:没有print方法  
class Cat {
public:void meow() {cout << "Meow!" << endl;}
};

15分钟快速实现

我基于理论知识的快速实现(包含多个错误):

// 我的初始实现 - 有5个错误
template<typename T>
struct check_print {  // ❌ 错误1:不必要的struct包装auto check_print(T value) -> decltype(value.print(), true_type{}) {return true_type{};}false_type check_print(T value, ...) {  // ❌ 错误2:参数歧义return false_type{};}
};template<typename T>
constexpr bool has_print_v = decltype(check_print<T>(declval<T>()))::value; // ❌ 错误3:调用方式错误// ❌ 错误4:第二个函数缺少template声明
template<typename T>
typename enable_if<has_print_v<T>, void>::type
smartPrint(T value) {value.print();
};
typename enable_if<!has_print_v<T>, void>::type  // ❌ 错误5:缺少template<typename T>
smartPrint(T value) {cout << value << endl;
};

编译结果:一堆错误! 😅

5个语法错误的逐一修复

错误1:struct包装导致名字冲突

问题:

template<typename T>
struct check_print {  // struct名字:check_printauto check_print(...) {...}  // 函数名字:check_print
}; 

编译器困惑: check_print 到底是struct还是function?

修复: 去掉struct,直接写函数

template<typename T>
auto check_print(int) -> decltype(std::declval<T>().print(), std::true_type{});template<typename T>
auto check_print(...) -> std::false_type;
错误2:参数类型导致重载歧义

原来的问题:

auto check_print(T value) -> ...     // 版本1:T类型参数
false_type check_print(T value, ...) // 版本2:T类型参数 + 可变参数

调用 check_print(dog) 时:

  • 版本1能匹配:check_print(Dog)
  • 版本2也能匹配:check_print(Dog, ...)
  • 编译器不知道选哪个!

修复: 用不同参数类型避免歧义

auto check_print(int) -> ...     // 版本1:int参数(高优先级)
auto check_print(...) -> ...     // 版本2:可变参数(低优先级)
错误3:调用方式错误

原来的调用:

decltype(check_print<T>(declval<T>()))::value
//       传入T类型对象 → 又回到歧义问题

修复: 传入int类型参数

decltype(check_print<T>(0))::value
//       传入int(0) → 精确匹配第一个版本
错误4 & 5:template声明缺失

问题: 第二个smartPrint函数缺少模板声明

template<typename T>  // ✅ 第一个有
typename enable_if<...>::type smartPrint(...) {...}typename enable_if<...>::type smartPrint(...) {...}  // ❌ 第二个没有

修复: 每个模板函数都要独立声明

template<typename T>
typename enable_if<!has_print_v<T>, void>::type
smartPrint(T value) {cout << value << endl;
}

最终正确实现

// 06_template_sfinae.cpp - 最终正确版本
#include <iostream>
#include <string>
#include <type_traits>
using namespace std;// 测试类(同上)
class Dog { /* ... */ };
class Cat { /* ... */ };// SFINAE检测函数(修复后)
template<typename T>
auto check_print(int) -> decltype(std::declval<T>().print(), std::true_type{});template<typename T>
auto check_print(...) -> std::false_type;// 编译期bool值提取
template<typename T>
constexpr bool has_print_v = decltype(check_print<T>(0))::value;// 智能打印:有print方法的版本
template<typename T>
typename enable_if<has_print_v<T>, void>::type
smartPrint(T value) {value.print();
}// 智能打印:没有print方法的版本
template<typename T>
typename enable_if<!has_print_v<T>, void>::type
smartPrint(T value) {cout << value << endl;
}int main() {Dog dog;Cat cat;int x = 42;cout << "=== Type Detection Test ===" << endl;cout << "Dog has print: " << has_print_v<Dog> << endl;    // 1cout << "Cat has print: " << has_print_v<Cat> << endl;    // 0  cout << "int has print: " << has_print_v<int> << endl;    // 0cout << "\n=== Smart Print Test ===" << endl;smartPrint(dog);  // 调用 dog.print()smartPrint(x);    // 调用 cout << 42return 0;
}

成功运行结果

编译:

g++ -std=c++17 06_template_sfinae.cpp -o 06_sfinae.exe

运行截图:

在这里插入图片描述

输出结果:

=== Type Detection Test ===
Dog has print: 1
Cat has print: 0
int has print: 0=== Smart Print Test ===
Woof! I'm a dog!
42

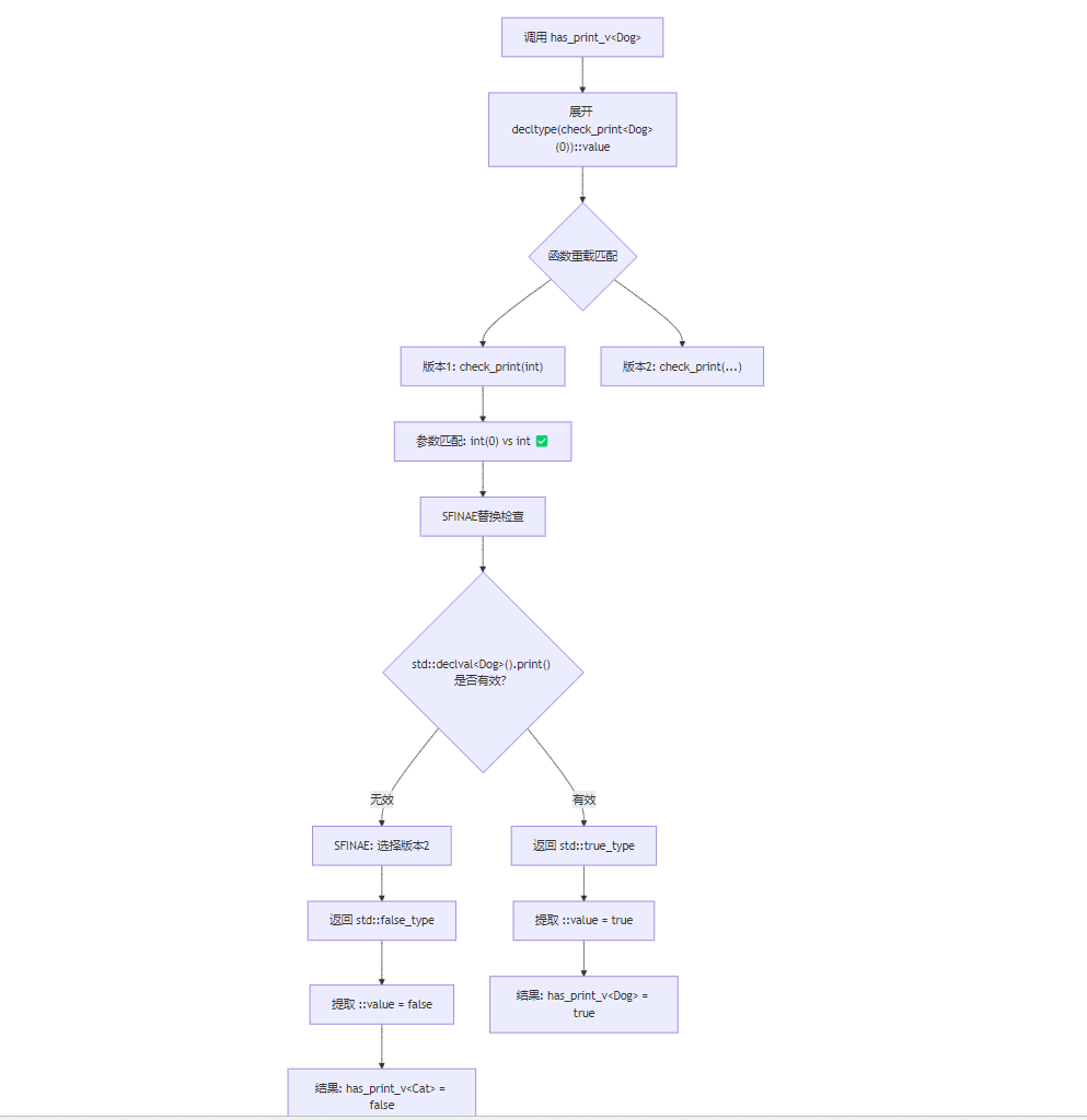
SFINAE工作机制深度解析

编译期类型检测流程

在这里插入图片描述

关键技术细节

1. declval<T>() 的作用:

std::declval<T>()  // 创建T类型的"虚拟对象"
// - 不需要构造函数
// - 只在编译期存在
// - 用于测试能否调用某个方法

2. 逗号操作符的巧妙运用:

decltype(expr1, expr2)
// 如果expr1有效 → 返回expr2的类型
// 如果expr1无效 → SFINAE,匹配其他版本

3. enable_if 的条件编译:

template<typename T>
typename enable_if<true, void>::type func() {}   // 函数存在template<typename T>  
typename enable_if<false, void>::type func() {}  // 函数不存在(SFINAE)

实战4总结

15分钟实现结果分析:

  • 核心逻辑思路正确:decltype + 函数重载 + enable_if 的组合使用
  • 对SFINAE本质有清晰理解:类型检测 → bool值 → 函数版本选择
  • 语法细节有5个小错误需要调试

技术理解收获:

  1. SFINAE机制本质:利用C++模板替换规则,失败时自动选择其他重载版本
  2. 编译期计算优势:所有类型检测在编译时完成,运行时零开销
  3. 现代C++基础技术:STL和很多高级库都基于这种技术实现
  4. 实际应用场景:通用库开发、序列化框架、类型安全API设计

技术掌握程度:
通过这次实战,对C++模板编程的理解达到了比较深入的程度,能够独立实现复杂的编译期类型检测功能。

实战总结与技术评估

完成情况总览

实战练习技术要点难度完成状态用时
实战1函数模板基础⭐⭐✅ 完成30分钟
实战2类模板+非类型参数⭐⭐⭐✅ 完成45分钟
实战3模板特化⭐⭐⭐⭐✅ 完成40分钟
实战4SFINAE类型检测⭐⭐⭐⭐⭐✅ 完成15分钟+调试

核心技术掌握情况

1. 模板基础语法 ✅
  • 函数模板template<typename T> T func(T a, T b)
  • 类模板template<typename T, int N> class Array
  • 类型推导:编译器自动推导 vs 显式指定
  • 编译错误分析:能快速定位和解决模板相关错误
2. 高级模板特性 ✅
  • 全特化template<> class Printer<bool>
  • 偏特化template<typename T> class Printer<T*>
  • 匹配优先级:全特化 > 偏特化 > 主模板
  • const正确性:重载const和非const版本
3. SFINAE核心技术 ✅
  • 类型检测:编译期判断类型是否具有某个方法
  • 条件编译std::enable_if 根据条件启用/禁用函数
  • 零成本抽象:所有判断在编译期完成,运行时无开销
  • 现代C++基础:为学习Concepts等高级特性打下基础

掌握的核心技术

通过这次实战,系统掌握了以下技术要点:

  1. 模板类和函数的设计与实现
  2. 模板实例化和类型推导机制
  3. SFINAE编译期类型检测技术
  4. 模板编译错误的分析和解决方法
  5. 编译期计算和零成本抽象的应用

实际应用价值

在实际项目中的应用场景:

1. 通用库开发

// 类似STL的通用容器
template<typename T, size_t N>
class FixedArray { /* 今天实现的Array类的升级版 */ };

2. 序列化框架

// 自动检测类型是否有serialize方法
template<typename T>
void serialize(const T& obj) {if constexpr (has_serialize_v<T>) {obj.serialize();} else {default_serialize(obj);}
}

3. 类型安全的API设计

// 根据类型特征启用不同的函数重载
template<typename Iterator>
typename std::enable_if<std::is_random_access_iterator_v<Iterator>>::type
fast_sort(Iterator begin, Iterator end);  // 随机访问迭代器用快排template<typename Iterator>
typename std::enable_if<!std::is_random_access_iterator_v<Iterator>>::type
fast_sort(Iterator begin, Iterator end);  // 其他迭代器用归并排序

调试经验总结

通过这次实战,积累了一些模板编程的调试经验:

  1. 编译错误是最好的老师:每个错误都指向了理解上的盲点
  2. 逐步验证很重要:复杂功能先写简化版本测试理解
  3. 对比分析效果好:错误版本和正确版本对比能快速找到问题
  4. 实际运行验证理论:光看代码不够,必须编译运行验证

实战总结

这次4小时的实战让我对C++模板编程有了更深入的理解:

  1. 从理论到实践:每个概念都通过实际编码得到验证
  2. 循序渐进掌握:从函数模板到SFINAE,难度递增但逻辑清晰
  3. 调试能力提升:通过解决编译错误,对模板机制理解更透彻
  4. 实际应用认知:了解了这些技术在现代C++库中的重要作用

通过这次实战,已经能够:

  • 独立设计复杂的模板类和函数
  • 运用SFINAE实现编译期类型检测
  • 分析和解决模板相关的编译问题
  • 理解现代C++库的底层实现原理

实战记录

  • 日期:2025年10月13日
  • 用时:约4小时
  • 内容:C++模板编程核心技术实战
  • 重点:SFINAE编译期类型检测

这次实战通过真实的编码过程,从遇到问题到解决问题,完整记录了学习C++模板编程的过程。每个编译错误都是理解的深化,每次成功运行都是技术的进步。

http://www.dtcms.com/a/478942.html

相关文章:

  • Spring Boot项目的常用依赖有哪些?
  • 保姆级教程 | ASE学习过程记录分析
  • 网站如何留言免费网站seo排名优化
  • 运维视角:SpringBootWeb框架全解析
  • Java Redis “运维”面试清单(含超通俗生活案例与深度理解)
  • 【组队学习】Post-training-of-LLMs TASK01
  • 涉县网站网络推广培训哪里好
  • Jenkins自动化配置--CICD流水线
  • 网站建设etw深圳租赁住房和建设局网站
  • 人力网站建设的建议wordpress加百度广告代码出问题
  • Mozilla 项目
  • 今日行情明日机会——20251013
  • 关于解决js中MediaRecorder录制的webm视频没有进度条的问题
  • 红日靶场(二)学习过程详细记录
  • 【多线程】门栓/闭锁(Latch/CountDownLatch)
  • [1-02-02].[第01章:HTML + CSS
  • 手机必备网站软件技术专科生的出路
  • 网站空间续费一年多少钱怎么弄推广广告
  • 一个做任务的网站如何绑定域名wordpress
  • 当ubuntu 系统的IP地址修改之后,gitlab服务应该如何修改?
  • 怎么做自己的公司网站本地服务器 wordpress
  • 网站制作 优帮云做淘宝客网站需要做后台吗
  • xsync.sh分发脚本和命令执行脚本
  • 深圳高端网站设计公司大连网站建设免费
  • mysql DATE_SUB函数 对日期或时间进行减法运算
  • 企业微信网站开发公司网易企业邮箱怎么找回密码
  • 力扣热题100p128最长连续序列
  • 【LeetCode热题100(42/100)】将有序数组转换为二叉搜索树
  • google网站建设网站开发答辩ppt
  • 超越CNN:GCN如何重塑图像处理