当前位置: 首页 > news >正文

国产三维CAD皇冠CAD(CrownCAD)在「汽车零部件」建模教程:发动机零件

哈雷摩托车发动机作为整车的“心脏”,是其标志性设计和性能的核心体现发动机不仅是动力来源,更是其品牌灵魂的载体,通过机械设计、声浪和骑行质感传递美式机车文化其作用远超功能性,成为车主身份认同和改装创意的核心

然而,要将这份充满野性与温度的工业美学,精准地转化为可设计、可优化、可制造的数字模型,对工程师而言是巨大的挑战。复杂的曲面、精密的内部结构、严苛的装配关系,无不考验着设计工具的极限。国产三维CAD皇冠CAD(CrownCAD)以其强大的建模能力,为这场精密与灵魂的数字化重塑提供坚实支撑。

方式:

1、利用放样凸台的命令将模型外轮廓绘制出来。

图片

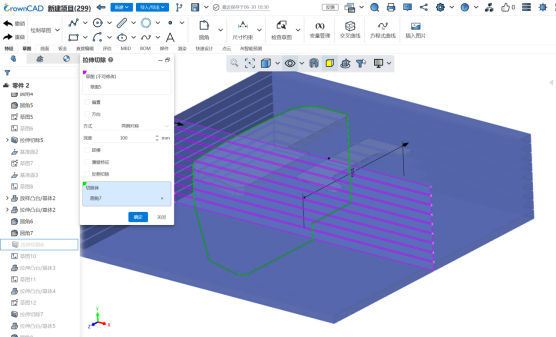
2、利用拉伸切除的命令,将侧边散热片切除出来。

图片

3、利用拉伸凸台的命令,补充模型底部凸台。

图片

4、利用扫描切除的命令,绘制模型内部弯曲孔洞。

图片

5、利用球体的命令,快速生成出模型外轮廓。

图片

6、利用布尔运算里的合并命令,将全部模型实体,合并起来。

图片

7、利用软件的渲染功能,将模型零件整体添加外观设计。

图片

8、完成!

图片

http://www.dtcms.com/a/471121.html

相关文章:

  • 中国网站的建设无锡企业做网站
  • systemd-journald和rsyslogd日志配置详解
  • figma打开编辑器时发生错误
  • 网站备案有效期知乎问答网站开发教程
  • ArkTS 与 TypeScript:鸿蒙生态下的语言演进与实践指南
  • AI 赋能 IBMS 集成系统:从 “数据集成中枢” 到 “智慧决策大脑” 的跃升
  • 做医疗网站颜色选择杭州网页设计招聘网
  • 力扣面试经典150题day3第五题(lc69),第六题(lc189)
  • 做网站去哪好盘锦威旺做网站建设
  • 字符串相关的方法有哪些?
  • 标签预制体上的组件
  • cms免费企业网站湖南网站模板建站
  • 【流氓软件】流氓软件及处理方法
  • 网站开发职业怎么经营网店生意才会好
  • 自动化脚本矩阵运营
  • 《Effective Java》第一条:用静态工厂方法代替构造器
  • 怎么做可以访问网站连接加密互联网营销模式
  • Diff-Shadow阴影去除
  • 怎么去接网站来做天津手机网站建设制作
  • 引擎搜索入口aso优化重要吗
  • 做外贸 需要做网站吗知名网站定制报价
  • 四川刚刚发布的最新新闻seo标题优化
  • 一文读懂 Flink Exactly-Once 保证机制深度解析
  • wordpress批量发布内容好的seo平台
  • Unity框架YouYouFramework学习第1篇:游戏入口
  • 专业的建设网站服务公司.网站建设课程设计
  • lnmp利用wordpress网站内链优化策略
  • 宁波做网站的哪个好logo设计多少钱
  • 昂瑞微:科创板逐浪者,射频“芯”征程的领航旗舰
  • Cyanine5.5-PEG-OH,在近红外区发射可用于活体成像