基于Python的旅游数据可视化系统的分析与设计-计算机毕设 97740
基于Python的旅游数据可视化系统的分析与设计
目 录
摘 要
Abstract
1 绪 论
1.1 研究背景与意义
1.2 国内外现状研究
1.3 主要研究内容
2 相关技术介绍
2.1 爬虫技术
2.2 Pandas简介
2.3 Matplotlib可视化库
2.4 Python语言
2.5 Django框架
2.6 MVC模型
2.7 MySQL数据库
2.8 本章小结
3 系统分析
3.1 可行性分析
3.1.1 技术可行性
3.1.2经济可行性
3.1.3社会可行性
3.2 系统功能分析
3.2.1 功能性分析
3.2.2 非功能性分析
3.3 系统用例分析
3.4系统流程分析
3.4.1程序操作流程
3.4.2登录流程
3.4.3注册流程
3.5 本章小结
4 系统总体设计
4.1 系统架构设计
4.2 系统功能模块设计
4.3 数据库设计
4.3.1 数据流程分析
4.3.2 数据库概念结构设计
4.3.3 数据库逻辑结构设计
4.4 本章小结
5 系统详细设计与实现
5.1 用户功能模块
5.1.1 前台首页
5.1.2 用户注册
5.1.3 用户登录
5.1.4 反馈信息
5.1.5 景点信息
5.1.6 景点数据
5.1.7 个人中心
5.2 后台管理功能模块
5.2.1 系统用户
5.2.2 景点分类管理
5.2.3 景点信息管理
5.2.4 景点数据管理
5.2.5 系统管理
6 系统测试
6.1 系统测试目的
6.2 功能测试用例
6.3 测试结果
结 论
参考文献
致 谢
摘 要
随着数字化技术的不断进步,旅游行业逐渐从传统的信息传播模式转向数据驱动的智能决策模式。旅游数据的采集、分析与可视化已经成为提升游客体验、优化景区管理、推动行业发展的关键手段。本文设计并实现了一套基于Python和Django框架的旅游数据可视化系统,通过集成多种数据来源和分析方法,帮助用户更加便捷、直观地获取和理解旅游信息,为游客的决策提供支持。
本系统的核心架构基于Python语言和Django Web框架,整合了多种数据处理与可视化技术。系统的功能模块包括景点信息展示、游客评价分析、景区数据可视化、旅游趋势预测等。通过数据清洗与处理技术,系统将旅游相关的多源数据整合为结构化信息,支持用户进行各种查询和分析。
具体来说,系统通过Python的爬虫框架抓取并处理景点的基本数据(如名称、位置、开放时间、票价等)以及用户的评论和评分等信息。爬取的数据存储在MySQL数据库中,并使用Django框架进行数据管理与呈现。通过前端技术,系统将这些数据以图形化方式展示给用户。用户可以通过动态折线图、条形图等形式,查看景点的评分分布、游客满意度、景区热度变化等信息,极大提升了用户对旅游数据的理解和决策能力。
此外,系统还支持个性化的数据查询功能,用户可以根据不同的需求进行筛选,如查看特定地区的景点排名、某一景点的游客评价趋势等。这一功能使得用户能够根据自己的旅游需求,快速获取有价值的信息,提升旅游决策的效率。
总的来说,本系统通过数据可视化的方式,有效提升了旅游信息的透明度和用户的决策效率。未来,系统可以进一步拓展功能,集成更多的数据源和分析模型,为景区管理者、旅游企业及游客提供更为全面的数据支持和服务。
关键词:Python、Django、旅游数据、数据可视化、爬虫。
With the continuous advancement of digital technology, the tourism industry is gradually shifting from traditional information dissemination models to data-driven intelligent decision-making models. The collection, analysis, and visualization of tourism data have become key means to enhance tourist experience, optimize scenic area management, and promote industry development. This article designs and implements a tourism data visualization system based on Python and Django frameworks. By integrating multiple data sources and analysis methods, it helps users obtain and understand tourism information more conveniently and intuitively, providing support for tourists' decision-making.
The core architecture of this system is based on Python language and Django web framework, integrating various data processing and visualization technologies. The functional modules of the system include scenic spot information display, tourist evaluation analysis, scenic spot data visualization, tourism trend prediction, etc. Through data cleaning and processing techniques, the system integrates multi-source tourism related data into structured information, supporting users in various queries and analyses.
Specifically, the system uses Python's crawler framework to capture and process basic data of tourist attractions (such as name, location, opening hours, ticket prices, etc.) as well as user comments and ratings. The crawled data is stored in a MySQL database and managed and presented using the Django framework. Through front-end technology, the system presents these data to users in a graphical manner. Users can view the rating distribution, tourist satisfaction, and changes in popularity of scenic spots through dynamic line charts, bar charts, and other forms, greatly enhancing their understanding and decision-making ability of tourism data.
In addition, the system also supports personalized data query function, allowing users to filter according to different needs, such as viewing the ranking of scenic spots in specific regions, the trend of tourist evaluations of a certain scenic spot, etc. This feature enables users to quickly obtain valuable information based on their travel needs, improving the efficiency of travel decision-making.
Overall, this system effectively enhances the transparency of tourism information and user decision-making efficiency through data visualization. In the future, the system can further expand its functions, integrate more data sources and analysis models, and provide more comprehensive data support and services for scenic area managers, tourism enterprises, and tourists.
Keywords: Python, Django, tourism data, data visualization, web crawling.
1 绪 论
随着全球旅游业的持续增长,游客的需求日益多样化,旅游市场竞争也愈加激烈。如何准确、快速地为游客提供高质量的旅游服务,成为了旅游行业发展的重要课题。在这个过程中,数据扮演着越来越重要的角色。旅游数据不仅包括景区的基本信息(如景点介绍、门票价格、开放时间等),还包括游客的评价、消费习惯、旅行趋势等动态信息。这些数据如果能够得到有效采集、处理与分析,将为游客的旅行决策提供科学依据,也能够为景区管理者和旅游企业提供宝贵的运营决策支持。
然而,当前大多数旅游信息的获取依赖于传统的人工收集和静态展示,这不仅导致信息更新不及时,而且难以对数据进行深度分析。因此,如何利用现代化的技术手段对旅游数据进行高效的采集、分析与展示,成为提升旅游行业服务质量和管理水平的一个重要问题。在这一背景下,数据可视化技术和智能化分析方法应运而生,它们能够将庞大的旅游数据通过直观的图形和图表展现出来,帮助用户快速理解数据背后的趋势和规律,从而做出更加科学和合理的决策。
Python语言因其简洁、高效、可扩展等特点,已经成为数据分析和可视化领域的首选工具。而Django作为一个强大的Web开发框架,具备了快速构建可维护网站应用的能力,能够为用户提供一个易于使用和交互的在线平台。因此,基于Python的旅游数据可视化系统,能够充分发挥两者在数据处理、可视化展示和Web应用开发方面的优势,为旅游行业的智能化、数字化转型提供有效的技术支持。
本研究的意义在于,通过基于Python的旅游数据可视化系统,系统性地将旅游数据转化为有价值的信息,帮助游客做出更为精准的旅行决策。同时,该系统也为景区管理者、旅游企业提供了全新的数据分析视角,通过数据驱动的方式,优化旅游服务和运营管理。通过数据可视化的手段,本研究能够有效提升旅游行业的信息化水平,推动旅游产业链条的优化和升级,进而促进旅游行业的可持续发展。
随着互联网和大数据技术的发展,旅游行业的数据化、智能化程度不断提升,旅游数据的采集、分析与可视化已经成为提升游客体验、优化景区管理以及推动行业创新的重要手段。近年来,国内外学术界和企业界纷纷开展了大量关于旅游数据可视化和数据分析的研究与实践,推动了旅游业的数字化转型。以下是国内外在这一领域的研究现状综述。
国外研究现状
随着互联网和大数据技术的迅猛发展,旅游行业的数字化转型步伐日益加快,数据采集、分析与可视化已经成为提升游客体验、优化景区管理以及推动行业创新的重要手段。旅游数据可视化不仅帮助游客获取更为精确的旅行信息,还能帮助景区和旅游企业通过数据分析做出更有针对性的管理决策。近年来,国内外学术界和企业界纷纷投入大量资源进行旅游数据可视化与分析的研究与实践,推动了旅游业在技术革新中的进步。
在国际上,旅游数据可视化的研究始于20世纪90年代末,随着信息技术的进步,数据可视化逐渐成为旅游领域的重要研究方向。许多国外学者和科研机构在旅游数据可视化系统的构建、游客行为分析和旅游趋势预测等方面做出了大量有价值的研究。旅游大数据与决策支持系统的应用,尤其是在云计算和大数据技术的支撑下,为旅游业带来了革命性的变化。学者们通过分析游客的历史行为数据和兴趣偏好,借助实时更新的数据为游客提供智能化的旅游推荐服务。此外,基于地理信息系统(GIS)的技术和旅游数据可视化相结合,也为景区管理者提供了优化景区布局和游客流量管理的有效工具,从而为旅游业决策者提供了宝贵的支持。
在旅游数据分析领域,国外研究者重点探索了数据挖掘技术的应用,通过分析游客的消费习惯和行为模式,为个性化的旅游推荐和精准营销提供了有力依据。数据挖掘方法在旅游业中的重要作用体现在能够通过大量游客的评论数据进行情感分析,进而揭示游客的真实需求,帮助景区和旅游企业提供更具针对性的服务。随着社交媒体平台的兴起,如TripAdvisor、Instagram等社交媒体数据成为研究的重要对象,学者们探索如何结合这些平台的海量数据,提升旅游推荐系统的智能化水平,进一步提高游客满意度。
国外的旅游数据可视化研究也主要集中在如何将庞大的旅游数据以图形化、交互式的方式呈现给用户。一些先进的旅游数据可视化系统通过使用地理信息系统(GIS)和多种图表工具(如折线图、饼图、热力图等),帮助游客更直观地了解景点的评分、游客流量以及旅游偏好等信息。这些可视化工具不仅优化了游客的信息获取体验,还为景区管理者提供了实时的数据支持,帮助他们调整资源配置、优化管理流程,提升景区运营的效率和服务质量。通过图形化展示,游客能够在短时间内获得景区热门程度、游客密度等关键信息,从而做出更明智的旅行决策。
国内研究现状
国内旅游数据可视化的研究起步较晚,但随着旅游业的快速发展,特别是大数据、云计算等技术的不断进步,相关研究逐渐得到了广泛关注。近年来,旅游数据分析和可视化已成为国内学术界和企业界的研究热点,并呈现出蓬勃发展的态势。国内的研究主要聚焦于大数据采集与处理、旅游数据可视化技术的应用、个性化旅游推荐系统的开发以及智慧旅游的相关应用等方向。
在旅游大数据的采集与处理方面,国内学者进行了大量探索,主要集中在如何有效获取和整合来自各类旅游平台、社交媒体、智能设备等多渠道的大规模数据。国内的研究通常使用数据爬虫、API接口等技术手段,采集游客评价、景区信息、交通状况等相关数据。这些数据为后续的分析和可视化工作提供了坚实的基础。通过对这些庞大数据的整理和整合,研究者能够从中提取出有价值的信息,进而为景区管理者和旅游企业提供决策支持。
在旅游数据可视化与决策支持系统的研究中,国内许多学者关注如何通过数据可视化技术辅助游客决策以及景区管理。例如,基于Web的旅游数据可视化平台可以提供景点信息展示、游客评价分析、旅游趋势预测等功能。这些平台通常采用Django、Flask等Web开发框架,并结合Matplotlib、Plotly等数据可视化工具,帮助用户以图形化的方式查看旅游数据。这些系统不仅能为游客提供直观的信息展示,还能为景区管理者提供分析工具,帮助他们做出更加精准的资源配置决策。此外,一些研究还探讨了数据可视化在旅游营销和旅游预测方面的应用,助力景区、旅行社等相关机构通过数据驱动的方式优化服务与运营。
个性化旅游推荐与智能化服务也是国内旅游数据分析研究的一个重要方向。学者们通过对游客的兴趣、行为偏好等数据进行分析,为游客提供个性化的旅游推荐服务。这类系统能够根据游客的历史数据、旅游时节、目的地等多方面的信息,为其推荐最适合的旅游路线和景点,帮助游客节省时间和精力,提升旅游体验。个性化推荐系统的发展大大提高了旅游服务的精准性和游客的满意度,同时也推动了旅游企业在市场中进行精准的营销。
此外,国内还开展了大量关于基于旅游数据的智慧旅游研究。随着城市旅游的迅速发展,智慧城市的概念也逐渐被引入到旅游管理中。研究者们致力于将旅游大数据、物联网技术和地理信息系统(GIS)等技术结合起来,提升旅游资源的优化配置和景区管理效率。例如,通过对景区游客流量、交通状况、气候变化等信息的实时监控和分析,相关部门可以及时调整景区的开放时间、门票价格等措施,减少游客拥堵,提高游客的满意度。此外,基于智慧城市的旅游管理方案,还可以通过智能化的手段对城市内的旅游资源进行全面协调与高效管理,实现城市旅游的可持续发展。
总的来说,国内旅游数据可视化和分析的研究正处于快速发展之中,涵盖了从大数据采集、分析到个性化服务、智慧旅游等各个方面。这些研究成果不仅为国内旅游行业的发展提供了理论支持,也为景区管理者和旅游企业的决策提供了强有力的工具,推动了国内旅游行业的数字化转型和创新发展。
(1)数据采集:基于Python的旅游数据可视化系统首先需要从各类旅游平台、社交媒体、景区信息和交通数据中采集原始数据。常用的采集方法包括Python爬虫技术和API接口调用,通过抓取游客评价、景区信息、交通流量等多种数据,为后续分析提供基础。
(2)数据预处理:数据预处理阶段主要通过Python中的Pandas和Numpy对采集的数据进行清洗、去重、标准化等处理。清理掉缺失值、异常值和重复数据,确保数据的准确性和一致性,为后续分析提供可靠的数据基础。
(3)数据分析:数据分析阶段主要是对清洗后的数据进行统计分析和趋势挖掘。通过Python中的统计分析工具对数据进行汇总、计算和对比分析,发现游客行为、景区受欢迎程度、旅游流量变化等规律。这一过程帮助旅游决策者了解行业动态和用户需求,提供决策依据。
(4)数据可视化:数据可视化阶段,使用Python的可视化库(如Matplotlib、Seaborn、Plotly等)将分析结果转化为直观的图表、地图等形式,帮助用户更好地理解数据。通过交互式的可视化界面,用户可以查看旅游趋势、景区热度等信息,实时掌握旅游动态,方便决策和规划。
(5)系统集成与应用:终,所有模块通过Python的Web框架(如Django或Flask)进行集成,形成一个完整的旅游数据可视化系统。该系统能够展示实时的旅游信息、游客偏好分析、景区管理等功能,方便游客获取个性化推荐,同时为景区管理者和旅游公司提供运营决策支持,推动旅游行业的数字化转型和智能化应用。
2 相关技术介绍
爬虫技术是指使用程序自动抓取互联网数据的过程。网络爬虫能够模拟用户访问网页,并提取所需的数据。常用的爬虫库有requests和BeautifulSoup,它们可以帮助用户获取网页内容并解析HTML结构。
爬虫技术的主要步骤包括:
发送请求:向目标网站发送HTTP请求,获取网页内容。
解析数据:使用解析库提取所需信息,比如商品名称、价格等。
存储数据:将提取的数据保存到本地数据库或文件中,便于后续分析。
遵循规则:遵循网站的robots.txt协议,避免对网站造成负担或被禁止访问。
Pandas是一个强大的数据分析和操作库,特别适用于处理结构化数据。它提供了DataFrame和Series等数据结构,使数据处理变得更加简单高效。
Pandas的主要功能:
数据清洗:处理缺失数据、重复数据及数据格式转换。
数据分析:支持基本的统计操作和复杂的查询,方便数据分析师工作。
数据导入导出:能够方便地与多种格式(如CSV、Excel、数据库等)进行数据交互。
Matplotlib是一个广泛使用的绘图库,适用于生成各种类型的图形和可视化效果。它提供了高度灵活的绘图功能,适合于从简单图表到复杂可视化的各种需求。
Matplotlib的主要特点:
多种图形类型:支持折线图、柱状图、散点图、饼图等多种类型的图形。
高度自定义:可调整图形的各个参数,定制自己的可视化效果。
与NumPy、Pandas兼容性强:可以直接从NumPy数组和Pandas DataFrame中进行绘制。
交互性:支持在Jupyter Notebook等环境中进行交互式绘图,提高用户体验。
在旅游数据可视化系统的开发中,使用到的关键技术是Python语言。Python作为一种高级、通用、解释型编程语言,具有简洁、易读、易学的特点,适合快速开发和易维护。在系统开发过程中,Python语言的灵活性和丰富的库能够快速实现各种功能模块,处理复杂业务逻辑,同时能够保证系统的稳定性和可扩展性。Python语言也具有较高的社区活跃度和开发资源,为系统的持续优化和升级提供了可靠的基础。通过使用Python语言,旅游数据可视化系统能够快速、高效地实现各项功能需求,满足资产管理的核心要求。
旅游数据可视化系统的开发中采用了Django框架。Django是一个基于Python的高级Web应用程序框架,提供了许多开箱即用的功能和工具,包括强大的URL路由、模型-视图-模板(MVT)设计模式、自动化管理界面等。通过使用Django框架可以快速搭建稳定、安全、高效的Web应用程序,并且可以遵循最佳实践进行开发,提高开发效率和代码质量。Django框架还提供了丰富的第三方插件和社区支持,为系统的功能拓展和优化提供了便利。通过整合Django框架,旅游数据可视化系统得以快速搭建,并具备良好的可维护性和扩展性,满足资产管理的复杂需求。
旅游数据可视化系统采用MVC模型作为设计架构,将应用程序分为模型、视图和控制器三部分。模型处理数据逻辑,视图展示数据,控制器处理用户输入和业务逻辑,实现数据、展示和控制的分离,提高可维护性和可扩展性。模型与视图解耦使系统易修改,控制器分离业务逻辑和用户交互,降低耦合度,提高灵活性和可靠性。MVC模型使系统更易维护和更新,为旅游数据可视化系统提供了良好的架构基础。
旅游数据可视化系统的开发中采用了MySQL数据库作为数据存储平台。MySQL是一种流行的开源关系型数据库管理系统,具有稳定性高、性能优异、易用性强等特点,适合用于存储大量结构化数据。通过使用MySQL数据库,系统可以高效地存储和管理资产信息、出入库记录等关键数据,实现数据的安全性和可靠性。通过整合MySQL数据库,旅游数据可视化系统能够实现数据的高效管理和快速检索,为资产管理提供可靠的数据支持。
本章主要描述了开发旅游数据可视化系统所使用的关键技术与开发环境,通过爬虫技术、Pandas、Matplotlib、Python、Django和MySQL等技术,确保系统开发的高效性和数据的准确性。
3 系统分析
系统分析是对系统开发的可行性进行研究,分析功能需求以确保系统满足用户期望。系统用例设计将明确定义系统与外部用户的交互场景,系统流程规划则细化系统内部功能流程,确保系统各模块协调工作。通过系统分析,可以建立清晰的系统框架,明确系统目标和功能,为系统开发和实施奠定基础。
采用Pyhton语言、Django框架和MySQL数据库构建旅游数据可视化系统具有较高的可行性。Pyhton作为流行的编程语言,具有强大的生态系统和丰富的库支持,适合快速开发和易维护。Django框架提供了快速开发和强大功能,可加快系统搭建速度,而MySQL作为稳定可靠的数据库,能够满足系统的数据存储和管理需求,保证数据安全和稳定性。
在经济可行性方面,采用开源技术栈搭建系统有助于降低开发成本,减少了软件许可费用。同时,旅游数据可视化系统的建设和应用能够提高管理效率、优化资源配置,为用户带来长期效益和投资回报。
在社会可行性方面,旅游数据可视化系统的应用可以提高管理流程的透明度和效率,提升用户体验,为用户的挑选环境提供更好的服务。同时,系统的使用还能提高旅游数据管理的智能化水平,推动数字化转型,为旅游行业发展和竞争力提供支持。
因此,从技术、经济和社会方面来看,构建旅游数据可视化系统具有较高的可行性,能够带来多方面的益处。
旅游数据可视化系统通过不同角色的功能模块,实现对旅游数据的全面管理。注册用户和管理员各自的功能模块互相配合,共同构建了一个高效、透明的旅游数据可视化体系。该旅游数据可视化系统的设计旨在为注册用户提供便利的点评景点、查看景点数据体验,同时为管理员提供强大的管理功能。通过合理的功能划分,可以确保系统操作的流畅性和数据的准确性,使得用户和管理员都能在各自的角色中高效管理。
注册用户端:
首页:注册用户可以查看导航栏、轮播图、景点资讯、景点信息推荐和景点数据推荐(系统按热度从高到低排序)。用户可以在首页上快速访问各个功能模块,并对我的账户进行修改,包括修改个人资料、密码、头像和昵称等。
系统公告:注册用户可以查看系统公告、网站公告、关于我们、联系方式和网站介绍等信息。这些公告和介绍帮助用户了解平台的最新动态和相关政策。
景点资讯:注册用户可以查看系统发布的各类资讯详情,通过输入局部信息、选择筛选条件、排序进行搜索,找到感兴趣的资讯。用户可以对喜欢的资讯进行点赞、收藏和评论,增加互动性和参与感。
反馈信息:注册用户可以查看各类留言列表,并发布新的留言(输入标题和留言内容进行提交)。用户可以通过反馈信息模块与其他用户交流,提出建议或分享经验。
景点信息:注册用户可以查看系统发布的各类景点信息列表详情,通过输入景点名称、景点类型、景点地址、选择景点类型、排序进行搜索,找到感兴趣的景点。用户可以查看景点的详细信息,包括景点名称、类型、地址、门票、开放时间、评分占比、点赞数、点击数、景点历史、介绍、文化介绍等,并对喜欢的景点进行点赞、收藏和评论。用户还可以对景点进行点评,每个用户对每个景点只能点评一次,确保点评的真实性和可靠性。
景点数据:注册用户可以查看系统发布的各类景点数据详情,通过输入景点名称、景点排名、选择排序进行搜索,找到感兴趣的景点数据。用户可以查看景点的详细数据,包括景点名称、排名、评分、攻略数量、评论数量、驴友占比、描述、详情等,并对喜欢的景点数据进行点赞、收藏和评论。
我的账户:注册用户可以修改自己的资料,包括修改个人资料、密码、头像和昵称等。用户可以通过我的账户模块管理个人信息,确保账户的安全性和个性化设置。
个人中心:注册用户可以对个人中心包含的个人首页进行操作,个人首页的功能包含景点点评、反馈信息、收藏等。用户可以查看景点数据、景点点评、景点信息符合的数据、统计条形图、折线图,全面了解自己的使用情况和兴趣点。
景点点评:注册用户可以查看在前台对景点的点评详情,通过输入景点名称、选择点评分数进行搜索,对页面进行查询和重置。用户可以查看其他用户的点评,了解不同景点的评价和反馈,帮助自己做出更好的旅游决策。
反馈信息:注册用户可以查看在前台的留言反馈详情,通过输入标题、昵称进行搜索,对页面进行查询、重置和删除。用户可以管理自己的留言,删除不再需要的信息,保持个人中心的整洁。
收藏:注册用户可以查看收藏系统所有关于景点信息、景点数据的内容,对不喜欢的内容可以删除。用户可以通过收藏功能保存感兴趣的景点和数据,方便日后查看和参考。
后台管理端:
后台首页:管理员可以查看注册用户统计、景点信息统计、景点点评统计、景点数据统计和各类统计表,了解平台的整体运行情况。管理员还可以修改自己的个人资料信息,包括用户名、密码、头像等,确保账户的安全性和个性化设置。
系统用户:管理员可以管理管理员和注册用户的账号,通过输入用户姓名、选择用户性别进行搜索,快速定位特定用户。管理员可以对用户账号进行新增、删除、修改和查询操作,确保用户管理的高效性和准确性。
景点分类管理:管理员可以查看各类景点分类的详细信息,通过输入景点类型进行搜索,对页面进行查询、重置和删除操作。管理员还可以添加新的景点分类,输入景点类型进行提交,确保景点分类的完整性和准确性。
景点信息管理:管理员可以查看景点信息列表的详细信息和用户评论,通过输入景点名称、选择景点类型进行搜索,对页面进行查询、重置和删除操作。管理员还可以添加新的景点信息,输入景点名称、景点地址、选择景点类型、景点门票、输入景点地址、开放时间、上传景点图片、输入评分占比、景点介绍、景点历史、文化介绍等进行提交,确保景点信息的丰富性和准确性。
景点点评管理:管理员可以查看用户对景点的点评列表详情,通过输入景点名称、选择点评分数进行搜索,对页面进行查询、重置和删除操作。管理员可以管理用户的点评,确保点评的真实性和有效性。
景点数据管理:管理员可以查看各类景点数据的详细信息和用户评论,通过输入景点名称、景点排名进行搜索,输入关键词进行爬取,可以输入对应城市的名称进行爬虫,点击爬取一次爬取10条数据,对页面进行查询、重置和删除操作。管理员还可以添加新的景点数据,确保数据的及时性和准确性。
系统管理:管理员可以管理轮播图,查看轮播图的详细信息,通过输入标题进行搜索,对轮播图进行新增、删除、修改和查询操作。管理员可以点击上传轮播图,输入标题、链接添加需要跳转的网址进行提交新增轮播图,确保轮播图的丰富性和吸引力。
留言管理:管理员可以查看用户在前台留言的反馈信息详情,并进行回复反馈信息,通过输入标题、昵称进行搜索,对页面进行查询、重置和删除操作。管理员可以管理用户的留言,确保反馈信息的有效处理和用户满意度。
系统公告管理:管理员可以查看各类公告的详细信息,包括标题、创建时间、更新时间等,通过输入标题进行搜索,对公告进行新增、删除、修改和查询操作。管理员可以发布新的公告,确保用户及时获取平台的重要信息和更新。
资源管理:管理员可以管理景点资讯,查看各类景点资讯的详细信息,包括标题、封面图、文章分类、标签、创建时间等,查看评论等操作,通过输入标题、标签、选择分类进行搜索,对资讯页面进行新增、删除、修改和查询操作,点击上传封面图,输入标题、标签、选择分类、输入描述、正文等进行提交添加新的资讯。管理员还可以管理资讯分类,查看各类资讯分类的详细信息,包括类型名称、创建时间等,通过输入类型名称进行搜索,对资讯进行新增、删除、修改和查询操作,输入类型名称进行提交添加新的资讯分类,确保资讯的分类清晰和管理高效。
非功能性分析旨在评估系统的非功能需求和性能要求。通过对性能、可靠性、安全性、可用性和扩展性等方面进行评估,确保平台能够满足用户和系统运行的要求。具体如下:
表3-1旅游数据可视化系统非功能需求表
需求类型 | 描述 |
性能 | 系统应具有高性能,能够快速响应用户请求,保持稳定的性能水平,支持高并发访问和大规模数据处理。 |
可靠性 | 系统应具有高可靠性,确保系统稳定运行,防止系统故障和数据丢失,提供数据备份和恢复机制。 |
安全性 | 系统应具有高安全性,保护用户隐私信息和数据安全,采用加密传输技术、访问控制和身份验证机制。 |
可用性 | 系统应具有高可用性,保证系统全天候运行,最大限度减少系统故障和维护时间,提供灾备和故障转移功能。 |
易用性 | 系统应具有良好的易用性,用户界面设计友好,操作简单直观,提供清晰的指导和帮助文档。 |
可维护性 | 系统应具有良好的可维护性,易于维护和升级,提供模块化和结构化代码,方便开发人员进行维护和修改。 |
可扩展性 | 系统应具有良好的可扩展性,支持新增功能和模块的集成,具备良好的架构设计和扩展性能。 |
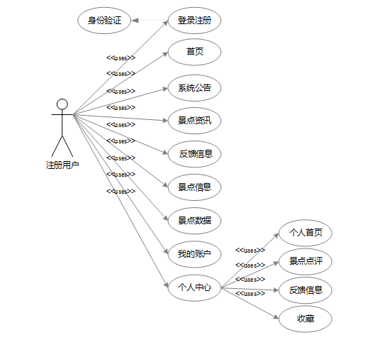
系统用例分析是对系统中各个功能模块的用户需求和行为进行分析,以识别和描述不同的用户用例。通过系统用例分析,可以深入了解用户在平台上的操作流程和交互方式,为系统设计和开发提供指导,并确保平台能够满足用户的需求和期望。
(1)注册用户角色用例图如下图所示。
图3-1 注册用户角色用例图
(2)管理员角色用例图如下图所示。
图3-2 管理员角色用例图
用户访问平台网站,可以选择进行注册或登录操作。注册成功后,用户可以使用注册的账号登录平台。登录后的用户可以进入系统功能界面,使用自己权限内的功能操作。程序操作流程图如下图所示。
图3-3 程序操作流程图
用户访问平台的网站,进入登录页面页面,入其用户名和密码,后端服务接收登录请求,验证用户提供的用户名和密码是否匹配数据库中存储的信息,验证通过即可登录成功。登录流程图如下图所示。
图3-4 登录流程图
未有账号的用户可进入注册界面进行注册操作,填写注册表格,包括用户名、密码、电子邮件等必要信息。后台系统验证并保存用户提交的信息。分配唯一用户标识符。注册成功后,用户可以使用账号密码进行登录。用户注册流程图如下图所示。
图3-5 注册流程图
本章重点在对系统进行了可行性、功能需求、系统用例以及系统流程分析,旨在明确平台的功能要求。这些分析为系统的开发和测试提供了指导和标准,确保系统设计和实施符合用户需求。通过详细的分析,可以有效规划平台功能的实现方式,提供清晰的指引。同时,这些分析也有助于确保代码实现的质量和系统的稳定性,为系统的顺利上线和运行奠定基础。
4 系统总体设计
在系统架构设计中,我将确定系统的整体结构和组件之间的关系。这包括选择适当的架构风格,划分系统的层次结构,并定义各个模块的职责和交互方式。架构图如下图所示。
图4-1系统架构设计图
表示层(Presentation Layer):负责与用户进行交互,将系统的功能和数据以易于理解和操作的方式展示给用户。通常包括用户界面、页面设计和用户输入验证等。
业务逻辑层(Business Logic Layer):处理系统的核心业务逻辑,包括对用户请求的处理、业务规则的执行以及数据的处理和转换。它独立于表现层和数据层,实现了业务逻辑的封装和复用。
数据层(Data Layer):负责数据的存储、访问和管理,包括数据库和持久化机制。数据层提供了对数据的增删改查操作,并与业务逻辑层进行交互,使系统能够有效地存储和检索数据。
这三个层次相互独立,通过明确的接口和协议进行通信,实现了系统的模块化和可扩展性。表现层负责将用户的请求传递给业务逻辑层,业务逻辑层处理请求并返回结果,最后数据层负责与数据库交互并提供数据支持。这种分层架构有助于实现系统的可维护性、灵活性和可测试性。
通过整体功能模块设计,我将根据需求分析的结果,将系统的功能划分为不同的模块。每个模块负责实现特定的功能,并与其他模块进行协作。我们将详细定义每个模块的输入、输出、处理逻辑和相互依赖关系。具体的功能模块图如图4-2所示。
图4-2 系统功能模块图
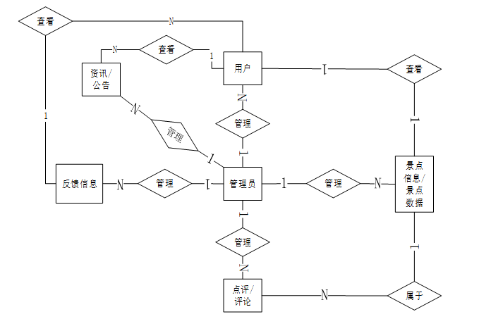
数据库设计是系统开发中至关重要的一环,它涉及到数据的组织、存储和管理。在数据库设计中,我将根据系统的需求设计数据库的概念结构和逻辑结构,包括定义实体、属性、关系和约束等。
顶层数据流是指系统与外部实体之间的数据流动,描述了系统的整体数据流。在旅游数据可视化系统中,顶层数据流包括维护人员录入手机信息、普通用户查看手机信息、提交申请信息、维护人员处理各类申请信息等。
系统的顶层数据流图如下图所示。
图4-3系统数据流图(顶层)
底层数据流程图是对顶层数据流程图的细化,系统的底层数据流图如下图所示。
图4-4系统数据流图(底层)
数据库概念结构设计主要涉及数据库的实体和实体之间的关系。通过实体-关系模型或者其他适当的模型,我将定义系统中涉及的各个实体以及它们之间的联系。下面我将罗列主要的实体属性图和系统E-R图。
旅游数据可视化系统总体E-R图如下图所
图4-5 总体E-R图
- 注册用户实体属性如下图所示。
图4-6 注册用户实体属性图
- 评分实体属性如下图所示。
图4-7 评分实体属性图
- 留言板实体属性如下图所示。

图4-8 留言板实体属性图
- 景点信息实体属性如下图所示。
图4-9 景点信息实体属性图
- 景点点评实体属性如下图所示。
图4-10 景点点评实体属性图
- 景点数据实体属性如下图所示。
图4-11 景点数据实体属性图
数据库逻辑结构设计则是在概念结构的基础上,进行具体的数据库表设计。我们将定义每个表的结构、字段和约束,并建立表与表之间的关系。
编号 | 名称 | 数据类型 | 长度 | 小数位 | 允许空值 | 主键 | 默认值 | 说明 |
1 | token_id | int | 10 | 0 | N | Y | 临时访问牌ID | |
2 | token | varchar | 64 | 0 | Y | N | 临时访问牌 | |
3 | info | text | 65535 | 0 | Y | N | ||
4 | maxage | int | 10 | 0 | N | N | 2 | 最大寿命:默认2小时 |
5 | create_time | timestamp | 19 | 0 | N | N | CURRENT_TIMESTAMP | 创建时间: |
6 | update_time | timestamp | 19 | 0 | N | N | CURRENT_TIMESTAMP | 更新时间: |
7 | user_id | int | 10 | 0 | N | N | 0 | 用户编号: |
表article (文章:用于内容管理系统的文章)
编号 | 名称 | 数据类型 | 长度 | 小数位 | 允许空值 | 主键 | 默认值 | 说明 |
1 | article_id | mediumint | 8 | 0 | N | Y | 文章id:[0,8388607] | |
2 | title | varchar | 125 | 0 | N | Y | 标题:[0,125]用于文章和html的title标签中 | |
3 | type | varchar | 64 | 0 | N | N | 0 | 文章分类:[0,1000]用来搜索指定类型的文章 |
4 | hits | int | 10 | 0 | N | N | 0 | 点击数:[0,1000000000]访问这篇文章的人次 |
5 | praise_len | int | 10 | 0 | N | N | 0 | 点赞数 |
6 | create_time | timestamp | 19 | 0 | N | N | CURRENT_TIMESTAMP | 创建时间: |
7 | update_time | timestamp | 19 | 0 | N | N | CURRENT_TIMESTAMP | 更新时间: |
8 | source | varchar | 255 | 0 | Y | N | 来源:[0,255]文章的出处 | |
9 | url | varchar | 255 | 0 | Y | N | 来源地址:[0,255]用于跳转到发布该文章的网站 | |
10 | tag | varchar | 255 | 0 | Y | N | 标签:[0,255]用于标注文章所属相关内容,多个标签用空格隔开 | |
11 | content | longtext | 2147483647 | 0 | Y | N | 正文:文章的主体内容 | |
12 | img | varchar | 255 | 0 | Y | N | 封面图 | |
13 | description | text | 65535 | 0 | Y | N | 文章描述 |
表article_type (文章分类)
编号 | 名称 | 数据类型 | 长度 | 小数位 | 允许空值 | 主键 | 默认值 | 说明 |
1 | type_id | smallint | 5 | 0 | N | Y | 分类ID:[0,10000] | |
2 | display | smallint | 5 | 0 | N | N | 100 | 显示顺序:[0,1000]决定分类显示的先后顺序 |
3 | name | varchar | 16 | 0 | N | N | 分类名称:[2,16] | |
4 | father_id | smallint | 5 | 0 | N | N | 0 | 上级分类ID:[0,32767] |
5 | description | varchar | 255 | 0 | Y | N | 描述:[0,255]描述该分类的作用 | |
6 | icon | text | 65535 | 0 | Y | N | 分类图标: | |
7 | url | varchar | 255 | 0 | Y | N | 外链地址:[0,255]如果该分类是跳转到其他网站的情况下,就在该URL上设置 | |
8 | create_time | timestamp | 19 | 0 | N | N | CURRENT_TIMESTAMP | 创建时间: |
9 | update_time | timestamp | 19 | 0 | N | N | CURRENT_TIMESTAMP | 更新时间: |
表auth (用户权限管理)
编号 | 名称 | 数据类型 | 长度 | 小数位 | 允许空值 | 主键 | 默认值 | 说明 |
1 | auth_id | int | 10 | 0 | N | Y | 授权ID: | |
2 | user_group | varchar | 64 | 0 | Y | N | 用户组: | |
3 | mod_name | varchar | 64 | 0 | Y | N | 模块名: | |
4 | table_name | varchar | 64 | 0 | Y | N | 表名: | |
5 | page_title | varchar | 255 | 0 | Y | N | 页面标题: | |
6 | path | varchar | 255 | 0 | Y | N | 路由路径: | |
7 | parent | varchar | 64 | 0 | Y | N | 父级菜单 | |
8 | parent_sort | int | 10 | 0 | N | N | 0 | 父级菜单排序 |
9 | position | varchar | 32 | 0 | Y | N | 位置: | |
10 | mode | varchar | 32 | 0 | N | N | _blank | 跳转方式: |
11 | add | tinyint | 3 | 0 | N | N | 1 | 是否可增加: |
12 | del | tinyint | 3 | 0 | N | N | 1 | 是否可删除: |
13 | set | tinyint | 3 | 0 | N | N | 1 | 是否可修改: |
14 | get | tinyint | 3 | 0 | N | N | 1 | 是否可查看: |
15 | field_add | text | 65535 | 0 | Y | N | 添加字段: | |
16 | field_set | text | 65535 | 0 | Y | N | 修改字段: | |
17 | field_get | text | 65535 | 0 | Y | N | 查询字段: | |
18 | table_nav_name | varchar | 500 | 0 | Y | N | 跨表导航名称: | |
19 | table_nav | varchar | 500 | 0 | Y | N | 跨表导航: | |
20 | option | text | 65535 | 0 | Y | N | 配置: | |
21 | create_time | timestamp | 19 | 0 | N | N | CURRENT_TIMESTAMP | 创建时间: |
22 | update_time | timestamp | 19 | 0 | N | N | CURRENT_TIMESTAMP | 更新时间: |
表classification_of_tourist_attractions (景点分类)
编号 | 名称 | 数据类型 | 长度 | 小数位 | 允许空值 | 主键 | 默认值 | 说明 |
1 | classification_of_tourist_attractions_id | int | 10 | 0 | N | Y | 景点分类ID | |
2 | types_of_tourist_attractions | varchar | 64 | 0 | Y | N | 景点类型 | |
3 | create_time | datetime | 19 | 0 | N | N | CURRENT_TIMESTAMP | 创建时间 |
4 | update_time | timestamp | 19 | 0 | N | N | CURRENT_TIMESTAMP | 更新时间 |
表code_token
编号 | 名称 | 数据类型 | 长度 | 小数位 | 允许空值 | 主键 | 默认值 | 说明 |
1 | code_token_id | int | 10 | 0 | N | Y | ||
2 | token | varchar | 255 | 0 | Y | N | ||
3 | code | varchar | 255 | 0 | Y | N | 验证码 | |
4 | expire_time | timestamp | 19 | 0 | N | N | CURRENT_TIMESTAMP | 失效时间 |
5 | create_time | timestamp | 19 | 0 | N | N | CURRENT_TIMESTAMP | 创建时间 |
6 | update_time | timestamp | 19 | 0 | N | N | CURRENT_TIMESTAMP | 更新时间: |
编号 | 名称 | 数据类型 | 长度 | 小数位 | 允许空值 | 主键 | 默认值 | 说明 |
1 | collect_id | int | 10 | 0 | N | Y | 收藏ID: | |
2 | user_id | int | 10 | 0 | N | N | 0 | 收藏人ID: |
3 | source_table | varchar | 255 | 0 | Y | N | 来源表: | |
4 | source_field | varchar | 255 | 0 | Y | N | 来源字段: | |
5 | source_id | int | 10 | 0 | N | N | 0 | 来源ID: |
6 | title | varchar | 255 | 0 | Y | N | 标题: | |
7 | img | varchar | 255 | 0 | Y | N | 封面: | |
8 | create_time | timestamp | 19 | 0 | N | N | CURRENT_TIMESTAMP | 创建时间: |
9 | update_time | timestamp | 19 | 0 | N | N | CURRENT_TIMESTAMP | 更新时间: |
表comment (评论)
编号 | 名称 | 数据类型 | 长度 | 小数位 | 允许空值 | 主键 | 默认值 | 说明 |
1 | comment_id | int | 10 | 0 | N | Y | 评论ID: | |
2 | user_id | int | 10 | 0 | N | N | 0 | 评论人ID: |
3 | reply_to_id | int | 10 | 0 | N | N | 0 | 回复评论ID:空为0 |
4 | content | longtext | 2147483647 | 0 | Y | N | 内容: | |
5 | nickname | varchar | 255 | 0 | Y | N | 昵称: | |
6 | avatar | varchar | 255 | 0 | Y | N | 头像地址:[0,255] | |
7 | create_time | timestamp | 19 | 0 | N | N | CURRENT_TIMESTAMP | 创建时间: |
8 | update_time | timestamp | 19 | 0 | N | N | CURRENT_TIMESTAMP | 更新时间: |
9 | source_table | varchar | 255 | 0 | Y | N | 来源表: | |
10 | source_field | varchar | 255 | 0 | Y | N | 来源字段: | |
11 | source_id | int | 10 | 0 | N | N | 0 | 来源ID: |
编号 | 名称 | 数据类型 | 长度 | 小数位 | 允许空值 | 主键 | 默认值 | 说明 |
1 | hits_id | int | 10 | 0 | N | Y | 点赞ID: | |
2 | user_id | int | 10 | 0 | N | N | 0 | 点赞人: |
3 | create_time | timestamp | 19 | 0 | N | N | CURRENT_TIMESTAMP | 创建时间: |
4 | update_time | timestamp | 19 | 0 | N | N | CURRENT_TIMESTAMP | 更新时间: |
5 | source_table | varchar | 255 | 0 | Y | N | 来源表: | |
6 | source_field | varchar | 255 | 0 | Y | N | 来源字段: | |
7 | source_id | int | 10 | 0 | N | N | 0 | 来源ID: |
编号 | 名称 | 数据类型 | 长度 | 小数位 | 允许空值 | 主键 | 默认值 | 说明 |
1 | message_id | int | 10 | 0 | N | Y | 留言板ID: | |
2 | user_id | int | 10 | 0 | N | N | 0 | 用户ID: |
3 | title | varchar | 64 | 0 | Y | N | 标题: | |
4 | content | longtext | 2147483647 | 0 | N | N | 内容: | |
5 | nickname | varchar | 32 | 0 | N | N | 昵称: | |
6 | avatar | varchar | 255 | 0 | Y | N | 头像: | |
7 | | varchar | 125 | 0 | Y | N | 留言者邮箱 | |
8 | phone | varchar | 11 | 0 | Y | N | 留言者手机号码 | |
9 | create_time | timestamp | 19 | 0 | N | N | CURRENT_TIMESTAMP | 创建时间: |
10 | update_time | timestamp | 19 | 0 | N | N | CURRENT_TIMESTAMP | 更新时间: |
11 | reply | longtext | 2147483647 | 0 | Y | N | 回复 | |
12 | reply_state | tinyint | 4 | 0 | Y | N | 0 | 回复状态 |
编号 | 名称 | 数据类型 | 长度 | 小数位 | 允许空值 | 主键 | 默认值 | 说明 |
1 | notice_id | mediumint | 8 | 0 | N | Y | 公告id: | |
2 | title | varchar | 125 | 0 | N | N | 标题: | |
3 | content | longtext | 2147483647 | 0 | Y | N | 正文: | |
4 | create_time | timestamp | 19 | 0 | N | N | CURRENT_TIMESTAMP | 创建时间: |
5 | update_time | timestamp | 19 | 0 | N | N | CURRENT_TIMESTAMP | 更新时间: |
编号 | 名称 | 数据类型 | 长度 | 小数位 | 允许空值 | 主键 | 默认值 | 说明 |
1 | praise_id | int | 10 | 0 | N | Y | 点赞ID: | |
2 | user_id | int | 10 | 0 | N | N | 0 | 点赞人: |
3 | create_time | timestamp | 19 | 0 | N | N | CURRENT_TIMESTAMP | 创建时间: |
4 | update_time | timestamp | 19 | 0 | N | N | CURRENT_TIMESTAMP | 更新时间: |
5 | source_table | varchar | 255 | 0 | Y | N | 来源表: | |
6 | source_field | varchar | 255 | 0 | Y | N | 来源字段: | |
7 | source_id | int | 10 | 0 | N | N | 0 | 来源ID: |
8 | status | bit | 1 | 0 | N | N | 1 | 点赞状态:1为点赞,0已取消 |
表registered_user (注册用户)
编号 | 名称 | 数据类型 | 长度 | 小数位 | 允许空值 | 主键 | 默认值 | 说明 |
1 | registered_user_id | int | 10 | 0 | N | Y | 注册用户ID | |
2 | user_name | varchar | 64 | 0 | Y | N | 用户姓名 | |
3 | user_gender | varchar | 64 | 0 | Y | N | 用户性别 | |
4 | examine_state | varchar | 16 | 0 | N | N | 已通过 | 审核状态 |
5 | user_id | int | 10 | 0 | N | N | 0 | 用户ID |
6 | create_time | datetime | 19 | 0 | N | N | CURRENT_TIMESTAMP | 创建时间 |
7 | update_time | timestamp | 19 | 0 | N | N | CURRENT_TIMESTAMP | 更新时间 |
编号 | 名称 | 数据类型 | 长度 | 小数位 | 允许空值 | 主键 | 默认值 | 说明 |
1 | scenic_spot_data_id | int | 10 | 0 | N | Y | 景点数据ID | |
2 | scenic_spot_name | text | 65535 | 0 | Y | N | 景点名称 | |
3 | english_name | text | 65535 | 0 | Y | N | 英文名称 | |
4 | scenic_spot_ranking | text | 65535 | 0 | Y | N | 景点排名 | |
5 | scenic_spot_rating | text | 65535 | 0 | Y | N | 景点评分 | |
6 | scenic_spot_pictures | varchar | 255 | 0 | Y | N | 景点图片 | |
7 | number_of_strategies | text | 65535 | 0 | Y | N | 攻略数量 | |
8 | number_of_comments | text | 65535 | 0 | Y | N | 评论数量 | |
9 | proportion_of_backpackers | text | 65535 | 0 | Y | N | 驴友占比 | |
10 | scenic_spot_description | text | 65535 | 0 | Y | N | 景点描述 | |
11 | scenic_spot_details | text | 65535 | 0 | Y | N | 景点详情 | |
12 | hits | int | 10 | 0 | N | N | 0 | 点击数 |
13 | praise_len | int | 10 | 0 | N | N | 0 | 点赞数 |
14 | recommend | int | 10 | 0 | N | N | 0 | 智能推荐 |
15 | create_time | datetime | 19 | 0 | N | N | CURRENT_TIMESTAMP | 创建时间 |
16 | update_time | timestamp | 19 | 0 | N | N | CURRENT_TIMESTAMP | 更新时间 |
表scenic_spot_information (景点信息)
编号 | 名称 | 数据类型 | 长度 | 小数位 | 允许空值 | 主键 | 默认值 | 说明 |
1 | scenic_spot_information_id | int | 10 | 0 | N | Y | 景点信息ID | |
2 | scenic_spot_name | varchar | 64 | 0 | Y | N | 景点名称 | |
3 | types_of_tourist_attractions | varchar | 64 | 0 | Y | N | 景点类型 | |
4 | scenic_spot_address | varchar | 64 | 0 | Y | N | 景点地址 | |
5 | scenic_spot_tickets | varchar | 64 | 0 | Y | N | 景点门票 | |
6 | scenic_spot_pictures | varchar | 255 | 0 | Y | N | 景点图片 | |
7 | opening_hours | varchar | 64 | 0 | Y | N | 开放时间 | |
8 | proportion_of_ratings | varchar | 64 | 0 | Y | N | 评分占比 | |
9 | scenic_spot_introduction | text | 65535 | 0 | Y | N | 景点介绍 | |
10 | scenic_history | text | 65535 | 0 | Y | N | 景点历史 | |
11 | cultural_introduction | text | 65535 | 0 | Y | N | 文化介绍 | |
12 | scenic_spot_details | longtext | 2147483647 | 0 | Y | N | 景点详情 | |
13 | hits | int | 10 | 0 | N | N | 0 | 点击数 |
14 | praise_len | int | 10 | 0 | N | N | 0 | 点赞数 |
15 | scenic_spot_reviews_limit_times | int | 10 | 0 | N | N | 1 | 点评限制次数 |
16 | create_time | datetime | 19 | 0 | N | N | CURRENT_TIMESTAMP | 创建时间 |
17 | update_time | timestamp | 19 | 0 | N | N | CURRENT_TIMESTAMP | 更新时间 |
编号 | 名称 | 数据类型 | 长度 | 小数位 | 允许空值 | 主键 | 默认值 | 说明 |
1 | scenic_spot_reviews_id | int | 10 | 0 | N | Y | 景点点评ID | |
2 | scenic_spot_name | varchar | 64 | 0 | Y | N | 景点名称 | |
3 | types_of_tourist_attractions | varchar | 64 | 0 | Y | N | 景点类型 | |
4 | scenic_spot_address | varchar | 64 | 0 | Y | N | 景点地址 | |
5 | scenic_spot_tickets | varchar | 64 | 0 | Y | N | 景点门票 | |
6 | comment_on_users | int | 10 | 0 | Y | N | 0 | 点评用户 |
7 | user_name | varchar | 64 | 0 | Y | N | 用户姓名 | |
8 | review_score | double | 9 | 2 | Y | N | 0.00 | 点评分数 |
9 | comment_content | text | 65535 | 0 | Y | N | 点评内容 | |
10 | create_time | datetime | 19 | 0 | N | N | CURRENT_TIMESTAMP | 创建时间 |
11 | update_time | timestamp | 19 | 0 | N | N | CURRENT_TIMESTAMP | 更新时间 |
12 | source_table | varchar | 255 | 0 | Y | N | 来源表 | |
13 | source_id | int | 10 | 0 | Y | N | 来源ID | |
14 | source_user_id | int | 10 | 0 | Y | N | 来源用户 |
编号 | 名称 | 数据类型 | 长度 | 小数位 | 允许空值 | 主键 | 默认值 | 说明 |
1 | score_id | int | 10 | 0 | N | Y | 评分ID: | |
2 | user_id | int | 10 | 0 | N | N | 0 | 评分人: |
3 | nickname | varchar | 64 | 0 | Y | N | 昵称: | |
4 | score_num | double | 5 | 2 | N | N | 0.00 | 评分: |
5 | create_time | timestamp | 19 | 0 | N | N | CURRENT_TIMESTAMP | 创建时间: |
6 | update_time | timestamp | 19 | 0 | N | N | CURRENT_TIMESTAMP | 更新时间: |
7 | source_table | varchar | 255 | 0 | Y | N | 来源表: | |
8 | source_field | varchar | 255 | 0 | Y | N | 来源字段: | |
9 | source_id | int | 10 | 0 | N | N | 0 | 来源ID: |
表slides (轮播图)
编号 | 名称 | 数据类型 | 长度 | 小数位 | 允许空值 | 主键 | 默认值 | 说明 |
1 | slides_id | int | 10 | 0 | N | Y | 轮播图ID: | |
2 | title | varchar | 64 | 0 | Y | N | 标题: | |
3 | content | varchar | 255 | 0 | Y | N | 内容: | |
4 | url | varchar | 255 | 0 | Y | N | 链接: | |
5 | img | varchar | 255 | 0 | Y | N | 轮播图: | |
6 | hits | int | 10 | 0 | N | N | 0 | 点击量: |
7 | create_time | timestamp | 19 | 0 | N | N | CURRENT_TIMESTAMP | 创建时间: |
8 | update_time | timestamp | 19 | 0 | N | N | CURRENT_TIMESTAMP | 更新时间: |
表upload (文件上传)
编号 | 名称 | 数据类型 | 长度 | 小数位 | 允许空值 | 主键 | 默认值 | 说明 |
1 | upload_id | int | 10 | 0 | N | Y | 上传ID | |
2 | name | varchar | 64 | 0 | Y | N | 文件名 | |
3 | path | varchar | 255 | 0 | Y | N | 访问路径 | |
4 | file | varchar | 255 | 0 | Y | N | 文件路径 | |
5 | display | varchar | 255 | 0 | Y | N | 显示顺序 | |
6 | father_id | int | 10 | 0 | Y | N | 0 | 父级ID |
7 | dir | varchar | 255 | 0 | Y | N | 文件夹 | |
8 | type | varchar | 32 | 0 | Y | N | 文件类型 |
表user (用户账户:用于保存用户登录信息)
编号 | 名称 | 数据类型 | 长度 | 小数位 | 允许空值 | 主键 | 默认值 | 说明 |
1 | user_id | int | 10 | 0 | N | Y | 用户ID:[0,8388607]用户获取其他与用户相关的数据 | |
2 | state | smallint | 5 | 0 | N | N | 1 | 账户状态:[0,10](1可用|2异常|3已冻结|4已注销) |
3 | user_group | varchar | 32 | 0 | Y | N | 所在用户组:[0,32767]决定用户身份和权限 | |
4 | login_time | timestamp | 19 | 0 | N | N | CURRENT_TIMESTAMP | 上次登录时间: |
5 | phone | varchar | 11 | 0 | Y | N | 手机号码:[0,11]用户的手机号码,用于找回密码时或登录时 | |
6 | phone_state | smallint | 5 | 0 | N | N | 0 | 手机认证:[0,1](0未认证|1审核中|2已认证) |
7 | username | varchar | 16 | 0 | N | N | 用户名:[0,16]用户登录时所用的账户名称 | |
8 | nickname | varchar | 16 | 0 | Y | N | 昵称:[0,16] | |
9 | password | varchar | 64 | 0 | N | N | 密码:[0,32]用户登录所需的密码,由6-16位数字或英文组成 | |
10 | | varchar | 64 | 0 | Y | N | 邮箱:[0,64]用户的邮箱,用于找回密码时或登录时 | |
11 | email_state | smallint | 5 | 0 | N | N | 0 | 邮箱认证:[0,1](0未认证|1审核中|2已认证) |
12 | avatar | varchar | 255 | 0 | Y | N | 头像地址:[0,255] | |
13 | open_id | varchar | 255 | 0 | Y | N | 针对获取用户信息字段 | |
14 | create_time | timestamp | 19 | 0 | N | N | CURRENT_TIMESTAMP | 创建时间: |
表user_group (用户组:用于用户前端身份和鉴权)
编号 | 名称 | 数据类型 | 长度 | 小数位 | 允许空值 | 主键 | 默认值 | 说明 |
1 | group_id | mediumint | 8 | 0 | N | Y | 用户组ID:[0,8388607] | |
2 | display | smallint | 5 | 0 | N | N | 100 | 显示顺序:[0,1000] |
3 | name | varchar | 16 | 0 | N | N | 名称:[0,16] | |
4 | description | varchar | 255 | 0 | Y | N | 描述:[0,255]描述该用户组的特点或权限范围 | |
5 | source_table | varchar | 255 | 0 | Y | N | 来源表: | |
6 | source_field | varchar | 255 | 0 | Y | N | 来源字段: | |
7 | source_id | int | 10 | 0 | N | N | 0 | 来源ID: |
8 | register | smallint | 5 | 0 | Y | N | 0 | 注册位置: |
9 | create_time | timestamp | 19 | 0 | N | N | CURRENT_TIMESTAMP | 创建时间: |
10 | update_time | timestamp | 19 | 0 | N | N | CURRENT_TIMESTAMP | 更新时间: |
数据库设计是系统开发中的关键步骤,通过识别实体、建立关系、设计表结构、选择主键和索引等方式,确保数据存储和管理的有效性和一致性。同时,考虑安全性和性能优化,采用合适的规范化和反规范化技术,以提高系统的响应速度和用户体验。综合以上因素,数据库设计为系统的稳定运行和高效管理提供了基础支持。
5 系统详细设计与实现
系统关键模块设计与实现是系统开发中的核心任务。通过分析需求,设计和实现关键模块,确保系统功能的完整性和稳定性。在设计过程中,需要考虑模块之间的交互和数据流动,合理选择技术和框架,并进行测试和优化,以确保关键模块的高效运行和用户满意度。
旅游数据可视化系统的主界面设计如下所示:首先,用户进入系统时会看到一个导航栏,其中包括首页、系统公告、景点资讯、反馈信息、景点信息、景点数据、我的账户、个人中心等菜单选项。再往下是轮播图,用于展示精选的系统活动或其他相关信息。这样的主界面设计提供了用户友好的导航和视觉体验,使用户能够快速了解系统的功能和内容,并进行相关操作和浏览。主界面展示如下图所示。

图5-1 前台首页界面图
前台首页关键代码如下:
WSGI_APPLICATION = "app.wsgi.application"
DATABASES = {
"default": {
"ENGINE": "django.db.backends.mysql",
"NAME": "project93355",
"USER": "root",
"PASSWORD": "root",
"HOST": "127.0.0.1",
"PORT": "3306",
}
}
用户注册功能允许新用户创建账户,系统会收集基本信息如用户账号、密码、昵称、邮箱和身份。注册过程包括填写表单、验证邮箱、设置初始密码和分配角色。其界面展示如下图所示。

图5-2 用户注册界面图
def Register(self, ctx):
print("===================注册=====================")
userService = service_select("user")
body = ctx.body
if "username" not in body and body["username"] == '':
return ctx.response(json.dumps({
"error": {
"code": 70000,
"message": "用户名不能为空",
}
}, ensure_ascii=False))
if "user_group" not in body and body["user_group"] == '':
return ctx.response(json.dumps({
"error": {
"code": 70000,
"message": "用户组不能为空",
}
}, ensure_ascii=False))
if "password" not in body and body["password"] == '':
return ctx.response(json.dumps({
"error": {
"code": 70000,
"message": "密码不能为空",
}
}, ensure_ascii=False))
post_param = body
post_param['nickname'] = body["nickname"] or ""
post_param['password'] = md5hash(body["password"])
obj = userService.Get_obj({"username": post_param['username']}, {"like": False})
if obj:
return ctx.response(json.dumps({
"error": {
"code": 70000,
"message": "用户名已存在",
}
}, ensure_ascii=False))
ret = {
"error": {
"code": 70000,
"message": "注册失败",
}
}
bl = userService.Add(post_param)
if bl:
ret = {
"result": {
"bl": True,
"message": "注册成功"
}
}
return ctx.response(json.dumps(ret, ensure_ascii=False))
用户登录功能允许已注册用户访问系统。用户通过输入用户名和密码进行身份验证,最后输入验证码,系统对凭据进行比对,成功后进入个人后台首页。登录过程包括输入凭据、验证身份、设置会话状态,并提供忘记密码功能,以确保用户账户的安全性和便捷性。其界面如下图所示。

图5-3登录界面图
def Login(self, ctx):
print("===================登录=====================")
ret = {
"error": {
"code": 70000,
"message": "账户不存在",
}
}
body = ctx.body
password = md5hash(body["password"]) or ""
obj = service_select("user").Get_obj(
{"username": body["username"]}, {"like": False}
)
if obj:
user_group = service_select("user_group").Get_obj({'name': obj['user_group']}, {"like": False})
if user_group and user_group['source_table'] != '':
user_obj = service_select(user_group['source_table']).Get_obj({"user_id": obj['user_id']}, {"like": False})
if user_obj['examine_state'] == '未通过':
ret = {
"error": {
"code": 70000,
"message": "账户未通过审核",
}
}
return ret
if user_obj['examine_state'] == '未审核':
ret = {
"error": {
"code": 70000,
"message": "账户未审核",
}
}
return ret
if obj["state"] == 1:
if obj["password"] == password:
timeout = timezone.now()
timestamp = int(time.mktime(timeout.timetuple())) * 1000
token = md5hash(str(obj["user_id"]) + "_" + str(timestamp))
ctx.request.session[token] = obj["user_id"]
service_select("access_token").Add(
{"token": token, "user_id": obj["user_id"]}
注册用户可以查看各类留言列表,并发布新的留言(输入标题和留言内容进行提交)。用户可以通过反馈信息模块与其他用户交流,提出建议或分享经验,其界面如下图所示。

图5-4 反馈信息界面图
反馈信息提交,其界面如下图所示。

图5-5 反馈信息提交界面图
注册用户可以查看系统发布的各类景点信息列表详情,通过输入景点名称、景点类型、景点地址、选择景点类型、排序进行搜索,找到感兴趣的景点。用户可以查看景点的详细信息,包括景点名称、类型、地址、门票、开放时间、评分占比、点赞数、点击数、景点历史、介绍、文化介绍等,并对喜欢的景点进行点赞、收藏和评论。用户还可以对景点进行点评,每个用户对每个景点只能点评一次,确保点评的真实性和可靠性。其界面如下图所示。

图5-6 景点信息界面图
景点信息详情界面图

图5-7 景点信息详情界面图
景点信息点评界面图

图5-8 景点信息点评界面图
注册用户可以查看系统发布的各类景点数据详情,通过输入景点名称、景点排名、选择排序进行搜索,找到感兴趣的景点数据。用户可以查看景点的详细数据,包括景点名称、排名、评分、攻略数量、评论数量、驴友占比、描述、详情等,并对喜欢的景点数据进行点赞、收藏和评论。其景点数据界面如下图所示。

图5-9 景点数据界面图
查询景点数据关键代码如下:
def Get_list(self, ctx):
query = dict(ctx.query)
config_plus = {}
if "field" in query:
field = query.pop("field")
config_plus["field"] = field
if "page" in query:
config_plus["page"] = query.pop("page")
if "size" in query:
config_plus["size"] = query.pop("size")
if "orderby" in query:
config_plus["orderby"] = query.pop("orderby")
if "like" in query:
config_plus["like"] = query.pop("like")
if "groupby" in query:
config_plus["groupby"] = query.pop("groupby")
count = self.service.Count(query)
lst = []
if self.service.error:
return {"error": self.service.error}
elif count:
lst = self.service.Get_list(query,
obj_update(self.config, config_plus))
if self.service.error:
return {"error": self.service.error}
self.interact_list(ctx, lst)
return {"result": {"list": lst, "count": count}}
景点数据详情如界面如下图所示。

图5-10 景点数据详情界面图
注册用户可以对个人中心包含的个人首页进行操作,个人首页的功能包含景点点评、反馈信息、收藏等。用户可以查看景点数据、景点点评、景点信息符合的数据、统计条形图、折线图,全面了解自己的使用情况和兴趣点。其界面如下图所示。

图5-11 个人中心界面图
管理员可以管理管理员和注册用户的账号,通过输入用户姓名、选择用户性别进行搜索,快速定位特定用户。管理员可以对用户账号进行新增、删除、修改和查询操作,确保用户管理的高效性和准确性。其界面如下图所示。

图5-12 系统用户界面图
添加新系统用户的关键代码如下:
def Add(self, ctx):
body = ctx.body
unique = self.config.get("unique")
obj = None
if unique:
qy = {}
for i in range(len(unique)):
key = unique[i]
qy[key] = body.get(key)
obj = self.service.Get_obj(qy)
if not obj:
error = self.Add_before(ctx)
if error["code"]:
return {"error": error}
error = self.Events("add_before", ctx, None)
if error["code"]:
return {"error": error}
result = self.service.Add(body, self.config)
if self.service.error:
return {"error": self.service.error}
res = self.Add_after(ctx, result)
if res:
result = res
res = self.Events("add_after", ctx, result)
if res:
result = res
return {"result": result}
else:
return {"error": {"code": 10000, "message": "已存在"}}
管理员可以查看各类景点分类的详细信息,通过输入景点类型进行搜索,对页面进行查询、重置和删除操作。管理员还可以添加新的景点分类,输入景点类型进行提交,确保景点分类的完整性和准确性。其界面如下图所示。

图5-13 景点分类管理界面图
景点分类管理关键代码如下:
def Set(self, ctx):
error = self.Set_before(ctx)
if error["code"]:
return {"error": error}
error = self.Events("set_before", ctx, None)
if error["code"]:
return {"error": error}
query = ctx.query
if 'page' in query.keys():
del ctx.query['page']
if 'size' in query.keys():
del ctx.query['size']
if 'orderby' in query.keys():
del ctx.query['orderby']
result = self.service.Set(ctx.query, ctx.body, self.config)
if self.service.error:
return {"error": self.service.error}
res = self.Set_after(ctx, result)
if res:
result = res
res = self.Events("set_after", ctx, result)
if res:
result = res
return {"result": result}
管理员可以查看景点信息列表的详细信息和用户评论,通过输入景点名称、选择景点类型进行搜索,对页面进行查询、重置和删除操作。管理员还可以添加新的景点信息,输入景点名称、景点地址、选择景点类型、景点门票、输入景点地址、开放时间、上传景点图片、输入评分占比、景点介绍、景点历史、文化介绍等进行提交,确保景点信息的丰富性和准确性。其界面如下图所示。

图5-14 景点信息管理页面设计
管理员可以查看各类景点数据的详细信息和用户评论,通过输入景点名称、景点排名进行搜索,输入关键词进行爬取,可以输入对应城市的名称进行爬虫,点击爬取一次爬取10条数据,对页面进行查询、重置和删除操作。管理员还可以添加新的景点数据,确保数据的及时性和准确性。其界面如下图所示。

图5-15 景点数据管理页面设计
管理员可以管理轮播图,查看轮播图的详细信息,通过输入标题进行搜索,对轮播图进行新增、删除、修改和查询操作。管理员可以点击上传轮播图,输入标题、链接添加需要跳转的网址进行提交新增轮播图,确保轮播图的丰富性和吸引力。其界面如下图所示。

图5-16 系统管理页面设计
6 系统测试
旅游数据可视化系统测试的主要目的是确保系统功能正常、性能稳定、安全可靠。测试旨在验证系统各项功能是否按照需求规格书要求正常工作,检查系统的易用性和用户体验,确保用户能够顺利完成各项操作。此外,系统测试还旨在评估系统的性能指标,包括响应时间、并发能力等,以保证系统在高负载情况下仍能正常运行。另外,安全测试也是重要的一部分,确保系统能够有效防范各类安全威胁和攻击。通过全面的系统测试,可以保障旅游数据可视化系统的稳定性、可靠性和安全性。
系统测试旨在检验系统功能是否正常工作。通过功能测试用例的执行,可以有效评估系统功能的正确性、完整性和稳定性,帮助发现和解决潜在的功能缺陷,确保系统能够按照预期功能正常运行。功能测试用例包括用户注册、用户登录、景点信息添加、留言信息回复、景点信息点评等。
表6-1 注册功能测试用例
测试用例编号 | 功能模块 | 测试用例描述 | 预期结果 |
TC001 | 用户注册 | 输入有效的用户名、密码、邮箱和角色信息 | 注册成功,用户账户创建并收到验证邮件 |
TC002 | 用户注册 | 输入已有用户名 | 注册失败,提示用户名已存在 |
表6-2 登录功能测试用例
测试用例编号 | 功能模块 | 测试用例描述 | 预期结果 |
TC003 | 用户登录 | 输入正确的用户名和密码 | 登录成功,进入用户后台首页 |
TC004 | 用户登录 | 输入错误的用户名或密码 | 登录失败,提示用户名或密码错误 |
TC005 | 用户登录 | 输入注册邮箱,使用忘记密码功能 | 提示发送重置密码链接到邮箱 |
表6-3 景点信息添加功能测试用例
测试用例编号 | 功能模块 | 测试用例描述 | 预期结果 |
TC006 | 景点信息添加 | 管理员填写完整的景点信息添加 | 景点信息添加成功,生成唯一景点信息ID |
TC007 | 景点信息添加 | 管理员添加景点信息时缺少必要信息 | 景点信息添加失败,提示补充必要信息 |
表6-4 留言信息回复功能测试用例
测试用例编号 | 功能模块 | 测试用例描述 | 预期结果 |
TC008 | 反馈信息回复 | 管理员选择所需回复的反馈信息并填写反馈内容,提交回复内容 | 提交成功,生成反馈信息回复记录并展示在前台 |
TC009 | 反馈信息回复 | 管理员填写反馈信息回复时缺少必要信息 | 提交失败,提示补充反馈信息回复信息 |
表6-5 发布景点信息点评功能测试用例
测试用例编号 | 功能模块 | 测试用例描述 | 预期结果 |
TC010 | 发布点评 | 注册用户查看景点信息详情并发布点评 | 点评成功,点评区显示新发布的点评 |
TC011 | 发布点评 | 注册用户查看景点信息详情并再次发布点评 | 点评未成功,显示点评失败,景点信息只能点评一次 |
在本次测试中,我们对用户注册、用户登录、景点信息添加、留言信息回复和景点信息点评等功能进行了详细测试。测试结果显示,用户注册功能在输入有效信息时能够成功创建账户并发送验证邮件,而在输入已有用户名时则提示用户名已存在。用户登录功能在输入正确凭据时能成功登录,在输入错误凭据时会提示错误信息。景点信息添加功能在填写完整信息时能够成功录入景点信息,而在缺少必要信息时则提示补充信息。留言信息回复功能能够生成留言回复信息并展示在前台。景点信息点评功能能正确显示点评状态,确保旅游数据可视化流程的正常运作。总体而言,所有测试用例均达到预期效果,系统功能表现稳定。
在本研究中,我成功构建了一个旅游数据可视化系统,实现了丰富的功能如系统用户、景点分类管理、景点信息管理、景点点评管理、景点数据管理、系统管理、留言管理、系统公告管理、资源管理等。系统运用了Python语言的灵活性、Django框架的快速开发特性和MySQL数据库的稳定性,为旅游数据可视化提供了可靠的支持。通过系统的设计和实现,提高了旅游数据可视化的效率和用户体验,为旅游行业、驴友和数据管理提供了便捷、高效的解决方案。
在系统的设计和开发过程中,我们还采用了网络爬虫技术,方便爬取最新的景点数据,确保数据的实时性和准确性。这进一步提升了系统的实用性和数据的丰富度。
在系统的设计和开发过程中,需要进一步加强对用户体验和界面设计的重视,提升系统的易用性和美观性,以增强用户对系统的吸引力和满意度。此外,对异常情况和错误处理的完善也是需要加强的地方,确保系统的稳定性和安全性。在未来的改进中,可以考虑引入更多的数据分析和报告功能,以帮助管理员更好地了解旅游数据可视化情况,提高决策的科学性和准确性。同时,加强系统的扩展性和可维护性,以应对未来旅游发展和功能拓展的需求。
总的来说,通过本次研究,我成功搭建了一套旅游数据可视化系统,实现了丰富的功能并取得了一定的成果。在未来的发展中,将继续优化系统功能和用户体验,不断提升系统的性能和稳定性,为旅游数据可视化系统的长期发展和用户需求提供更好的服务和支持。
[1]Lee Y ,Lee S ,Lee J . PyCAN: Open-source Python software of N-dimensional Content-Addressable Network [J]. SoftwareX, 2024, 28 101962-101962.
[2]高小明. 基于Python的数据采集与展示技术研究 [J]. 科技与创新, 2024, (21): 88-90+93.
[3]王新宇,耿海. 旅游数据分析与可视化课程设计研究 [J]. 科技风, 2024, (27): 114-116.
[4]王鸿麟. 旅游热门景点数据采集与可视化 提供决策支持 应用前景广泛 [J]. 环球人文地理, 2024, (16): 72-74.
[5]Antonio M . Django 5 By Example:Build powerful and reliable Python web applications from scratch[M]. Packt Publishing Limited: 2024-04-30.
[6]Jamie C . Learn SQL using MySQL in One Day and Learn It Well:SQL for beginners with Hands-on Project[M]. Packt Publishing Limited: 2024-04-26.
[7]丁宇阳,胡涵,王莹露,等. 基于区块链技术的旅游服务及可视化分析系统设计 [J]. 长江信息通信, 2024, 37 (02): 166-169.
[8]梁旭楷,周尚武,杨曦. 基于大数据技术的黔东南旅游可视化研究与应用 [J]. 旅游纵览, 2024, (01): 80-82.
[9]邱奕超,张驰庚. 旅游大数据的可视化设计和实现方法 [J]. 信息与电脑(理论版), 2023, 35 (17): 120-123.
[10]范路桥,高洁,段班祥. 基于Python+Flask+ECharts的国内热门旅游景点数据可视化系统 [J]. 现代电子技术, 2023, 46 (09): 126-130.
[11]秦旭,吴宇锋. 我国生态旅游研究热点可视化分析——基于CSSCI期刊载文数据 [J]. 智慧农业导刊, 2023, 3 (04): 29-32.
[12]李轩宇,赵颖,肖忠良,等. 基于Python爬虫的旅游网站数据分析与可视化设计分析 [J]. 电脑知识与技术, 2022, 18 (33): 58-60+70.
[13]孙楚栋,王业. 基于Python的旅游数据可视化应用 [J]. 电脑编程技巧与维护, 2022, (11): 100-103.
[14]张乐,孙怡芳. 基于Python的运城旅游数据可视化分析 [J]. 计算机时代, 2022, (10): 85-88.
[15]赵赟. 黎里古镇智慧旅游大数据汇聚及可视化平台建设探索 [J]. 广播电视网络, 2022, 29 (09): 28-30.
[16]操心慧,操金金,许丽娟,等. 大数据可视化在城市规划中的应用 [J]. 现代计算机, 2022, 28 (16): 77-83+110.
[17]赵蔷. 基于Python爬虫的旅游网站数据分析与可视化 [J]. 电子设计工程, 2022, 30 (16): 152-155.
[18]徐一帆,朱梅新. 中国体育旅游研究可视化分析——基于CNKI(2011—2021)文献数据 [J]. 当代体育科技, 2022, 12 (17): 154-156.
[19]贾艳平,翟晋刚. 基于Python爬虫技术的游客评论数据可视化分析 [J]. 安阳师范学院学报, 2021, (05): 51-54.
[20]关阳,张徐,苏振. 基于Python数据可视化的国内外游客桂林旅游感知对比分析 [J]. 资源开发与市场, 2021, 37 (11): 1380-1387+1408.
首先,我必须向我的论文指导老师表达最深的谢意。在整个论文的撰写过程中,老师始终以无微不至的关怀和指导伴随我左右。在写作过程中,老师所展现的耐心和细致,以及所提出的建设性意见,对我提供了极大的帮助,使我受益良多。老师严谨的学术态度、敬业精神以及卓越的教学能力,为我树立了追求卓越的榜样,对我的未来人生道路和学术成就产生了深远的正面影响。
此外,我亦要向我的同窗们表达感激之情,他们不仅是我的同学,更是我的良师益友。正是由于他们的支持与关怀,我的大学学习和生活变得格外充实。对于在大学期间所有给予我帮助的老师和同学们,我深表感激,是你们为我在学术道路上提供了前进的动力。
当然,我也绝不能忘记我的父母,他们以无私的爱养育我成长。我将永远铭记他们的养育之恩,并将以此为动力,以优异的成绩回报他们的期望。在未来的道路上,我将持续不懈地努力,不辜负大家的期望,以实际行动来回应你们对我的厚望。
综上所述,在这篇论文中,我要向所有给予我帮助的人表达最诚挚的感谢,包括我的指导老师、同学、家人以及朋友们。正是你们的支持与关爱,让我在学术和个人生活中取得了显著的成就。我将珍视这份感恩之情,并将其转化为学习和未来生活中的动力,不断追求卓越,努力成为一个更加优秀的人。
请关注点赞+私信博主,免费领取项目源码