当前位置: 首页 > news >正文

机器学习入门(2)-KNN,朴素贝叶斯,决策树,随机森林

1、K-近邻算法

案例预测入住位置

  1. 公式复习:

欧氏距离的计算公式:

在这里插入图片描述

  1. 分类算法—KNN

定义:如果一个样本在特征空间中的k个最相似(即特征空间中最邻近)的样本中的大多数属于某一个类别,则该样本也属于这个类别

相似的样本,特征之间的值应该是相近的

需要做标准化处理

K-近邻算法的API:


  1. 实例:预测入住位置

官网:(https://www.kaggle.com/navoshta/grid-knn/data)[https://www.kaggle.com/navoshta/grid-knn/data]

特征值:x,y坐标,定位准确性,时间戳,日,时,周

  1. 由于数据量大,节省时间x,y缩小
  2. 时间戳进行(年,月,日,周,时分秒),当作新的特征
  3. 几千~几万,少于指定签到人数的位置删除

步骤:

  • 对于数据做一些基本处理(这里所做的一些处理不一定达到很好的效果,我们只是简单尝试,有些特征我们可以根据一些特征选择的方式去做处理)
    • 1 缩小数据集范围 DataFrame.query()
    • 2 选取有用的时间特征
    • 3 将签到位置少于n个用户的删除
  • 分割数据集
  • 标准化处理
  • k-近邻预测
import pandas as pd
from sklearn.model_selection import train_test_split
from sklearn.neighbors import KNeighborsClassifier
from sklearn.preprocessing import StandardScaler
from sklearn.metrics import accuracy_scoredef knncls():"""K-近邻预测用户签到位置:return:None"""# 读取数据data = pd.read_csv('train.csv')test = pd.read_csv('test.csv')# 处理数据# 1.缩小数据,查询数据筛选# x,y刚好返回一个正方形data=data.query("x>1.0 & x<1.25 & y>2.5 &y<2.75")# 处理时间的数据,将时间戳数据转换为可读的日期时间格式,指定时间戳的单位是秒(seconds)time_value=pd.to_datetime(data['time'],unit='s')# 把日期转换为字典格式time_value=pd.DatetimeIndex(time_value)# 构造一些特征data['day']=time_value.daydata['hour']=time_value.hourdata['weekday']=time_value.weekday# 把时间戳特征删除,按列操作data=data.drop(['time'],axis=1)    # 把签到数量少于n个的目标位置删除place_count=data.groupby('place_id').count()tf=place_count[place_count.row_id>3].reset_index() #reset_index重新索引data=data[data['place_id'].isin(tf.place_id)]# 删除 row_id 列if 'row_id' in data.columns:data = data.drop(['row_id'], axis=1)# 取出数据当中的特征值和目标值x=data.drop(['place_id'],axis=1)y=data['place_id']# 进行数据的分割,分割成训练集和测试集x_train,x_test,y_train,y_test=train_test_split(x,y,test_size=0.25,random_state=42)# 特征工程(标准化)scaler = StandardScaler()x_train = scaler.fit_transform(x_train)x_test = scaler.transform(x_test)# 进行算法流程knn=KNeighborsClassifier(n_neighbors=5)knn.fit(x_train,y_train)# 得出预测结果y_predict=knn.predict(x_test)print("预测的目标签到位置为:",y_predict)# 得出准确率print("预测的准确率:",knn.score(x_test,y_test))if __name__=="__main__":knncls()输出:
预测的目标签到位置为: [4932578245 5606572086 3992589015 ... 5606572086 6861654717 9710472407]
预测的准确率: 0.48156028368794324

算法总结

K值取很小:容易受异常点影响

K值取很大,容易受K值数量(类别)波动

  1. fit(X, y) —— 训练(存储数据)
  • 作用:把训练集的特征值 X目标值 y “喂”进模型。
  • KNN 的特殊性:
    • 它不像逻辑回归、神经网络那样需要学习参数。
    • fit 本质上只是 把训练数据存起来,后续预测时用。
    • 所以 fit 在 KNN 里非常快。

例子:

knn.fit(X_train, y_train)

相当于告诉模型:训练集中这些样本(X_train)对应的类别是这些(y_train)。

  1. predict(X) —— 预测
  • 作用:给定新的样本(特征矩阵 X),预测它的类别/输出值。
  • 过程:
    1. 计算该样本与训练集中每个点的距离(通常是欧式距离,也可以设成曼哈顿距离等)。
    2. 找到最近的 k 个邻居。
    3. 对这 k 个邻居的类别进行投票(分类任务)或取平均(回归任务)。
    4. 输出最终预测值。

例子:

y_pred = knn.predict(X_test)

输出 y_pred,就是测试集中每个样本的预测标签

  1. score(X, y) —— 评估模型
  • 作用:计算模型在给定数据上的 评分。
  • 在分类问题里:返回 预测准确率(accuracy)。
    • 即:正确预测的样本数 / 总样本数
  • 在回归问题里:返回 决定系数 R²。

例子:

acc = knn.score(X_test, y_test)

输出的是一个 0~1 的小数,比如 0.86,表示模型在测试集上的准确率是 86%。

  • fit(X, y) → 存训练数据
  • predict(X) → 用距离 + 投票/平均,得到预测值
  • score(X, y) → 在给定数据集上计算准确率(分类)或 R²(回归)

2、朴素贝叶斯

主要用于文本分类

算法原理

概率是一件事情发生的可能性

  • 联合概率:包含多个条件,且所有条件同时成立的概率
    • 记作: ( P(A, B) )
      ( P(A, B) = P(A) P(B) )
  • 条件概率:就是事件A在另外一个事件B已经发生条件下的发生概率
    • 记作: ( P(A|B) )
    • 特性:
      ( P(A1, A2|B) = P(A1|B) P(A2|B) )
    • 注意:此条件概率的成立,是由于A1, A2相互独立的结果
  1. 基本思想

朴素贝叶斯是一类 基于概率的分类算法,核心是利用 贝叶斯定理 来计算样本属于某一类的概率

“朴素”:也就是条件独立
在这里插入图片描述

  1. 拉普拉斯平滑:
    在这里插入图片描述

  2. sklearn朴素贝叶斯实现API

sklearn.naive_bayes.MultinomialNB

sklearn.naive_bayes.MultinomialNB(alpha = 1.0)

  • 朴素贝叶斯分类
  • alpha:拉普拉斯平滑系数
  1. 根据公式推导:

所以,我们只需要求:

P(科技|词1,词2,词3…) = P(F1, f2, f3|科技) P(科技)

P(娱乐|词1,词2…) = P(F1, f2, f3|娱乐) P(娱乐)

  1. 举个例子-----预测文档:

训练集有很多个文档,训练集统计结果(指定统计词频):

特征统计科技(30篇)娱乐(60篇)汇总(90篇)
“商场”95160
“影院”85664
“支付宝”201535
“云计算”63063
汇总(求和)100121221

现在有一篇被预测文档:出现了影院、支付宝、云计算,计算属于科技、娱乐的类别概率?

解题思路:

求:

  • P(科技|影院,支付宝,云计算) = P(影院,支付宝,云计算|科技) P(科技)
  • P(娱乐|影院,支付宝,云计算) = P(影院,支付宝,云计算|娱乐) P(娱乐)

在这里插入图片描述

所以为科技类

对新闻进行分类案例

sklearn 20类新闻分类

20个新闻组数据集包含20个主题的18000个新闻组帖子

流程:

  1. 加载20类新闻数据,并进行分割
  2. 生成文字特征词
  3. 朴素贝叶斯estimator流程进行评估
from sklearn.datasets import fetch_20newsgroups
from sklearn.feature_extraction.text import TfidfVectorizer
from sklearn.naive_bayes import MultinomialNB
from sklearn.model_selection import train_test_split
def naviebayes():"""朴素贝叶斯进行文本分类:return:None"""news=fetch_20newsgroups(subset="all")# 进行数据分割x_train,x_test,y_train,y_test=train_test_split(news.data,news.target,test_size=0.25)# 对数据集进行特征抽取(TF-IDF)tf=TfidfVectorizer()# 以训练集当中的词的列表进行每篇文章重要性统计['a','b','c','d']x_train=tf.fit_transform(x_train)print(tf.get_feature_names_out())x_test=tf.transform(x_test)# 朴素贝叶斯算法的预测mlt=MultinomialNB(alpha=1.0)# 打印训练集print(x_train)mlt.fit(x_train,y_train)y_predict=mlt.predict(x_test)print("预测的文章类别为:",y_predict)# 得出准确率print("准确率为:",mlt.score(x_test,y_test))return None
if __name__=="__main__":naviebayes()

这个没什么超参数可以改,无需调参,所以准确率不好提高,结果基本取决于你的训练集

所以训练集误差大会严重影响结果

算法总结

优点:

  • 朴素贝叶斯模型发源于古典数学理论,有稳定的分类效率。
  • 对缺失数据不太敏感,算法也比较简单,常用于文本分类。
  • 分类准确度高,速度快

缺点:

  • 由于使用了样本属性独立性的假设,所以如果样本属性有关联时其效果不好

3、精确率和召回率

分类模型的评估------混淆矩阵

对于二分类问题

用什么指标去评判?

  1. 准确率

estimator.score()

  • 一般最常见使用的是准确率,即预测结果正确的百分比
  1. 精确率(Precision)和召回率(Recall)
对比维度准确率 (Accuracy)精确率 (Precision)
计算范围所有样本预测为正的样本
衡量角度整体正确率正类预测的“纯度”
典型应用样本均衡问题(如图像分类)样本不均衡问题(如疾病检测、垃圾邮件)
误报/漏报权重一视同仁更关注“误报”问题

精确率和召回率的API:sklearn.metrics.classification_report

  • sklearn.metrics.classification_report(y_true, y_pred, target_names=None)
    • y_true: 真实目标值
    • y_pred: 估计器预测目标值
    • target_names: 目标类别名称
    • return: 每个类别精确率与召回率
from sklearn.metrics import classification_report
from sklearn.datasets import fetch_20newsgroups
from sklearn.feature_extraction.text import TfidfVectorizer
from sklearn.naive_bayes import MultinomialNB
from sklearn.model_selection import train_test_split
def naviebayes():"""朴素贝叶斯进行文本分类:return:None"""news=fetch_20newsgroups(subset="all")# 进行数据分割x_train,x_test,y_train,y_test=train_test_split(news.data,news.target,test_size=0.25)# 对数据集进行特征抽取(TF-IDF)tf=TfidfVectorizer()# 以训练集当中的词的列表进行每篇文章重要性统计['a','b','c','d']x_train=tf.fit_transform(x_train)print(tf.get_feature_names_out())x_test=tf.transform(x_test)# 朴素贝叶斯算法的预测mlt=MultinomialNB(alpha=1.0)# 打印训练集print(x_train)mlt.fit(x_train,y_train)y_predict=mlt.predict(x_test)print("预测的文章类别为:",y_predict)# 得出准确率print("准确率为:",mlt.score(x_test,y_test))# 输出朴素贝叶斯模型在每个类别上的分类表现,包括每个类别的精确率(Precision)、召回率(Recall)、F1-score以及样本数量(Support)# 打印出朴素贝叶斯分类器在不同类别上的分类性能指标(精确率、召回率、F1 值和样本数)print("每个类别的精确率和召回率:",classification_report(y_test,y_predict,target_names=news.target_names))return None
if __name__=="__main__":naviebayes()

4、交叉验证与网络搜索对K-近邻算法调优

交叉验证

目的:为了让被评估的模型更加准确可信

分为训练集和验证集,得出一个准确率

把数据集平均分成 K 份(folds)

  • 每次选其中 1 份作为验证集(validation set)
  • 其余 K-1 份作为训练集
  • 重复 K 次实验,每次换一份作为验证集
  • 最后取 K 次验证结果的平均值,作为模型整体性能指标

图示为4折交叉验证

网络搜索

就是调参数,比如K-近邻

很多情况下,有很多参数是需要手动指定的(比如K-近邻算法中的k值),这种叫超参数。但是手动过程繁杂,所以需要对模型预设几种超参数组合。每组超参数都采用交叉验证来进行评估。最后选出最优参数组合建立模型

假设有a[2,3,5,8,10],b[20,70,80]两组超参数,那就 每个 a 的值和每个 b 的值配对

序号ab
1220
2270
3280
4320
5370
6380
7520
8570
9580
10820
11870
12880
131020
141070
151080

共15组组合

网络搜索的API:sklearn.model_selection.GridSearchCV

sklearn.model_selection.GridSearchCV(estimator, param_grid=None, cv=None)

  • 对估计器的指定参数值进行详尽搜索
  • estimator:估计器对象
  • param_grid:估计器参数(dict){“n_neighbors”:[1,3,5]}
  • cv:指定几折交叉验证
  • fit:输入训练数据
  • score:准确率

结果分析:

  • best_score_:在交叉验证中验证的最好结果
  • best_estimator_:最好的参数模型
  • cv_results_:每次交叉验证后的测试集准确率结果和训练集准确率结果
from sklearn.model_selection import train_test_split,GridSearchCV
import pandas as pd
from sklearn.neighbors import KNeighborsClassifier
from sklearn.preprocessing import StandardScaler
from sklearn.metrics import accuracy_scoredef knncls():"""K-近邻预测用户签到位置:return:None"""# 读取数据data = pd.read_csv('train.csv')test = pd.read_csv('test.csv')# 处理数据# 1.缩小数据,查询数据筛选# x,y刚好返回一个正方形data=data.query("x>1.0 & x<1.25 & y>2.5 &y<2.75")# 处理时间的数据,将时间戳数据转换为可读的日期时间格式,指定时间戳的单位是秒(seconds)time_value=pd.to_datetime(data['time'],unit='s')# 把日期转换为字典格式time_value=pd.DatetimeIndex(time_value)# 构造一些特征data['day']=time_value.daydata['hour']=time_value.hourdata['weekday']=time_value.weekday# 把时间戳特征删除,按列操作data=data.drop(['time'],axis=1)    # 把签到数量少于n个的目标位置删除place_count=data.groupby('place_id').count()tf=place_count[place_count.row_id>3].reset_index() #reset_index重新索引data=data[data['place_id'].isin(tf.place_id)]# 删除 row_id 列if 'row_id' in data.columns:data = data.drop(['row_id'], axis=1)# 取出数据当中的特征值和目标值x=data.drop(['place_id'],axis=1)y=data['place_id']# 进行数据的分割,分割成训练集和测试集x_train,x_test,y_train,y_test=train_test_split(x,y,test_size=0.25,random_state=42)# 特征工程(标准化)scaler = StandardScaler()x_train = scaler.fit_transform(x_train)x_test = scaler.transform(x_test)# 进行算法流程----超参数# 这里的Knn就是网络搜索的实例knn=KNeighborsClassifier()# 进行网络搜索# 构造一些参数的值进行索索param={"n_neighbors":[3,5,10]}gc=GridSearchCV(knn,param_grid=param,cv=2)  #设置两次交叉验证gc.fit(x_train,y_train)# 预测准确率gc.score(x_test,y_test)print("在测试集上的准确率:",gc.score(x_test,y_test))print("在交叉验证中最好的结果:",gc.best_score_)print("选择最好的模型是:",gc.best_estimator_)print("每个超参数每次交叉验证的结果:",gc.cv_results_)return Noneif __name__=="__main__":knncls()

5、决策树

信息论基础

决策树 是一种通过“树形结构”来进行决策的模型。它像人类做决策的思考过程一样:“如果……则……(if…then…)” 一层层判断,直到得出结论

决策树:是一种树形结构,其中每个内部节点表示一个属性上的判断,每个分支代表一个判断结果的输出,最后每个叶节点代表一种分类结果,本质是一颗由多个判断节点组成的树

举个例子:

判断你能不能贷款,通过年龄,是否有工作,是否有自己的房子,信贷情况最后得出你你能否贷款

信息熵越大,不确定性越大。像图示所示的树,越往下确认的已知条件越多,确定性越大

划分以及案例

分类依据之一----信息增益

得到一个特征条件之后,减少的信息熵大小

特征A对训练数据集D的信息增益g(D,A),定义为集合D的信息熵H(D)与特征A给定条件下D的信息条件熵H(D|A)之差,即公式为:
在这里插入图片描述

注:信息增益表示得知特征X的信息而使得类Y的信息的不确定性减少的程度

情况类别比例信息熵H(D)意义
完全一致(纯净)(1,0)0没有不确定性
一半一半(0.5,0.5)1最混乱
当前情况(0.6,0.4)0.97仍然较混乱

此时信息熵H(D)算出来等于0.97,所以还是比较混乱

由例子可知,决策树的构建是一个递归划分数据的过程:

  1. 从数据集中选择一个最优特征作为划分点;
  2. 按该特征的取值将数据划分成子集;
  3. 对每个子集重复上述过程;
  4. 直到满足停止条件(如纯度足够高或树的深度限制)

决策树常用算法

  • ID3
    信息增益 最大的准则
  • C4.5
    信息增益比 最大的准则
  • CART(划分更加仔细)
    回归树:平方误差 最小
    分类树:基尼系数 最小的准则 在 sklearn 中可以选择划分的原则

算法API:sklearn.tree.DecisionTreeClassifier

  • class sklearn.tree.DecisionTreeClassifier(criterion=‘gini’, max_depth=None, random_state=None)
    • 决策树分类器
    • criterion:默认为‘gini’系数,也可以选择信息增益的‘entropy’
    • max_depth:树的深度大小
    • random_state:随机数种子
    • method:
    • decision_path:返回决策树的路径

案例—泰坦尼克号

  1. 信息熵和gini系数的对比

  • 1.pd读取数据
  • 2.数据基本处理
    • 2.1 确定特征值,目标值
    • 2.2 缺失值处理
    • 2.3 数据集划分
  • 3.特征工程(字典特征抽取)
  • 4.机器学习(决策树)
  • 5.模型评估
import pandas as pd
from sklearn.feature_extraction import DictVectorizer
from sklearn.model_selection import train_test_split
from sklearn.tree import DecisionTreeClassifier
from sklearn.metrics import classification_report, accuracy_scoredef decision():"""决策树对泰坦尼克号进行生死预测(将 pclass 也视为类别特征并 one-hot)"""# 1) 读取数据titan = pd.read_csv("titanic3.csv")# 2) 选择特征与标签x = titan[['pclass', 'age', 'sex']].copy()y = titan['survived']# 3) 缺失值处理x['age'] = x['age'].fillna(x['age'].mean())# 4) 将 pclass 当作分类特征(转为字符串或 category 都行)x['pclass'] = x['pclass'].astype('category')  # 或者 .astype(str)# 5) 切分数据x_train, x_test, y_train, y_test = train_test_split(x, y, test_size=0.25, random_state=42, stratify=y)# 6) One-hot:DictVectorizer(会对字符串/分类列做 one-hot,对数值列保持原样)vec = DictVectorizer(sparse=False)x_train_enc = vec.fit_transform(x_train.to_dict(orient="records"))x_test_enc  = vec.transform(x_test.to_dict(orient="records"))# 看看最终特征名(应包含 pclass=1/2/3 与 sex=female/male)feature_names = vec.get_feature_names_out()print("特征名:", feature_names)# 7) 决策树训练与评估# 此处用的信息熵,可以改为giniclf = DecisionTreeClassifier(criterion="entropy", max_depth=5, random_state=42)clf.fit(x_train_enc, y_train)y_pred = clf.predict(x_test_enc)print("Accuracy:", accuracy_score(y_test, y_pred))print(classification_report(y_test, y_pred))# 8)(可选)特征重要性importances = pd.Series(clf.feature_importances_, index=feature_names).sort_values(ascending=False)print("特征重要性:")print(importances)if __name__ == "__main__":decision()

这是使用信息熵的结果:

这是使用基尼系数的结果:

在大多数任务中,Gini 和 Entropy 得到的结果非常接近,差异仅在特征划分的细微偏好

对比项EntropyGini
理论来源信息论(ID3 / C4.5)CART 算法
计算速度略慢(有 log)更快(平方)
结果差异几乎相同几乎相同
特征偏好对小概率类别更敏感对主导类别更敏感
sklearn 默认✅(默认使用 Gini)
  1. 决策树的结构、本地保存

用graghviz可视化

  • sklearn.tree.export_graphviz() 该函数能够导出 DOT 格式
    tree.export_graphviz(estimator, out_file='tree.dot', feature_names=['', ''])
  • 工具:(能够将 dot 文件转换为 pdf、png)
    安装 graphviz
    Ubuntu: sudo apt-get install graphviz
    Mac: brew install graphviz
  • 运行命令
    然后我们运行这个命令
    $ dot -Tpng tree.dot -o tree.png
import pandas as pd
from sklearn.feature_extraction import DictVectorizer
from sklearn.model_selection import train_test_split
from sklearn.tree import DecisionTreeClassifier
from sklearn.metrics import classification_report, accuracy_score
import graphviz
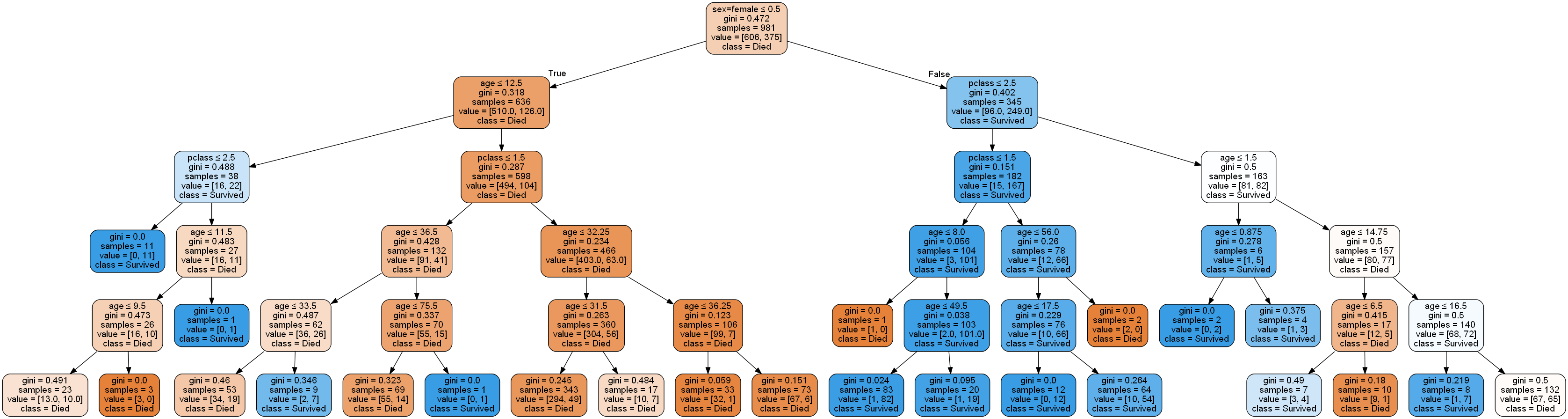
from sklearn.tree import export_graphvizdef decision():"""决策树对泰坦尼克号进行生死预测(将 pclass 也视为类别特征并 one-hot)"""# 1) 读取数据titan = pd.read_csv("titanic3.csv")# 2) 选择特征与标签x = titan[['pclass', 'age', 'sex']].copy()y = titan['survived']# 3) 缺失值处理x['age'] = x['age'].fillna(x['age'].mean())# 4) 将 pclass 当作分类特征(转为字符串或 category 都行)x['pclass'] = x['pclass'].astype('category')  # 或者 .astype(str)# 5) 切分数据x_train, x_test, y_train, y_test = train_test_split(x, y, test_size=0.25, random_state=42, stratify=y)# 6) One-hot:DictVectorizer(会对字符串/分类列做 one-hot,对数值列保持原样)vec = DictVectorizer(sparse=False)x_train_enc = vec.fit_transform(x_train.to_dict(orient="records"))x_test_enc  = vec.transform(x_test.to_dict(orient="records"))# 看看最终特征名(应包含 pclass=1/2/3 与 sex=female/male)feature_names = vec.get_feature_names_out()print("特征名:", feature_names)# 7) 决策树训练与评估clf = DecisionTreeClassifier(criterion="gini", max_depth=5, random_state=42)clf.fit(x_train_enc, y_train)y_pred = clf.predict(x_test_enc)print("Accuracy:", accuracy_score(y_test, y_pred))print(classification_report(y_test, y_pred))# 8)(可选)特征重要性importances = pd.Series(clf.feature_importances_, index=feature_names).sort_values(ascending=False)print("特征重要性:")print(importances)# 9) 导出为 .dot,并渲染为 PNGdot_data = export_graphviz(clf,out_file=None,feature_names=feature_names,class_names=["Died", "Survived"],filled=True, rounded=True, special_characters=True)# 写入 .dot 文件with open("titanic_tree.dot", "w", encoding="utf-8") as f:f.write(dot_data)print("已保存:titanic_tree.dot")# 用 graphviz 在 Jupyter 中直接渲染gragh=graphviz.Source(dot_data)display(gragh)gragh.render(filename="titanic_tree", format="png", cleanup=True)print("已保存为 titanic_tree.png 文件")return graghif __name__ == "__main__":decision()

可视化可以把.dot文件内容导入到网址链接上:

决策树的保存结果分析

决策树优缺点:

优点:

  • 简单的理解和解释,决策树可视化。
  • 需要很少的数据准备,其他技术通常需要数据归一化。

缺点:

  • 决策树学习者可以创建不能很好地推广数据的过于复杂的树,这被称为过拟合。

改进:

  • 剪枝cart算法(决策树API当中已经实现,随机森林参数调优有相关介绍)
  • 随机森林

注: 企业重要决策,由于决策树很好的分析能力,在决策过程中应用较多。

6、随机森林原理及案例调优

集成学习方法

集成学习通过建立几个模型组合来解决单一预测问题。它的工作原理是生成多个分类器/模型,各自独立地学习和做出预测。这些预测最后结合成单预测,因此优于任何一个单分类的做出预测

复习—机器学习的2个任务:

什么是随机森林

在机器学习中,随机森林是一个包含了多个决策树的分类器,并且其输出的类别是由个别树输出的类别的众数而定

随机森林 = 多棵决策树 + 随机性 + 投票/平均

例如,如果你训练了5个树,其中有4个树的结果是true,1个数的结果是false,那么最终,结果会是true.

随机森林的过程、优势

  1. 随机森林建立多个决策树的过程

bootstrap抽样—随机又放回的抽样

原始数据集有 **N 个样本、M 个特征,**我们希望建立 K 棵决策树

一、单棵树的建立过程

步骤 1:随机有放回抽样样本(Bootstrap Sampling)

从原始 N 个样本中,随机抽取 N 个样本(有放回抽样)。

  • 意味着:同一个样本可能被抽中多次;
  • 大约有 63.2% 的样本会被抽中(称为“袋内样本” in-bag);
  • 剩余的约 36.8% 样本没被抽中(称为“袋外样本” out-of-bag,可用于验证)。

这样,每棵树看到的数据都略有不同。


步骤 2:随机选取特征(Feature Subsampling)

在 M 个特征中,随机选取 m 个特征(m ≪ M)供本次树分裂使用。

  • 分类问题中,常设 m = √M
  • 回归问题中,常设 m = M/3
  • 每个节点分裂时都会重新随机选择一组 m 特征。

这一步进一步打破树与树之间的“相似性”,增强模型多样性。


步骤 3:用选出的样本和特征训练一棵决策树

  • 使用 CART 算法(基尼指数或最小方差);
  • 不剪枝(保持树尽量深);
  • 得到一棵弱相关、略有噪声的树。

二、建立多棵树的过程

重复上面 3 个步骤 K 次(通常 K=100~500):

每棵树:

  • 用不同的样本子集;
  • 用不同的特征子集;
  • 独立训练;
  • 最后集成到一起形成“森林”。

三、预测阶段

  • 分类任务:每棵树投票,取票数最多的类别为最终预测;
  • 回归任务:每棵树输出一个值,取平均值作为最终预测。

四、示意总结(结构化表达)

步骤内容随机性来源
① 样本抽样从 N 个样本中有放回地抽取 N 个样本样本随机
② 特征抽样在 M 个特征中随机选择 m 个特征随机
③ 建树用 CART 算法训练一棵未剪枝的决策树算法过程
④ 重复 K 次得到 K 棵不同的树集成形成随机森林
  1. 随机森林API

class sklearn.ensemble.RandomForestClassifier(n_estimators=10,criterion=‘gini’,max_depth=None, bootstrap=True, random_state=None)

随机森林分类器

  • n_estimators:integer, optional(default = 10) 森林里的树木数量 120, 200, 300, 500, 800, 1000
  • criteria:string, 可选(default = “gini”) 分割特征的测量方法
  • max_depth:integer 或 None,可选(默认为无) 树的最大深度
    5, 8, 15, 25, 30
  • max_features = “auto”,每个决策树的最大特征数量
    • If “auto”, then max_features = sqrt(n_features)
    • If “sqrt”, then max_features = sqrt(n_features) (same as “auto”)
    • If “log2”, then max_features = log2(n_features)
    • If None, then max_features = n_features
  • bootstrap:boolean, optional(default = True) 是否在构建树时使用有放回抽样
import pandas as pd
from sklearn.feature_extraction import DictVectorizer
from sklearn.model_selection import train_test_split
from sklearn.tree import DecisionTreeClassifier
from sklearn.metrics import classification_report, accuracy_score
from sklearn.ensemble import RandomForestClassifier
from sklearn.model_selection import GridSearchCVdef decision():"""决策树对泰坦尼克号进行生死预测(将 pclass 也视为类别特征并 one-hot)"""# 1) 读取数据titan = pd.read_csv("titanic3.csv")# 2) 选择特征与标签x = titan[['pclass', 'age', 'sex']].copy()y = titan['survived']# 3) 缺失值处理x['age'] = x['age'].fillna(x['age'].mean())# 4) 将 pclass 当作分类特征(转为字符串或 category 都行)x['pclass'] = x['pclass'].astype('category')  # 或者 .astype(str)# 5) 切分数据x_train, x_test, y_train, y_test = train_test_split(x, y, test_size=0.25, random_state=42, stratify=y)# 6) One-hot:DictVectorizer(会对字符串/分类列做 one-hot,对数值列保持原样)vec = DictVectorizer(sparse=False)x_train_enc = vec.fit_transform(x_train.to_dict(orient="records"))x_test_enc  = vec.transform(x_test.to_dict(orient="records"))# 看看最终特征名(应包含 pclass=1/2/3 与 sex=female/male)feature_names = vec.get_feature_names_out()print("特征名:", feature_names)# 随机森林预测(超参数调优)rf=RandomForestClassifier()param={"n_estimators":[120,200,300,500,800,1200],"max_depth":[5,8,15,25,30]}# 网络搜索与交叉验证gc=GridSearchCV(rf,param_grid=param,cv=4)gc.fit(x_train_enc, y_train)print("准确率为:", gc.score(x_test_enc, y_test))print("查看选择的参数模型:",gc.best_params_)
if __name__ == "__main__":decision()输出:
特征名: ['age' 'pclass' 'sex=female' 'sex=male']
准确率为: 0.8170731707317073
查看选择的参数模型: {'max_depth': 5, 'n_estimators': 120}

思维导图
在这里插入图片描述

http://www.dtcms.com/a/467029.html

相关文章:

  • 【RAG】召回增强
  • 把自己的网站卖给别人后对方做违法吗手机自助建站永久免费
  • 【PyCharm】设置注释风格,快速注释
  • 社区服务呼叫系统 网站的建设电商直播平台网站开发
  • 久其软件公司网站俄罗斯网站模版
  • 网站建设用户使用手册海南微信网站制作平台
  • 北京营销网站建站公司定制图片软件
  • 境外网站建设cpa没有网站怎么做
  • 面试题02
  • 如何办网站 论坛保险网站建设方案
  • 网站开发最新书籍有什么好的手机推荐网站
  • 校园网站建设总体设计crm客户管理系统全称
  • 天津网站开发招聘夸克搜索引擎
  • 影视网站seo描述镇江微信推广平台
  • 网站建设有什么优势成都住建厅官方网站
  • K8S(四)—— Kubectl从入门到精通:K8s资源管理与项目生命周期实战指南
  • 如何建设一个双语的网站网站建设网上学
  • 80MW/160MWh共享储能示范项目技术方案
  • 深圳微信分销网站公司做网站的网站赚钱吗
  • 基于单片机的N型热电偶PID锅炉温度控制系统
  • 做爰全过程免费的视频网站有声音杭州企业自助建站系统
  • 东莞做网站设计制作自己的网站怎么做app吗
  • 网站开发培训光山广州11区排名
  • 生鲜网站建设的项目总结wordpress 空行
  • 今日行情明日机会——20251010
  • 制作系统签名(具体在build\target\product\security\README文件有说明):
  • 网站 备案 初审品牌整合营销机构
  • 做的比较好的返利网站知乎爱做的小说网站
  • 最大字符串配对数目(哈希表实现)
  • 深度学习赋能基因与蛋白质研究:从“盲猜”到“精准导航”的生命科学革命