当前位置: 首页 > news >正文

输出端口原理图分析

主要分析两个输出端口的原理图:

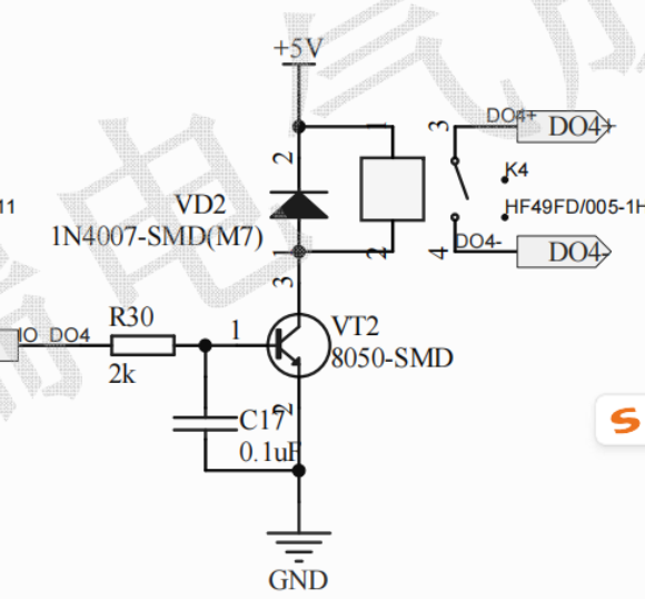
一、“三极管直接驱动” 型输出(如 DO3、DO4 电路)

以 DO4电路为例,元件包括:NPN 三极管 VT1(8050)、续流二极管 VD1(1N4007)、基极限流电阻 R29(2kΩ)、去耦电容 C16(0.1μF)、负载(DO3 相关输出模块)。

工作原理:
  • IO_DO4 为高电平时:电流经 R29 流入 VT1 基极,VT1 饱和导通(集电极 - 发射极间近似短路)。+5V 电源通过 VT1 向负载供电,实现 “DO4 输出有效”。
  • IO_DO4 为低电平时:VT1 基极无足够电流,VT1 截止(集电极 - 发射极间近似开路),负载失电,“DO4输出无效”。
元件辅助作用:
  • VD1(1N4007):续流二极管。若负载为感性负载(如小型线圈),断电时会产生反向电动势,VD1 为其提供泄放回路,防止反向电动势击穿 VT1。
  • C16(0.1μF):去耦电容。滤除基极的高频干扰,使 VT1 开关更稳定。
  • R29(2kΩ):基极限流电阻。限制 VT1 基极电流,确保三极管工作在 “饱和 / 截止” 状态(避免线性区功率损耗过大)。

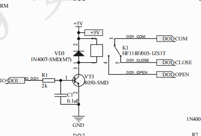
二、“三极管驱动继电器” 型输出(如带 HF118F 继电器的电路)

以 DO1 相关电路为例,元件包括:NPN 三极管 VT3(8050)、续流二极管 VD3(1N4007)、基极限流电阻 R1(2kΩ)、去耦电容 C1(0.1μF)、继电器 K1(HF118F/015-1ZS1T)。

工作原理:
  • IO_DO1 为高电平时:电流经 R1 流入 VT3 基极,VT3 饱和导通。+5V 电源通过 VT3 为继电器 K1 的线圈供电,线圈得电后触点动作(如 “DO1_COM 与 DO1_CLOSE 闭合” 或 “DO1_COM 与 DO1_OPEN 切换”,取决于继电器触点类型),实现大功率 / 隔离式输出控制。
  • IO_DO1 为低电平时:VT3 截止,继电器线圈失电,触点恢复初始状态。
元件辅助作用:
  • VD3(1N4007):续流二极管。继电器线圈是典型的感性负载,断电时产生的反向电动势通过 VD3 泄放,保护 VT3 不被击穿。
  • C1(0.1μF):去耦电容,滤除基极干扰,稳定 VT3 开关过程。
  • R1(2kΩ):基极限流电阻,控制 VT3 基极电流,确保饱和 / 截止工作状态。
  • 继电器 K1:实现 “小信号控制大功率 / 隔离输出”。继电器触点可承受更高电压 / 电流,且机械触点天然隔离,适合控制外部强电设备(如电机、电源回路)或需要隔离的场合。

两类输出的核心区别

  • 「三极管直接驱动」:适用于低功率、小信号的电子负载(如 LED、小模块供电),响应速度快,但负载能力弱、无隔离。
  • 「三极管驱动继电器」:适用于大功率、需隔离的场景(如控制外部设备电源、电机),负载能力强且隔离,但响应速度受继电器机械动作限制(毫秒级)
http://www.dtcms.com/a/465336.html

相关文章:

  • 响应式网站建设有利于seo常熟做网站公司
  • php购物网站开发设计免费网站软件app
  • CTF攻防世界WEB精选基础入门:disabled_button
  • 昂瑞微:引领射频前端国产化浪潮,铸就5G时代核心竞争力
  • 基于SpringBoot的高校教师科研项目信息管理系统
  • 富文本返回的Html数据格式化
  • 昂瑞微冲刺科创板:创新驱动,引领射频芯片国产化新征程
  • 基于Java(Spring Boot)+MySQL实现电商网站
  • 记录一次生产环境数据库死锁的处理过程
  • 首先确定网站建设的功能定位seo推广工具
  • Nestjs框架: Pino 与 Pino-Elasticsearch 组合实现高性能日志写入与检索的完整方案
  • 走近实验技术中的“四大发明”之Southern blot、Northern blot和Western blot
  • 网站建设需求文档模板下载想做电商从哪里入手
  • ai做网站建站做得好的公司
  • 网络层--数据链路层
  • 网站设计应该遵循哪些原则手机网站打开手机app
  • 【AI安全】Qwen3Guard: 实时流式检测实现AI模型安全防护新标杆
  • 网络攻防技术:网络安全攻击概述
  • 【开题答辩全过程】以 “有客”旅游小助手平台为例,包含答辩的问题和答案
  • 如何创建网站难吗wordpress创建公告
  • 探索MySQL存储过程的性能优化技巧与最佳实践
  • UNIX下C语言编程与实践62-UNIX UDP 编程:socket、bind、sendto、recvfrom 函数的使用
  • UNIX下C语言编程与实践64-UNIX 并发 Socket 编程:I/O 多路复用 select 函数与并发处理
  • 世界杯哪个网站做代理跨境电商网站系统开发
  • SNK施努卡CCD视觉检测系统
  • 杨和勒流网站建设网站建设制作设计
  • SQLite架构
  • 初识Linux和Linux基础指令详细解析及shell的运行原理
  • Python容器内存三要素
  • NumPy 矩阵库(numpy.matlib)用法与作用详解