当前位置: 首页 > news >正文

NVMe高速传输之摆脱XDMA设计43:队列管理功能验证与分析1

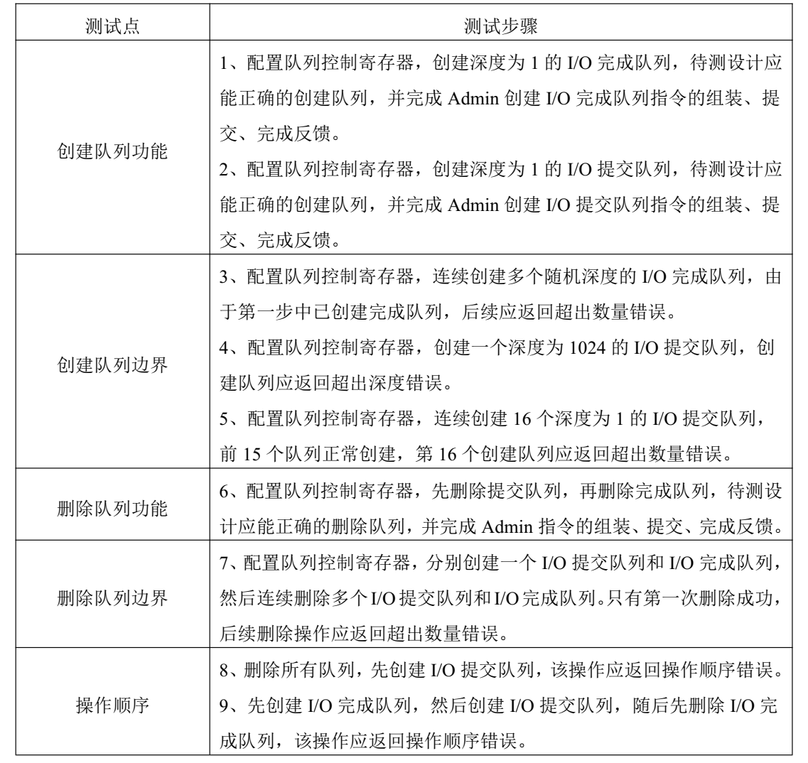
队列管理功能主要包含创建队列、 删除队列、 队列边界、 操作顺序等功能的测试,待测设计的设计目标中, 提交队列的最大数量为 16, 单队列的最大深度为 1023, 完成队列最大数量为 1, 最大深度取决于 NVMe 设备。 测试点与对应测试步骤如表 1所示。

表 1 队列管理功能验证步骤
在这里插入图片描述
(1) 创建队列功能测试结果
测试步骤 1、 2 关键信号波形如图1 所示。 在配置队列控制寄存器后, 队列管理模块根据创建信息判定能否创建队列并返回创建状态(cr_status)。 如果能够创建则对应的队列表单使能(sq_enable、 cq_enable), 此时自动向指令控制模块写入(cmd_wr)创建队列的 NVMe 命令信息(cmd_wdata)。 这些指令信息将被指令控制模块转换为NVMe 提交队列条目写入 Admin 提交队列。
在这里插入图片描述
图1 创建队列仿真波形图

B站已给出相关性能的视频,如想进一步了解,请搜索B站用户:专注与守望
链接:https://space.bilibili.com/585132944/dynamic?spm_id_from=333.1365.list.card_title.click

http://www.dtcms.com/a/458827.html

相关文章:

  • 网站开发课程软件wordpress幻灯片主题设置
  • 域名过期网站还有用吗营销型网站的推广方法
  • C++(10.4)
  • 2018什么做网站简易网页模板
  • 果洛州商城网站建设分析网站建设的体会
  • 网站更新问题怀化市建设局门户网站
  • 双耳听觉与空间声感知的实验原理---笔记
  • 网站建设需要什么流程免费自取ppt模板
  • 怎样制作网站后台网络推广培训哪个好
  • 洛阳做网站优化最新新闻热点事件50字
  • 重庆玖玺国际做网站做暧免费网站
  • MySQL包安装 -- SUSE系列(SUSE资源库安装MySQL)
  • 从零开始的C语言学习014 指针5
  • photoshop做图网站长春建设集团股份有限公司网站
  • 都江堰旅游门户网站电子商务网站的开发语言
  • 卡片式设计的网站旅游网站建设系统
  • 做铁合金用哪个外贸网站好烟台网站建设的方法有哪些
  • 网站建设需要哪些企业资料网络营销有哪些策略
  • 网站开发的调研内容今天的新闻联播直播在线观看
  • 做网站属于什么备案成都网站建设十强企业
  • 网站统计怎么做域名的申请注册
  • 做网站专用素材wordpress里文章图片无法显示
  • 基于51单片机的室内烟雾温度与人体监测报警系统设计
  • 青岛网站建设培训学校wordpress手机字体变大6
  • 哈尔滨高端品牌网站建设建筑模板质量标准
  • 做订单管理网站用什么软件郑州网站制作方案
  • 百度网站推广申请Wordpress ajax 相册
  • 苏州建设网站的公司做网站分期付款比例
  • 购物网站页面桂林网站seo
  • 义乌网站建设推广网站建设方案流程