当前位置: 首页 > news >正文

基于stc12单片机的PID恒温烙铁设计

1.设计灵感

一把普通的60W烙铁总是再焊接电路板时因为温度过高而对焊接的质量产生影响,但是如果可以用外部电路来控制烙铁的温度,就能很好的解决这个问题。

2.硬件采购

首先恒温烙铁那必须要有烙铁,我选取了60w的普通烙铁,因为便宜只要7块钱其次是这次的主控单片机stc12c5a60s2,这款单片机相较于普通单片机有更多的程序库,像PWM,ADC,也有更多的IO口,在做电路设计的时候,12单片机更为合适然后是烙铁的控制,采用固态继电器,有更高的通断频率,也可以控制交流220V电压

最后是反馈元件k型热电偶,PID的整定需要反馈元件的反馈,而k型热电偶,加上max6675热电偶温度转换芯片,非常合适作为这次的反馈原件

3.位置式PID概述

1. 位置式PID公式

在离散系统中,位置式PID的控制量输出公式为:

u(k)=Kp⋅e(k)+Ki⋅T⋅∑j=0ke(j)+Kd⋅e(k)−e(k−1)Tu(k)=Kp​⋅e(k)+Ki​⋅T⋅j=0∑k​e(j)+Kd​⋅Te(k)−e(k−1)​

  • 参数说明

    • u(k)u(k):第kk次采样时刻的控制量输出。

    • e(k)e(k):当前时刻的偏差(设定值与实际值之差)。

    • Kp,Ki,KdKp​,Ki​,Kd​:比例、积分、微分系数。

    • TT:采样时间。

    • 积分项通过累加历史偏差实现,微分项通过差分近似微分。


2. 实现特点

  • 积分项处理:需要保存历史偏差的累加和,通常通过变量累积实现,无需存储所有历史数据。

  • 微分项处理:仅需保存前一次偏差e(k−1)e(k−1)。

  • 计算复杂度:每次计算需更新积分累加值和微分项的前次偏差。


3. 优缺点分析

  • 优点

    • 直接输出绝对控制量,适用于阀门开度、温度设定等场景。

    • 无需执行机构记忆前次输出,控制逻辑直观。

  • 缺点

    • 积分饱和:持续偏差导致积分项累积,可能超出执行机构限幅,需采用抗饱和措施(如积分限幅、积分分离)。

    • 对计算误差敏感,突发干扰可能导致输出突变。


4. 参数整定与采样时间

  • 参数调整:与常规PID一致,可采用试凑法、Ziegler-Nichols法等,需注意积分项限幅。

  • 采样时间TT

    • 过大:离散化误差显著,影响控制精度。

    • 过小:计算负担增加,硬件要求高。


5. 与增量式PID对比

  • 位置式:输出绝对控制量u(k)u(k),积分项为偏差累加,易积分饱和。

  • 增量式:输出控制量变化Δu(k)=u(k)−u(k−1)Δu(k)=u(k)−u(k−1),积分效果通过偏差增量实现,抗饱和能力强,但需执行机构记忆前次输出。


6. 应用场景

  • 位置式PID:适用于需直接设定执行机构位置的场合(如伺服电机位置控制、阀门开度调节)。

  • 增量式PID:适合步进电机等需控制量变化的场景。


7. 抗积分饱和措施

  • 积分限幅:限制积分项的最大值。

  • 积分分离:偏差较大时暂停积分,避免过度累积。

  • 变速积分:根据偏差大小动态调整积分速度。


位置式PID以其直接输出绝对控制量的特性,在工业控制中广泛应用,但需合理处理积分饱和问题并结合实际场景调整参数。

其实PID就是通过比例调节,积分调节,和微分调节,来输出一个结果,再通过反馈元件来回馈一个值,然后再循环这个过程,不断的整定和调节,来达到最终的输出效果

4.硬件接线图

单片机通过PWM输出控制固态继电器,固态继电器控制烙铁是否加热,热电偶读取烙铁的温度,反馈给单片机,oled实时显示当前控制进度,不断循环这个过程,来完成这个过程

5.程序实现 

 1.热电偶程序库

这是基于51内核单片机的热电偶程序,可直接使用,连接后以数码管形式输出。 

#include <REGX52.H>
#include "intrins.h"			//_nop_();延时函数#define uchar unsigned char
#define uint  unsigned intsbit  SO  = P3^6;  				//P3.6与SO连接
sbit  SCK = P3^4; 				//P3.4与SCK连接
sbit  CS  = P3^5;  				//P3.5与CS连接sbit wx = P2^6;
sbit dx = P2^7;const unsigned char DevID = 1;		//本机设备ID
unsigned char buffer;			//串口接收缓冲区
unsigned char rcv_buffer[20];
unsigned char send_buffer[20];
unsigned char flag_ok = 0;		//接收完毕的标识
unsigned int MAX6675_Temp;
unsigned char Flag_connect;
unsigned char CRCH,CRCL;
unsigned char wd[2];	  		//wd[];BCD码的温度
unsigned char flag_dis;			//显示刷新的标识unsigned char dis[4] = { 0x00, 0x00, 0x00,0x00 };
unsigned char code SMG[] = {0xc0, 0xf9, 0xa4, 0xb0, 0x99, 0x92, 0x82, 0xf8, 0x80, 0x90, 0x88, 0x83, 0xc6, 0xa1, 0x86, 0x8e};unsigned int MAX6675_ReadReg(void)
{ unsigned char i;   unsigned int dat;i   = 0;   dat = 0;   CS  = 0; SCK = 0;     for(i=0; i<16; i++)		//get D15-D0 from 6675  {      SCK = 1;     dat = dat<<1;    if( SO==1 )   dat = dat|0x01;   SCK = 0;    } CS = 1;   return dat;   
}  
/*
* 功能;延时,若干毫秒
* 参数;毫秒数
* 返回值;无
*/
void DelayMs(unsigned int i)	//一个延时函数,这个函数再11.092Mhz下延时时间大概为1ms
{unsigned int j,k;for(j=i; j>0; j--)for(k=114; k>0; k--);
}
/*
* 数码管显示
*/
void SMG_DisChar(unsigned char place, unsigned char num)
{unsigned char i;i = 0x80 >> place;		P0 = SMG[num];	 dx = 1;dx = 0;P0 = i;	wx = 1;wx = 0;DelayMs(1);	
}void Display(unsigned int temp)
{if(Flag_connect==0)		  	//Flag_connect为0,表示热电偶已经连接,这里显示温度{if(temp > 999){SMG_DisChar(3,temp/1000);}if(temp > 99){SMG_DisChar(2,(temp%1000)/100);}if(temp > 9){SMG_DisChar(1,(temp/10)%10);}SMG_DisChar(0,temp%10);}else						//Flag_connect为1,表示热电偶未连接,这里显示fff{SMG_DisChar(3, 0x0F);SMG_DisChar(2, 0x0F);SMG_DisChar(1, 0x0F);SMG_DisChar(0, 0x0F);}
}void main(void)
{unsigned char cnt = 11;unsigned int t;while(1){t=MAX6675_ReadReg();Flag_connect=t&0x04;		 	//读出数据的D2位是热电偶掉电标志位,该位为1表示掉线,该位为0表示连接Flag_connect=Flag_connect>>2; 	//MAX6675是否在线t = t<<1;					   	//读出数据的D3-D14是温度值t = t>>4;MAX6675_Temp = t/4;				//测量单位为0.25,所以要乘0.25,(即除以4)才能得到准确的温度值for(t=0; t<200; t++)			//标识温度{  Display(MAX6675_Temp);}}
}

2.PID设定值给定 

在一个函数里把一下不需要随时改变的变量赋值,方便后面的算法直接拿取使用 

void PID_Init()//PID设定值给定
{sv=120;/默认设定温度kd=3;//Dout输出T=200;Ti=2000;Td=600;PIDpwm=500;OUT0=5;
}

3.PID计算 

 对于PID的计算,这里要注意的是,Pout,Iout以及Dout都有不同的加入时段,调节这三个输出的进入时间对于PID的控制也至关重要,下面的程序是我在PID控温时采取的PID计算

void PID_Calc()//PID计算
{int DelEK;float ti,Ki;float Iout;float Pout;float Dout;float td;float out;if(C10ms<T){return;}if(C10ms>T){EK=sv-pv;   //当前偏差Pout=kp*EK;  //比例输出if(pv<=(sv+4)&&pv>=(sv-4)){ki = 1.6;kp = 8;SEK+=EK;    //历史偏差总和ti=T/Ti;Ki=ti*ki;Iout=SEK*Ki*ki; //积分输出num3=Iout;out=Pout+Iout;//本次计算DelEK=EK-EK_1;//最近两次偏差td=Td/T*kd;Dout=DelEK*td; //微分输出out=Pout+Iout+Dout;//本次计算}else if(pv<=(sv+20)&&pv>=(sv-20))//设定Iout加入运算时间{if(pv<=(sv+20)&&pv>=sv){kp = 0.5;ki = 0.8;}else if(pv>=(sv-20)&&pv<=sv){	kp = 0.5;ki = 1.2;}SEK+=EK;    //历史偏差总和ti=T/Ti;Ki=ti*ki;Iout=SEK*Ki*ki; //积分输出num3=Iout;out=Pout+Iout;//本次计算}else{out = Pout;kp = 3;}//单纯的Pout输出num1=Dout;num3=Iout;num4=SEK;if(out>PIDpwm){OUT=PIDpwm;}else if(out<0){OUT=OUT0;}else{OUT=out;}num2 = out;EK_1=EK; //更新偏差C10ms=0;}
}

4.PWM输出

我的PWM采取的是计时器输出,通过调节输出方波脉宽,来调节实际的输出结果 

void Timer0_Init(void)
{TMOD &= 0xF0;TMOD |= 0x01;TL0 = 0x66;TH0 = 0xFC;TF0 = 0;TR0 = 1;ET0 = 1;EA = 1;
}
void TimerO(void) interrupt 1
{TL0 = 0x66;TH0 = 0xFC;Time1++;C10ms++;Time0++;if(Time0>=PIDpwm){Time0=0;}if(Time0>OUT){key=0;}else{key=1;}
}

5.oled显示

oled的显示程序比较简单 ,初始化程序用来初始化和显示一些固定的内容后面的OLED显示程序用来显示当前的加热过程,配上按钮进行人机交互

void OLED1_Init()
{OLED_Init();//初始化OLEDOLED_ColorTurn(0);OLED_DisplayTurn(0);OLED_ShowChinese(0,2,0,16);OLED_ShowChinese(18,2,1,16);OLED_ShowChinese(36,2,6,16);OLED_ShowChinese(54,2,3,16);OLED_ShowChinese(0,4,4,16);OLED_ShowChinese(18,4,5,16);OLED_ShowChinese(36,4,6,16);OLED_ShowChinese(54,4,7,16);
}void OLEDshow()
{if(num1<=0){num1=0;}if(num3<=0){num3=0;}if(num4<=0){num4=0;}OLED_ShowNum(80,0,num3,5,16);OLED_ShowNum(0,6,num4,5,16);OLED_ShowNum(0,0,num1,5,16);OLED_ShowNum(80,6,OUT,5,16);
}

6.项目文件

 链接: https://pan.baidu.com/s/1Sr8cdt3YnOtqlPE7zhhBoQ?pwd=t6qy 提取码: t6qy 复制这段内容后打开百度网盘

7.模块成果展示

模块搭建PID烙铁

8.集成电路板设计

1.原理图设计

主控依然是stc12单片机,采用220v交流电单电源供电,经过rc阻容耦合降压,在经过桥式整流,5v稳压管稳压,滤波后输出给后级电路,LED2为电源供电指示灯 

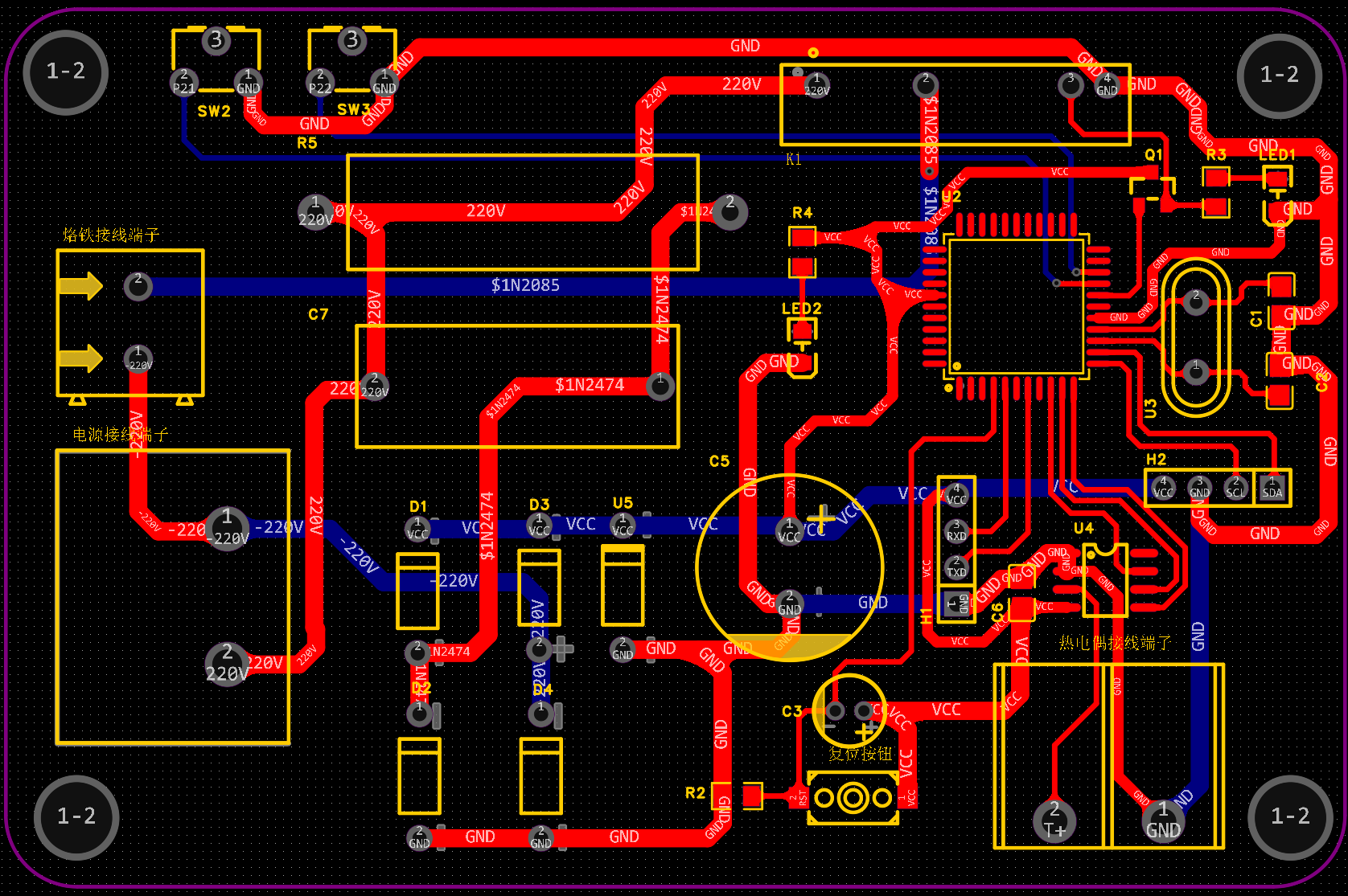
2.PCB电路板 

 3.3D效果图

9.集成电路成果展示 

集成板PID恒温烙铁

http://www.dtcms.com/a/457665.html

相关文章:

  • 南阳专业网站设计公司浙江最近爆发的传染病
  • 2025年--Lc176--H509.斐波那契数(动态规划)--Java版
  • 【线程邮箱】
  • 网站优秀作品做网站经验
  • AI+洞察:大模型技术重塑医疗健康产业发展格局
  • 网站开发中的前端与后端技术解析
  • 定远县可以做网站的地方厦门城乡住房建设厅网站首页
  • JavaScript中的DOM操作
  • OpenAI DevDay 2025:ChatGPT 进化为平台,开启 AI 应用新纪元
  • 什么是模型微调
  • 郑州网站高端设计游戏官方网站开发设计报告
  • 如何用网站模板建设网站杭州网站建设哪家最好
  • 美团网站除佣金表格怎么做上海大型网站建设公司排名
  • 【C++】异常--学习笔记
  • 【linux内核驱动day05】
  • 富煌钢构:“T+EPC”模式引领钢结构行业变革
  • 前端学习 JavaScript
  • 深圳约的网站设计企业申报系统
  • 吴江盛泽建设局网站一个专门做标题的网站
  • PID公式的部署与选择
  • 拼多多前端面试题及参考答案(200道-下)
  • Symmetric functions and hall polynomials 1.1
  • 深圳seo网站优化广东网约车涨价
  • 【LLM】知识图谱和LLM的结合
  • 扩散模型DDPM数学推导过程完整版(下)
  • 重庆网站建设入门培训扬州电商网站建设
  • 做国际网站有什么需要注意的福州网站建设吧
  • Echarts极坐标系示例
  • HarmonyOS应用开发深度解析:ArkTS语法精要与状态管理实践
  • 园林景观中企动力提供网站建设网店代理货源网