当前位置: 首页 > news >正文

C语言字符串安全查找三剑客:strchr_s、strrchr_s、strstr_s解析

在 C 语言开发中,字符串操作是安全漏洞的 “重灾区”—— 传统函数(如strchrstrrchrstrstr)缺乏边界检查,若输入字符串未正确以\0结尾,极易触发缓冲区溢出,导致程序崩溃或被恶意利用(如注入攻击)。

为解决这一问题,C11 标准(ISO/IEC 9899:2011) 引入 “边界检查接口”(Bounds-checking interfaces),其中strchr_sstrrchr_sstrstr_s便是传统查找函数的安全增强版本。它们通过增加长度参数、明确错误处理,从根源上降低安全风险,成为安全关键型应用(如嵌入式系统、金融软件)的首选工具。


目录

一、安全字符串函数概述

二、strchr_s:安全的正向字符查找

三、strrchr_s:安全的反向字符查找

四、strstr_s:安全的子串查找

五、安全函数与传统函数的差异对比

六、经典面试题


一、安全字符串函数概述

strchr_sstrrchr_sstrstr_s保留了传统函数的核心查找功能,同时新增以下安全特性

  1. 强制传入字符串长度参数,限制操作范围,防止越界访问;
  2. 通过返回值(错误码)报告异常,而非依赖 “未定义行为”;
  3. 主动校验无效参数(如空指针、超范围长度);
  4. 检查字符串是否在指定长度内正确终止(避免处理不完整字符串)。

注:使用这些函数需先定义宏__STDC_WANT_LIB_EXT1__(通常在包含<string.h>前),以启用 C11 标准的安全接口。

二、strchr_s:安全的正向字符查找

1. 函数简介

strchr_s用于在字符串中从左到右查找第一个匹配字符,核心优势是通过 “长度参数 + 错误校验”,确保查找不超出缓冲区边界。

2. 函数原型

errno_t strchr_s(char const* str, rsize_t strsz, int c, char const** result);
参数名说明
str待查找的源字符串指针(需以\0结尾,且非空)
strsz源字符串的最大长度(含\0,通常用sizeof(str)获取数组长度)
c目标字符(虽为int类型,实际会被转换为char,兼容EOF
result输出参数:存储查找结果(成功则指向匹配字符,失败则为NULL

返回值

  • 成功(找到 / 未找到字符):返回0
  • 失败(参数无效 / 长度异常):返回非零错误码(如EINVALESPACE)。

错误码含义:

  • EINVALstrresultNULL(无效指针);
  • ESPACEstrsz0、超过RSIZE_MAX(通常为SIZE_MAX/2),或字符串未在strsz内终止。

3. 实现逻辑(伪代码)

function strchr_s(str: const char*, strsz: rsize_t, c: int, result: const char**) -> errno_t:// 1. 校验无效指针if str == NULL or result == NULL:return EINVAL// 2. 校验长度合法性if strsz == 0 or strsz > RSIZE_MAX:*result = NULLreturn ESPACE// 3. 转换目标字符(int→char)c_char = (char)c// 4. 正向遍历查找for i from 0 to strsz - 1:if str[i] == c_char:*result = &str[i]  // 找到匹配,记录位置return 0if str[i] == '\0':break  // 已达字符串实际结尾,停止遍历// 5. 未找到字符(非错误,返回0)*result = NULLreturn 0

4. 工作流程示意图

5. 使用场景

strchr_s适用于所有需查找单个字符的场景,尤其适合:

  1. 处理不可信输入(如用户输入的邮箱、配置项);
  2. 验证字符串格式(如检查邮箱是否含@、路径是否含分隔符);
  3. 分割字符串(如按:分割键值对"name:zhangsan")。

6. 示例代码

#define __STDC_WANT_LIB_EXT1__ 1  // 启用C11安全函数
#include <stdio.h>
#include <string.h>
#include <errno.h>int main() {// 场景1:验证邮箱格式(查找@)char email[] = "user@example.com";const char* result;errno_t err;  // 存储错误码// 调用strchr_s查找@err = strchr_s(email, sizeof(email), '@', &result);// 错误处理if (err != 0) {printf("查找失败!错误码:%d\n", err);return 1;}// 结果处理if (result != NULL) {printf("找到'@',位置(索引):%td\n", result - email);printf("邮箱用户名:%.*s\n", (int)(result - email), email);  // 截取用户名printf("邮箱域名:%s\n", result + 1);                      // 截取域名} else {printf("未找到'@',邮箱格式非法!\n");}// 场景2:查找超出字符串长度的字符(边界测试)char buffer[10] = "test";  // 缓冲区大小10,实际字符串长度4(含\0)err = strchr_s(buffer, 10, 'x', &result);if (err == 0 && result == NULL) {printf("\n在buffer中未找到'x'(边界检查生效)\n");}return 0;
}

运行结果

找到'@',位置(索引):4

邮箱用户名:user

邮箱域名:example.com

在buffer中未找到'x'(边界检查生效)

7 注意事项

  • 长度参数必须含\0strsz需包含字符串的终止符\0,如char str[] = "abc"strsz应为4(而非3);
  • 错误码优先校验:不能仅通过result是否为NULL判断成功 —— 需先检查err是否为0(如err=EINVALresult也为NULL);
  • c的类型转换cint是为兼容EOF(值为-1),函数内部会转为char,无需手动处理;
  • 查找\0的特殊情况:若c='\0',函数会返回指向字符串末尾\0的指针(符合 C11 标准)。

三、strrchr_s:安全的反向字符查找

1. 函数简介

strrchr_sstrchr_s反向版本,用于从字符串末尾(右→左)查找最后一个匹配字符。同样通过边界检查,避免越界访问,核心场景是 “提取最右侧字符相关内容”(如文件名、后缀)。

2. 函数原型

errno_t strrchr_s(char const* str, rsize_t strsz, int c, char const** result);

参数、返回值、错误码与strchr_s完全一致,仅查找方向不同。

3. 实现逻辑(伪代码)

function strrchr_s(str: const char*, strsz: rsize_t, c: int, result: const char**) -> errno_t:// 1. 校验无效指针if str == NULL or result == NULL:return EINVAL// 2. 校验长度合法性if strsz == 0 or strsz > RSIZE_MAX:*result = NULLreturn ESPACE// 3. 转换目标字符c_char = (char)c// 4. 第一步:定位字符串实际结尾(找到\0)str_end = NULLfor i from 0 to strsz - 1:if str[i] == '\0':str_end = &str[i]breakif str_end == NULL:  // 字符串未在strsz内终止*result = NULLreturn ESPACE// 5. 第二步:从结尾反向查找current = str_end - 1  // 从\0的前一个字符开始while current >= str:if *current == c_char:*result = currentreturn 0current = current - 1// 6. 特殊情况:查找\0if c_char == '\0':*result = str_endreturn 0// 7. 未找到字符*result = NULLreturn 0

4. 工作流程示意图

5. 使用场景

strrchr_s的核心场景是 “提取最右侧字符后的内容”,典型案例:

  • 从文件路径中提取文件名(如"/home/user/test.c""test.c",查找最后一个/);
  • 获取文件后缀(如"image.png"".png",查找最后一个.);
  • 分割带重复分隔符的字符串(如"a,b,c,d""d",查找最后一个,)。

6. 示例代码(提取文件名与后缀)

#define __STDC_WANT_LIB_EXT1__ 1
#include <stdio.h>
#include <string.h>
#include <errno.h>// 安全提取文件名(支持/和\路径分隔符)
const char* get_filename_s(const char* path, rsize_t path_len) {const char* result;errno_t err;// 第一步:查找最后一个/err = strrchr_s(path, path_len, '/', &result);if (err != 0) return NULL;  // 参数错误,返回空if (result != NULL) {return result + 1;  // 跳过/,返回文件名起始位置}// 第二步:若未找到/,查找最后一个\(Windows路径)err = strrchr_s(path, path_len, '\\', &result);if (err != 0) return NULL;return (result != NULL) ? (result + 1) : path;  // 无分隔符则返回原路径
}int main() {// 测试不同路径格式char path1[] = "/home/user/documents/report.pdf";  // Linux路径char path2[] = "C:\\Users\\user\\photos\\vacation.jpg";  // Windows路径char path3[] = "readme.txt";  // 无路径(仅文件名)// 提取文件名const char* filename1 = get_filename_s(path1, sizeof(path1));const char* filename2 = get_filename_s(path2, sizeof(path2));const char* filename3 = get_filename_s(path3, sizeof(path3));printf("路径1的文件名:%s\n", filename1);printf("路径2的文件名:%s\n", filename2);printf("路径3的文件名:%s\n", filename3);// 提取文件后缀(查找最后一个.)const char* ext;errno_t err = strrchr_s(filename1, strlen(filename1) + 1, '.', &ext);if (err == 0 && ext != NULL) {printf("\n文件1的后缀:%s\n", ext);}return 0;
}

运行结果

路径1的文件名:report.pdf
路径2的文件名:vacation.jpg
路径3的文件名:readme.txt文件1的后缀:.pdf

7 注意事项

  • 路径以分隔符结尾的处理:若路径为"/home/user/docs/"(末尾为/),result会指向该/,此时result+1\0(空字符串),需额外判断;
  • 性能对比strrchr_s需先遍历到字符串结尾,再反向查找,效率略低于strchr_s,但安全性无差异;
  • strchr_s的共性问题:同样需注意长度参数含\0、错误码优先校验、c的类型转换。

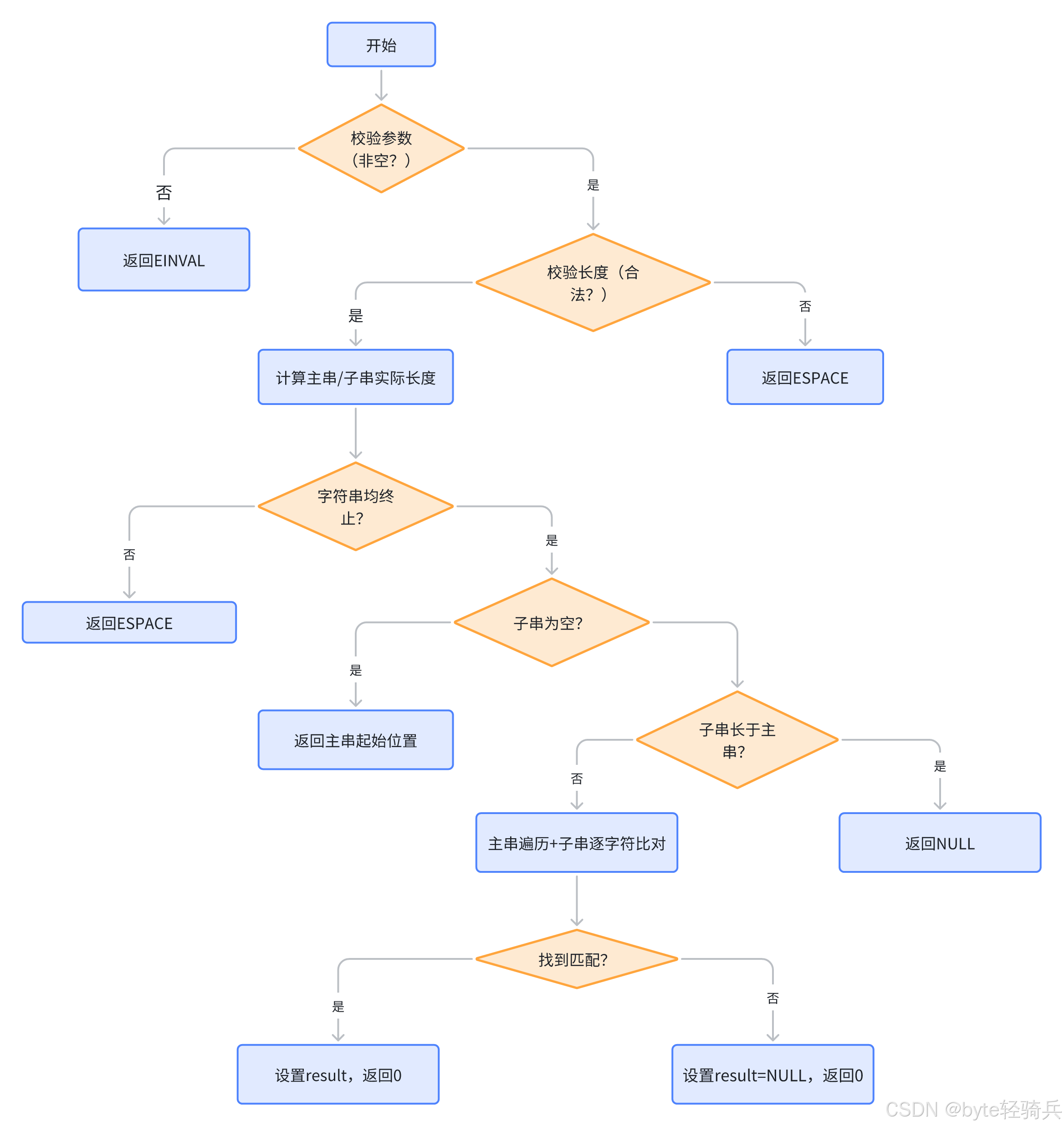
四、strstr_s:安全的子串查找

1. 函数简介

strstr_s用于在主串(haystack)中查找子串(needle)的首次出现位置,是strstr的安全版本。它通过同时校验主串和子串的长度,防止 “子串越界” 或 “主串未终止” 导致的安全问题,核心场景是 “多字符匹配”(如关键词搜索、协议解析)。

2. 函数原型

errno_t strstr_s(char const* haystack, rsize_t haystacksz, char const* needle, rsize_t needlesz, char const** result);
参数名说明
haystack主串(待查找的字符串,需以\0结尾)
haystacksz主串的最大长度(含\0
needle子串(目标查找内容,需以\0结尾)
needlesz子串的最大长度(含\0
result输出参数:成功则指向主串中子串的起始位置,失败则为NULL

返回值与错误码

  • 成功(找到 / 未找到子串):返回0
  • 失败:返回非零错误码(EINVAL/ESPACE/EILSEQ)。

新增错误码EILSEQ:子串长度(实际长度)大于主串长度,不可能匹配。

3. 实现逻辑(伪代码:朴素算法)

strstr_s的核心是 “主串遍历 + 子串逐字符比对”,以下为易理解的朴素实现(标准库通常用 KMP/BM 算法优化,时间复杂度从O(n*m)降至O(n+m)):

function strstr_s(haystack: const char*, haystacksz: rsize_t,needle: const char*, needlesz: rsize_t,result: const char**) -> errno_t:// 1. 校验无效指针if haystack == NULL or needle == NULL or result == NULL:return EINVAL// 2. 校验长度合法性if haystacksz == 0 or haystacksz > RSIZE_MAX orneedlesz == 0 or needlesz > RSIZE_MAX:*result = NULLreturn ESPACE// 3. 计算主串/子串的实际长度(不含\0)haystack_len = 0while haystack_len < haystacksz and haystack[haystack_len] != '\0':haystack_len += 1if haystack_len == haystacksz and haystack[haystack_len-1] != '\0':*result = NULLreturn ESPACE  // 主串未终止needle_len = 0while needle_len < needlesz and needle[needle_len] != '\0':needle_len += 1if needle_len == needlesz and needle[needle_len-1] != '\0':*result = NULLreturn ESPACE  // 子串未终止// 4. 特殊情况:子串为空(返回主串起始位置)if needle_len == 0:*result = haystackreturn 0// 5. 子串长于主串(直接返回未找到)if needle_len > haystack_len:*result = NULLreturn 0// 6. 朴素查找:主串遍历+子串比对max_pos = haystack_len - needle_len  // 主串遍历的最大位置for i from 0 to max_pos:match = true// 逐字符比对子串for j from 0 to needle_len - 1:if haystack[i+j] != needle[j]:match = falsebreakif match:*result = &haystack[i]return 0// 7. 未找到子串*result = NULLreturn 0

4. 工作流程示意图

5. 使用场景

strstr_s是多字符匹配的核心工具,典型场景:

  • 文本关键词搜索(如日志中查找 “error”“warning”);
  • 协议解析(如从"HTTP/1.1 200 OK"中提取 “200” 状态码);
  • URL 处理(如从"https://github.com"中提取"github.com");
  • 敏感词过滤(如用户输入中检测违规词汇)。

6. 示例代码(敏感词检测与 URL 解析)

#define __STDC_WANT_LIB_EXT1__ 1
#include <stdio.h>
#include <string.h>
#include <errno.h>// 安全检测文本是否含敏感词
int check_sensitive_word(const char* text, rsize_t text_len,const char* word, rsize_t word_len) {const char* result;errno_t err = strstr_s(text, text_len, word, word_len, &result);if (err != 0) {printf("检测失败!错误码:%d\n", err);return -1;  // 错误标识}return (result != NULL) ? 1 : 0;  // 1=含敏感词,0=不含
}// 安全提取URL域名(支持http/https)
const char* get_url_domain(const char* url, rsize_t url_len) {const char* result;errno_t err;// 先查找"https://"(长度8)err = strstr_s(url, url_len, "https://", 9, &result);  // 9=8+1(含\0)if (err == 0 && result != NULL) {return result + 8;}// 再查找"http://"(长度7)err = strstr_s(url, url_len, "http://", 8, &result);   // 8=7+1if (err == 0 && result != NULL) {return result + 7;}return url;  // 非HTTP/HTTPS协议,返回原URL
}int main() {// 场景1:敏感词检测char log[] = "2024-06-01: user input contains 'badword'";char sensitive[] = "badword";int has_sensitive = check_sensitive_word(log, sizeof(log), sensitive, sizeof(sensitive));if (has_sensitive == 1) {printf("日志含敏感词:%s\n", sensitive);} else if (has_sensitive == 0) {printf("日志无敏感词\n");}// 场景2:URL域名提取char url1[] = "https://github.com";char url2[] = "http://www.baidu.com";char url3[] = "ftp://ftp.example.com";  // 非HTTP协议const char* domain1 = get_url_domain(url1, sizeof(url1));const char* domain2 = get_url_domain(url2, sizeof(url2));const char* domain3 = get_url_domain(url3, sizeof(url3));printf("\nURL1域名:%s\n", domain1);printf("URL2域名:%s\n", domain2);printf("URL3域名:%s\n", domain3);return 0;
}

运行结果

日志含敏感词:badwordURL1域名:github.com
URL2域名:www.baidu.com
URL3域名:ftp://ftp.example.com

7. 注意事项

  • 双长度参数需同步校验haystackszneedlesz均需包含各自的\0,如子串"abc"needlesz应为4
  • 子串为空的特殊处理:根据 C11 标准,若needle为空(""),result会返回主串起始位置(而非NULL);
  • 大小写敏感strstr_s区分大小写(如"ABC""abc"),如需不敏感匹配,需先将主串 / 子串统一转为大写 / 小写;
  • 性能优化:朴素算法在 “主串 / 子串均为 AAAAA...B” 时效率低,实际开发中可优先使用标准库实现(如 GCC 的strstr_s用 KMP 优化)。

五、安全函数与传统函数的差异对比

为清晰区分strchr_s/strrchr_s/strstr_s与传统函数,下表从核心特性维度对比:

对比维度strchr(传统)strchr_s(安全)strstr(传统)strstr_s(安全)
函数原型char* strchr(const char*, int)errno_t strchr_s(..., rsize_t, ..., **)char* strstr(const char*, const char*)errno_t strstr_s(..., rsize_t, ..., rsize_t, **)
返回值含义直接返回查找结果(指针 / NULL)返回错误码(0 = 成功),结果通过输出参数获取直接返回查找结果(指针 / NULL)返回错误码(0 = 成功),结果通过输出参数获取
长度参数无(依赖\0终止)有(strsz,强制边界检查)无(依赖\0终止)有(haystacksz+needlesz
错误处理未定义(如空指针会崩溃)明确错误码(EINVAL/ESPACE)未定义(如子串未终止会越界)明确错误码(EINVAL/ESPACE/EILSEQ)
空指针处理程序崩溃或不可预测行为返回 EINVAL,result=NULL程序崩溃或不可预测行为返回 EINVAL,result=NULL
未终止字符串处理越界访问(缓冲区溢出风险)返回 ESPACE,拒绝处理越界访问(缓冲区溢出风险)返回 ESPACE,拒绝处理
适用场景信任输入的简单场景不可信输入、安全关键场景信任输入的简单场景不可信输入、安全关键场景
标准依赖C89 及以后(所有编译器支持)C11 及以后(需定义__STDC_WANT_LIB_EXT1__C89 及以后(所有编译器支持)C11 及以后(需定义__STDC_WANT_LIB_EXT1__

六、经典面试题

​问:strchr_s在什么情况下会返回 EINVAL错误?请列举至少三种情况。​

​答:​

  1. 当 str参数为 NULL但 strsz不为 0 时

  2. 当 result输出参数为 NULL指针时

  3. 当 strsz参数为 0 但 str不为 NULL时(部分实现)

  4. 当任何参数不满足前置条件,如指针对齐问题等


 问:在处理网络数据包时,为什么 strstr_s比 strstr更安全?请从攻击者角度分析。​

​答:​​ 攻击者可以构造特殊数据包:

  • 发送不含 \0终止符的长字符串,导致 strstr越界读取

  • 精心设计偏移使查找操作跨越缓冲区边界

  • 利用越界读取获取敏感信息或导致程序崩溃

strstr_s通过 destsz和 srcsz双重限制,确保搜索在预定边界内进行,即使面对恶意数据也能安全处理。


问:如果项目需要同时支持 Windows 和 Linux,如何实现安全字符串函数的跨平台兼容?​

​答:​​ 推荐三种方案:

  1. ​特性检测宏​​:使用 #ifdef __STDC_LIB_EXT1__检测编译器支持

  2. ​适配层封装​​:实现统一接口,底层调用平台相关实现

  3. ​第三方库​​:引入 safeclib等跨平台兼容库

最佳实践是创建项目内的安全字符串包装层,集中处理平台差异,为业务代码提供统一接口。


问:将传统函数strchr的调用代码迁移为strchr_s,需注意哪些关键步骤?请举例说明。

:迁移需围绕 “参数适配”“错误处理”“结果获取” 三个核心步骤,具体如下:

步骤 1:启用 C11 安全函数

在包含<string.h>前定义宏__STDC_WANT_LIB_EXT1__,确保编译器启用安全接口:

#define __STDC_WANT_LIB_EXT1__ 1
#include <string.h>

步骤 2:调整函数参数(新增长度参数与输出参数)

  • 传统strchr调用:char* pos = strchr(str, 'a');
  • 安全strchr_s需新增:① 长度参数(strsz);② 输出参数(result指针)。

步骤 3:新增错误处理逻辑

传统函数不返回错误码,迁移后需先校验err是否为0,再处理result(避免将 “参数错误” 与 “未找到” 混淆)。

步骤 4:调整结果获取方式

strchr_s的结果通过输出参数result获取,而非直接返回。

迁移示例(从strchrstrchr_s):

传统代码:

#include <stdio.h>
#include <string.h>int main() {char str[] = "name:zhangsan";// 传统调用:直接返回结果char* pos = strchr(str, ':');if (pos != NULL) {printf("找到':',后续内容:%s\n", pos + 1);} else {printf("未找到':'\n");}return 0;
}

迁移后代码

#define __STDC_WANT_LIB_EXT1__ 1  // 步骤1:启用安全函数
#include <stdio.h>
#include <string.h>
#include <errno.h>  // 步骤1:包含错误码头文件int main() {char str[] = "name:zhangsan";const char* result;  // 步骤2:新增输出参数errno_t err;         // 步骤2:新增错误码变量// 步骤2:调用strchr_s,新增长度参数sizeof(str)err = strchr_s(str, sizeof(str), ':', &result);// 步骤3:优先处理错误if (err != 0) {printf("查找错误!错误码:%d\n", err);return 1;}// 步骤4:通过result获取结果if (result != NULL) {printf("找到':',后续内容:%s\n", result + 1);} else {printf("未找到':'\n");}return 0;
}

关键注意点

  • 长度参数必须包含\0(如sizeof(str)而非strlen(str));
  • 错误码err的校验优先级高于result(如err=EINVALresult也为NULL,但属于参数错误,需单独处理)。

strchr_sstrrchr_sstrstr_s是 C11 标准为解决传统字符串函数安全问题而设计的核心工具,它们通过 “强制长度参数 + 明确错误处理”,从根源上规避了缓冲区溢出等风险。

开发实践中,需根据场景选择函数:

  • 简单信任输入场景:传统函数(strchr等)更简洁;
  • 不可信输入(如用户输入、网络数据)或安全关键模块:必须使用安全函数(strchr_s等)。

掌握安全函数的使用与迁移方法,不仅能提升代码健壮性,更是 C 语言开发者应对安全面试的核心考点。


http://www.dtcms.com/a/438394.html

相关文章:

  • 网络层协议—IP协议
  • 网站设计前沿网站淘宝开店需要多少钱
  • CSP-J复赛模拟赛2 王晨旭补题 2025.10.2
  • 理解Consumer<T>
  • Linux:了解Socket编程
  • UE4报错:无法编译项目
  • Cobalt Strike
  • 牛客算法基础noob61 字符串操作
  • 快速制作简单的网站网站建设 中山
  • 网络爬虫技术规范与应用指南系列(xc—1)
  • CSS Border(边框)
  • Photoshop - Photoshop 工具库
  • 2.1.2 扩展知识:AI 语音通话
  • 动态目标检测与跟踪:基于卡尔曼滤波的门限关联与可视化全流程
  • Codeforces Round 863 A. Insert Digit (1811)
  • 企业网站建立要做的准备更新电脑版wordpress
  • 阳江做网站公司南昌seo优化公司
  • 光子桥揭开可调激光PIC的面纱
  • C++——类和对象3
  • Linux第二十四讲:多路转接epoll
  • 专业网站定制流程网站建设公司是怎么找客户
  • Unity学习之C#的反射机制
  • Python环境管理工具全景对比:Virtualenv, Pipenv, Poetry 与 Conda
  • 郑州企业如何建网站wordpress微信付费
  • 微信小程序入门学习教程,从入门到精通,微信小程序开发进阶(7)
  • 数据结构和算法篇--带哨兵节点的双链表
  • 6黄页网站建设做网站怎么去工信部缴费
  • 三支一扶面试资料
  • pytorch 52 基于SVD从全量训练模型中提取lora模型
  • Process Monitor 学习笔记(5.7):长时间运行追踪与日志体积控制