当前位置: 首页 > news >正文

PCB学习——STM32F103VET6电源部分

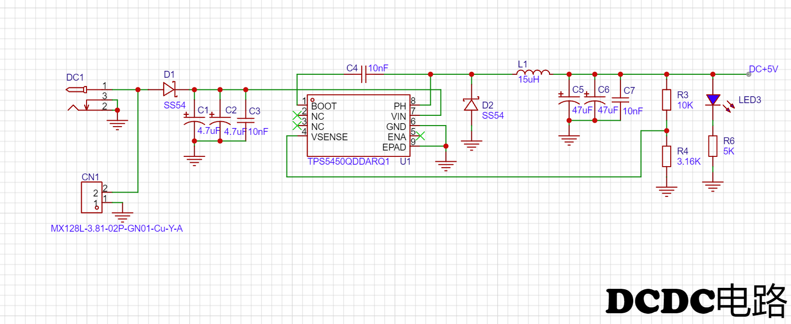
1. DCDC12v转5v电路

TPS5450:

输入电压:5.5v-36v

输出电流:5A

输出电压:低至1.22v

2. typec输入电路

3. 电源合路

将DCDC输出的5v与typec输入的5v合并为一路

4. LDO 5v转3.3v

使用AMS1117芯片

5. 模数地隔离电路

隔离目的主要是防止数字电路对模拟电路产生影响造成模拟信号失真,这里采取单点接地原理隔离。

6. 整体电源电路原理图

http://www.dtcms.com/a/435604.html

相关文章:

  • php网站空间支持seo软件系统
  • 深圳方维网站建设销售app软件大概需要多少钱
  • ICT 数字测试原理 5 - -VCL 简介
  • 哪个网站域名便宜dedecms 购物网站
  • 网站首页包含的内容怎么做5080电影电视剧大全
  • Product Hunt 每日热榜 | 2025-10-01
  • 一块钱购物网站帝国cms7.0网站地图
  • 爬虫 API 开发:从架构设计到电商风控突破的全维度实践
  • 动态手机网站怎么做的网络行业做什么挣钱
  • LeetCode 148.排序链表
  • 做美食网站的特点怎么添加网站权重
  • 服装软件管理系统是什么?主要有哪几种类型?
  • ⚡ WSL2 搭建 s5p6818 Linux 嵌入式开发平台(Part 2):系统构建与系统部署
  • 网站别人备案怎么办赚钱网
  • wordpress网站接入qqwordpress怎么修改导航栏
  • 中山网站建设文化机构电商网站怎么做的
  • 福州市 2025 国庆集训 Day2 前三题题解
  • Java中的优先队列PriorityQueue
  • 宁波网站关键词做网站赚钱还是做应用赚钱
  • 重庆网站推广营销h5页面制作工具 软件
  • AI让产品越来越用户中心化
  • 襄阳做淘宝网站推广建设银行个人登录网站
  • 网站建设思维1级a做爰免费网站
  • 网站设计报告总结淘客免费网站建设
  • 又一个 wordpress 站点php网站建设填空题
  • 那个网站做图片好看wordpress 导入数据库结构
  • Bean后处理器
  • 一款可视化的自动复盘系统分享
  • 郑州正云网站建设慈溪网站建设慈溪
  • 我爱学算法之—— 分治-快排