当前位置: 首页 > news >正文

25化学化工研究生复试面试问题汇总 化学化工专业知识问题很全! 化学化工复试全流程攻略 化学化工考研复试真题汇总

化学化工面试不知道问什么?是不是还在纠结从哪里开始准备呢?别担心,学姐来帮你!其实,化学化工考研复试并没有你想象的那么难,只要掌握了正确的备考方法,稳扎稳打,你也能轻松拿下高分!今天,学姐就为大家准备了一份干货满满的复试攻略,认真看,绝对对你有帮助!时间紧张的话,可以直接跳到第三部分哦。

目录:

化学化工考研复试中容易踩的雷

考研面试老师到底最在意什么?

化学化工考研复试重点面试问题总结

如何展示科研经历,打动老师?

调整心态与复习规划的黄金建议

英语口语问题怎么应对?

一、化学化工考研复试中最容易踩的雷

想在复试中脱颖而出,首先要知道哪些地方容易踩雷,提前避开!

1. 基础知识不牢,理论漏洞多

比如,老师可能会问你:“催化剂的作用机理是什么?”或者“如何解释化学反应的速率常数?”如果你答不上来或者解释得不清楚,分数肯定会受影响。

2. 缺乏实验和科研经验

面试中可能会问:“本科阶段你做过哪些实验?有没有参与过科研项目?”如果你的回答太笼统,或者没有具体案例支撑,会让老师觉得你经验不足。

3. 初试分数一般,复试表现平平

初试分数低的同学更需要在复试中表现出色,用扎实的专业能力和稳健的表达能力打动老师。

4. 紧张到发挥失常

有些同学一进面试就开始结巴,说话语无伦次,甚至把准备好的答案忘光。这是大忌,老师会特别考察你的临场应变能力和表达逻辑。

赶紧对照一下,看看自己有没有踩雷。如果有的话,别灰心!接下来给你具体的解决方案。

二、面试老师到底最在意什么?扎实基础是关键!

复试面试不是简单背题库就能搞定的,老师更在意你的综合能力和潜力。以下是他们最关注的点:

1. 专业基础知识的掌握

例如,老师可能问:“有机合成中的亲核取代反应机理是什么?”或者“如何解释化学平衡的移动?”这些都是化学化工中的核心概念,理解透彻才能答好。

2. 逻辑思维能力和深入理解

面试中的问题通常是递进式的,比如:“如何设计一个高效的化学反应路径?”接着可能问:“为什么选择这种催化剂?”

3. 表达能力与应变能力

如果你的答案模棱两可、表达混乱,即使答对了也会影响老师的印象分。

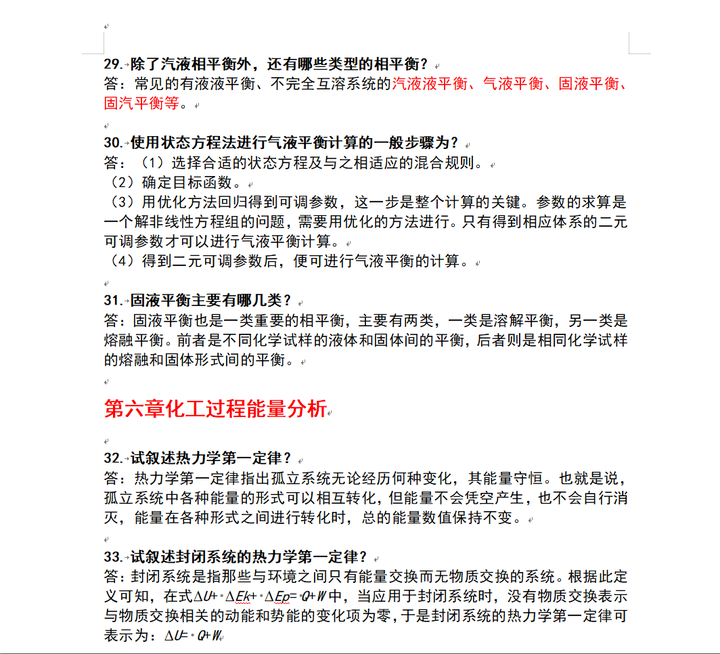
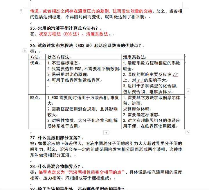
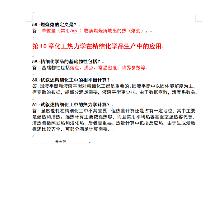
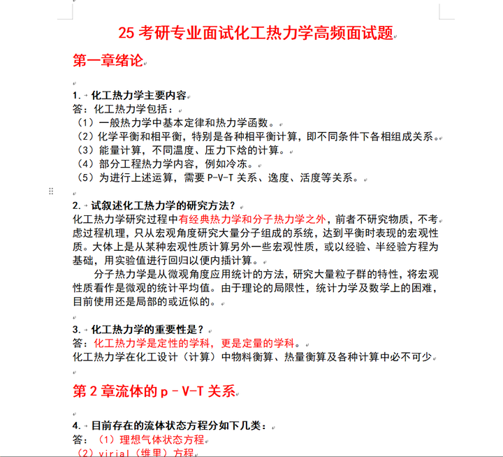
三、化学化工考研复试常见重点面试问题

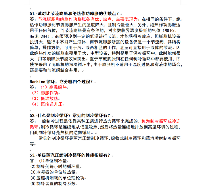
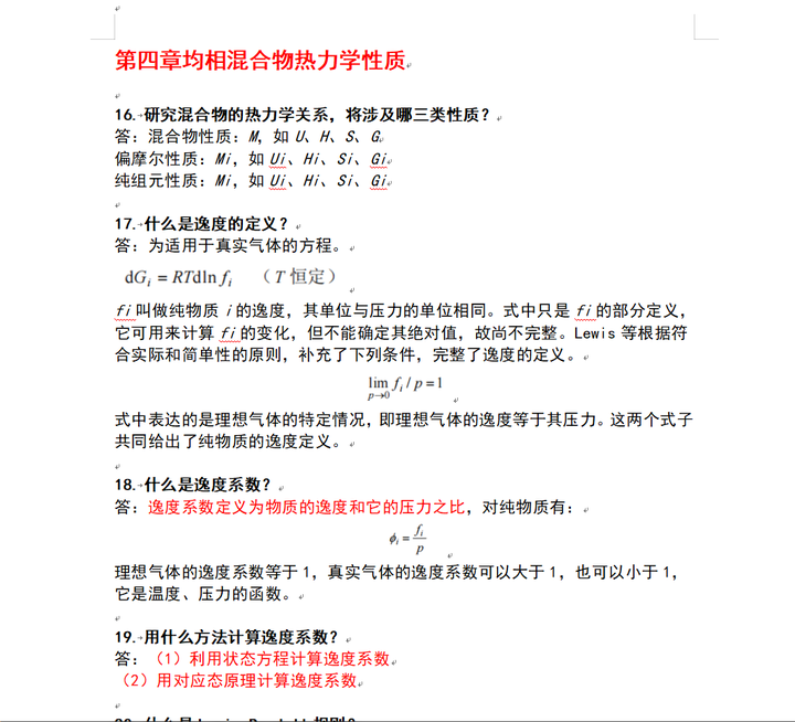
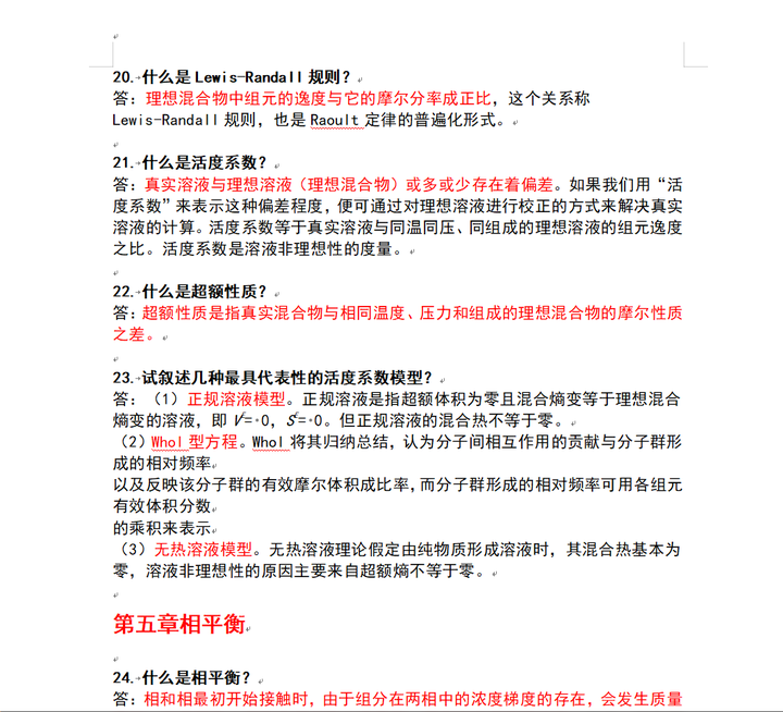
为了让大家准备得更有针对性,以下是一些化学化工考研复试常见问题,包含有无机化学、分析化学、有机化学、化工原理、化工热力学、化学反应工程、化学工艺学、电工电子技术基础、物理化学等9门科目的面试题,汇集了本科各科的重点知识及多个化工名校700多个常见问题,共7.6万字113页,涵盖化工所有专业课的重点知识和常见问答。

干货马上要开始啦~

添加图片注释,不超过 140 字(可选)

添加图片注释,不超过 140 字(可选)

添加图片注释,不超过 140 字(可选)

添加图片注释,不超过 140 字(可选)

添加图片注释,不超过 140 字(可选)

添加图片注释,不超过 140 字(可选)

添加图片注释,不超过 140 字(可选)

添加图片注释,不超过 140 字(可选)

添加图片注释,不超过 140 字(可选)

添加图片注释,不超过 140 字(可选)

添加图片注释,不超过 140 字(可选)

添加图片注释,不超过 140 字(可选)

 

内容太多啦,剩下的内容会在我们这个专栏继续更新,大家记得保持学习噢~~

四、如何展示科研经历,打动老师?

科研经历是面试中的亮点,展示时可以这样做:

1. 背景描述:

清楚地说明项目的目标和意义,比如:“我们的目标是研究新型催化剂的合成及其在有机反应中的应用。”

2. 解决过程:

详细说明你遇到的挑战和解决方法,比如:“实验中发现催化剂的活性不够高,因此我们调整了合成条件。”

3. 最终成果:

用数据或实际成效证明你的努力,比如:“最终我们发现,优化后的催化剂能提高反应产率20%。”

五、复习规划的黄金建议

✅ 每天安排3-4小时复习时间

高效复习,针对薄弱环节下功夫。

✅ 保持平稳心态

相信自己的努力,不要被竞争对手吓倒。

✅ 模拟面试训练

多和同学、朋友进行模拟面试,提高临场应变能力。

六、英语口语问题怎么应对?

复试中,英语口语是很多人的难点。老师可能会让你用英语自我介绍,或者回答专业问题。准备时可以参考以下几点:

流畅的英文自我介绍

包括你的本科背景、研究方向和兴趣点。

常见问题的练习

比如“Can you describe the mechanism of a catalytic reaction?”(你能描述催化反应的机理吗?)

语速平稳,简单句优先

如果不熟练,语速慢一点,用简单句,但表达清晰。

学姐结语

化学化工考研复试并没有那么可怕!只要掌握高效的备考方法,背好上面学姐的重点面试题,调整好心态,相信你一定能顺利上岸!努力准备吧!

http://www.dtcms.com/a/24540.html

相关文章:

  • 深入理解Python字典(Dictionary):从基础操作到高级应用
  • B. 中位数
  • 安装海康威视相机SDK后,catkin_make其他项目时,出现“libusb_set_option”错误的解决方法
  • 排序与算法:希尔排序
  • 航空公司客户价值分析
  • 网页制作01-html,css,javascript初认识のhtml的基本标记
  • 【Linux】Linux 文件系统——关于inode 不足的相关案例
  • Html、Markdown的信息提取
  • 解锁享元模式:内存优化与性能提升的关键密码
  • Python 安装避坑指南
  • DeepSeek 和 ChatGPT 在特定任务中的表现:逻辑推理与创意生成
  • 计算机组成原理——输入/输出系统(十五)
  • Makefile 阅读笔记
  • 淘宝拍立淘按图搜索商品API接口概述及JSON数据示例返回
  • Flutter
  • 大语言模型内容安全的方式有哪些
  • Springboot使用Redis发布订阅自动更新缓存数据源
  • hive(hdfs)补数脚本
  • k8s环境中的rook-ceph的osd报Permission denied无法正常运行问题的处理方式
  • 【全栈】SprintBoot+vue3迷你商城-细节解析(2):分页
  • Unity中NavMesh的使用 及其 导出给java服务端进行寻路
  • 基于Spring Security 6的OAuth2 系列之十九 - 高级特性--OIDC1.0协议之二
  • 视点开场动画实现(九)
  • KubeSphere 产品生命周期管理政策公告正式发布!
  • ALV某个字段没有显示
  • kubeadm拉起的k8s集群证书过期的做法集群已奔溃也可以解决
  • 【核心算法篇七】《DeepSeek异常检测:孤立森林与AutoEncoder对比》
  • 用Chrome Recorder轻松完成自动化测试脚本录制
  • 计算机网络原理试题六
  • Flink SQL与Doris实时数仓Join实战教程(理论+实例保姆级教程)