项目售后服务承诺书,软件售后服务方案,软件安装文档,操作文档,维护文档(Word原件)
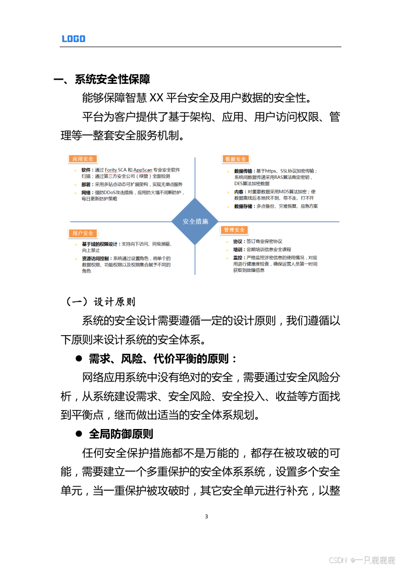
一、系统安全性保障
(一)设计原则
(二)应用安全
(三)数据安全
(四)用户安全
(五)管理安全
二、售后服务
(一)服务总体要求
(二)服务流程
(三)服务团队
(四)服务规范
(五)服务方式
软件开发全方位管理资料包清单概览:
任务部署指令书,可行性研究报告全集,项目启动审批文件,产品需求规格详尽说明书,需求调研策略规划,用户调研问卷模板,用户需求阐述文档,概要设计指南,技术解决方案白皮书,数据库架构设计手册,详细设计执行说明书,单元测试成果报告,总体测试蓝图规划,
单元测试实施计划,产品集成策略书,集成测试成果报告与计划,系统测试综合报告,产品交接与验收确认单,验收综合报告及测试报告,压力测试深度分析报告,
项目终结总结报告,项目启动与结项审批文件,成本预算估算明细表,项目实施计划,项目进展周报与月报集,风险管理策略规划,质量保证实施手册,项目甘特图时间管理规划,项目管理工具操作指南,系统操作指南,接口设计详尽文档,
软件部署与实施策略,运维维护综合方案,安全性能检测报告,投标应答文件全集,项目开工申请及报告,概要设计审查记录表,详细设计审查记录表,需求规格说明书审查表,
需求最终确认表单,系统编码规范手册,软件项目质量保障措施,软件部署详细规划,试运行实施方案,培训指导计划,软件系统功能验证表,试运行问题反馈报告,软件项目合同协议,资质审核材料集,信息安全管理体系文档等。
获取方式:本文末个人名片直接获取或者进主页。














