10.王道_HTTP
1. 互联网时代的诞生


2. HTTP的基本特点

2.1客户端-服务端模型

2.2 无状态协议

2.3 可靠性

2.4 文本协议

3. HTML,CSS和JS



4. HTTP的各个组件

4.1 客户端

4.2 服务端

4.3 代理




5. URI和URL



6. HTTP报文
- HTTP报文分为两种——请求报文和响应报文。
6.1 GET请求示例






-
注意:C++中的类不用调用c中的mem_系列函数 来处理。
-
单线程阻塞服务端

#include <54func.h>#include <iostream>
#include<string>using std::cerr;
using std::string;class HttpServer
{
public:HttpServer(const string &ip,unsigned short port):_ip(ip),_port(port){}~HttpServer(){if(_sockfd>0){close(_sockfd);// 注意这里不需要作用域限定符号,而bind需要,因为std中也有bind函数}}void start();void recvAndShow();
private:string _ip;unsigned short _port;int _sockfd;
};void HttpServer::start()
{_sockfd = socket(AF_INET,SOCK_STREAM,0);if(_sockfd < 0){perror("socket");exit(1);}int reuse = 1;int ret = setsockopt(_sockfd,SOL_SOCKET,SO_REUSEADDR,&reuse,sizeof(reuse));if(ret < 0){perror("setsockfd");exit(1);}struct sockaddr_in serverAddr;memset(&serverAddr,0,sizeof(serverAddr));serverAddr.sin_family = AF_INET;serverAddr.sin_port = htons(_port);serverAddr.sin_addr.s_addr = inet_addr(_ip.c_str());ret = ::bind(_sockfd,(struct sockaddr*)&serverAddr,sizeof(serverAddr));if(ret < 0){perror("bind");exit(1);}listen(_sockfd,10);
}void HttpServer::recvAndShow()
{while(true){int netfd = ::accept(_sockfd,nullptr,nullptr);char buf[4096] = {0};ssize_t sret = recv(netfd,buf,sizeof(buf),0);printf("sret = %ld,buf = %s\n",sret,buf);close(netfd);}
}int main()
{HttpServer server("10.102.1.35",1234);server.start();server.recvAndShow();return 0;
}

6.2 POST请求示例





6.3 请求报文详解


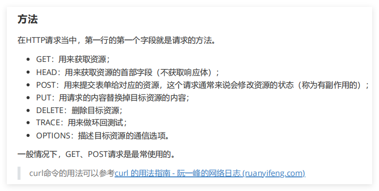
方法

路径


版本

- 1.0和1.1的区别

- HTTP2.0是二进制协议不是文本协议,典型的应用场景是grpc
首部字段

-
Content-Length,因为TCP是一个流式协议,需要使用类似于我们的火车头协议。包的长度。
-
Host:域名,处理一个IP对应多个域名的情况
-
Connection:长连接或者短连接
-
user-agent:客户端的类型
-
MIME
- 本质就是文件类型
- 格式:大类型/小类型:text/html,text/css,text/javascript

请求体

6.4 响应报文



响应的状态
- 200 ok
- 300配合浏览器生效,重定向
- 404找不到
- 403 客户端有错误
- 500 服务器有错误

#include <54func.h>#include <iostream>
#include<string>using std::cerr;
using std::string;class HttpServer
{
public:HttpServer(const string &ip,unsigned short port):_ip(ip),_port(port){}~HttpServer(){if(_sockfd>0){close(_sockfd);// 注意这里不需要作用域限定符号,而bind需要,因为std中也有bind函数}}void start();void recvAndShow();string response();
private:string _ip;unsigned short _port;int _sockfd;
};void HttpServer::start()
{_sockfd = socket(AF_INET,SOCK_STREAM,0);if(_sockfd < 0){perror("socket");exit(1);}int reuse = 1;int ret = setsockopt(_sockfd,SOL_SOCKET,SO_REUSEADDR,&reuse,sizeof(reuse));if(ret < 0){perror("setsockfd");exit(1);}struct sockaddr_in serverAddr;memset(&serverAddr,0,sizeof(serverAddr));serverAddr.sin_family = AF_INET;serverAddr.sin_port = htons(_port);serverAddr.sin_addr.s_addr = inet_addr(_ip.c_str());ret = ::bind(_sockfd,(struct sockaddr*)&serverAddr,sizeof(serverAddr));if(ret < 0){perror("bind");exit(1);}listen(_sockfd,10);
}void HttpServer::recvAndShow()
{while(true){int netfd = ::accept(_sockfd,nullptr,nullptr);char buf[4096] = {0};ssize_t sret = recv(netfd,buf,sizeof(buf),0);printf("sret = %ld,buf = %s\n",sret,buf);string repo = response();send(netfd,repo.c_str(),repo.size(),0);close(netfd);}
}int main()
{HttpServer server("10.102.1.35",1234);server.start();server.recvAndShow();return 0;
}
string HttpServer::response()
{string startLine = "HTTP/1.1 200 ok\r\n";string headers = "Server: MyHttpServer\r\n";string body = "<html>Hello World!</html>";headers+="Content-Type: text/html \r\n";headers+="Content-Length" + std::to_string(body.size()) + "\r\n";string emptyLine = "\r\n";return startLine+headers+emptyLine+body;}

浏览器直接下载


- 重定向

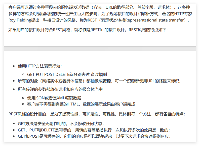
7. RESTful的设计风格
目的:HTTP接口用起来像对象的方法调用

幂等性
- 重复发请求,对结果有无影响。
- get,delete,put是幂等的。
- post增加是不幂等的。
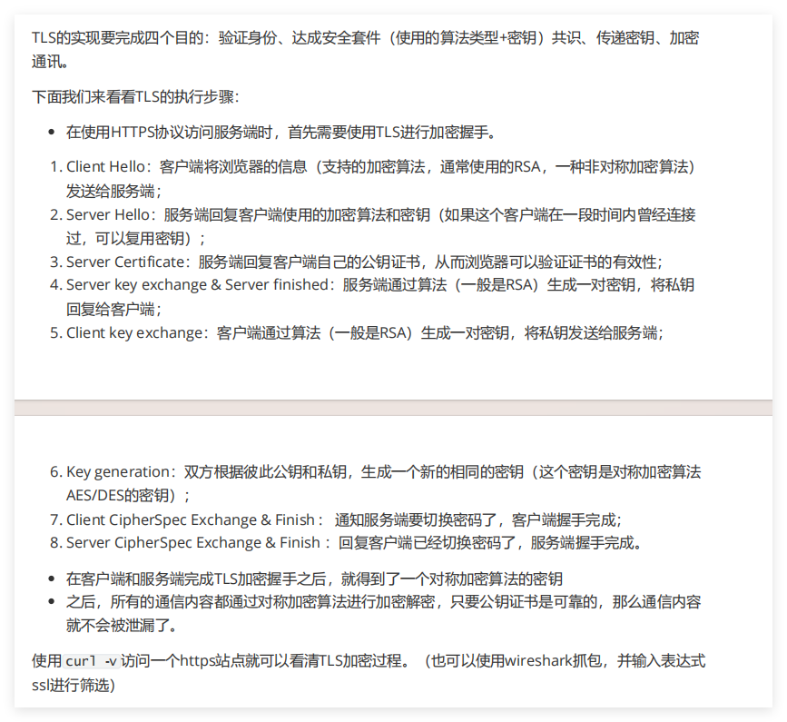
8. HTTPs的原理

8.1 对称加密和非对称加密


8.2 TLS的实现机制
- 两个步骤
- 1.非对称加密(引入证书机关)
-
- 对称加密


- 对称加密


XML

tinyxml2

#include <iostream>
#include"tinyxml2.h"using namespace tinyxml2;int main()
{XMLDocument doc;doc.LoadFile("test.xml");XMLElement *root = doc.FirstChildElement("sites");for(XMLElement *site = root->FirstChildElement("site"); site != nullptr; site=site->NextSiblingElement("site")){XMLElement *name = site->FirstChildElement("name");XMLElement *url = site->FirstChildElement("url");std::cerr<<"name:"<<name->GetText() <<",url:"<<url->GetText()<<std::endl;}return 0;
}

构建的代码


解析的代码


Json解析
简介

nlohmann/json的使用
-
nlohmann/json是一个header-only的C++ json解析库,可以用于构造和解析JSON对象。
-
键值必须是字符串

- 数据-》字节流:序列化/编码
- 字节流-》数据:反序列化。解码

{"sites":[{"site":{"name":"王道论坛","url":"www.baidu.com"}},{"site":{"name":"google","url":"www.google.com"}},{"site":{"name":"微博","url":"www.weibo.com"}}]
}
序列化
#include <iostream>
#include <nlohmann/json.hpp>
using Json = nlohmann::json;
int main(){Json sites1 ={{"sites",{{{"name", "王道论坛"}, {"url", "www.cskaoyan.com"}},{{"name", "google"}, {"url", "www.google.com"}},{{"name", "微博"}, {"url", "www.weibo.com"}}}}};Json sites2;sites2["sites"].push_back({{"name", "王道论坛"}, {"url","www.cskaoyan.com"}});sites2["sites"].push_back({{"name", "google"}, {"url", "www.google.com"}});sites2["sites"].push_back({{"name", "微博"}, {"url", "www.weibo.com"}});Json object;object["key1"] = "value1";object["key2"] = 2;// 使用[]运算符可以增加键值对// 使用push_back方法可以增加数组元素std::cout << sites1.dump() << "\n";std::cout << sites2.dump() << "\n";std::cout << object.dump() << "\n";
}

反序列化
#include <iostream>
#include<nlohmann/json.hpp>
using Json = nlohmann::json;
int main() {std::string json_string = R"({"sites":[{ "name":"王道论坛" , "url":"www.cskaoyan.com" },{ "name":"google" , "url":"www.google.com" },{ "name":"微博" , "url":"www.weibo.com" }]})";// 解析JSON字符串Json sites = Json::parse(json_string);// 遍历站点信息并打印for (const auto& site : sites["sites"]) {std::cout << "Name: " << site["name"] << ", URL: " << site["url"] <<std::endl;//另一种写法//std::cout << "Name: " << sites["sites"][i]["name"] << ", URL: " <<// sites["sites"][i]["url"] << std::endl;}
return 0;
}
