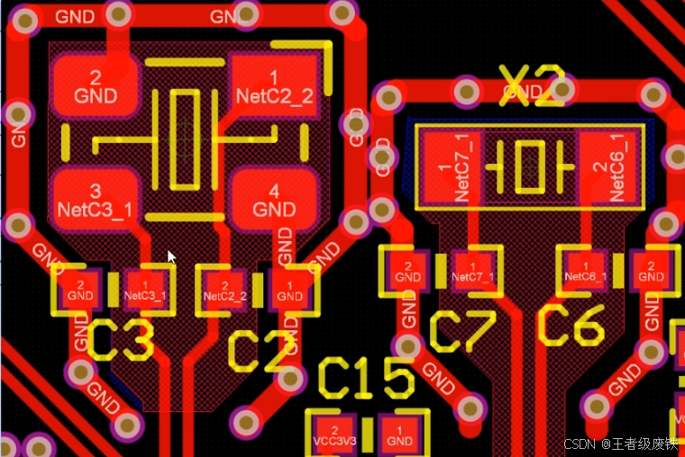
PCB之包地处理
1、晶振需要包地
2、设置禁止区,晶振周围禁止布线和其他元器件,主要是防止晶振干扰其他布线和器件,同时也避免其他元件对晶振产生影响,保证晶振能够稳定工作。比如,常见的建议是品振周围5mm范围内不要布线和其他元器件。

顶层或底层就是禁止敷铜,禁止走线,禁止过孔
具体禁止区域:

顶层和底层都得禁止铺铜。元件不用勾选!

效果如下:

然后进行包地处理。

3、一般晶振和时钟类电路部分都需要进行包地处理

第一种方式就是上面这种
1、包地处理部分不要离板边太近,包地的GND线要离板边至少10mm
2、每隔50mil的距离打一个GND过孔,将晶振包含进去
第二种就是整体覆铜

