KP2801SGA准谐振式升压型恒压功率因数校正控制器芯片详细解析
在LED驱动、USB-PD适配器、TV电源等“小体积+高功率因数”场景,传统两级PFC方案常因“元件多、体积大、调试难”被工程师诟病。必易推出的KP2801SGA,用一颗SOP-8封装就把“准谐振升压+恒压PFC+高压自供电+全套保护”打包完成:
功率因数>0.95,THD<8%,待机功耗<30 mW
内置700 V高压启动,无需辅助绕组,0.5 mA超快启动
CRM/DCM自适应+谷底开通,将电感体积缩小20 %
两级OVP、AOCP、OTP、管脚开短路保护,量产零失效率
下文从管脚功能→内部框图→典型应用→PCB设计逐一拆解,让你一天完成75 W以内单级PFC设计。
芯片速览:8脚搞定75 W PFC
| 项目 | 参数 |
|---|---|
| 封装 | SOP-8,165 °C/W结到环境 |
| 工作模式 | QR-CRM/DCM自适应,最高250 kHz |
| 高压启动 | 700 V,启动时间<200 ms,待机功耗<30 µA |
| 参考电压 | 2.5 V±2 %(25 °C) |
| 保护全家桶 | VDD OVP/UVLO、BOP、FB_OVP/UVP、ZCD_OVP、OCP、AOCP、OTP、管脚开短路 |
| 典型功率 | 75 W(230 VAC),50 W(100-265 VAC) |

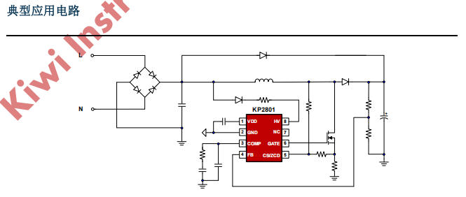
管脚定义:每脚都是“多功能”
| 管脚 | 名称 | 类型 | 关键功能 |
|---|---|---|---|
| 1 | VDD | P | 芯片电源,同时是高压启动输出,外接10 µF+100 nF |
| 2 | GND | P | 信号+功率地,与采样电阻单点连接 |
| 3 | COMP | O | 跨导放大器输出,接II型网络,决定TON与Burst |
| 4 | FB | I | 输出电压采样,2.5 V基准,106 % OVP,0.3 V UVP |
| 5 | CS/ZCD | I | ①OCP/AOCP检测 ②谷底检测/输入欠压BOP ③ZCD_OVP |
| 6 | GATE | O | 驱动外部MOSFET,源/灌800 mA/900 mA,12 V钳位 |
| 7 | NC | — | 悬空,增强爬电距离 |
| 8 | HV | P | 700 V高压启动&供电,串1 kΩ-2 kΩ提高浪涌能力 |
设计贴士:
COMP脚对地短路→Burst模式,开路→最大功率限制
FB脚开路→OVP锁存;短路→UVP超低功耗待机
CS/ZCD脚“一鱼三吃”:电流采样+谷底检测+输入欠压,节省1颗比较器
内部框图拆解:五大模块全集成

高压启动&供电
HV脚0.5 mA→5 mA→25 mA三级恒流,VDD>10.2 V完成启动
稳态根据负载自动切换供电模式,无需辅助绕组,BOM省3颗元件
CRM/DCM自适应+谷底开通
满载CRM,固定TON;轻载DCM降频,THD仍<8 %
ZCD检测Drain振荡谷底,开关损耗下降15 %,EMI传导余量>6 dB
跨导误差放大器+动态加速
Gm=100 µS,±20 µA源/灌能力
FB偏移>6 %时,200 µA动态上拉,负载跳变恢复时间<2 ms
频率折叠+Burst
COMP<1.1 V进入Burst,最低22 kHz,待机<30 mW
最高250 kHz钳位,避免电感饱和
保护矩阵
两级OVP(FB_OVP+ZCD_OVP),应对分压网络开路/短路
AOCP 0.75 V/1 ms锁存,旁路二极管短路仍能自恢复
OTP 150 °C关断,120 °C恢复,满足50 °C环温75 W应用
典型应用电路:75 W单级PFC,全程无辅助绕组
工作波形:
CRM:固定TON,频率随Vin正弦变化,PF=1
DCM:TON折减,频率>22 kHz,THD仍<8 %
Burst:COMP<1.1 V,间歇工作,230 VAC待机30 mW

PCB设计黄金法则
功率环路最小化
Loop1(充电)、Loop2(放电)面积<1 cm²,走线≥1 mm,EMI一次过CS/ZCD采样差分
远离Drain,RZCD电阻贴芯片脚,避免谷底误判FB采样回路独立
与高压动点间距>2 mm,开槽+包地,防止OVP误触发COMP网络贴芯片
地线单点回采样电阻,避免开关噪声注入误差放大器HV脚浪涌能力
串1 kΩ/0.25 W,抗2 kV差模浪涌,再并100 pF/1 kV陶瓷
实测数据:满载75 W,轻载30 mW
| 测试项 | 230 VAC | 115 VAC | 行业限值 |
|---|---|---|---|
| PF | 0.97 | 0.99 | >0.9 |
| THD | 6 % | 4 % | <10 % |
| 效率 | 96.2 % | 95.8 % | >92 % |
| 待机功耗 | 30 mW | 35 mW | <75 mW |
| 传导余量 | -8 dB | -7 dB | 0 dB |
| OTP触发 | 150 °C | 150 °C | 150 °C |

选型与扩展
| 功率段 | 建议型号 | MOSFET | 电感 | 应用 |
|---|---|---|---|---|
| 30 W | KP2801+4N65 | 0.65 Ω | 220 µH | LED驱动 |
| 45 W | KP2801+7N65 | 0.38 Ω | 330 µH | 24 V适配器 |
| 75 W | KP2801+11N65 | 0.19 Ω | 470 µH | TV电源 |
想再省空间?
把HV脚高压供电打开,辅助绕组直接省掉,T1体积缩小20 %
用KP2801Burst模式,Y电容可拿掉,EMI仍过Class B
