光电对抗分类及外场静爆试验操作规程

测量装备与目标相对运动关系示意图
一、光电对抗的定义与分类
(一)光电对抗的核心目标
1. 概念和定义
光电对抗(Electro-Optical Countermeasures, EOCM)是电子战(EW)的重要组成部分,专门针对利用光波段(红外、可见光、紫外)和光电技术进行探测、跟踪、制导、侦察、通信的敌方设备和系统所采取的进攻与防御行动。
2. 核心目的
削弱、破坏或欺骗敌方光电设备的有效使用(进攻性对抗);保护己方装备和人员免受敌方光电侦察、跟踪和制导武器的威胁(防御性对抗)。
3. 分类方式
光电对抗有多种分类方式:本文主要按功能(核心分类)和对抗对象进行分类
(二) 按功能分类(核心分类)
1. 光电侦察(Electro-Optical Reconnaissance / EOR)
1)光电侦察定义:
利用光电设备主动或被动地探测、截获、识别、定位敌方光电辐射源(如激光测距/照射器、红外制导信号、红外热像仪、激光通信信号等)或观察其光学特征(如可见光成像、红外成像),获取其技术参数、工作状态、部署位置等信息。
2)光电侦察目的:
为后续的干扰或规避行动提供情报支持。
3)光电侦察手段:
激光告警(Laser Warning Receiver, LWR): 探测并告警来袭的激光束(测距、照射、致盲)。
红外/紫外告警(Missile Approach Warning System, MAWS - IR/UV): 探测导弹发动机喷焰的红外/紫外辐射,对来袭导弹进行告警。
光电侦察系统: 包括红外搜索与跟踪(IRST)系统、激光侦察接收机、光谱分析仪、高分辨率光电成像侦察设备(可见光/红外相机)等。
2. 光电干扰(Electro-Optical Jamming / EOJ)
1)光电干扰定义:
主动或被动地发射、反射、散射、吸收或调制光辐射能量,扰乱、压制、欺骗或摧毁敌方光电传感器或制导系统,使其效能降低或完全失效。
2)光电干扰目的:
破坏敌方光电设备的正常工作,保护己方目标。
3)光电干扰子类:又分为有源干扰和无源干扰两个子类。
3. (光电)有源干扰(Active Jamming):
主动发射强光辐射能量进行干扰,又分为压制式干扰和欺骗式干扰。
1)压制式干扰:
向敌方传感器方向发射高强度、宽光谱或特定波长的连续/脉冲光(如强激光、强红外光源),使其探测器饱和或致盲。包括:
红外干扰弹(Flare): 投放高温燃烧物,产生强烈的红外辐射,诱骗红外制导导弹。
红外干扰机(IR Jammer): 发射调制或非调制的强红外辐射,干扰红外制导导弹的跟踪逻辑。
激光压制干扰(Laser Dazzler / Laser Blinding): 发射强激光束,使敌方光电传感器(如观瞄镜、CCD/CMOS相机、激光导引头)暂时或永久失效(致盲)。
2)欺骗式干扰:
模拟目标的光学或红外特征,或向敌方光电设备发送虚假信息,诱使其产生错误判断。
激光欺骗干扰: 截获敌方激光信号(如制导激光编码),分析后发射相同或欺骗性编码的激光束,将敌方激光制导武器引向假目标。
红外诱饵(Decoy): 投放模拟目标红外辐射特征的装置(如热气球、拖曳式诱饵),诱骗红外制导导弹偏离真实目标。
定向红外对抗系统(DIRCM): 通常指安装在飞机上的高功率调制红外激光器,直接照射来袭红外制导导弹的导引头,通过精确调制激光干扰其跟踪信号处理电路,使其失控偏航。
4. (光电)无源干扰(Passive Jamming / Passive Countermeasures):
不主动发射能量,利用材料改变光辐射的传播特性,包括:
烟幕/气溶胶干扰: 释放烟雾、气溶胶颗粒,吸收、散射或反射特定波段(可见光、红外、激光)的光线,遮蔽目标,降低敌方光电设备的探测和识别能力。
伪装与遮蔽: 使用特殊涂料、材料、伪装网等改变目标的光学/红外特征,降低其与背景的对比度,使其难以被发现和识别。
冷却: 降低目标关键部位的温度(如发动机尾喷口),减小其红外辐射强度。
角反射器/假目标: 设置具有特定光学反射特性的装置或假目标,吸引或欺骗敌方光电侦察或制导武器。

爆炸强光效应试验现场布局示意图
(三)按对抗对象分类
1. 对抗激光系统:
主要针对激光测距机、激光指示器、激光制导武器、激光通信、激光雷达、激光致盲武器等。手段包括激光告警、激光压制/欺骗干扰、烟幕(针对特定激光波长)、防护镜/滤光片等。
2. 对抗红外系统:
主要针对红外热像仪、红外搜索跟踪系统(IRST)、红外点源/成像制导导弹等。手段包括红外告警(MAWS)、红外干扰弹(Flare)、红外干扰机(Jammer)、DIRCM、红外诱饵(Decoy)、烟幕(红外波段)、冷却、红外伪装等。
3. 对抗可见光/电视系统:
主要针对可见光成像设备(摄像机、电视导引头、光学瞄准镜等)。手段包括强光压制干扰(闪光弹、激光致盲)、烟幕遮蔽、伪装、假目标等。
4. 对抗紫外系统:
主要针对紫外告警系统(探测导弹羽烟中的紫外辐射)。手段包括紫外干扰弹、特定烟幕等。
(四)光电对抗分类汇总

光电对抗分类汇总
(五)总结:光电对抗关键点
1. 攻防一体:
光电对抗同时包含进攻(干扰、压制、欺骗、摧毁敌方)和防御(告警、防护、规避、隐蔽己方)两个方面。
2. 技术对抗性强:
高度依赖对敌方光电设备工作原理、工作波段、技术参数的了解,需要针对性强的对抗措施。
3. 系统化:
现代光电对抗往往是多种侦察、干扰、防护手段综合运用的系统。
4. 高速迭代:
随着光电探测、制导技术的飞速发展(如更高分辨率成像、多光谱/超光谱、智能化制导),光电对抗技术也在不断演进(如更灵敏的告警、更智能的干扰、更先进的DIRCM、多频谱兼容伪装/烟幕)。
5. 小结
光电对抗在现代战争中,尤其是在精确制导武器广泛应用、光电侦察无处不在的背景下,对于提高平台(飞机、舰船、坦克等)和人员的战场生存能力至关重要。

激光反制无人机-半径覆盖要害区域全天
二、主动/被动对抗的应用场景和比较优势
主动对抗与被动对抗是光电对抗领域的两大核心策略,其适用场景、技术要求及优劣势存在显著差异。
(一)主动对抗适用场景
1. 高风险目标防护
关键设施防御:如核电站、军事基地需即时消除威胁的场景。激光反制系统可在8秒内完成“探测-打击”闭环,实现硬毁伤(熔毁时间≤0.8秒)。
机场净空区:对“黑飞”无人机实施200米内精准毁伤,避免航班干扰。
2. 快速响应需求
应对集群攻击:多套激光武器组网拦截,拦截成功率97.6%(如边防哨所对抗多批次突袭)。
3. 非接触式作战
避免附带损伤:激光定向毁伤不产生破片,适合城市或人员密集区(如演唱会安保)。
(二)被动对抗适用场景
1. 广域持续监控
边境/大型活动安保:雷达+光电组网实现95%探测率,覆盖数百公里范围(如空天地一体化系统)。
隐蔽侦察:军事行动中通过无源射频嗅探(2.4GHz/5.8GHz频段)定位操控者,避免暴露自身。
2. 法律敏感区域
民用空域监控:被动侦听无人机通信信号,无主动攻击行为,减少法律争议。
3. 长期低成本布防
电力设施防护:声纹传感器+红外相机长期值守,运营成本低于主动系统。
(三)主动对抗应用要求
1. 高精度目标锁定
需光电跟踪系统误差≤0.5厘米(亚像素级图像处理)。激光聚焦要求1000米距离光斑直径<1毫米(依赖“光子聚焦”算法)。
2. 环境适应性
抗大气扰动:自适应光学系统补偿雨雾干扰,提升有效射程40%。
极端温度运行:光电传感器需在-40℃~65℃稳定工作。
3. 能源与成本
高功率支持:5000W激光器瞬时能耗大,需稳定供电。
单次成本高:导弹拦截单次操作成本显著高于被动预警。

炸药爆炸激发光辐射的能量利用率
(四)被动对抗应用要求
1. 源数据融合
雷达/光电/声纹协同:卡尔曼滤波降低虚警率,识别准确率>90%。
抗干扰设计:频率捷变技术规避电磁压制(如Ku波段跳频)。
复杂环境适应性
抗杂波干扰:优化脉冲压缩技术,俯仰扫描范围需覆盖-20°~90°。
静默目标探测:依赖高分辨率红外热成像(温差识别0.1℃)。
3. 算力与响应优化
边缘计算:处理>150目标时,响应时间≤5秒。
(五)相对比较优势和不足

主动对抗与被动对抗比较优势与不足
(六)总结:典型应用案例
1. 主动对抗系统
知语云激光反制系统:雷达预警(探测距离5公里)+光电锁定+激光毁伤(650米内熔毁关键部件),用于核电站环形防御。
DIRCM(定向红外对抗):机载红外激光干扰导弹导引头,响应时间<3秒。
2. 被动对抗系统
全被动防空定位:单光电设备通过α-β-γ滤波+递推最小二乘算法,仅凭角度信息实现定位(误差≤0.5°)。
射频指纹库溯源:分析无人机信号特征定向操控者,用于刑事取证。
3. 结论
主动对抗适合高价值、高风险目标的即时摧毁,但需承担成本与法律风险;被动对抗侧重广域持续监控与隐蔽侦察,适合法律敏感区与长期布防场景。实际应用中常采用“被动预警+主动打击”的融合架构(如雷达引导激光),兼顾效率与合规性。
未来技术演进将强化被动系统的智能响应能力(如AI辅助决策),并优化主动系统的精准性与低附带损伤特性。

激光光幕破片速度测试系统
三、光电对抗外场实验方法和流程
光电对抗外场静爆实验主要用于评估爆炸物(如战斗部)在爆炸瞬间产生的光辐射效应及破片动态特性,为光电干扰/抗干扰装备的研发提供实测数据支撑。
(一)实验核心目标
1. 光辐射特性分析
测量爆炸火球在可见光(0.4~0.7μm)、中波红外(MWIR,3~5μm)、长波红外(LWIR,8~12μm)等波段的辐射强度时程曲线,量化光辐射能量利用率。分析含铝炸药等非理想炸药在爆轰、无氧燃烧、有氧燃烧三阶段的光辐射峰值特征。
2. 破片参数测试
获取破片初速(可达1200 m/s)、飞行轨迹、空间分布及尺寸-速度关联性,评估毁伤效能。
3. 光电干扰效果验证
测试强光辐射对红外成像制导、激光测距等光电设备的干扰/致盲效果。
(二)测试系统构建
1. 光辐射测量系统
1)传感器配置:
可见光波段:GQ-100瞬态光强测定仪,采样率≥1 MHz,量程107 cd。
红外波段:MWIR/LWIR瞬态辐射强度测试仪,响应时间≤1 μs。
2)布局要求:
在爆心40~100 m外环形布置多组探头,避开冲击波和破片轨迹,探头正对爆心。
2. 破片速度测试系统
1)主动光幕阵列法:
环形布设12组六光幕阵列,每组含激光发射器、菲涅尔透镜、窄带滤光片(带宽±2nm)、高速光电传感器(如PIN硅光电二极管)。
技术优势:速度分量误差≤2.7 m/s,可测最小破片尺寸4 mm。
2)光谱避让技术:
基于爆炸火光在0.3~1.0 μm波段强度低的特征,选用该波段激光光源(如808 nm),配合窄带滤光片抑制背景干扰。
3. 同步触发系统
1)声光双模触发:
光触发模块:采用镜头汇聚火光(焦距3.6 mm,FOV 52°),TK130PD光电二极管响应,阈值可调防误触。
声触发模块:电容式声传感器(带宽20 Hz~20 kHz),设置负延迟补偿声速滞后(例:20 m距离需89,200点负延迟@2 MHz采样)。
2)抗干扰设计:
光路遮罩隔离环境光,电路加入RC高通滤波(截止频率1.6 kHz)及去耦电容(0.1 μF+4.7 μF)。

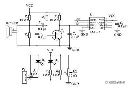
声触发系统原理图
(三)实验流程与关键操作
阶段1:实验规划
装药设计:选用HMX基含铝炸药(例:HMX 65% + Al粉 30% + 黏结剂 5%),密度1.85 g/cm³,装药量1.5~20 kg。
场地布置:测试设备距爆心10~40 m(破片测试)或40~100 m(光辐射测试),夜间作业减少光干扰。光幕阵列环形布放,相邻阵列夹角30°,覆盖全水平方向。
阶段2:系统标定
光辐射标定:用小质量药柱(TNT当量≤2 kg)预爆,标定传感器响应曲线与误差带。
破片测试标定:调整光幕均匀性(水平方向≥80%);用已知速度弹丸验证时序精度(例:靶板法对比,捕获率>95%)。
阶段3:实验执行
触发同步:声/光信号达到阈值后,触发NI PXIe高速采集系统(采样率≥10 MS/s)。
数据采集:光辐射,记录可见光/红外辐射强度-时间曲线,重点捕捉峰值时刻(爆轰阶段可见光峰值,燃烧阶段红外峰值);破片参数,采集破片过靶的双脉冲信号,计算时间差Δt,结合光幕间距d得速度v = d/Δt。
阶段4:数据处理
信号去噪:小波变换滤除高频噪声,提取过靶信号。
参数反演:①破片速度,v = d/Δt;②尺寸估算,基于信号幅值与光幕截面积;③光辐射能量利用率:η = E_rad/E_total ×100%(含铝炸药典型值5.91%)。
(四)典型技术挑战与解决方案

光电对抗典型技术挑战与解决方案
(五)总结:
1. 创新应用与趋势
含铝炸药光辐射优化:通过调整铝粉比例(30%→35%)和装药结构,可将光辐射能量利用率从5.91%提升至8%以上,增强光电干扰效能。
水下内爆防护研究:借鉴静爆试验中高速摄像记录技术(如>10万fps),分析光电设备水下内爆冲击波传播规律,为舰载光电系统防护提供参考。
多物理场耦合测试:结合高速摄影(破片运动轨迹)与压力传感器(冲击波峰值),构建爆炸全场毁伤评估模型。
2. 总结
光电对抗静爆实验需围绕“光辐射-破片-触发”三要素设计:
光辐射测试:重点捕获多波段时程曲线,解析能量释放阶段特性;
破片参数获取:依赖主动光幕阵列的高精度时序测量与光谱避让技术;
可靠触发:声光双模触发+负延迟设计保障信号完整性。
未来趋势指向多波段光辐射调控武器化及爆炸全场多参数同步测试,推动光电对抗手段向智能化、高效能方向发展。

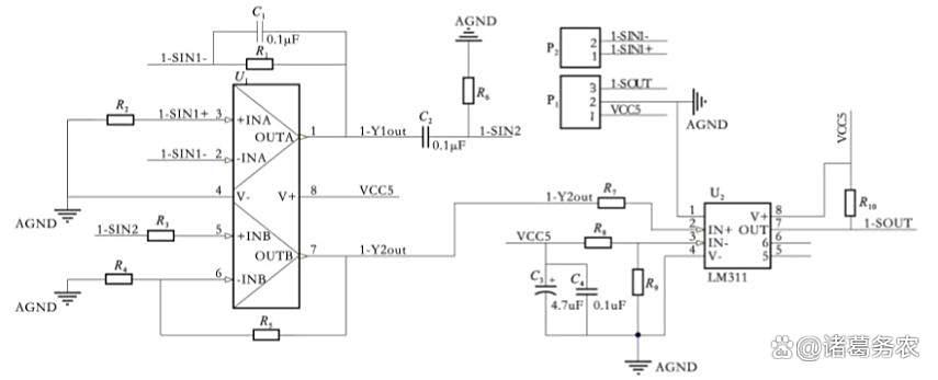
光电触发系统原理图
【免责声明】本文主要内容均源自公开信息和资料,部分内容引用了Ai,仅作参考,不作任何依据,责任自负。
