Simulink从入门到入门--热水器1
目录
背景
建模核心参考资料
一、基础物理参数(水的特性,通用取值)
二、设备固有参数(热水器本身属性,建模前需确定)
1. 电即热式热水器
2. 燃气即热式热水器
三、工况变量参数(随使用场景变化,建模核心变量)
四、性能计算参数(建模过程中推导 / 验证用)
五、核心建模方程(参数关联逻辑)
1. 简化建模(忽略散热、热惯性,工程常用)
2. 精准建模(计入散热、热惯性)
建模内容
储水箱
1. 核心参数模块
2. 模型逻辑(能量平衡)
水管
淋浴
其他
结果
优化空间
背景
本次建模为家里使用的热水器,属于燃气热水器(也可以包含即热式电热水器)。根据我个人的体验,这类热水器想要洗热水澡,必须要先放一段水,而且水温一般不太好调节。现在用simulink来模拟这个过程。
建模核心参考资料
总结即热式热水器建模(含电、燃气型)的核心参数,按 “基础物理参数、设备固有参数、工况变量参数、性能计算参数” 分类,覆盖能量平衡方程所需全部关键项,方便直接代入建模:
一、基础物理参数(水的特性,通用取值)
- 水的密度(ρ):1000 kg/m³(常温下通用,建模无需调整)
- 水的定压比热容(c):4200 J/(kg・℃)(工程计算标准值,忽略温度对其微小影响)
二、设备固有参数(热水器本身属性,建模前需确定)
1. 电即热式热水器
- 额定加热功率(Pₘₐₓ):5000~12000 W(家用主流,分档 / 无级调节,建模时需明确 “瞬时实际功率 P (t)”)
- 加热体热惯性参数(可选,精准建模用):加热体质量(mₕ)、加热体比热容(cₕ)、过水容积(Vₚ)(简化建模可忽略,默认 “瞬时加热无延迟”)
- 散热系数(k):10~30 W/℃(数值越小保温越好,简化建模可忽略,精准计算需计入 “加热功率 - 散热损失”)
2. 燃气即热式热水器
- 额定热负荷(Qₘₐₓ):10~24 kW(燃气燃烧释放热量的功率,建模用 “瞬时实际热负荷 Q (t)”)
- 热效率(η):90%~98%(普通强排式)、100%+(冷凝式)(能量平衡需计入 “有效热量 = 热负荷 × 热效率”)
- 最小启动水流量(qₘᵢₙ):2~3 L/min(低于此流量无法启动,建模需限定 “q (t)≥qₘᵢₙ”)
三、工况变量参数(随使用场景变化,建模核心变量)
- 进水温度(Tᵢ(t)):冬季 5~15℃、夏季 20~30℃(时间 t 的函数,可设为恒定值或随季节变化)
- 目标出水温度(Tₒ):38~42℃(洗澡场景常用 40℃,建模时为 “需维持的恒定值”)
- 瞬时水流量(q (t)):2~8 L/min(单人洗澡舒适流量 5~7 L/min,需转换为国际单位 “m³/s” 或 “kg/s”,即 q (kg/s)=q (L/min)×10⁻³×1000/60=q (L/min)/60)
- 环境温度(Tₐ):5~35℃(计算散热损失时用,简化建模可忽略)
四、性能计算参数(建模过程中推导 / 验证用)
- 升温需求(ΔT (t)):ΔT (t)=Tₒ - Tᵢ(t)(核心变量,直接决定 “功率 / 热负荷需求”)
- 流速上限(qₘₐₓ(t)):电即热式 qₘₐₓ=P (t)/(ρcΔT)、燃气式 qₘₐₓ=Q (t)×η/(ρcΔT)(超过此流速,出水温度达不到 Tₒ)
- 瞬时出水温度(Tₒ(t)):建模核心 “待求量”,通过能量平衡方程求解,验证是否等于目标值
五、核心建模方程(参数关联逻辑)
1. 简化建模(忽略散热、热惯性,工程常用)
- 电即热式:P (t)=ρc・q (t)・ΔT (t)
- 燃气即热式:Q (t)×η=ρc・q (t)・ΔT (t)
2. 精准建模(计入散热、热惯性)
- 电即热式:P (t) - k [Tₕ(t)-Tₐ] = mₕcₕ・dTₕ(t)/dt + ρc・q (t)[Tₕ(t)-Tᵢ(t)](Tₕ(t) 为加热体温度,Tₒ(t)≈Tₕ(t))
- 燃气即热式:Q (t)×η - k [Tₒ(t)-Tₐ] = ρc・q (t)[Tₒ(t)-Tᵢ(t)]
建模内容

分为三个部分,储水箱,水管,淋浴
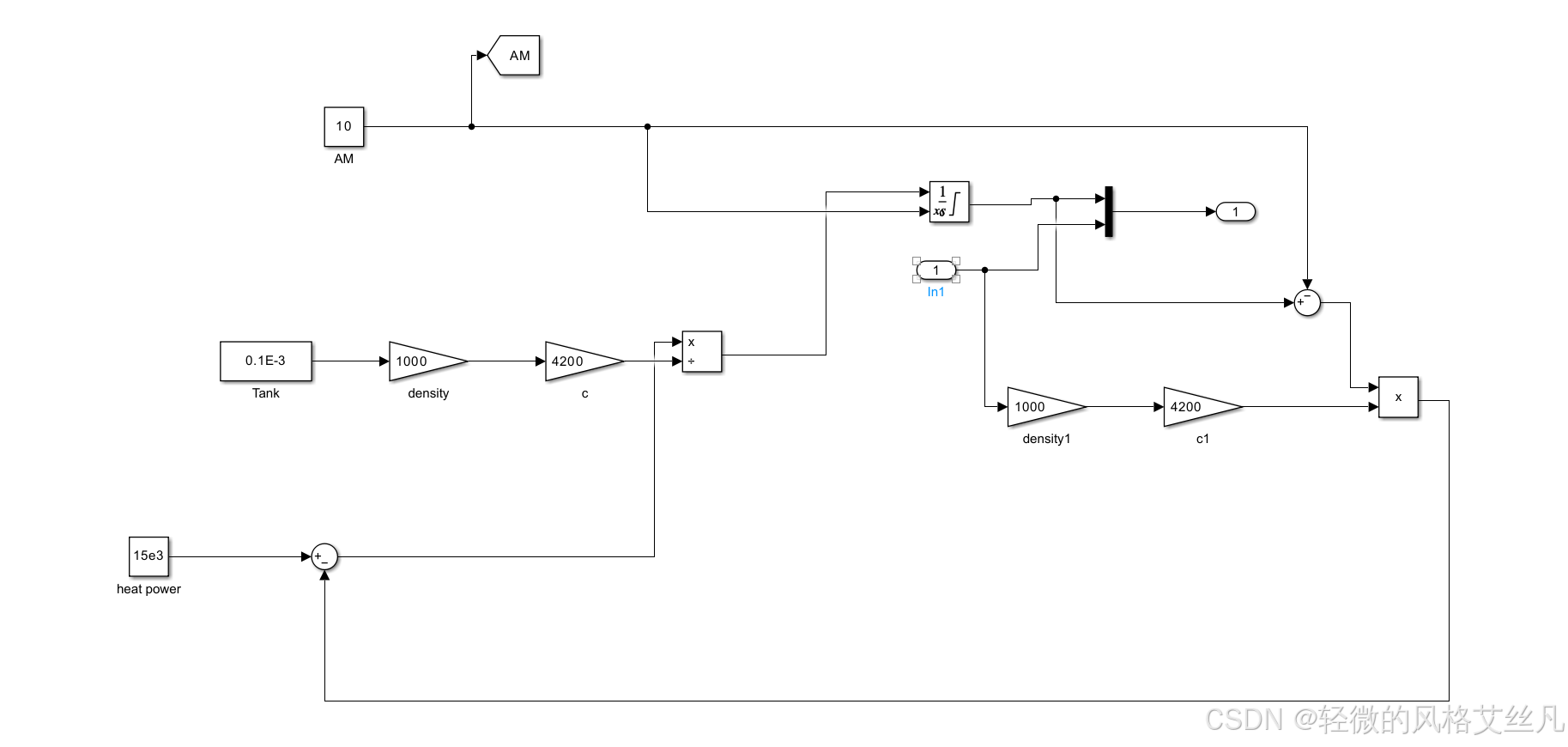
储水箱

模拟水箱水温的动态变化过程,核心是基于能量守恒原理构建的数学模型。以下是各模块的功能解读与模型意义:
1. 核心参数模块
- Tank(水箱容积):
0.1E-3表示水箱容积为 0.0001 m³(即 0.1 L,属于简化建模的小容积示例)。 - density(水的密度):取值
1000kg/m³,为水的标准密度。 - c(水的比热容):取值
4200J/(kg・℃),为水的定压比热容。 - heat power(加热功率):
15e3表示加热功率为 15000 W(15 kW)。 - 流量相关模块:
10等模块用于定义水的流量(单位隐含为 kg/s 或 L/min,需结合场景确认)。
2. 模型逻辑(能量平衡)
该模型通过积分器(∫)和代数运算模块,实现 “加热功率输入 - 水流带走的热量 = 水箱水的内能变化” 的动态计算,最终输出水箱水温随时间的变化曲线(模块1为输出端)。
水管

简单的延时2s,仅延时温度,不延时流量。
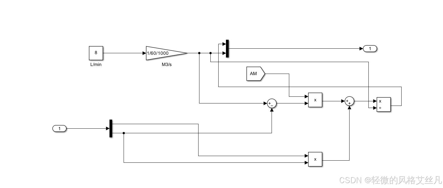
淋浴

AM为环境温度,8为淋浴流量,减去in1来的流量得到冷水流量,然后冷水热水混合计算新的温度。
其他
注意水管中的延时需要设置初始值。
在模型最外围设置热水开度。
仿真时间设置为50s。
结果

温度曲线与实际感受相符,一般来说水管越长,延时时间越长。
温度呈现一阶惯性环节上升,惯性量为水箱水的热容,由于是即热式热水器,所以仅将水箱水的容积设置为0.1L。读者自行理解为什么是一阶惯性。
优化空间
下个版本准备迭代,
加入淋浴阀门控制,使用简单控制或PID控制(甚至模糊控制更接近实际);
加入热水器温度控制;
加入热水器流量检测判断是否打开燃气;
加入水管热容;
加入散热。
本次未涉及散热主要是考虑到即热式热水器由于时间短,散热相对于加热可以忽略不计。
后续可以加入储水式热水器,并可以探究储水式热水器的功耗情况。
